In genere, i publisher diversificano le origini della domanda di annunci per ottimizzare le entrate e richiamano più aziende (ad esempio, ad server del publisher, supply-side platform e demand-side platform) per determinare l'annuncio migliore per un determinato spazio pubblicitario nella pagina. Le offerte su intestazioni consentono ai publisher di acquisire le offerte per uno spazio annuncio da una serie di origini della domanda. In una configurazione di asta sequenziale, la libreria di offerte basate su intestazioni può essere utilizzata per eseguire un'asta con dati contestuali e Protected Audience viene utilizzata per eseguire un'asta con dati cross-site.
Prima di iniziare, scopri i concetti fondamentali di Protected Audience nella pagina di destinazione e sulle offerte su intestazioni nella documentazione di Prebid.js.
Definizioni
Aste
Asta | Definizione |
Asta contestuale | Un'asta di annunci che utilizza i dati disponibili nel contesto in cui viene eseguita l'asta. All'interno di un'asta contestuale possono essere presenti più aste, ad esempio le offerte basate sugli header e le aste lato server. |
Asta Protected Audience | Un'asta di annunci che prevede l'offerta per un gruppo di interessi creato su un altro sito. |
Asta multi-venditore Protected Audience | Un'asta Protected Audience a due livelli che prevede innanzitutto più aste di componenti parallele che poi inviano l'annuncio con il punteggio più alto all'asta di primo livello finale. |
Asta di primo livello | L'asta di annunci finale all'interno di un'asta multi-venditore Protected Audience che fornisce il punteggio per i vincitori delle aste componenti. |
Asta di componenti | Un'asta nidificata all'interno di un'asta multi-venditore Protected Audience in cui ogni venditore di componenti esegue le proprie aste di componenti in parallelo. Gli annunci con il punteggio più alto di ogni asta di componenti vengono trasmessi all'asta di primo livello. |
Configurazione dell'asta sequenziale | Una configurazione dell'asta di annunci che integra le aste contestuali con un'asta Protected Audience e determina un vincitore tra le due aste. |
Partecipanti
Partecipante | Definizione |
Inserzionista | La parte che desidera un posizionamento dell'annuncio e crea la creatività dell'annuncio. |
Publisher | La parte che fornisce l'inventario pubblicitario per l'asta. |
Responsabile acquisti | La parte che fa offerte in un'asta per acquistare lo spazio pubblicitario da un venditore. In genere una Demand-Side Platform (DSP). |
Ad server del publisher | Un servizio utilizzato dai publisher per gestire e scegliere gli annunci da visualizzare sul sito. Un ad server del publisher può combinare i propri risultati di asta, le risposte degli offerenti dell'intestazione, l'inventario venduto direttamente e altro ancora per determinare l'annuncio che genererà le maggiori entrate per un publisher.
Un ad server del publisher potrebbe fornire una libreria lato client per interagire con il server. |
Venditore di primo livello | La parte che invoca (ovvero crea) l'asta multi-venditore Protected Audience e partecipa all'asta di primo livello. |
Venditore di componenti | La parte che gestisce un'asta di componenti nell'asta multi-venditore Protected Audience per vendere lo spazio pubblicitario del publisher agli acquirenti. Di solito una Supply-Side Platform (SSP). |
Configurazione dell'asta sequenziale
In una configurazione dell'asta sequenziale, vengono eseguite prima le aste contestuali, poi l'asta Protected Audience. Questa configurazione consente ai publisher di massimizzare le potenziali entrate pubblicando un'asta con i dati contestuali disponibili nella pagina e un'asta con dati cross-site in un ambiente sicuro per proteggere la privacy degli utenti.
Nella pagina potrebbe essere eseguita prima una libreria header bidding per raccogliere le offerte per l'asta contestuale del server pubblicitario del publisher. Successivamente, il prezzo dell'offerta vincente aggiustato dell'asta contestuale può essere inserito nell'asta Protected Audience come prezzo minimo dell'offerta. Durante la fase di assegnazione del punteggio, il venditore di primo livello può abbassare i prezzi delle offerte dell'asta dei componenti al di sotto del prezzo minimo dell'offerta assegnando loro un punteggio pari a zero al momento del calcolo del punteggio di desiderabilità. Se nessuna offerta dell'asta del componente Protected Audience è superiore al prezzo minimo, all'utente viene mostrato l'annuncio vincente dell'asta contestuale. Se l'asta Protected Audience restituisce un vincitore, significa che l'offerta è superiore al prezzo minimo e l'annuncio vincente Protected Audience viene visualizzato all'utente.
In questo esempio di configurazione dell'asta sequenziale, nella pagina possono essere eseguite tre aste principali in ordine: 1) asta contestuale per la libreria di header bidding, 2) asta contestuale per l'ad server del publisher e 3) asta Protected Audience.

Descrizione dettagliata del diagramma di panoramica:
- Prima dell'asta, l'utente viene aggiunto a un gruppo di interesse sul sito di un inserzionista.
- Quando l'utente visita la pagina del publisher in un secondo momento, Prebid.js esegue un'asta contestuale per raccogliere le risposte alle offerte degli offerenti di intestazioni. Durante questo passaggio, gli acquirenti possono fornire gli indicatori e i venditori possono fornire le configurazioni dell'asta dei componenti da utilizzare nell'asta Protected Audience successiva. Prebid.js fornisce un modulo per la propagazione di questi indicatori e configurazioni all'asta Protected Audience.
- Le risposte all'offerta raccolte da Prebid.js vengono inviate all'ad server del publisher per un'asta contestuale lato server.
- L'ad server del publisher può combinare i propri risultati di asta, i risultati delle offerte basate sugli header, l'inventario venduto direttamente e altro ancora per determinare l'annuncio che genererà le maggiori entrate per un publisher. L'annuncio vincente viene restituito alla libreria lato client dell'ad server del publisher.
- Il prezzo dell'offerta aggiustato dell'asta contestuale vincente, insieme agli indicatori dell'acquirente (
perBuyerSignals
) e alle configurazioni dell'asta dei componenti del venditore raccolte da Prebid.js, possono essere passati all'asta Protected Audience dalla libreria lato client dell'ad server del publisher. - L'asta multi-venditore Protected Audience viene eseguita dal venditore di primo livello. Durante il passaggio di calcolo del punteggio del venditore di primo livello, il venditore di primo livello può confrontare il prezzo di offerta vincente di ogni asta di componenti con il prezzo di offerta vincente aggiustato dell'asta contestuale. Se il prezzo di offerta del componente è inferiore al prezzo di offerta dell'asta contestuale, il venditore di primo livello restituisce il punteggio di desiderabilità
0
. Se a tutte le offerte viene assegnato il punteggio0
, la chiamatarunAdAuction()
restituiscenull
, il che significa che l'annuncio vincente dell'asta contestuale deve essere visualizzato. - La libreria lato client dell'ad server del publisher esegue il rendering dell'annuncio Protected Audience o dell'annuncio contestuale vincente, in base a quanto restituito dalla chiamata
runAdAuction()
. - Viene eseguito il rendering dell'annuncio vincente per l'utente.
Pre-asta

Prima dell'asta, quando l'utente visita la pagina di un inserzionista, l'acquirente e l'inserzionista possono definire il gruppo di interesse del sito a cui appartiene l'utente e aggiungere dati contestuali del sito dell'inserzionista e dati proprietari da utilizzare in seguito come indicatori per l'asta.
- L'utente accede al sito dell'inserzionista.
- Il sito dell'inserzionista carica lo script di ogni acquirente che partecipa all'asta in un secondo momento.
- Lo script dell'acquirente contiene la chiamata
joinAdInterestGroup()
per aggiungere l'utente al gruppo di interesse dell'acquirente.
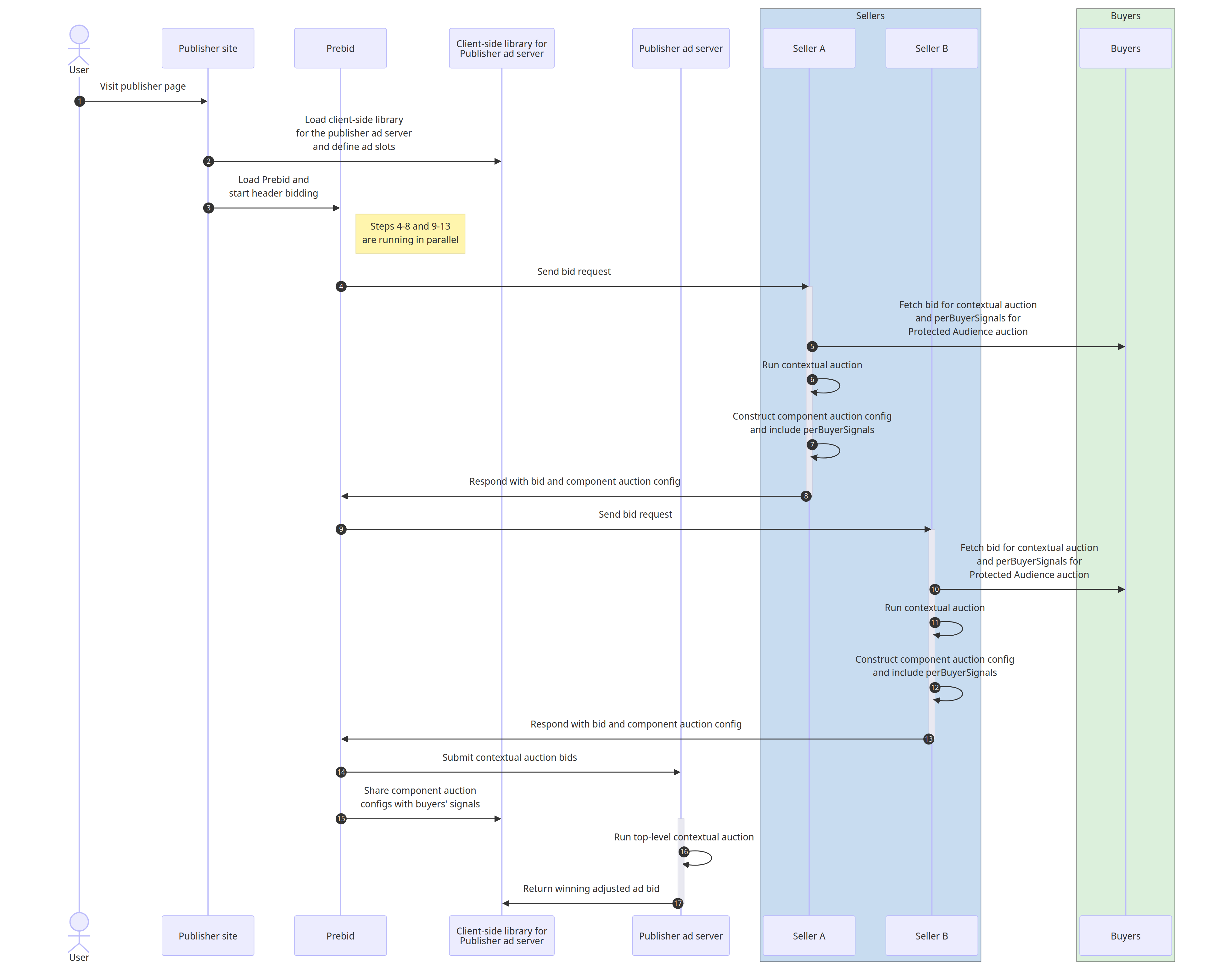
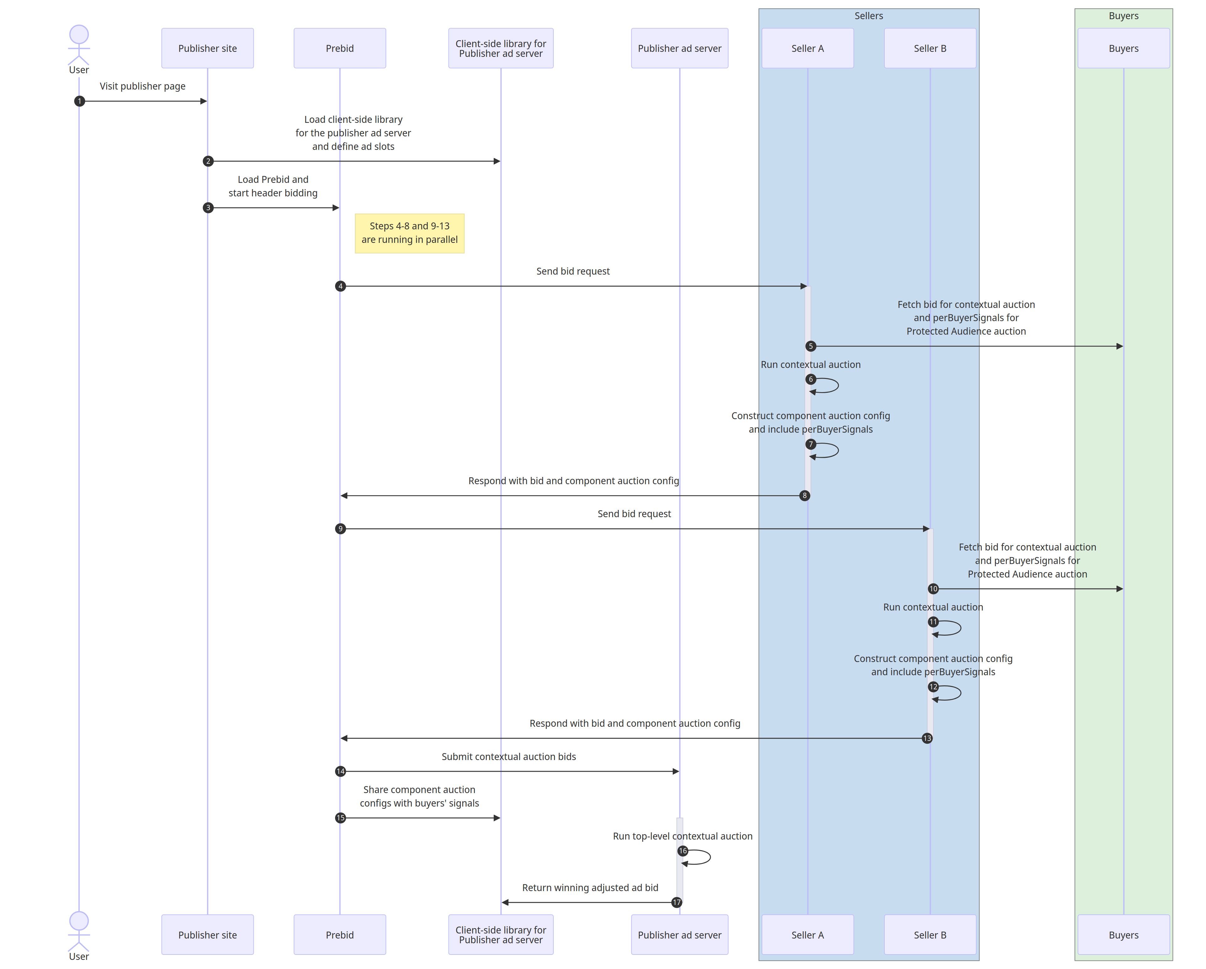
Aste contestuali con Prebid.js e ad server del publisher

In una configurazione di asta sequenziale, tutte le aste contestuali vengono eseguite prima dell'asta Protected Audience. Nella configurazione descritta in questo documento, viene eseguita un'asta contestuale basata su intestazioni di Prebid.js che viene inserita in un'asta lato server del server Ad del publisher.
Il publisher avvia prima un'asta contestuale con le offerte su intestazioni chiamando Prebid.js con un flag per indicare che in seguito verrà eseguita un'asta Protected Audience. Prebid.js raccogliere le risposte all'offerta e le invia all'ad server del publisher per un'asta contestuale lato server. Durante il passaggio di raccolta delle risposte all'offerta, gli acquirenti e i venditori hanno la possibilità di fornire le configurazioni dell'asta dei componenti e gli indicatori degli acquirenti (perBuyerSignals
) da utilizzare per l'asta successiva Protected Audience, se vogliono partecipare. La configurazione dell'asta dei componenti verrà poi passata all'asta Protected Audience successiva.
- Iniziale dell'asta contestuale L'utente visita la pagina del publisher.
- La pagina del publisher carica la libreria lato client dell'ad server del publisher e definisce le aree annuncio.
- La pagina del publisher carica Prebid e avvia l'asta contestuale di header bidding.
- L'asta contestuale del venditore A(eseguita in parallelo all'asta contestuale del venditore B). Prebid.js invia una richiesta di offerta al venditore A.
- Il venditore A recupera le risposte all'offerta e
perBuyerSignals
dagli acquirenti. - Il venditore A esegue un'asta contestuale.
- Il venditore A crea la configurazione dell'asta dei componenti con
perBuyerSignals
incluso. - Il venditore A risponde a Prebid.js con l'offerta vincente e la relativa configurazione dell'asta dei componenti.
- L'asta contestuale del venditore B (eseguita in parallelo all'asta contestuale del venditore A). Prebid.js invia una richiesta di offerta al venditore B.
- Il venditore B recupera le risposte all'offerta e
perBuyerSignals
dagli acquirenti. - Il venditore B esegue un'asta contestuale.
- Il venditore B crea la configurazione dell'asta dei componenti con
perBuyerSignals
incluso. - Il venditore B risponde a Prebid.js con l'offerta vincente e la relativa configurazione dell'asta dei componenti.
- Asta contestuale dell'ad server del publisher: le risposte all'offerta raccolte da Prebid.js vengono inviate all'ad server del publisher per l'asta contestuale.
- Le configurazioni dell'asta dei componenti con gli indicatori degli acquirenti vengono condivise con la libreria lato client dell'ad server del publisher
- L'ad server del publisher esegue un'asta contestuale per determinare l'annuncio migliore tra le campagne vendute direttamente, le offerte programmatiche, le offerte contestuali di Prebid e altro inventario.
- L'ad server del publisher restituisce l'offerta vincente aggiustata.
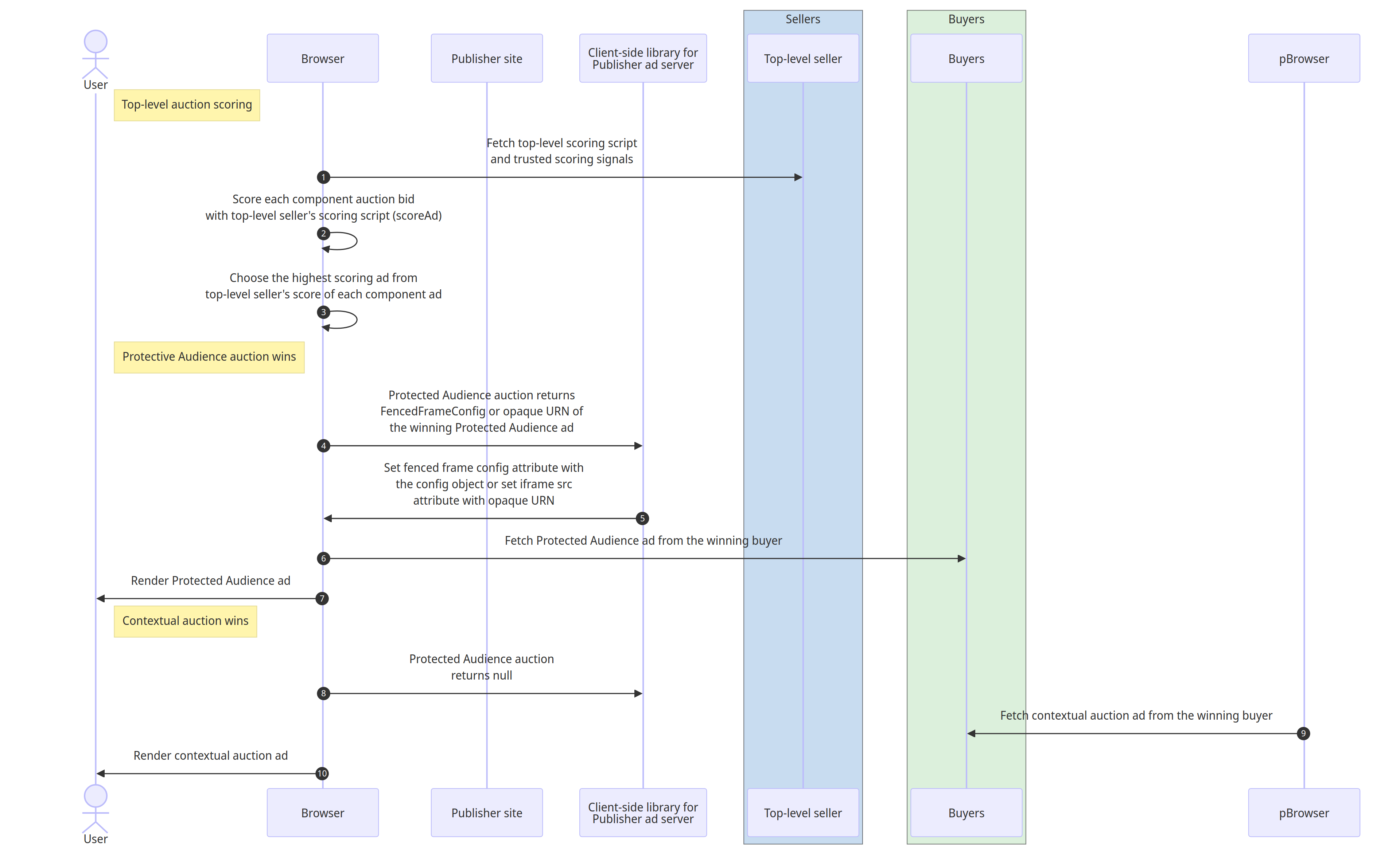
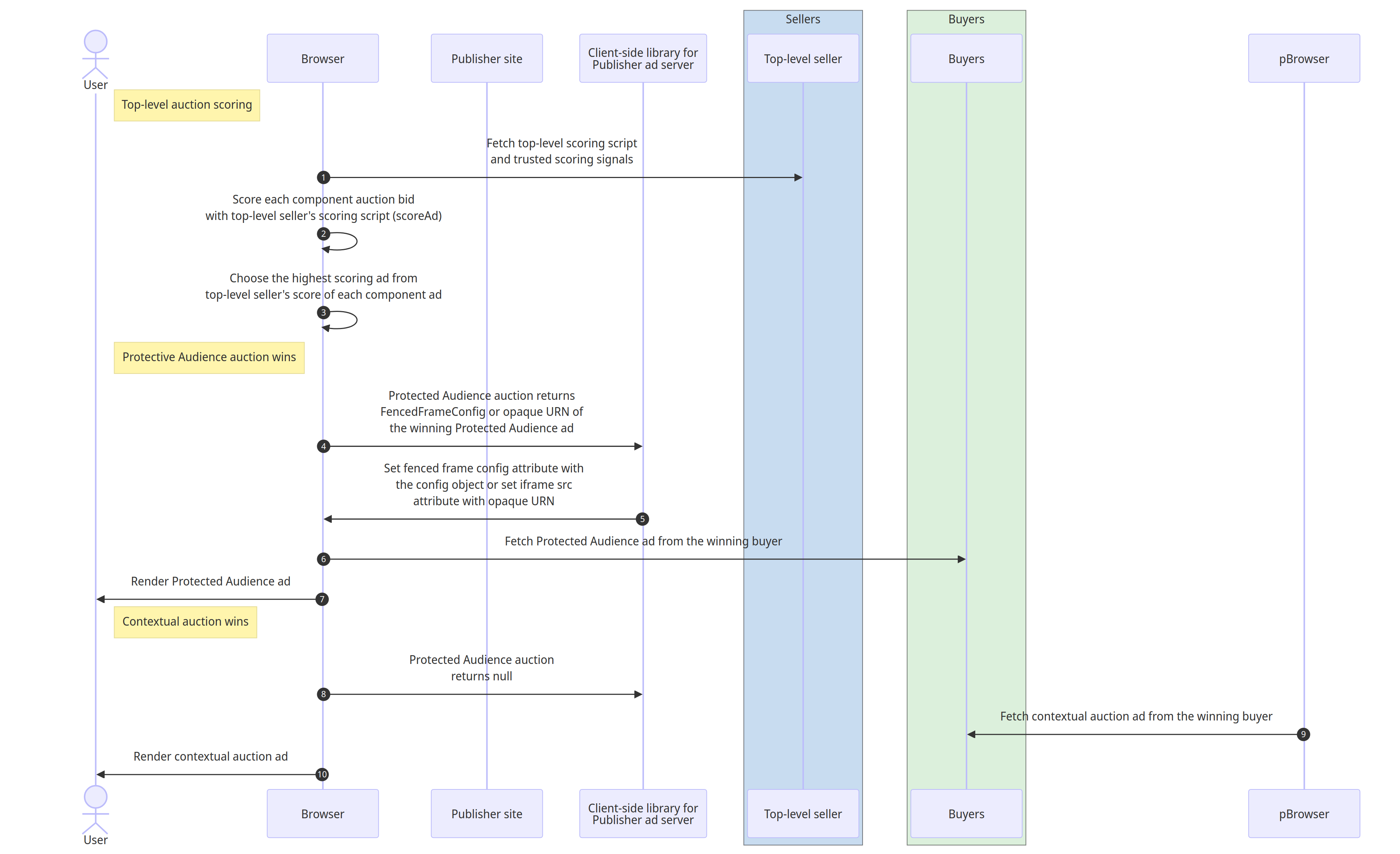
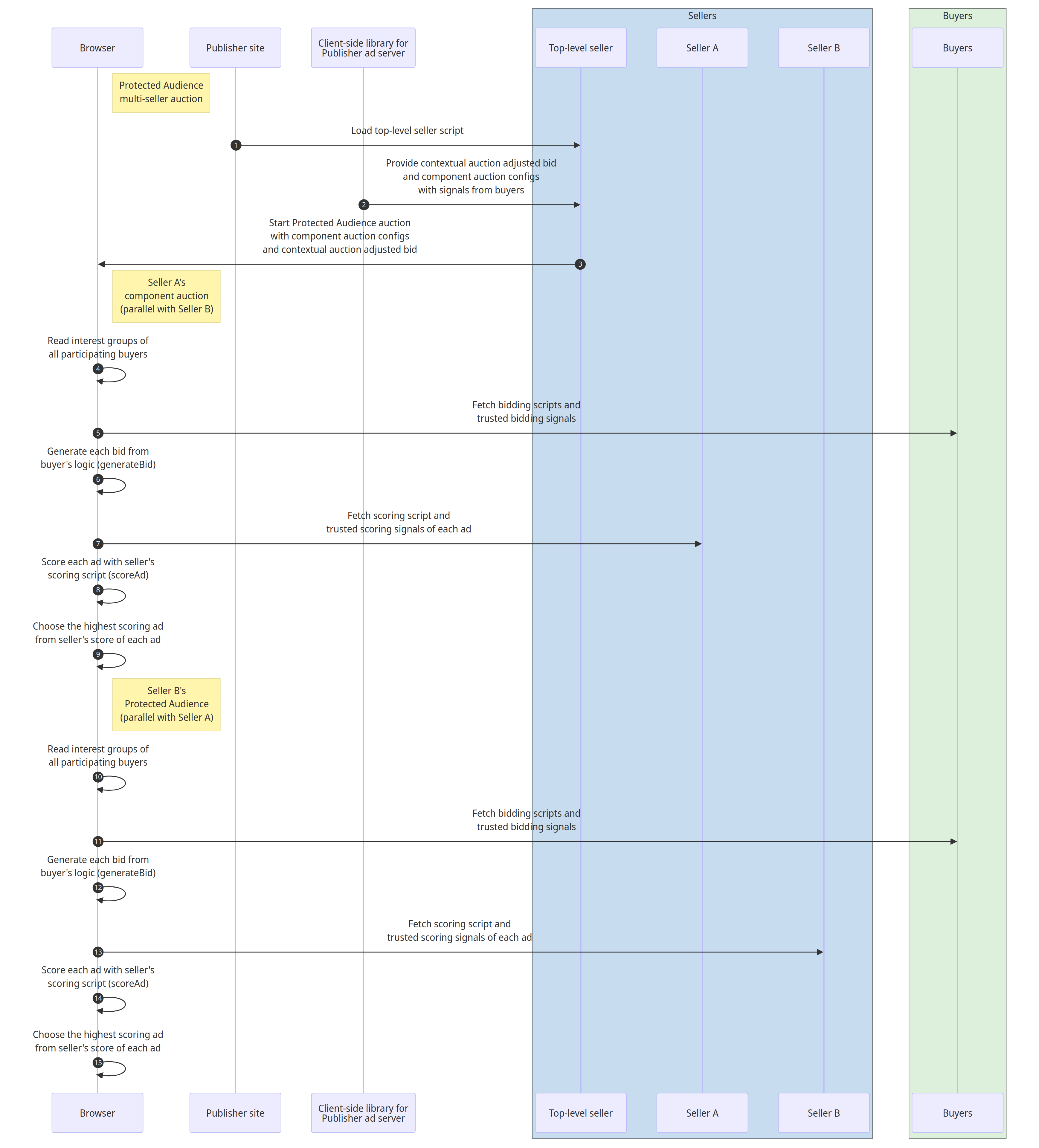
Asta multi-venditore Protected Audience

In questa fase, le aste contestuali sono terminate e la libreria lato client dell'ad server del publisher può passare al venditore di primo livello il prezzo di offerta aggiustato dell'asta contestuale, le configurazioni dell'asta dei componenti e gli indicatori degli acquirenti che partecipano all'asta Protected Audience. Il prezzo dell'offerta per l'asta contestuale come prezzo minimo può essere passato alla configurazione dell'asta come indicatore per il calcolo del punteggio nell'asta di primo livello.
Le aste dei componenti vengono eseguite in parallelo e, in ogni asta del componente, il browser genera offerte dalla logica di offerta di ciascun acquirente che partecipa all'asta del componente, assegna un punteggio a ogni offerta utilizzando la logica di punteggio del venditore del componente e poi restituisce l'annuncio con il punteggio più alto all'asta di primo livello.
- Il sito del publisher carica lo script del venditore di primo livello.
- La libreria lato client dell'ad server del publisher fornisce il prezzo di offerta per l'asta contestuale, le configurazioni dell'asta dei componenti con indicatori dagli acquirenti al venditore di primo livello. Il prezzo dell'offerta dell'annuncio vincente dell'asta contestuale può essere passato alla configurazione dell'asta come indicatori del venditore (questo prezzo dell'offerta diventa disponibile nella funzione
scoreAd()
del venditore di primo livello). - Il venditore di primo livello avvia l'asta Protected Audience chiamando
runAdAuction()
. - Asta di componenti del venditore A (pubblicata in parallelo all'asta di componenti del venditore B). Il browser legge i gruppi di interesse dell'utente per tutti gli acquirenti che partecipano all'asta del componente del venditore A.
- Il browser recupera gli script di offerta e gli indicatori di offerta attendibili dalle posizioni specificate nei gruppi di interesse degli acquirenti che partecipano all'asta del componente.
- Il browser genera le offerte eseguendo la logica di generazione delle offerte di ciascun acquirente.
- Il browser recupera lo script di valutazione e gli indicatori di valutazione attendibili di ogni annuncio dal venditore A.
- Il browser esegue la logica di punteggio del venditore A per ogni offerta.
- Il browser sceglie l'annuncio con il punteggio più alto inviato dalla logica di punteggio del venditore A.
- Asta di componenti del venditore B (pubblicata in parallelo all'asta di componenti del venditore A). Il browser legge i gruppi di interesse dell'utente per tutti gli acquirenti che partecipano all'asta del componente del venditore B.
- Il browser recupera gli script di offerta e gli indicatori di offerta attendibili dalle posizioni specificate nei gruppi di interesse degli acquirenti che partecipano all'asta del componente.
- Il browser genera le offerte eseguendo la logica di generazione delle offerte di ciascun acquirente.
- Il browser recupera lo script di valutazione e gli indicatori di valutazione attendibili di ciascun annuncio dal venditore B.
- Il browser esegue la logica di punteggio del venditore B per ogni offerta.
- Il browser sceglie l'annuncio con il punteggio più alto inviato dalla logica di punteggio del venditore B.
Punteggio dell'asta di primo livello e rendering degli annunci

Dopo l'esecuzione delle aste componenti della sezione precedente, il browser esegue la logica di punteggio del venditore di primo livello sull'annuncio vincente di ogni asta componente. Nella funzione scoreAd()
del venditore di primo livello, il prezzo di offerta aggiustato dell'asta contestuale potrebbe essere disponibile come sellerSignals
e la logica di punteggio potrebbe confrontare il prezzo di offerta dell'asta contestuale con il prezzo di offerta vincente dell'asta del componente Protected Audience.
Se il prezzo dell'offerta vincente dell'asta contestuale è superiore al prezzo dell'offerta vincente dell'asta di componenti, la funzione scoreAd()
può restituire un punteggio di desiderabilità pari a 0
. Se non sono presenti annunci con un punteggio di desiderabilità superiore a 0
, significa che l'annuncio vincente dell'asta contestuale è più redditizio di qualsiasi annuncio vincente dell'asta di componenti e la funzione runAdAuction()
restituisce null
.
Se l'asta Protected Audience non ha un vincitore e restituisce null
, la libreria lato client dell'ad server del publisher può eseguire il rendering del vincitore dell'asta contestuale in un iframe. Se l'asta Protected Audience è la vincente rispetto all'asta contestuale e restituisce un oggetto FencedFrameConfig
o un URN opaco, l'annuncio dell'asta Protected Audience vincente può essere visualizzato in un frame delimitato o in un iframe.
- Valutazione degli annunci nell'asta di primo livello Il browser recupera lo script di valutazione dal venditore di primo livello insieme agli indicatori di valutazione attendibili di ogni annuncio.
- Il browser esegue la logica di punteggio del venditore di primo livello per ogni offerta vincente di tutte le aste dei componenti. All'interno dello script
scoreAd()
del venditore di primo livello, la logica ha accesso al prezzo dell'offerta vincente aggiustato per l'asta contestuale che potrebbe essere stato passato comesellerSignals
nella configurazione dell'asta. Lo script può confrontare il prezzo dell'offerta contestuale vincente con il prezzo dell'offerta Protected Audience del componente e restituire un punteggio di desiderabilità pari a 0 se il prezzo contestuale è più alto. In caso contrario, lo script calcola il punteggio di desiderabilità, probabilmente in base al prezzo dell'offerta Protected Audience del componente. - Il browser sceglie l'annuncio con il punteggio di desiderabilità più alto inviato dalla logica di punteggio del venditore di primo livello.
- Se l'asta Protected Audience vince L'asta Protected Audience restituisce un oggetto
FencedFrameConfig
o un URN opaco alla raccolta lato client dell'ad server del publisher. - La libreria lato client imposta l'attributo
config
del frame delimitato sull'oggettoFencedFrameConfig
o l'attributosrc
dell'iframe sull'ARN opaco dell'annuncio Protected Audience vincente. - Il browser recupera l'annuncio vincente dell'asta Protected Audience dall'acquirente.
- Il browser mostra l'annuncio all'utente.
- Se vince l'asta contestuale L'asta Protected Audience restituisce
null
. - Il browser imposta l'attributo
src
dell'iframe sull'annuncio contestuale vincente. - Il browser recupera l'annuncio vincente dell'asta contestuale dall'acquirente.
- Il browser mostra l'annuncio all'utente.
Coinvolgere e condividere feedback
Passaggi successivi
Vogliamo interagire con te per assicurarci di creare un'API che funzioni per tutti.
Informazioni sull'API
Come altre API di Privacy Sandbox, questa API è documentata e spiegata pubblicamente.
Sperimenta con l'API
Puoi sperimentare e partecipare alla conversazione sull'API Protected Audience.