Başlıktan teklif alma ve çok satıcılı Protected Audience açık artırması ile sıralı açık artırma kurulumu

Yayıncılar genellikle geliri optimize etmek için reklam talebi kaynaklarını çeşitlendirir ve sayfadaki belirli bir reklam alanı için en iyi reklamı belirlemek üzere birden fazla şirketi (ör. yayıncı reklam sunucuları, arz tarafı platformları ve talep tarafı platformları) çağırır. Başlıktan teklif alma, yayıncıların bir reklam alanı için çeşitli talep kaynaklarından teklif almasına olanak tanır. Sıralı açık artırma kurulumunda, bağlamsal verilerle açık artırma çalıştırmak için başlıktan teklif alma kitaplığı, siteler arası verilerle açık artırma çalıştırmak için ise Protected Audience kullanılır.

Başlamadan önce Protected Audience'ın temelleri hakkında bilgi edinmek için açılış sayfasını, başlıktan teklif alma hakkında bilgi edinmek için ise Prebid.js dokümanlarını inceleyin.

Tanımlar

Açık Artırma

Açık artırma Tanım
İçeriğe dayalı açık artırma Açık artırmanın yürütüldüğü bağlamda bulunan verileri kullanan bir reklam açık artırması. Bağlamsal bir açık artırmada birden fazla açık artırma olabilir (ör. başlıktan teklif alma ve sunucu tarafı açık artırmalar).
Protected Audience açık artırması Başka bir sitede oluşturulan bir ilgi alanı grubu için teklif vermeyi içeren bir reklam açık artırması.
Protected Audience çok satıcılı açık artırması Önce birden fazla paralel bileşen açık artırmasının yapıldığı, ardından en yüksek puanlı reklamın nihai üst düzey açık artırmaya gönderildiği iki katmanlı bir Protected Audience açık artırması.
Üst düzey açık artırma Protected Audience çok satıcılı açık artırmasındaki nihai reklam açık artırması, bileşen açık artırmalarındaki bileşen açık artırma kazananlarının puanlarını sağlar.
Bileşen açık artırması Her bileşen satıcının kendi bileşen açık artırmalarını paralel olarak yürüttüğü bir Protected Audience çok satıcılı açık artırması içindeki yerleştirilmiş açık artırma. Her bileşen açık artırmasındaki en yüksek puanlı reklamlar, en üst düzey açık artırmaya iletilir.
Sıralı açık artırma ayarları Bağlamsal açık artırmaları Protected Audience açık artırmasıyla entegre eden ve iki açık artırma arasında bir kazanan belirleyen bir reklam açık artırması kurulumu.

Katılımcı sayısı

Katılımcı Tanım
Reklamveren Reklam yerleşimi isteyen ve reklam öğesini oluşturan taraf.
Yayıncı Açık artırma için reklam envanteri sağlayan taraf.
Alım sorumlusu Bir satıcıdan reklam alanı satın almak için açık artırmada teklif veren taraf. Genellikle bir talep tarafı platformu (TTP) olur.
Yayıncı Reklam Sunucusu Yayıncıların, sitede oluşturulacak reklamları yönetmek ve seçmek için kullandığı bir hizmettir. Yayıncı reklam sunucusu, bir yayıncıya en fazla geliri sağlayacak reklamı belirlemek için kendi açık artırma sonuçlarını, başlıktan teklif veren yanıtlarını, doğrudan satılan envanteri ve daha fazlasını birleştirebilir.

Yayıncı reklam sunucusu, sunucuyla etkileşim kurmak için istemci tarafı kitaplığı sağlayabilir.

Üst düzey satıcı Protected Audience çok satıcılı açık artırmasını çağıran (yani oluşturan) ve üst düzey açık artırmaya katılan taraf.
Bileşen satıcısı Yayıncının reklam alanını alıcılara satmak için Protected Audience çok satıcılı açık artırmasında bir bileşen açık artırması yürüten taraf. Genellikle arz tarafı platformudur (STP).

Sıralı açık artırma ayarları

Sıralı açık artırma ayarında önce bağlamsal açık artırmalar, ardından Protected Audience açık artırması yürütülür. Bu kurulum, yayıncıların sayfada bulunan bağlamsal verilerle bir açık artırma yürüterek kazanç potansiyellerini en üst düzeye çıkarmalarına ve kullanıcı gizliliğini korumak için güvenli bir ortamda siteler arası verilerle bir açık artırma yürütmelerine olanak tanır.

Yayıncı reklam sunucusunun içerik bağlamına dayalı açık artırması için teklif toplamak üzere sayfada önce bir başlıktan teklif alma kitaplığı yürütülebilir. Ardından, bağlamsal açık artırmanın ayarlanmış kazanan teklif fiyatı, Protected Audience açık artırmasına teklif taban fiyatı olarak girilebilir. Puanlama adımında, üst düzey satıcı, bileşen açık artırması teklif fiyatlarını, istenirlik puanı hesaplanırken sıfır puan atayarak teklif taban fiyatının altına düşürebilir. Hiçbir Protected Audience bileşen açık artırması teklifi taban teklifin üzerinde değilse bağlamsal açık artırmayı kazanan reklam kullanıcıya oluşturulur. Protected Audience açık artırması bir kazanan döndürürse bu, teklif taban fiyatının üzerinde olduğu ve Protected Audience'da kazanan reklamın kullanıcıya oluşturulduğu anlamına gelir.

Bu sıralı açık artırma kurulumu örneğinde, sayfada sırayla üç büyük açık artırma gerçekleştirilebilir: 1) başlıktan teklif alma kitaplığı tarafından yapılan bağlamsal açık artırma, 2) yayıncı reklam sunucusu tarafından yapılan bağlamsal açık artırma ve 3) Protected Audience açık artırması.

Kullanıcı
Başlıktan teklif alma bağlamsal açık artırmasıyla Protected Audience çok satıcılı açık artırmasına genel bakış.

Genel bakış şemasının ayrıntılı açıklaması:

  1. Kullanıcı, açık artırmadan önce bir reklamveren sitesindeki ilgi grubuna eklenir.
  2. Kullanıcı daha sonra yayıncı sayfasını ziyaret ettiğinde Prebid.js, başlıktan teklif verenlerden teklif yanıtlarını toplamak için bağlamsal bir açık artırma gerçekleştirir. Bu adım sırasında alıcılar sinyalleri, satıcılar ise sonraki Protected Audience açık artırmasında kullanılacak bileşen açık artırması yapılandırmalarını sağlayabilir. Prebid.js, bu sinyalleri ve yapılandırmaları Protected Audience açık artırmasına yaymak için bir modül sağlar.
  3. Prebid.js tarafından toplanan teklif yanıtları, sunucu tarafı bağlamsal açık artırma için yayıncı reklam sunucusuna gönderilir.
  4. Yayıncı reklam sunucusu, bir yayıncıya en fazla geliri sağlayacak reklamı belirlemek için kendi açık artırma sonuçlarını, üstbilgi teklifi sonuçlarını, doğrudan satılan envanteri ve daha fazlasını birleştirebilir. Kazanan reklam, yayıncı reklam sunucusunun istemci tarafı kitaplığına döndürülür.
  5. Bağlamsal açık artırma kazananının düzeltilmiş teklif fiyatı, alıcının sinyalleri (perBuyerSignals) ve satıcının Prebid.js tarafından toplanan bileşen açık artırması yapılandırmalarıyla birlikte yayıncı reklam sunucusunun istemci tarafı kitaplığı tarafından Protected Audience açık artırmasına iletilebilir.
  6. Protected Audience çok satıcılı açık artırması, üst düzey satıcı tarafından yürütülür. En üst düzey satıcının puanlama adımı sırasında, en üst düzey satıcı, her bileşen açık artırmasının kazanan teklif fiyatını, bağlamsal açık artırmada düzeltilmiş kazanan teklif fiyatıyla karşılaştırabilir. Bileşen teklif fiyatı, bağlamsal açık artırma teklif fiyatından düşükse üst düzey satıcı, 0 uygunluk puanını döndürür. Tüm teklifler 0 puanı alırsa runAdAuction() çağrısı, bağlamsal açık artırmayı kazanan reklamın oluşturulması gerektiğini belirten null değerini döndürür.
  7. Yayıncı reklam sunucusu istemci tarafı kitaplığı, runAdAuction() çağrısından döndürülenlere göre kazanan Protected Audience reklamını veya içerik reklamını oluşturur.
  8. Kazanan reklam kullanıcıya oluşturulur.

Açık artırma öncesi

Kullanıcı
Reklamveren sayfasındaki ilgi alanı grubu zaman sırası.

Kullanıcı bir reklamveren sayfasını ziyaret ettiğinde, açık artırmadan önce alıcı ve reklamveren, kullanıcının ait olduğu sitenin ilgi alanları grubunu tanımlayabilir ve daha sonra açık artırmada sinyal olarak kullanılacak reklamverenin sitesinden bağlamsal veriler ile birinci taraf verilerini ekleyebilir.

  1. Kullanıcı, reklamverenin sitesine gider.
  2. Reklamveren sitesi, açık artırmaya katılan her alıcının komut dosyasını daha sonraki bir zamanda yükler.
  3. Alıcının komut dosyası, kullanıcıyı alıcının ilgi alanları grubuna eklemek için joinAdInterestGroup() çağrısını içerir.

Prebid.js ve yayıncı reklam sunucusu ile bağlamsal açık artırmalar

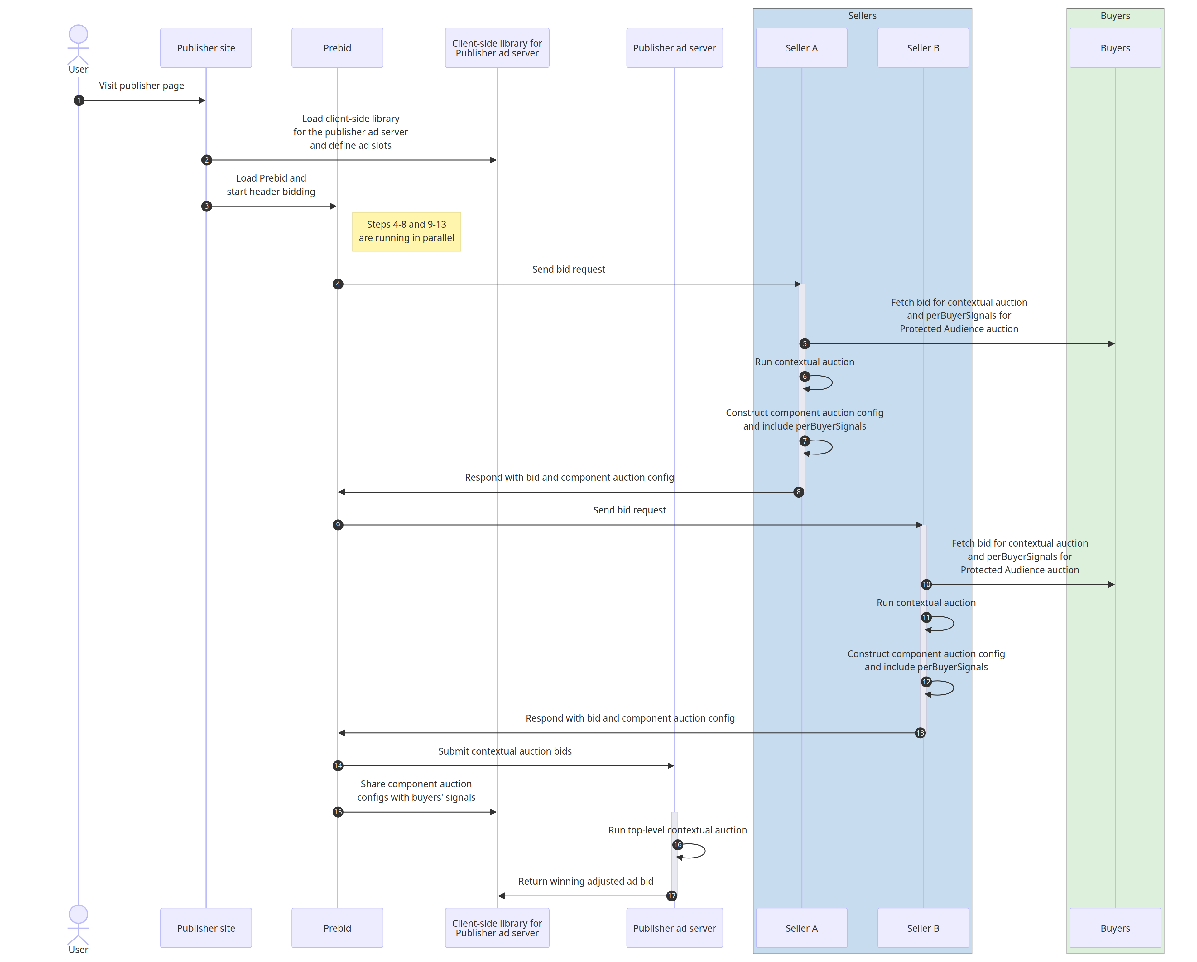
Yayıncı sitesinde bağlamsal açık artırma başlatılır.
Yayıncı sayfasındaki bağlamsal açık artırma anı sırası.

Sıralı açık artırma ayarında, Protected Audience açık artırması çalıştırılmadan önce tüm bağlamsal açık artırmalar yürütülür. Bu belgede açıklanan kurulumda, Prebid.js tarafından bir başlıktan teklif alma bağlamsal açık artırması yürütüyoruz. Bu açık artırma, yayıncı reklam sunucusu tarafından sunulan bir sunucu tarafı açık artırmasına aktarılıyor.

Yayıncı, önce Prebid.js'yi bir işaretle çağırarak başlıktan teklif alma bağlamsal açık artırmasını başlatır. Bu işaret, daha sonra bir Protected Audience açık artırmasının yürütüleceğini belirtir. Ardından Prebid.js, teklif yanıtlarını toplar ve sunucu tarafı bağlamsal açık artırma için yayıncı reklam sunucusuna gönderir. Teklif yanıtı toplama adımında, alıcılar ve satıcılar katılmak isterlerse sonraki Protected Audience açık artırmasında kullanılacak bileşen açık artırma yapılandırmalarını ve alıcı sinyallerini (perBuyerSignals) sağlayabilir. Bu bileşen açık artırması yapılandırması, sonunda sonraki Protected Audience açık artırmasına aktarılır.

  1. Bağlamsal açık artırma başlatma: Kullanıcı, yayıncı sayfasını ziyaret eder.
  2. Yayıncı sayfası, yayıncı reklam sunucusu istemci tarafı kitaplığını yükler ve reklam alanlarını tanımlar.
  3. Yayıncı sayfası Prebid'i yükler ve başlıktan teklif alma bağlamsal açık artırmasını başlatır.
  4. A satıcısının bağlamsal açık artırması(B satıcısının bağlamsal açık artırmasıyla paralel olarak yayınlanır). Prebid.js, A satıcısına bir teklif isteği gönderir.
  5. A satıcısı, teklif yanıtlarını ve perBuyerSignals alıcılardan alır.
  6. A satıcısı, bağlama dayalı bir açık artırma gerçekleştirir.
  7. A satıcısı, perBuyerSignals dahil olmak üzere bileşen açık artırması yapılandırmasını oluşturur.
  8. A satıcısı, Prebid.js'ye kazanan teklif ve bileşen açık artırması yapılandırmasıyla yanıt verir.
  9. Satıcı B'nin bağlamsal açık artırması (Satıcı A'nın bağlamsal açık artırmasıyla paralel olarak çalışır). Prebid.js, B satıcısına bir teklif isteği gönderir.
  10. B satıcısı, teklif yanıtlarını ve perBuyerSignals alıcılardan alır.
  11. B satıcısı, bağlama dayalı bir açık artırma gerçekleştirir.
  12. B satıcısı, perBuyerSignals dahil olmak üzere bileşen açık artırması yapılandırmasını oluşturur.
  13. B satıcısı, Prebid.js'ye kazanan teklif ve bileşen açık artırması yapılandırmasıyla yanıt verir.
  14. Yayıncı reklam sunucusunun bağlamsal açık artırması: Prebid.js tarafından toplanan teklif yanıtları, bağlamsal açık artırma için yayıncı reklam sunucusuna gönderilir.
  15. Alıcı sinyallerini içeren bileşen açık artırması yapılandırmaları, yayıncı reklam sunucusunun istemci tarafı kitaplığıyla paylaşılır.
  16. Yayıncı reklam sunucusu, doğrudan satılan kampanyalar, programatik teklifler, Prebid'in içeriğe dayalı teklifleri ve diğer envanterler arasında en iyi reklamı belirlemek için içeriğe dayalı bir açık artırma yürütür.
  17. Yayıncı reklam sunucusu, ayarlanmış kazanan teklifi döndürür.

Protected Audience çok satıcılı açık artırması

Protected Audience çok satıcılı açık artırması, bileşen açık artırmaları tarafından gönderilen teklifler arasından en yüksek puanı alan reklamı seçer.
Yayıncı sayfasında Protected Audience açık artırma zaman sırası.

Bu aşamada, bağlamsal açık artırmalar tamamlanmıştır ve yayıncı reklam sunucusunun istemci tarafı kitaplığı, bağlamsal açık artırma kazananının düzeltilmiş teklif fiyatını, bileşen açık artırması yapılandırmalarını ve Protected Audience açık artırmasına katılan alıcılardan gelen sinyalleri üst düzey satıcıya iletebilir. Taban olarak bağlamsal açık artırma teklif fiyatı, üst düzey açık artırmada puanlama için bir sinyal olarak açık artırma yapılandırmasına iletilebilir.

Bileşen açık artırmaları paralel olarak yürütülür ve her bileşen açık artırmasında tarayıcı, söz konusu bileşen açık artırmasına katılan her alıcının teklif verme mantığından teklifler oluşturur, her teklifi bileşen satıcısının puanlama mantığını kullanarak puanlar ve ardından en yüksek puanı alan reklamı üst düzey açık artırmaya döndürür.

  1. Yayıncı sitesi, üst düzey satıcının komut dosyasını yükler.
  2. Yayıncı reklam sunucusunun istemci tarafı kitaplığı, içeriğe dayalı açık artırma teklif fiyatı, alıcılardan üst düzey satıcıya sinyaller içeren bileşen açık artırması yapılandırmaları sağlar. Bağlamsal açık artırmayı kazanan reklam teklifi fiyatı, satıcı sinyalleri olarak açık artırma yapılandırmasına aktarılabilir (bu teklif fiyatı, üst düzey satıcının scoreAd() işlevinde kullanılabilir).
  3. Üst düzey satıcı, runAdAuction() işlevini çağırarak Protected Audience açık artırmasını başlatır.
  4. A satıcısının bileşen açık artırması (B satıcısının bileşen açık artırmasıyla paralel olarak yayınlanır). Tarayıcı, A satıcısının bileşen açık artırmasına katılan tüm alıcılar için kullanıcının ilgi alanı gruplarını okur.
  5. Tarayıcı, teklif verme komut dosyalarını ve güvenilir teklif verme sinyallerini, bileşen açık artırmasına katılan alıcıların ilgi alanları gruplarında belirtilen konumlardan getirir.
  6. Tarayıcı, her alıcının teklif oluşturma mantığını yürüterek teklifleri oluşturur.
  7. Tarayıcı, A satıcısından her reklamın puanlama komut dosyasını ve güvenilir puanlama sinyallerini getirir.
  8. Tarayıcı, her teklif için A satıcısının puanlama mantığını yürütür.
  9. Tarayıcı, A satıcısının puanlama mantığı tarafından gönderilen en yüksek puana sahip reklamı seçer.
  10. B satıcısının bileşen açık artırması (A satıcısının bileşen açık artırmasıyla paralel olarak yayınlanır). Tarayıcı, B satıcısının bileşen açık artırmasına katılan tüm alıcılar için kullanıcının ilgi alanı gruplarını okur.
  11. Tarayıcı, teklif verme komut dosyalarını ve güvenilir teklif verme sinyallerini, bileşen açık artırmasına katılan alıcıların ilgi alanları gruplarında belirtilen konumlardan getirir.
  12. Tarayıcı, her alıcının teklif oluşturma mantığını yürüterek teklifleri oluşturur.
  13. Tarayıcı, her reklamın puanlama komut dosyasını ve güvenilir puanlama sinyallerini B satıcısından getirir.
  14. Tarayıcı, her teklif için B satıcısının puanlama mantığını yürütür.
  15. Tarayıcı, B satıcısının puanlama mantığı tarafından gönderilen en yüksek puana sahip reklamı seçer.

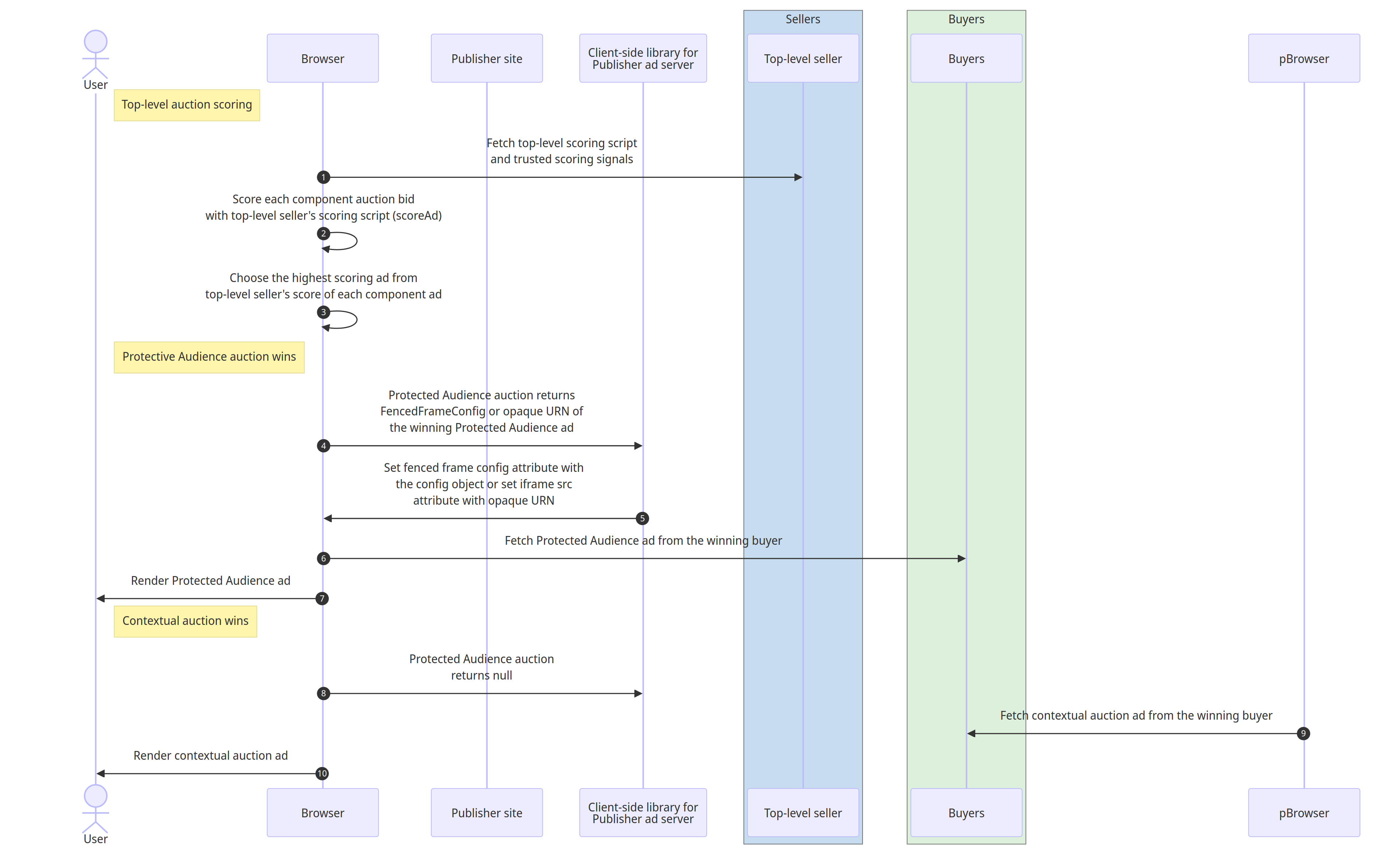
Üst düzey açık artırma puanlaması ve reklam oluşturma

Yayıncı reklam sunucusu istemci tarafı kitaplığı, bağlamsal açık artırma ile Protected Audience açık artırması arasında seçilen reklamı oluşturur.
Yayıncı sayfasında reklam oluşturma sırası.

Önceki bölümdeki bileşen açık artırmaları yürütüldükten sonra tarayıcı, üst düzey satıcının puanlama mantığını her bileşen açık artırmasının kazanan reklamında çalıştırır. Üst düzey satıcının scoreAd() işlevinde, bağlamsal açık artırma için düzeltilmiş teklif fiyatı sellerSignals olarak kullanılabilir ve puanlama mantığı, bu bağlamsal açık artırma teklif fiyatını Protected Audience bileşen açık artırmasının kazanan teklif fiyatıyla karşılaştırabilir.

Bağlamsal açık artırmanın kazanan teklif fiyatı, bileşen açık artırmasının kazanan teklif fiyatından yüksekse scoreAd() işlevi 0 uygunluk puanını döndürebilir. 0 değerinden yüksek bir uygunluk puanına sahip reklam yoksa bu, bağlamsal açık artırmanın kazanan reklamının bileşen açık artırmasının kazanan reklamlarından daha değerli olduğunu gösterir ve runAdAuction() işlevi null değerini döndürür.

Protected Audience açık artırmasının kazananı yoksa ve null döndürülürse yayıncının reklam sunucusu istemci tarafı kitaplığı, bağlamsal açık artırma kazananını bir iFrame'e yerleştirebilir. Protected Audience açık artırması, bağlamsal açık artırmaya karşı kazanırsa ve FencedFrameConfig nesnesi veya opak bir URN döndürürse kazanan Protected Audience açık artırması reklamı, sınırlı bir çerçeveye veya bir iFrame'e yerleştirilebilir.

  1. Üst düzey açık artırma reklam puanı Tarayıcı, puanlama komut dosyasını üst düzey satıcıdan ve her reklamın güvenilir puanlama sinyalleriyle birlikte getirir.
  2. Tarayıcı, tüm bileşen açık artırmalarının kazanan her teklifi için üst düzey satıcının puanlama mantığını yürütür. En üst düzey satıcının scoreAd() komut dosyasında mantık, açık artırma yapılandırmasında sellerSignals olarak iletilmiş olabilecek bağlamsal açık artırma ayarlı kazanan teklif fiyatına erişebilir. Komut dosyası, kazanan içeriğe dayalı teklif fiyatını bileşen Protected Audience teklif fiyatıyla karşılaştırabilir ve içeriğe dayalı fiyat daha yüksekse 0 uygunluk puanı döndürebilir. Aksi takdirde komut dosyası, Protected Audience bileşeninin teklif fiyatına göre olasılıkla uygunluk puanını hesaplar.
  3. Tarayıcı, üst düzey satıcının puanlama mantığı tarafından gönderilen en yüksek istenirlik puanına sahip reklamı seçer.
  4. Protected Audience açık artırması kazanırsa Protected Audience açık artırması, yayıncının reklam sunucusunun istemci tarafı kitaplığına bir FencedFrameConfig nesnesi veya opak bir URN döndürür.
  5. İstemci tarafı kitaplığı, sınırlı alanın config özelliğini FencedFrameConfig nesnesine ayarlar veya iframe'in src özelliğini, kazanan Protected Audience reklamının opak URN'sine ayarlar.
  6. Tarayıcı, Protected Audience açık artırmasını kazanan reklamı alıcıdan getirir.
  7. Tarayıcı, reklamı kullanıcıya oluşturur.
  8. Bağlamsal açık artırma kazanırsa Protected Audience açık artırması null değerini döndürür.
  9. Tarayıcı, iframe'in src özelliğini kazanan içerik reklamına ayarlar.
  10. Tarayıcı, alıcıdan içeriğe dayalı açık artırmayı kazanan reklamı getirir.
  11. Tarayıcı, reklamı kullanıcıya oluşturur.

Etkileşim kurma ve geri bildirim paylaşma

Sonraki adım

Herkesin yararlanabileceği bir API geliştirdiğimizden emin olmak için sizinle görüşmeler yapmak istiyoruz.

API'yi tartışın

Diğer Özel Korumalı Alan API'lerinde olduğu gibi bu API de belgelenmiş ve herkese açık olarak tartışılmıştır.

API ile deneme yapma

Protected Audience API hakkında denemeler yapabilir ve görüşmelere katılabilirsiniz.