Os publishers geralmente diversificam as fontes de demanda de anúncios para otimizar a receita e invocam várias empresas (por exemplo, servidores de anúncios de publishers, plataformas de fornecimento e plataformas de demanda) para determinar o melhor anúncio para um determinado espaço na página. Com os lances de cabeçalho, os publishers podem capturar lances para um espaço de anúncio de várias origens de demanda. Em uma configuração de leilão sequencial, a biblioteca de lances de cabeçalho pode ser usada para realizar um leilão com dados contextuais, e o Protected Audience é usado para realizar um leilão com dados entre sites.
Antes de começar, conheça os fundamentos da Protected Audience na página de destino e o header bidding na documentação do Prebid.js.
Definições
Leilões
| Leilão | Definição |
| Leilão contextual | Um leilão de anúncios que usa os dados disponíveis no contexto em que o leilão é executado. Pode haver vários leilões em um leilão contextual, como header bidding e leilões do lado do servidor. |
| Leilão com Protected Audience | Um leilão de anúncios que envolve dar lances em um grupo de interesse criado em outro site. |
| Leilão de vários vendedores da Protected Audience | Um leilão de Protected Audience de dois níveis que envolve vários leilões de componentes paralelos que enviam o anúncio com a melhor pontuação para o leilão final de nível superior. |
| Leilão de nível superior | O leilão final de anúncios em um leilão de vários vendedores com Protected Audience que fornece a pontuação para os vencedores dos leilões de componentes. |
| Leilão de componentes | Um leilão aninhado em um leilão de vários vendedores da Protected Audience em que cada vendedor de componentes executa os leilões de componentes em paralelo. Os anúncios com as maiores pontuações de cada leilão de componente são transmitidos para o leilão de nível superior. |
| Configuração de leilão sequencial | Uma configuração de leilão de anúncios que integra leilões contextuais com um leilão da API Protected Audience e determina um vencedor entre os dois leilões. |
Participantes
| Participante | Definição |
| Advertiser | A parte que deseja uma posição de anúncio e cria o criativo. |
| Editor | A parte que fornece inventário de anúncios para leilão. |
| Negociante | A parte que faz um lance em um leilão para comprar o espaço publicitário de um vendedor. Normalmente, uma plataforma de demanda (DSP). |
| Servidor de anúncios do editor | Um serviço usado por editores para gerenciar e escolher anúncios a serem renderizados no site. Um servidor de anúncios do editor pode combinar os resultados do leilão, as respostas do header bidder, o inventário vendido diretamente e muito mais para determinar o anúncio que vai gerar mais receita para um editor.
Um servidor de anúncios do editor pode fornecer uma biblioteca do lado do cliente para interagir com o servidor. |
| Vendedor de nível superior | A parte que invoca (ou seja, cria) o leilão de vários vendedores da Protected Audience e participa do leilão de nível superior. |
| Vendedor de componentes | A parte que realiza um leilão de componentes dentro do leilão de vários vendedores do Protected Audience para vender o espaço publicitário do editor aos compradores. Normalmente, uma plataforma de fornecimento (SSP). |
Configuração de leilão sequencial
Em uma configuração de leilão sequencial, os leilões contextuais são executados primeiro, seguidos pelo leilão da Protected Audience. Essa configuração permite que os editores maximizem o potencial de ganhos ao realizar um leilão com os dados contextuais disponíveis na página e outro com dados entre sites em um ambiente seguro para proteger a privacidade dos usuários.
Uma biblioteca de lances de cabeçalho pode ser executada primeiro na página para coletar lances para o leilão contextual do servidor de anúncios do editor. Em seguida, o preço do lance vencedor ajustado do leilão contextual pode ser inserido no leilão das APIs Protected Audience como um preço mínimo de lance. Durante a etapa de pontuação, o vendedor de nível superior pode reduzir os preços de lance do leilão de componentes abaixo do preço mínimo ao atribuir a eles uma pontuação zero quando a pontuação de conveniência é calculada. Se nenhum lance do leilão de componentes da API Protected Audience estiver acima do preço mínimo, o anúncio vencedor do leilão contextual será renderizado para o usuário. Se o leilão com Protected Audience retornar um vencedor, isso significa que ele está acima do preço mínimo de lance, e o anúncio vencedor com Protected Audience é renderizado para o usuário.
Neste exemplo de configuração de leilão sequencial, três leilões principais podem ser executados na página em ordem: 1) leilão contextual pela biblioteca de header bidding, 2) leilão contextual pelo servidor de anúncios do publisher e 3) leilão com Protected Audience.
Descrição detalhada do diagrama de visão geral:
- Antes do leilão, o usuário é adicionado a um grupo de interesse no site de um anunciante.
- Quando o usuário visita a página do editor mais tarde, o Prebid.js executa um leilão contextual para coletar as respostas de lances dos header bidders. Nessa etapa, os compradores podem fornecer os indicadores, e os vendedores podem fornecer configurações de leilão de componentes para serem usadas no leilão com Protected Audience subsequente. O Prebid.js fornece um módulo para propagar esses indicadores e configurações ao leilão de Protected Audience.
- As respostas de lance coletadas pelo Prebid.js são enviadas ao servidor de anúncios do publisher para um leilão contextual do lado do servidor.
- O servidor de anúncios do editor pode combinar os próprios resultados do leilão, da header bidding, do inventário vendido diretamente e muito mais para determinar o anúncio que vai gerar mais receita para um editor. O anúncio vencedor é retornado para a biblioteca do lado do cliente do servidor de anúncios do editor.
- O preço do lance ajustado do vencedor do leilão contextual, junto com os indicadores do comprador (
perBuyerSignals) e as configurações do leilão de componentes do vendedor coletadas pelo Prebid.js, podem ser transmitidos para o leilão com Protected Audience pela biblioteca do lado do cliente do servidor de anúncios do editor. - O leilão de vários vendedores da Protected Audience é executado pelo vendedor de nível superior. Durante a etapa de pontuação do vendedor de nível superior, ele pode comparar o preço do lance vencedor de cada leilão de componente com o preço ajustado do lance vencedor do leilão contextual. Se o preço do lance do componente for menor que o preço do lance do leilão contextual, o vendedor de nível superior vai retornar a pontuação de conveniência de
0. Se todos os lances forem pontuados como0, a chamadarunAdAuction()vai retornarnull, o que significa que o anúncio vencedor do leilão contextual deve ser renderizado. - A biblioteca do lado do cliente do servidor de anúncios do editor renderiza o anúncio vencedor do Protected Audience ou o anúncio contextual, com base no que foi retornado da chamada
runAdAuction(). - O anúncio vencedor é renderizado para o usuário.
Pré-leilão
Antes do leilão, quando o usuário visita a página de um anunciante, o comprador e o anunciante podem definir o grupo de interesse do site a que o usuário pertence e adicionar dados contextuais do site do anunciante e dados próprios para serem usados como indicadores no leilão mais tarde.
- O usuário acessa o site do anunciante.
- O site do anunciante carrega o script de cada comprador participante do leilão em um momento posterior.
- O script do comprador contém a chamada
joinAdInterestGroup()para adicionar o usuário ao grupo de interesse do comprador.
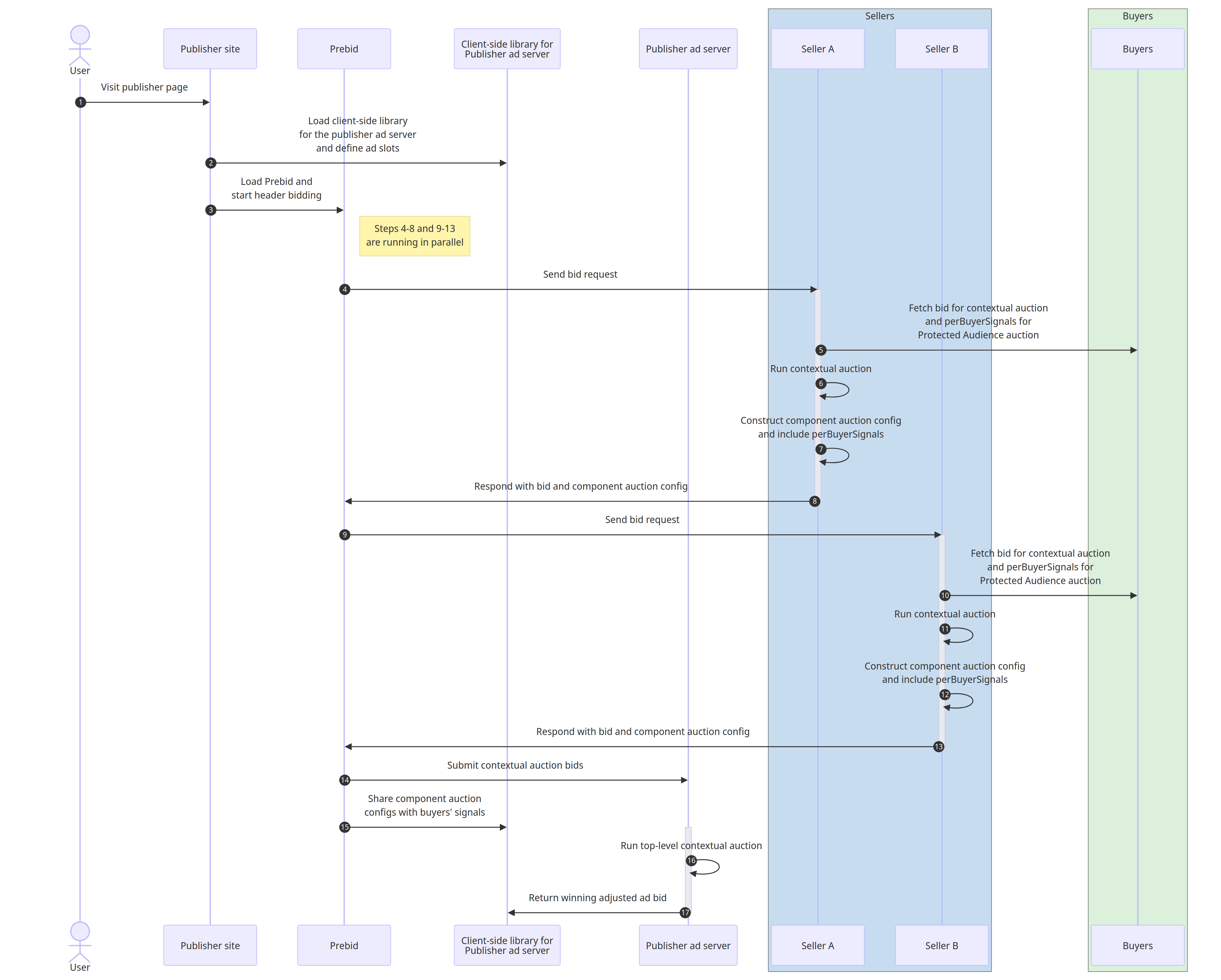
Leilões contextuais com Prebid.js e servidor de anúncios do publisher
Em uma configuração de leilão sequencial, todos os leilões contextuais são executados antes do leilão das APIs Protected Audience. Na configuração explicada neste documento, executamos um leilão contextual de lances de cabeçalho usando o Prebid.js, que alimenta um leilão do lado do servidor pelo servidor de anúncios do editor.
Primeiro, o publisher inicia um leilão contextual de lances de cabeçalho chamando o Prebid.js com uma flag para indicar que um leilão da API Protected Audience será executado depois. Em seguida, o Prebid.js coleta as respostas de lance e as envia ao servidor de anúncios do publisher para um leilão contextual do lado do servidor. Durante a etapa de coleta de respostas a lances, os compradores e vendedores têm a oportunidade de fornecer configurações de leilão de componentes e indicadores dos compradores (perBuyerSignals) para serem usados no leilão da Protected Audience subsequente, se quiserem participar. Essa configuração de leilão de componente vai passar para o leilão da API Protected Audience subsequente.
- Inicialização do leilão contextual: o usuário acessa a página do publisher.
- A página do publisher carrega a biblioteca do lado do cliente do servidor de anúncios do publisher e define espaços de anúncios.
- A página do editor carrega o Prebid e inicia o leilão contextual de lances de cabeçalho.
- Leilão contextual do vendedor A(executado em paralelo ao leilão contextual do vendedor B). O Prebid.js envia uma solicitação de lance para o vendedor A.
- O vendedor A recupera as respostas de lance e o
perBuyerSignalsdos compradores. - O vendedor A realiza um leilão contextual.
- O vendedor A cria a configuração do leilão de componentes com
perBuyerSignalsincluído. - O vendedor A responde ao Prebid.js com o lance vencedor e a configuração do leilão de componentes.
- Leilão contextual do vendedor B (executado em paralelo ao leilão contextual do vendedor A). O Prebid.js envia uma solicitação de lance para o vendedor B.
- O vendedor B recupera as respostas de lance e o
perBuyerSignalsdos compradores. - O vendedor B executa um leilão contextual.
- O vendedor B cria a configuração do leilão de componentes com
perBuyerSignalsincluído. - O vendedor B responde ao Prebid.js com o lance vencedor e a configuração do leilão de componentes.
- Leilão contextual do servidor de anúncios do editor: as respostas de lance coletadas pelo Prebid.js são enviadas ao servidor de anúncios do editor para o leilão contextual.
- As configurações do leilão de componentes com indicadores dos compradores são compartilhadas com a biblioteca do lado do cliente do servidor de anúncios do editor.
- O servidor de anúncios do editor faz um leilão contextual para determinar o melhor anúncio entre campanhas vendidas diretamente, lances programáticos, lances contextuais da Prebid e outros inventários.
- O servidor de anúncios do editor retorna o lance vencedor ajustado.
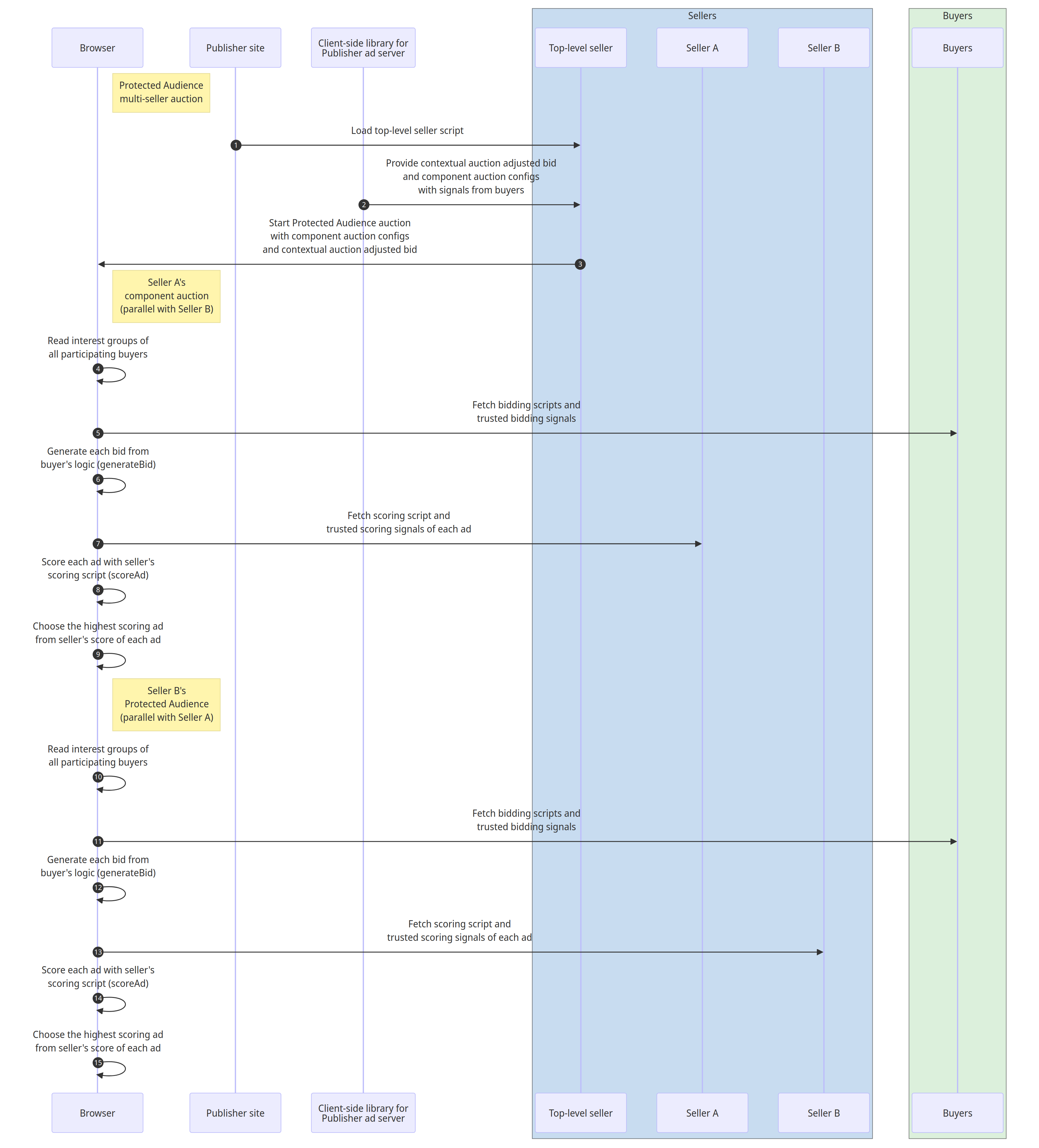
Leilão de vários vendedores com Protected Audience
Nessa etapa, os leilões contextuais são concluídos, e a biblioteca do lado do cliente do servidor de anúncios do editor pode transmitir ao vendedor de nível superior o preço do lance ajustado vencedor do leilão contextual, as configurações do leilão de componentes e os indicadores dos compradores que estão participando do leilão de público-alvo protegido. O preço do lance do leilão contextual como um valor mínimo pode ser transmitido para a configuração do leilão como um indicador de pontuação no leilão de nível superior.
Os leilões de componentes são executados em paralelo. Em cada um deles, o navegador gera lances com base na lógica de lances de cada comprador participante, pontua cada lance usando a lógica de pontuação do vendedor do componente e retorna o anúncio com a maior pontuação para o leilão de nível superior.
- O site do publisher carrega o script do vendedor de nível superior.
- A biblioteca do lado do cliente do servidor de anúncios do publisher fornece o preço do lance do leilão contextual, configurações do leilão de componentes com indicadores dos compradores para o vendedor de nível superior. O preço do lance do anúncio vencedor do leilão contextual pode ser transmitido para a configuração do leilão como indicadores do vendedor. Esse preço fica disponível na função
scoreAd()de nível superior do vendedor. - O vendedor de nível superior inicia o leilão da Protected Audience chamando
runAdAuction(). - Leilão de componentes do vendedor A (executado em paralelo ao leilão de componentes do vendedor B). O navegador lê os grupos de interesse do usuário para todos os compradores que participam do leilão de componentes do vendedor A.
- O navegador busca os scripts de lances e os indicadores de lances confiáveis nos locais especificados nos grupos de interesse dos compradores participantes do leilão de componentes.
- O navegador gera os lances executando a lógica de geração de lances de cada comprador.
- O navegador busca o script de pontuação e os indicadores de pontuação confiáveis de cada anúncio do vendedor A.
- O navegador executa a lógica de pontuação do vendedor A para cada lance.
- O navegador escolhe o anúncio com a maior pontuação enviada pela lógica de pontuação do vendedor A.
- Leilão de componentes do vendedor B (executado em paralelo ao leilão de componentes do vendedor A). O navegador lê os grupos de interesse do usuário para todos os compradores que participam do leilão de componentes do vendedor B.
- O navegador busca os scripts de lances e os indicadores de lances confiáveis nos locais especificados nos grupos de interesse dos compradores participantes do leilão de componentes.
- O navegador gera os lances executando a lógica de geração de lances de cada comprador.
- O navegador busca o script de pontuação e os indicadores de pontuação confiáveis de cada anúncio do vendedor B.
- O navegador executa a lógica de pontuação do vendedor B para cada lance.
- O navegador escolhe o anúncio com a maior pontuação enviada pela lógica de pontuação do vendedor B.
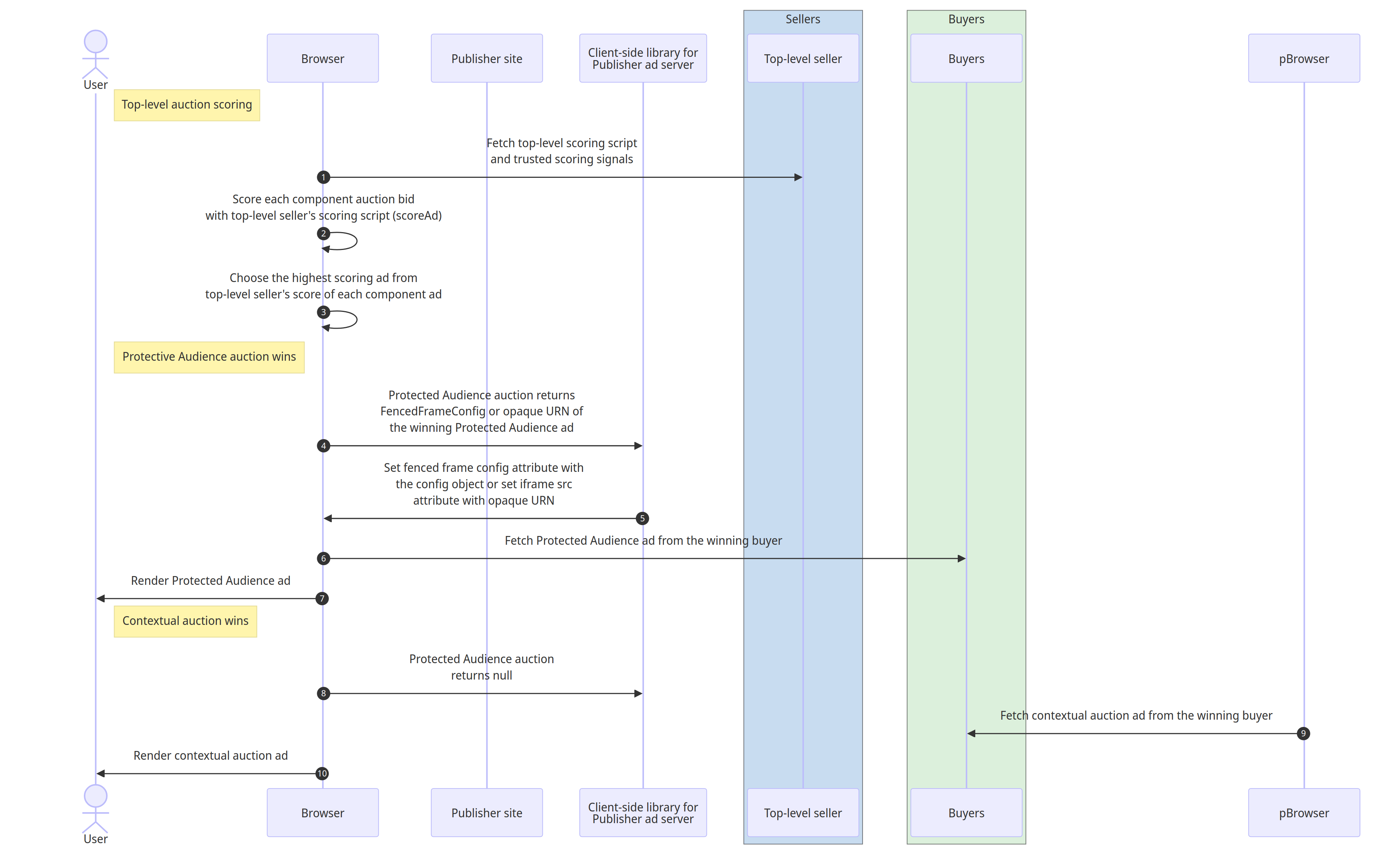
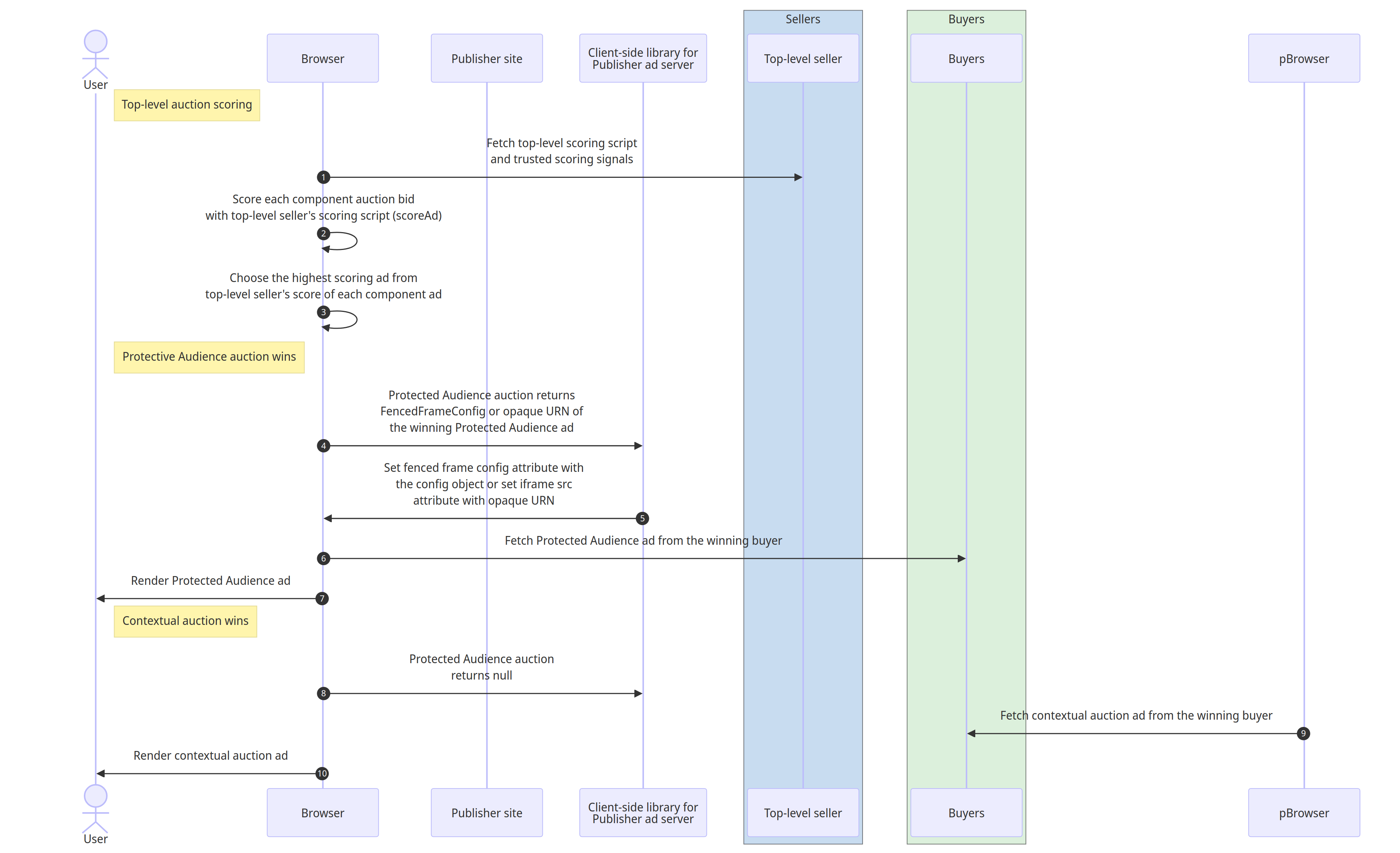
Pontuação do leilão e renderização do anúncio de nível superior
Depois que os leilões de componentes da seção anterior são executados, o navegador executa a lógica de pontuação do vendedor de nível superior no anúncio vencedor de cada leilão de componente. Na função scoreAd() do vendedor de nível superior, o preço do lance ajustado do leilão contextual pode estar disponível como sellerSignals, e a lógica de pontuação pode comparar esse preço do lance do leilão contextual com o preço do lance vencedor do leilão de componentes da API Protected Audience.
Se o preço do lance vencedor do leilão contextual for maior do que o preço do lance vencedor do leilão de componente, a função scoreAd() poderá retornar uma pontuação de conveniência de 0. Se não houver anúncios com uma pontuação de conveniência maior que 0, isso significa que o anúncio vencedor do leilão contextual é mais valioso do que qualquer um dos anúncios vencedores do leilão de componentes, e a função runAdAuction() retorna null.
Se o leilão de público-alvo protegido não tiver um vencedor e retornar null, a biblioteca do lado do cliente do servidor de anúncios do editor poderá renderizar o vencedor do leilão contextual em um iframe. Se o leilão de público protegido vencer o leilão contextual e retornar um objeto FencedFrameConfig ou um URN opaco, o anúncio vencedor do leilão de público protegido poderá ser renderizado em um frame isolado ou um iframe.
- Pontuação de anúncio de leilão de nível superior: o navegador busca o script de pontuação do vendedor de nível superior junto com indicadores de pontuação confiáveis de cada anúncio.
- O navegador executa a lógica de pontuação do vendedor de nível superior para cada lance vencedor de todos os leilões de componentes. No script
scoreAd()do vendedor de nível superior, a lógica tem acesso ao preço do lance vencedor ajustado do leilão contextual, que pode ter sido transmitido comosellerSignalsna configuração do leilão. O script pode comparar o preço do lance contextual vencedor com o preço do lance da API Protected Audience do componente e retornar uma pontuação de conveniência de 0 se o preço contextual for maior. Caso contrário, o script calcula a pontuação de conveniência, provavelmente com base no preço de lance do componente da API Protected Audience. - O navegador escolhe o anúncio com a maior pontuação de conveniência enviada pela lógica de pontuação do vendedor de nível superior.
- Se o leilão com Protected Audience vencer: ele retorna um objeto
FencedFrameConfigou um URN opaco para a biblioteca do lado do cliente do servidor de anúncios do publisher. - A biblioteca do lado do cliente define o atributo
configdo frame isolado como o objetoFencedFrameConfigou define o atributosrcdo iframe como o URN opaco do anúncio vencedor do Protected Audience. - O navegador busca o anúncio vencedor do leilão da API Protected Audience do comprador.
- O navegador renderiza o anúncio para o usuário.
- Se o leilão contextual vencer: o leilão da Protected Audience vai retornar
null. - O navegador define o atributo
srcdo iframe como o anúncio contextual vencedor. - O navegador busca o anúncio vencedor do leilão contextual do comprador.
- O navegador renderiza o anúncio para o usuário.
Interagir e compartilhar feedback
A seguir
Queremos conversar com você para garantir a criação de uma API que funcione para todos.
Converse sobre a API
Assim como outras APIs do Sandbox de privacidade, essa API é documentada e discutida publicamente.
Teste a API
Você pode fazer testes e participar de conversas sobre a API Protected Audience.