헤더 입찰 및 여러 판매자 Protected Audience 입찰을 사용한 순차 입찰 설정

게시자는 일반적으로 수익을 최적화하기 위해 광고 수요 소스를 다각화하고 여러 회사 (예: 게시자 광고 서버, 공급측 플랫폼, 수요측 플랫폼)를 호출하여 페이지의 지정된 광고 슬롯에 가장 적합한 광고를 결정합니다. 헤더 입찰을 사용하면 게시자가 다양한 수요 소스에서 광고 슬롯에 대한 입찰을 포착할 수 있습니다. 순차적 입찰 설정에서 헤더 입찰 라이브러리는 컨텍스트 데이터로 입찰을 실행하는 데 사용되고 Protected Audience는 크로스 사이트 데이터로 입찰을 실행하는 데 사용됩니다.

시작하기 전에 방문 페이지에서 Protected Audience의 기본사항을 알아보고 Prebid.js 문서에서 헤더 입찰을 알아보세요.

정의

경매

입찰 정의
컨텍스트 입찰 입찰이 실행되는 컨텍스트 내에서 사용 가능한 데이터를 사용하는 광고 입찰입니다. 컨텍스트 입찰 내에는 헤더 입찰, 서버 측 입찰과 같은 여러 입찰이 있을 수 있습니다.
Protected Audience 입찰 다른 사이트에서 생성된 관심분야 그룹에 입찰하는 광고 입찰입니다.
Protected Audience 다중 판매자 입찰 먼저 여러 개의 병렬 구성요소 입찰이 포함된 후 최고 점수를 받은 광고를 최종 최상위 입찰에 제출하는 2단계 Protected Audience 입찰
최상위 수준 입찰 구성요소 입찰의 구성요소 입찰 낙찰자에게 점수를 제공하는 Protected Audience 다중 판매자 입찰 내의 최종 광고 입찰입니다.
구성요소 입찰 각 구성요소 판매자가 구성요소 입찰을 병렬로 실행하는 Protected Audience 복수 판매자 입찰 내의 중첩된 입찰입니다. 각 구성요소 입찰에서 점수가 가장 높은 광고가 최상위 입찰로 전달됩니다.
순차 입찰 설정 문맥 입찰을 Protected Audience 입찰과 통합하고 두 입찰 간의 낙찰자를 결정하는 광고 입찰 설정입니다.

참여자

참여자 정의
광고주 광고 게재를 원하고 광고 소재를 만드는 당사자입니다.
게시자 경매에 광고 인벤토리를 제공하는 당사자입니다.
수입상 판매자로부터 광고 공간을 구매하기 위해 입찰에 참여하는 당사자입니다. 일반적으로 수요측 플랫폼 (DSP)입니다.
게시자 광고 서버 게시자가 사이트에 렌더링할 광고를 관리하고 선택하는 데 사용하는 서비스입니다. 게시자 광고 서버는 자체 입찰 결과, 헤더 입찰 응답, 직접 판매 인벤토리 등을 결합하여 게시자에게 가장 많은 수익을 제공하는 광고를 결정할 수 있습니다.

게시자 광고 서버는 서버와 상호작용하기 위한 클라이언트 측 라이브러리를 제공할 수 있습니다.

최상위 판매자 Protected Audience 멀티 판매자 입찰을 호출 (즉, 생성)하고 최상위 입찰에 참여하는 당사자입니다.
구성요소 판매자 Protected Audience 멀티 판매자 입찰 내에서 구성요소 입찰을 실행하여 게시자의 광고 공간을 구매자에게 판매하는 당사자입니다. 일반적으로 공급측 플랫폼 (SSP)입니다.

순차 입찰 설정

순차적 경매 설정에서는 문맥 경매가 먼저 실행된 다음 Protected Audience 경매가 실행됩니다. 이 설정을 사용하면 게시자가 페이지에서 사용할 수 있는 컨텍스트 데이터를 사용하여 입찰을 실행하고, 사용자의 개인 정보를 보호하기 위해 보안 환경에서 교차 사이트 데이터를 사용하여 입찰을 실행하여 수익 창출 가능성을 극대화할 수 있습니다.

헤더 입찰 라이브러리가 페이지에서 먼저 실행되어 게시자 광고 서버의 문맥 입찰에 대한 입찰가를 수집할 수 있습니다. 그런 다음 문맥 광고 입찰의 조정된 낙찰가 가격을 Protected Audience 입찰에 입찰가 하한선으로 입력할 수 있습니다. 점수 매기기 단계에서 최상위 판매자는 선호도 점수가 계산될 때 구성요소 입찰가에 0점을 할당하여 입찰가 하한선 아래로 낮출 수 있습니다. Protected Audience 구성요소 입찰가가 입찰가 하한선보다 높지 않으면 컨텍스트 입찰 낙찰 광고가 사용자에게 렌더링됩니다. Protected Audience 입찰에서 낙찰자가 반환되면 낙찰가가 입찰가 하한선을 초과한다는 의미이며, Protected Audience 낙찰 광고가 사용자에게 렌더링됩니다.

이 순차적 입찰 설정 예에서는 페이지에서 세 가지 주요 입찰이 순서대로 실행될 수 있습니다. 1) 헤더 입찰 라이브러리의 컨텍스트 입찰, 2) 게시자 광고 서버의 컨텍스트 입찰, 3) Protected Audience 입찰

사용자
헤더 입찰 문맥 입찰이 포함된 Protected Audience 다중 판매자 입찰 개요

개요 다이어그램에 대한 자세한 설명:

  1. 입찰 전에 사용자가 광고주 사이트의 관심분야 그룹에 추가됩니다.
  2. 사용자가 나중에 게시자 페이지를 방문하면 Prebid.js가 컨텍스트 입찰을 실행하여 헤더 입찰자로부터 입찰 응답을 수집합니다. 이 단계에서 구매자는 신호를 제공하고 판매자는 후속 Protected Audience 입찰에서 사용할 구성요소 입찰 구성을 제공할 수 있습니다. Prebid.js는 이러한 신호와 구성을 Protected Audience 입찰에 전파하는 모듈을 제공합니다.
  3. Prebid.js에서 수집한 입찰 응답은 서버 측 문맥 입찰을 위해 게시자 광고 서버로 전송됩니다.
  4. 게시자 광고 서버는 자체 입찰 결과, 헤더 입찰 결과, 직접 판매 인벤토리 등을 결합하여 게시자에게 가장 많은 수익을 제공하는 광고를 결정할 수 있습니다. 낙찰된 광고가 게시자 광고 서버의 클라이언트 측 라이브러리로 반환됩니다.
  5. 컨텍스트 입찰 낙찰자의 조정된 입찰가와 구매자의 신호 (perBuyerSignals), Prebid.js에서 수집한 판매자의 구성요소 입찰 구성은 게시자 광고 서버의 클라이언트 측 라이브러리를 통해 Protected Audience 입찰에 전달될 수 있습니다.
  6. Protected Audience 다중 판매자 입찰은 최상위 판매자가 실행합니다. 최상위 판매자의 점수 매기기 단계에서 최상위 판매자는 각 구성요소 입찰 낙찰가와 맥락별 입찰 조정 낙찰가를 비교할 수 있습니다. 구성요소 입찰가가 컨텍스트 광고 입찰가보다 낮은 경우 최상위 판매자는 0의 선호도 점수를 반환합니다. 모든 입찰에 0 점수가 매겨지면 runAdAuction() 호출은 문맥 타겟팅 입찰 낙찰 광고가 렌더링되어야 함을 나타내는 null를 반환합니다.
  7. 게시자 광고 서버 클라이언트 측 라이브러리는 runAdAuction() 호출에서 반환된 항목에 따라 낙찰된 Protected Audience 광고 또는 문맥 광고를 렌더링합니다.
  8. 낙찰된 광고가 사용자에게 렌더링됩니다.

입찰 전

사용자
광고주 페이지의 관심분야 그룹 시간 시퀀스

입찰 전에 사용자가 광고주 페이지를 방문하면 구매자와 광고주가 사용자가 속한 사이트의 관심분야 그룹을 정의하고, 나중에 입찰의 신호로 사용할 광고주 사이트의 컨텍스트 데이터와 퍼스트 파티 데이터를 추가할 수 있습니다.

  1. 사용자가 광고주 사이트로 이동합니다.
  2. 광고주 사이트는 나중에 입찰에 참여하는 각 구매자의 스크립트를 로드합니다.
  3. 구매자의 스크립트에는 사용자를 구매자의 관심분야 그룹에 추가하는 joinAdInterestGroup() 호출이 포함되어 있습니다.

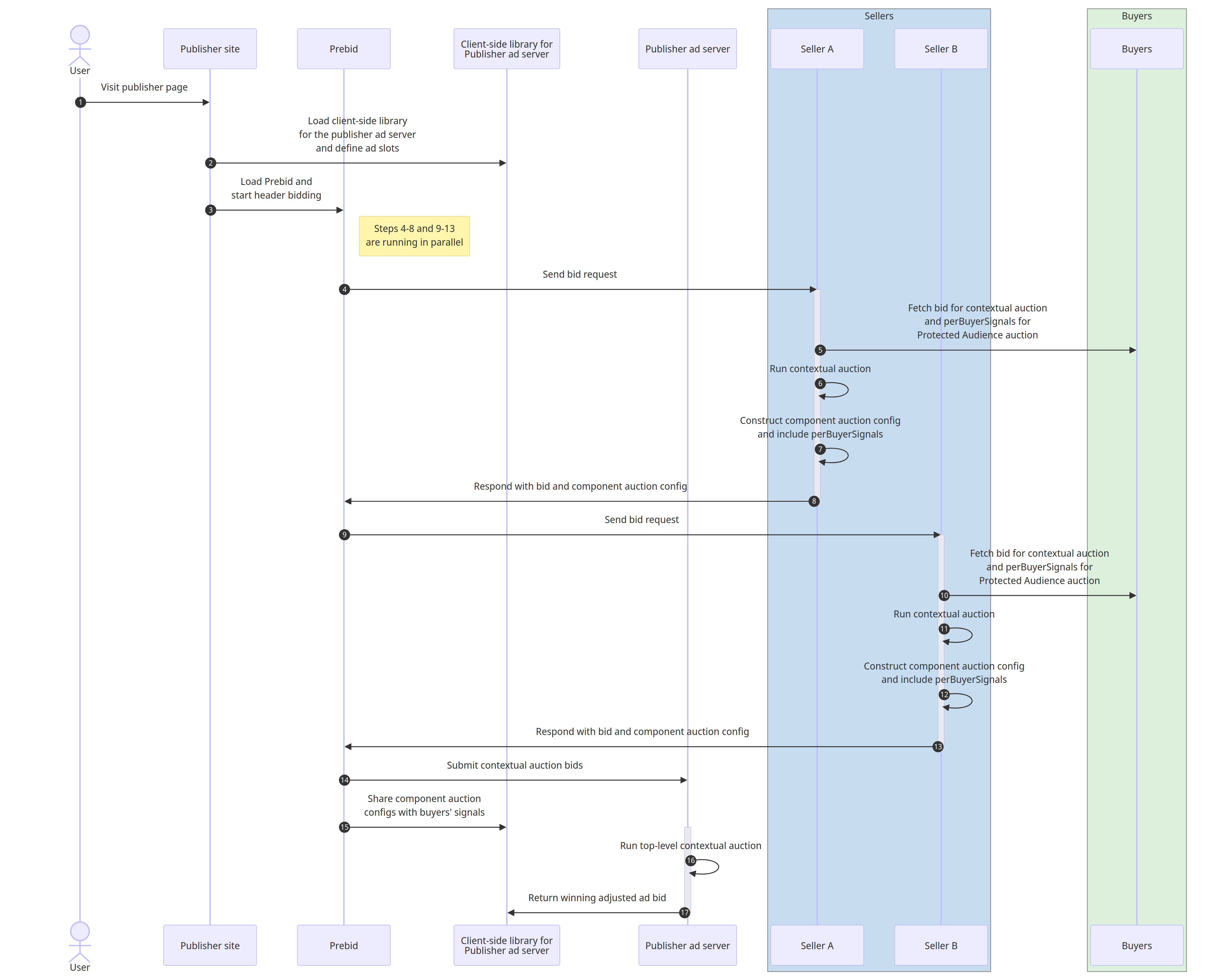
Prebid.js 및 게시자 광고 서버를 사용한 문맥 입찰

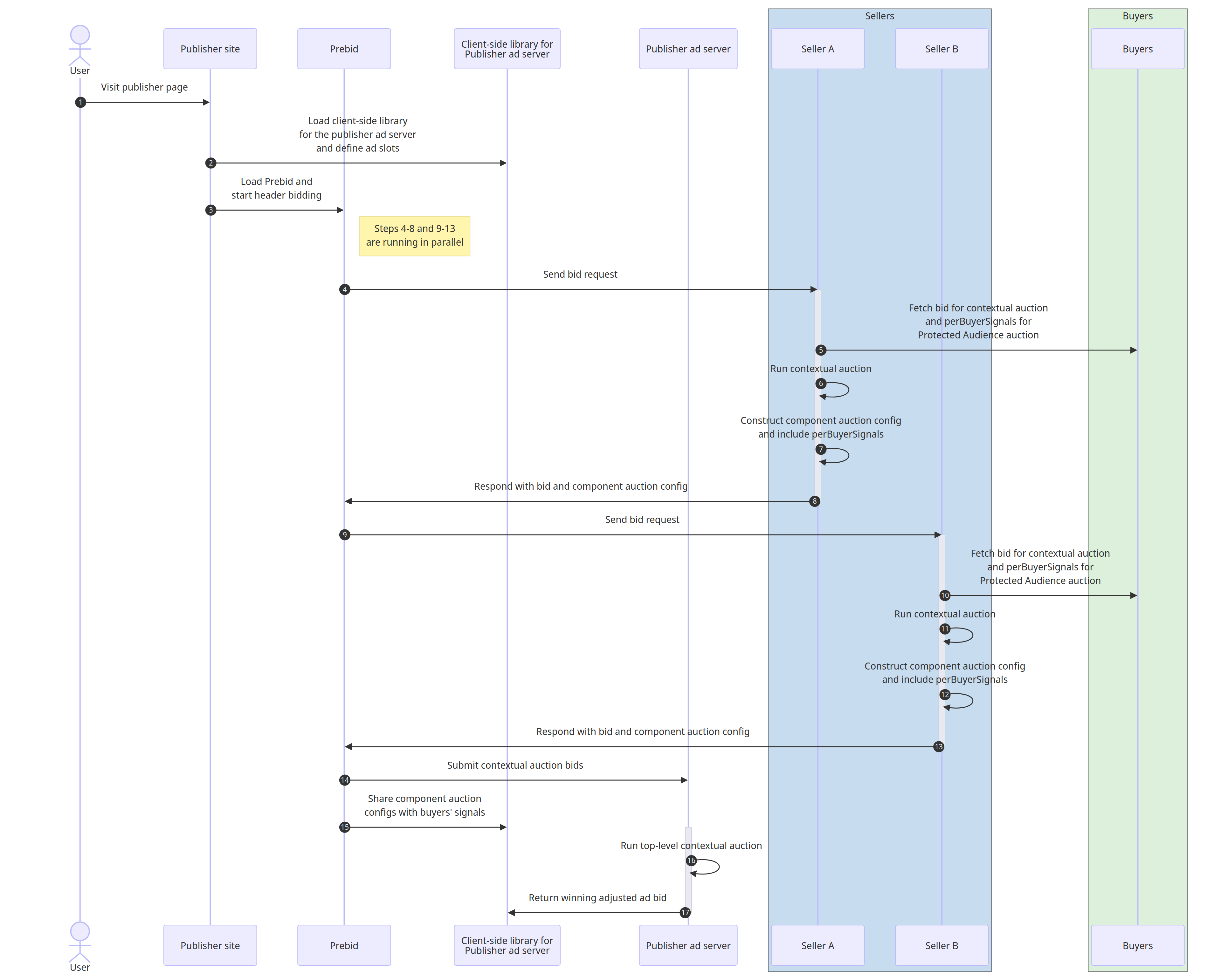
게시자 사이트에서 컨텍스트 입찰이 시작됨
게시자 페이지의 문맥 실시간 시퀀스

순차적 입찰 설정에서는 Protected Audience 입찰이 실행되기 전에 모든 문맥 입찰이 실행됩니다. 이 문서에 설명된 설정에서는 Prebid.js가 헤더 입찰 컨텍스트 입찰을 실행하여 게시자 광고 서버의 서버 측 입찰에 제공합니다.

게시자는 먼저 Protected Audience 입찰이 나중에 실행될 것임을 나타내는 플래그를 사용하여 Prebid.js를 호출하여 헤더 입찰 컨텍스트 입찰을 시작합니다. 그런 다음 Prebid.js는 입찰 응답을 수집하여 서버 측 문맥 광고 입찰을 위해 게시자 광고 서버로 전송합니다. 입찰 응답 수집 단계에서 구매자와 판매자는 참여를 원하는 경우 후속 Protected Audience 입찰에 사용할 구성요소 입찰 구성과 구매자 신호 (perBuyerSignals)를 제공할 수 있습니다. 이 구성요소 입찰 구성은 결국 후속 Protected Audience 입찰로 전달됩니다.

  1. 컨텍스트 입찰 초기화 사용자가 게시자 페이지를 방문합니다.
  2. 게시자 페이지가 게시자 광고 서버 클라이언트 측 라이브러리를 로드하고 광고 슬롯을 정의합니다.
  3. 게시자 페이지에서 Prebid가 로드되고 헤더 입찰 컨텍스트 입찰이 시작됩니다.
  4. 판매자 A의 컨텍스트 입찰(판매자 B의 컨텍스트 입찰과 동시에 실행됨) Prebid.js가 판매자 A에게 입찰 요청을 보냅니다.
  5. 판매자 A는 구매자로부터 입찰 응답과 perBuyerSignals를 가져옵니다.
  6. 판매자 A가 문맥 입찰을 실행합니다.
  7. 판매자 A는 perBuyerSignals이 포함된 구성요소 입찰 구성을 생성합니다.
  8. 판매자 A는 낙찰된 입찰가와 구성요소 입찰 구성을 사용하여 Prebid.js에 응답합니다.
  9. 판매자 B의 문맥 입찰 (판매자 A의 문맥 입찰과 동시에 실행됨) Prebid.js가 판매자 B에게 입찰 요청을 보냅니다.
  10. 판매자 B는 구매자로부터 입찰 응답과 perBuyerSignals를 가져옵니다.
  11. 판매자 B가 컨텍스트 입찰을 실행합니다.
  12. 판매자 B는 perBuyerSignals이 포함된 구성요소 입찰 구성을 생성합니다.
  13. 판매자 B는 낙찰가와 구성요소 입찰 구성으로 Prebid.js에 응답합니다.
  14. 게시자 광고 서버의 문맥 입찰 Prebid.js에서 수집한 입찰 응답이 문맥 입찰을 위해 게시자 광고 서버로 전송됩니다.
  15. 구매자 신호가 포함된 구성요소 입찰 구성이 게시자 광고 서버의 클라이언트 측 라이브러리와 공유됩니다.
  16. 게시자 광고 서버는 문맥 입찰을 실행하여 직접 판매 캠페인, 프로그래매틱 입찰, Prebid의 문맥 입찰, 기타 인벤토리 중에서 가장 적합한 광고를 결정합니다.
  17. 게시자 광고 서버가 조정된 낙찰가를 반환합니다.

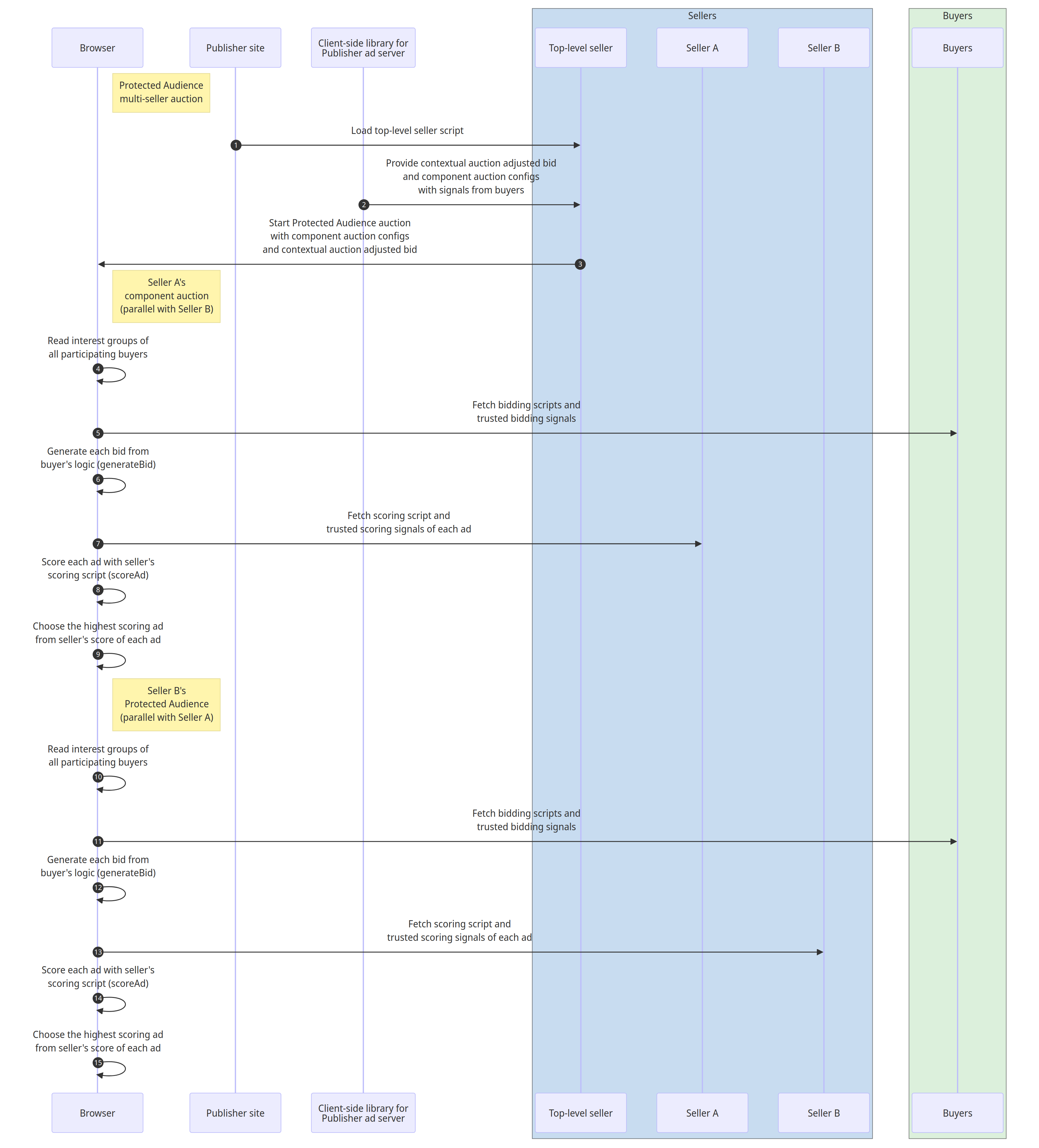
Protected Audience 다중 판매자 입찰

Protected Audience 다중 판매자 입찰은 구성요소 입찰에서 제출한 입찰 중 점수가 가장 높은 광고를 선택합니다.
게시자 페이지의 Protected Audience 입찰 시간 순서

이 단계에서는 문맥 입찰이 종료되고 게시자 광고 서버의 클라이언트 측 라이브러리가 Protected Audience 입찰에 참여하는 구매자의 문맥 입찰 낙찰 조정 입찰가, 구성요소 입찰 구성, 신호를 최상위 판매자에게 전달할 수 있습니다. 문맥별 입찰가(하한)는 최상위 입찰에서 점수 매기기를 위한 신호로 입찰 구성에 전달될 수 있습니다.

구성요소 입찰은 병렬로 실행되며 각 구성요소 입찰에서 브라우저는 해당 구성요소 입찰에 참여하는 각 구매자의 입찰 로직에서 입찰가를 생성하고, 구성요소 판매자의 점수 부여 로직을 사용하여 각 입찰가에 점수를 부여한 다음, 점수가 가장 높은 광고를 최상위 입찰에 반환합니다.

  1. 게시자 사이트에서 최상위 판매자의 스크립트를 로드합니다.
  2. 게시자 광고 서버의 클라이언트 측 라이브러리는 문맥 입찰 입찰가, 구매자의 신호가 포함된 구성요소 입찰 구성(최상위 판매자 대상)을 제공합니다. 문맥 입찰 낙찰 광고 입찰가는 판매자 신호로 입찰 구성에 전달할 수 있습니다 (이 입찰가는 최상위 판매자의 scoreAd() 함수에서 사용할 수 있게 됨).
  3. 최상위 판매자는 runAdAuction()을 호출하여 Protected Audience 입찰을 시작합니다.
  4. 판매자 A 구성요소 경매 (판매자 B의 구성요소 경매와 동시에 실행됨) 브라우저는 판매자 A의 구성요소 입찰에 참여하는 모든 구매자의 사용자 관심분야 그룹을 읽습니다.
  5. 브라우저는 구성요소 입찰에 참여하는 구매자의 관심분야 그룹에 지정된 위치에서 입찰 스크립트와 신뢰할 수 있는 입찰 신호를 가져옵니다.
  6. 브라우저는 각 구매자의 입찰 생성 로직을 실행하여 입찰가를 생성합니다.
  7. 브라우저가 판매자 A로부터 각 광고의 점수 매기기 스크립트와 신뢰할 수 있는 점수 매기기 신호를 가져옵니다.
  8. 브라우저가 각 입찰에 대해 판매자 A의 점수 로직을 실행합니다.
  9. 브라우저는 판매자 A의 점수 매기기 로직에서 제출한 점수가 가장 높은 광고를 선택합니다.
  10. 판매자 B 구성요소 경매 (판매자 A의 구성요소 경매와 동시에 실행됨) 브라우저가 판매자 B의 구성요소 입찰에 참여하는 모든 구매자의 사용자 관심분야 그룹을 읽습니다.
  11. 브라우저는 구성요소 입찰에 참여하는 구매자의 관심분야 그룹에 지정된 위치에서 입찰 스크립트와 신뢰할 수 있는 입찰 신호를 가져옵니다.
  12. 브라우저는 각 구매자의 입찰 생성 로직을 실행하여 입찰가를 생성합니다.
  13. 브라우저가 판매자 B로부터 각 광고의 점수 매기기 스크립트와 신뢰할 수 있는 점수 매기기 신호를 가져옵니다.
  14. 브라우저가 각 입찰에 대해 판매자 B의 점수 로직을 실행합니다.
  15. 브라우저는 판매자 B의 점수 매기기 로직에서 제출한 점수가 가장 높은 광고를 선택합니다.

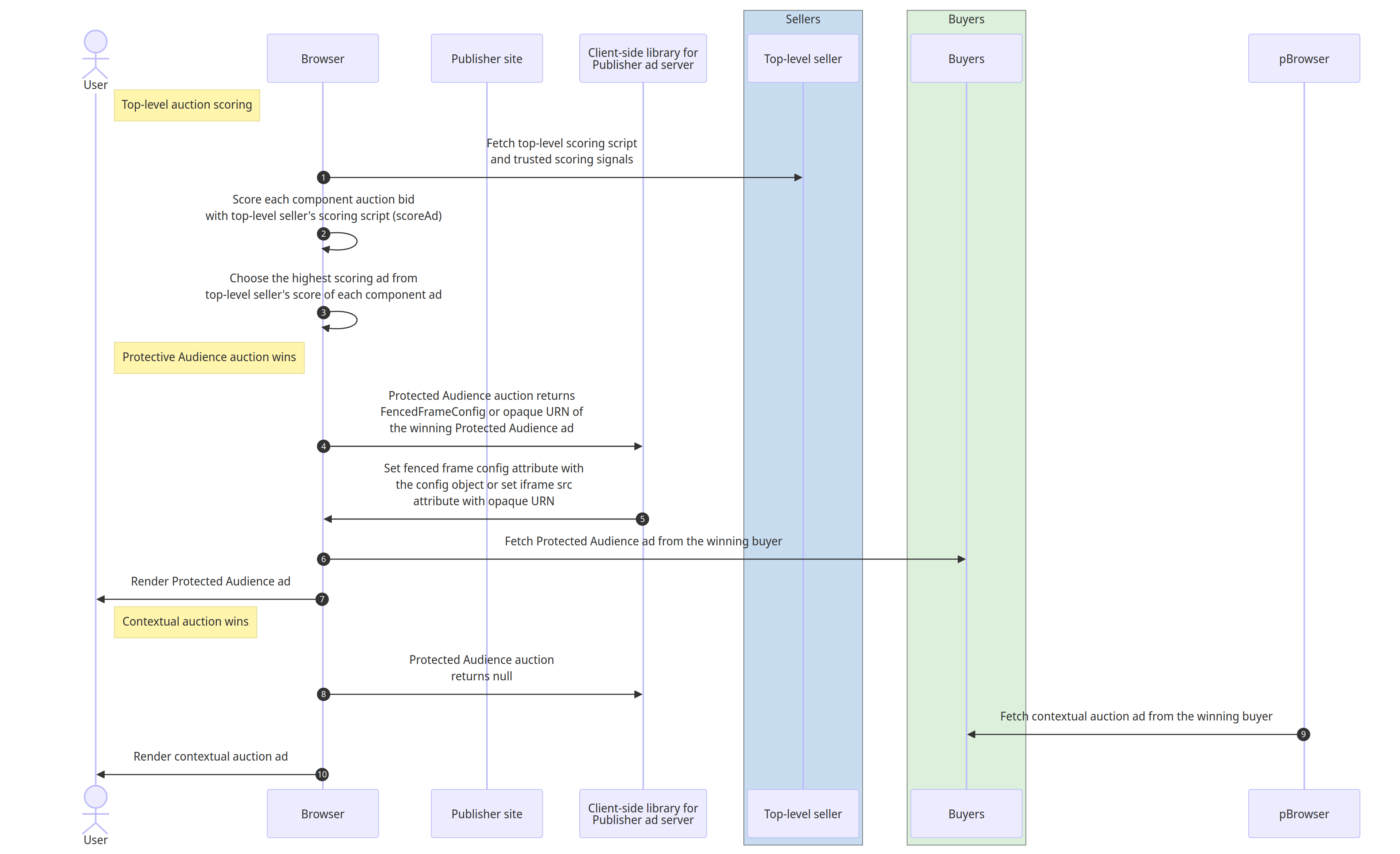
최상위 입찰 점수 및 광고 렌더링

게시자 광고 서버 클라이언트 측 라이브러리는 문맥 입찰과 Protected Audience 입찰 중에서 선택된 광고를 렌더링합니다.
게시자 페이지의 광고 렌더링 시퀀스

이전 섹션의 구성요소 입찰이 실행되면 브라우저가 각 구성요소 입찰의 낙찰 광고에 대해 최상위 판매자의 점수 부여 로직을 실행합니다. 최상위 판매자의 scoreAd() 함수에서 컨텍스트 입찰 조정 입찰가를 sellerSignals로 사용할 수 있으며, 점수 부여 로직은 해당 컨텍스트 입찰 입찰가를 Protected Audience 구성요소 입찰의 낙찰가와 비교할 수 있습니다.

컨텍스트 입찰의 낙찰가가 구성요소 입찰의 낙찰가보다 높으면 scoreAd() 함수는 0의 선호도 점수를 반환할 수 있습니다. 선호도 점수가 0보다 높은 광고가 없으면 컨텍스트 입찰의 낙찰 광고가 구성요소 입찰의 낙찰 광고보다 가치가 높다는 것을 의미하며 runAdAuction() 함수는 null를 반환합니다.

Protected Audience 입찰에 낙찰자가 없고 null가 반환되면 게시자의 광고 서버 클라이언트 측 라이브러리가 컨텍스트 입찰 낙찰자를 iframe으로 렌더링할 수 있습니다. Protected Audience 입찰이 문맥 입찰에서 낙찰되고 FencedFrameConfig 객체 또는 불투명 URN을 반환하는 경우 낙찰된 Protected Audience 입찰 광고를 격리된 프레임 또는 iframe에 렌더링할 수 있습니다.

  1. 최상위 입찰 광고 점수 매기기 브라우저가 각 광고의 신뢰할 수 있는 점수 매기기 신호와 함께 최상위 판매자로부터 점수 매기기 스크립트를 가져옵니다.
  2. 브라우저는 모든 구성요소 입찰의 낙찰된 입찰마다 최상위 판매자의 점수 부여 로직을 실행합니다. 최상위 판매자 scoreAd() 스크립트 내에서 로직은 입찰 구성에서 sellerSignals로 전달되었을 수 있는 컨텍스트 입찰 조정 낙찰가에 액세스할 수 있습니다. 스크립트는 낙찰된 컨텍스트 입찰가를 구성요소 Protected Audience 입찰가와 비교하고 컨텍스트 가격이 더 높은 경우 0의 바람직성 점수를 반환할 수 있습니다. 그렇지 않으면 스크립트가 구성요소 Protected Audience 입찰가를 기반으로 할 가능성이 높은 유용성 점수를 계산합니다.
  3. 브라우저는 최상위 판매자의 점수 매기기 로직에서 제출한 가장 높은 선호도 점수를 가진 광고를 선택합니다.
  4. Protected Audience 입찰에서 낙찰된 경우 Protected Audience 입찰은 FencedFrameConfig 객체 또는 불투명 URN을 게시자의 광고 서버 클라이언트 측 라이브러리에 반환합니다.
  5. 클라이언트 측 라이브러리는 펜스드 프레임의 config 속성을 FencedFrameConfig 객체로 설정하거나 iframe의 src 속성을 낙찰된 Protected Audience 광고의 불투명 URN으로 설정합니다.
  6. 브라우저가 구매자로부터 Protected Audience 입찰 낙찰 광고를 가져옵니다.
  7. 브라우저가 사용자에게 광고를 렌더링합니다.
  8. 문맥 입찰에서 낙찰되는 경우 Protected Audience 입찰에서 null가 반환됩니다.
  9. 브라우저가 iframe의 src 속성을 낙찰된 문맥 광고로 설정합니다.
  10. 브라우저가 구매자로부터 문맥 입찰 낙찰 광고를 가져옵니다.
  11. 브라우저가 사용자에게 광고를 렌더링합니다.

참여 및 의견 공유

다음 단계

Google은 누구나 사용할 수 있는 API를 빌드할 수 있도록 개발자 여러분과 대화를 나누고 싶습니다.

API에 관해 논의하기

다른 개인 정보 보호 샌드박스 API와 마찬가지로 이 API는 문서화되고 공개적으로 논의됩니다.

API 실험

Protected Audience API에 관한 대화에 실험하고 참여할 수 있습니다.