Configuración de subasta secuencial con ofertas de encabezado y subasta de Protected Audience de varios vendedores

Por lo general, los publicadores diversifican sus fuentes de demanda de anuncios para optimizar los ingresos y, luego, invocan a varias empresas (por ejemplo, servidores de anuncios de publicadores, plataformas orientadas a la venta y plataformas orientadas a la demanda) para determinar el mejor anuncio para un espacio publicitario determinado en la página. La licitación de encabezado permite a los publicadores captar ofertas para un espacio publicitario de una variedad de fuentes de demanda. En una configuración de subasta secuencial, se puede usar la biblioteca de ofertas de encabezado para ejecutar una subasta con datos contextuales, y se puede usar Protected Audience para ejecutar una subasta con datos de varios sitios.

Antes de comenzar, obtén información sobre los conceptos básicos de Protected Audience en la página de destino y sobre el header bidding en la documentación de Prebid.js.

Definiciones

Subastas

Subasta Definición
Subasta contextual Es una subasta de anuncios que utiliza los datos disponibles en el contexto en el que se ejecuta la subasta. Puede haber varias subastas dentro de una subasta contextual, como la subasta de encabezado y las subastas del servidor.
Subasta de Protected Audience Es una subasta de anuncios en la que se realiza una oferta por un grupo de interés creado en otro sitio.
Subasta de Protected Audience con varios vendedores Una subasta de Protected Audience de dos niveles que primero involucra varias subastas de componentes paralelas que luego envían su anuncio con la puntuación más alta a la subasta final de nivel superior.
Subasta de nivel superior Es la subasta de anuncios final dentro de una subasta de Protected Audience de varios vendedores que proporciona la puntuación de los ganadores de las subastas de componentes.
Subasta de componentes Es una subasta anidada dentro de una subasta de Protected Audience de varios vendedores en la que cada vendedor de componentes ejecuta sus subastas de componentes en paralelo. Los anuncios con la puntuación más alta de cada subasta de componente se pasan a la subasta de nivel superior.
Configuración de subastas secuenciales Es una configuración de subasta de anuncios que integra subastas contextuales con una subasta de Protected Audience y determina un ganador entre las dos subastas.

Participantes

Participante Definición
Anunciante Es la parte que desea una posición del anuncio y crea la creatividad del anuncio.
Editor Es la parte que proporciona el inventario de anuncios para la subasta.
Comprador Es la parte que oferta en una subasta para comprar el espacio publicitario de un vendedor. Por lo general, es una plataforma orientada a la demanda (DSP).
Servidor de anuncios del publicador Es un servicio que usan los publicadores para administrar y elegir los anuncios que se renderizarán en el sitio. Un servidor de anuncios del publicador puede combinar sus propios resultados de la subasta, las respuestas de los ofertantes de encabezado, el inventario de venta directa y mucho más para determinar el anuncio que proporcionará la mayor cantidad de ingresos a un publicador.

Un servidor de anuncios del publicador puede proporcionar una biblioteca del cliente para interactuar con el servidor.

Vendedor de nivel superior Es la parte que invoca (es decir, crea) la subasta de varios vendedores de Protected Audience y participa en la subasta de nivel superior.
Vendedor de componentes Es la parte que ejecuta una subasta de componente dentro de la subasta de varios vendedores de Protected Audience para vender el espacio publicitario del publicador a los compradores. Por lo general, es una plataforma de proveedores (SSP).

Configuración de subastas secuenciales

En una configuración de subasta secuencial, primero se ejecutan las subastas contextuales y, luego, la subasta de Protected Audience. Esta configuración permite a los publicadores maximizar su potencial de ingresos, ya que pueden ejecutar una subasta con los datos contextuales disponibles en la página y, también, una subasta con datos de varios sitios en un entorno seguro para proteger la privacidad de los usuarios.

Primero, se puede ejecutar una biblioteca de licitación de encabezado en la página para recopilar ofertas para la subasta contextual del servidor de anuncios del publicador. Luego, el precio de la oferta ganadora ajustada de la subasta contextual se puede ingresar en la subasta de Protected Audience como un precio mínimo de la oferta. Durante el paso de puntuación, el vendedor de nivel superior puede reducir los precios de las ofertas de las subastas de componentes por debajo del precio mínimo asignándoles una puntuación de cero cuando se calcula la puntuación de conveniencia. Si ninguna oferta de la subasta de componentes de Protected Audience supera el precio mínimo de la oferta, se renderizará al usuario el anuncio ganador de la subasta contextual. Si la subasta de Protected Audience devuelve un ganador, significa que está por encima del precio mínimo de la oferta y el anuncio ganador de Protected Audience se renderiza para el usuario.

En este ejemplo de configuración de subasta secuencial, se pueden ejecutar tres subastas principales en la página en el siguiente orden: 1) subasta contextual de la biblioteca de ofertas de encabezado, 2) subasta contextual del servidor de anuncios del publicador y 3) subasta de Protected Audience.

Usuario
Descripción general de la subasta de Protected Audience de varios vendedores con la subasta contextual de licitación de encabezado.

Descripción detallada del diagrama de resumen:

  1. Antes de la subasta, el usuario se agrega a un grupo de interés en el sitio de un anunciante.
  2. Cuando el usuario visita la página del editor más adelante, Prebid.js ejecuta una subasta contextual para recopilar las respuestas de ofertas de los ofertantes de encabezado. Durante este paso, los compradores pueden proporcionar los indicadores y los vendedores pueden proporcionar las configuraciones de la subasta de componentes que se usarán en la subasta de Protected Audience posterior. Prebid.js proporciona un módulo para propagar estos indicadores y configuraciones a la subasta de Protected Audience.
  3. Las respuestas de ofertas recopiladas por Prebid.js se envían al servidor de anuncios del publicador para una subasta contextual del servidor.
  4. El servidor de anuncios del publicador puede combinar sus propios resultados de la subasta, los resultados de la oferta de encabezado, el inventario de venta directa y mucho más para determinar el anuncio que proporcionará la mayor cantidad de ingresos a un publicador. El anuncio ganador se devuelve a la biblioteca del cliente del servidor de anuncios del publicador.
  5. La biblioteca del cliente del servidor de anuncios del publicador puede pasar el precio de la oferta ajustado del ganador de la subasta contextual, junto con los indicadores del comprador (perBuyerSignals) y la configuración de la subasta de componentes del vendedor recopilados por Prebid.js, a la subasta de Protected Audience.
  6. El vendedor de nivel superior ejecuta la subasta de varios vendedores de Protected Audience. Durante el paso de puntuación del vendedor de nivel superior, este puede comparar el precio de la oferta ganadora de cada subasta de componente con el precio de la oferta ganadora ajustado de la subasta contextual. Si el precio de la oferta del componente es inferior al precio de la oferta de la subasta contextual, el vendedor de nivel superior devuelve la puntuación de conveniencia de 0. Si todas las ofertas se puntúan como 0, la llamada a runAdAuction() devuelve null, lo que indica que se debe renderizar el anuncio ganador de la subasta contextual.
  7. La biblioteca del cliente del servidor de anuncios del publicador renderiza el anuncio ganador de Protected Audience o el anuncio contextual, según lo que se devolvió de la llamada a runAdAuction().
  8. El anuncio ganador se renderiza para el usuario.

Antes de la subasta

Usuario
Secuencia temporal de grupos de interés en la página de un anunciante.

Antes de la subasta, cuando el usuario visita una página del anunciante, el comprador y el anunciante pueden definir el grupo de interés del sitio al que pertenece el usuario y agregar datos contextuales del sitio del anunciante y datos de origen para que se usen como indicadores en la subasta más adelante.

  1. El usuario navega al sitio del anunciante.
  2. El sitio del anunciante carga el script de cada comprador que participa en la subasta en un momento posterior.
  3. El script del comprador contiene la llamada joinAdInterestGroup() para agregar al usuario al grupo de interés del comprador.

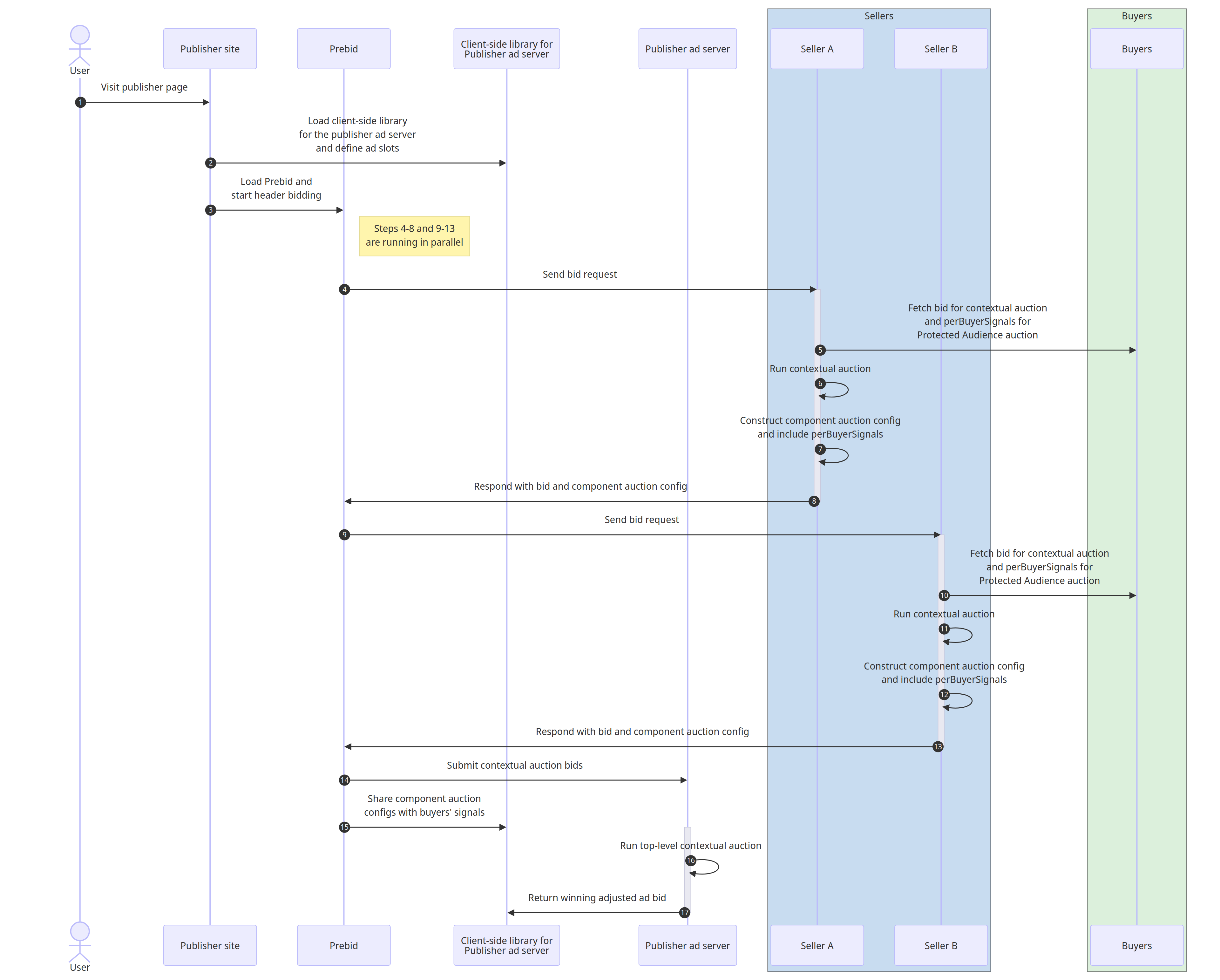
Subastas contextuales con Prebid.js y el servidor de anuncios del publicador

Se inicia la subasta contextual en el sitio del publicador
Secuencia contextual durante la subasta en la página del publicador.

En una configuración de subasta secuencial, todas las subastas contextuales se ejecutan antes de que se ejecute la subasta de Protected Audience. En la configuración que se explica en este documento, ejecutamos una subasta contextual de oferta de encabezado con Prebid.js que se incorpora a una subasta del servidor de anuncios del publicador.

Primero, el publicador inicia una subasta contextual de ofertas de encabezado llamando a Prebid.js con una marca para indicar que, luego, se ejecutará una subasta de Protected Audience. Luego, Prebid.js recopila las respuestas de ofertas y las envía al servidor de anuncios del publicador para una subasta contextual del servidor. Durante el paso de recopilación de respuestas a la oferta, los compradores y vendedores tienen la oportunidad de proporcionar configuraciones de subastas de componentes y los indicadores de los compradores (perBuyerSignals) que se usarán para la subasta posterior de Protected Audience, si desean participar. Esa configuración de la subasta de componentes finalmente pasará a la subasta posterior de Protected Audience.

  1. Inicialización de la subasta contextual: El usuario visita la página del publicador.
  2. La página del publicador carga la biblioteca del cliente del servidor de anuncios del publicador y define espacios publicitarios.
  3. La página del publicador carga Prebid y comienza la subasta contextual de licitación de encabezado.
  4. Subasta contextual del vendedor A(se ejecuta en paralelo con la subasta contextual del vendedor B). Prebid.js envía una solicitud de oferta al vendedor A.
  5. El vendedor A recupera las respuestas a la oferta y el objeto perBuyerSignals de los compradores.
  6. El vendedor A ejecuta una subasta contextual.
  7. El vendedor A crea la configuración de la subasta de componentes con perBuyerSignals incluido.
  8. El vendedor A responde a Prebid.js con la oferta ganadora y su configuración de subasta de componentes.
  9. Subasta contextual del vendedor B (se ejecuta en paralelo con la subasta contextual del vendedor A). Prebid.js envía una solicitud de oferta al vendedor B.
  10. El vendedor B recupera las respuestas de oferta y el objeto perBuyerSignals de los compradores.
  11. El vendedor B ejecuta una subasta contextual.
  12. El vendedor B crea la configuración de la subasta de componentes con perBuyerSignals incluido.
  13. El vendedor B responde a Prebid.js con la oferta ganadora y su configuración de subasta de componentes.
  14. Subasta contextual del servidor de anuncios del publicador: Las respuestas de ofertas recopiladas por Prebid.js se envían al servidor de anuncios del publicador para la subasta contextual.
  15. Las configuraciones de la subasta de componentes con los indicadores de los compradores se comparten con la biblioteca del servidor de anuncios del publicador del cliente.
  16. El servidor de anuncios del publicador ejecuta una subasta contextual para determinar el mejor anuncio entre las campañas vendidas directamente, las ofertas programáticas, las ofertas contextuales de Prebid y otro inventario.
  17. El servidor de anuncios del publicador devuelve la oferta ganadora ajustada.

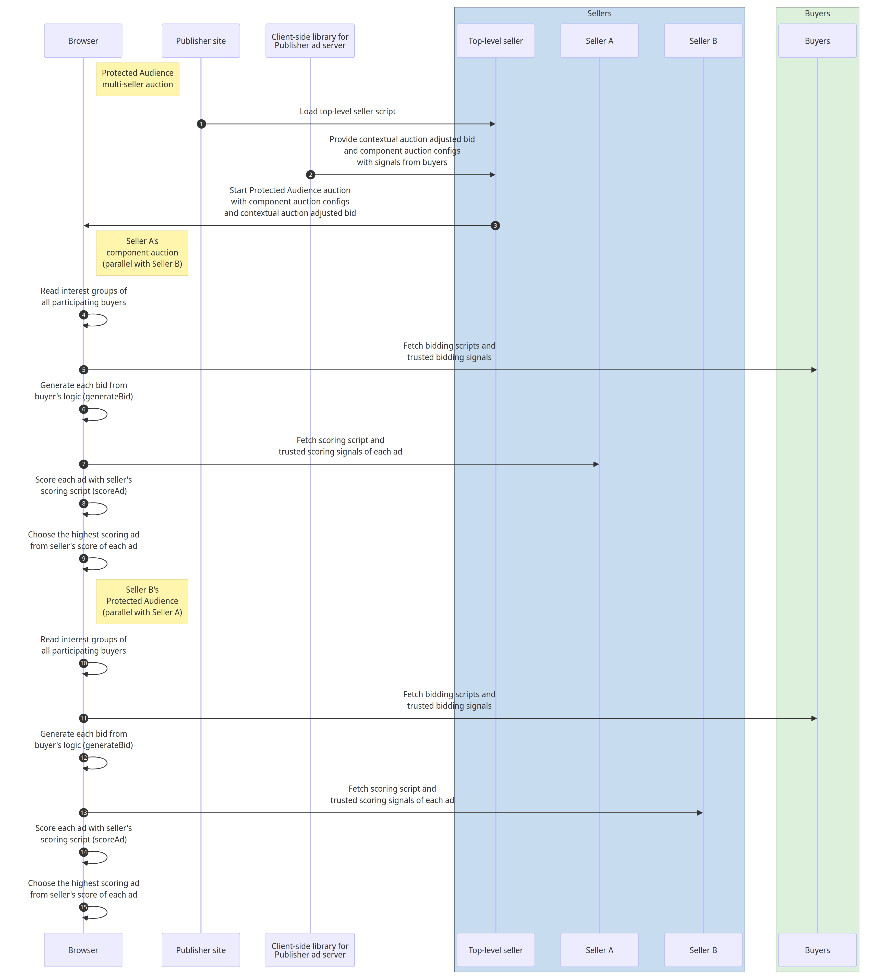
Subasta de Protected Audience con varios vendedores

La subasta de varios vendedores de Protected Audience elige el anuncio con la puntuación más alta entre las ofertas enviadas por las subastas de componentes.
Secuencia temporal de la subasta de Protected Audience en la página del publicador.

En esta etapa, finalizaron las subastas contextuales, y la biblioteca del cliente del servidor de anuncios del publicador puede pasar el precio de la oferta ajustado ganador de la subasta contextual, las configuraciones de la subasta de componentes y los indicadores de los compradores que participan en la subasta de Protected Audience al vendedor de nivel superior. El precio de la oferta contextual de la subasta se puede pasar a la configuración de la subasta como un indicador para la puntuación en la subasta de nivel superior.

Las subastas de componentes se ejecutan en paralelo y, en cada una de ellas, el navegador genera ofertas a partir de la lógica de ofertas de cada comprador que participa en esa subasta de componentes, califica cada oferta con la lógica de calificación del vendedor de componentes y, luego, devuelve el anuncio con la calificación más alta a la subasta de nivel superior.

  1. El sitio del publicador carga la secuencia de comandos del vendedor de nivel superior.
  2. La biblioteca del cliente del servidor de anuncios del publicador proporciona el precio de la oferta de la subasta contextual y las configuraciones de la subasta de componentes con indicadores de los compradores para el vendedor de nivel superior. El precio de la oferta del anuncio ganador de la subasta contextual se puede pasar a la configuración de la subasta como indicadores del vendedor (este precio de la oferta estará disponible en la función scoreAd() del vendedor de nivel superior).
  3. El vendedor de nivel superior inicia la subasta de Protected Audience llamando a runAdAuction().
  4. Subasta de componente del vendedor A (se ejecuta en paralelo con la subasta de componente del vendedor B). El navegador lee los grupos de interés del usuario para todos los compradores que participan en la subasta de componentes del Vendedor A.
  5. El navegador recupera las secuencias de comandos de ofertas y los indicadores de ofertas de confianza de las ubicaciones especificadas en los grupos de interés de los compradores que participan en la subasta de componentes.
  6. El navegador genera las ofertas ejecutando la lógica de generación de ofertas de cada comprador.
  7. El navegador recupera la secuencia de comandos de puntuación y los indicadores de puntuación confiables de cada anuncio del Vendedor A.
  8. El navegador ejecuta la lógica de puntuación del vendedor A para cada oferta.
  9. El navegador elige el anuncio con la puntuación más alta que envió la lógica de puntuación del vendedor A.
  10. Subasta de componentes del vendedor B (se ejecuta en paralelo con la subasta de componentes del vendedor A). El navegador lee los grupos de interés del usuario para todos los compradores que participan en la subasta de componentes del vendedor B.
  11. El navegador recupera las secuencias de comandos de ofertas y los indicadores de ofertas de confianza de las ubicaciones especificadas en los grupos de interés de los compradores que participan en la subasta de componentes.
  12. El navegador genera las ofertas ejecutando la lógica de generación de ofertas de cada comprador.
  13. El navegador recupera la secuencia de comandos de puntuación y los indicadores de puntuación confiables de cada anuncio del vendedor B.
  14. El navegador ejecuta la lógica de puntuación del vendedor B para cada oferta.
  15. El navegador elige el anuncio con la puntuación más alta que envió la lógica de puntuación del vendedor B.

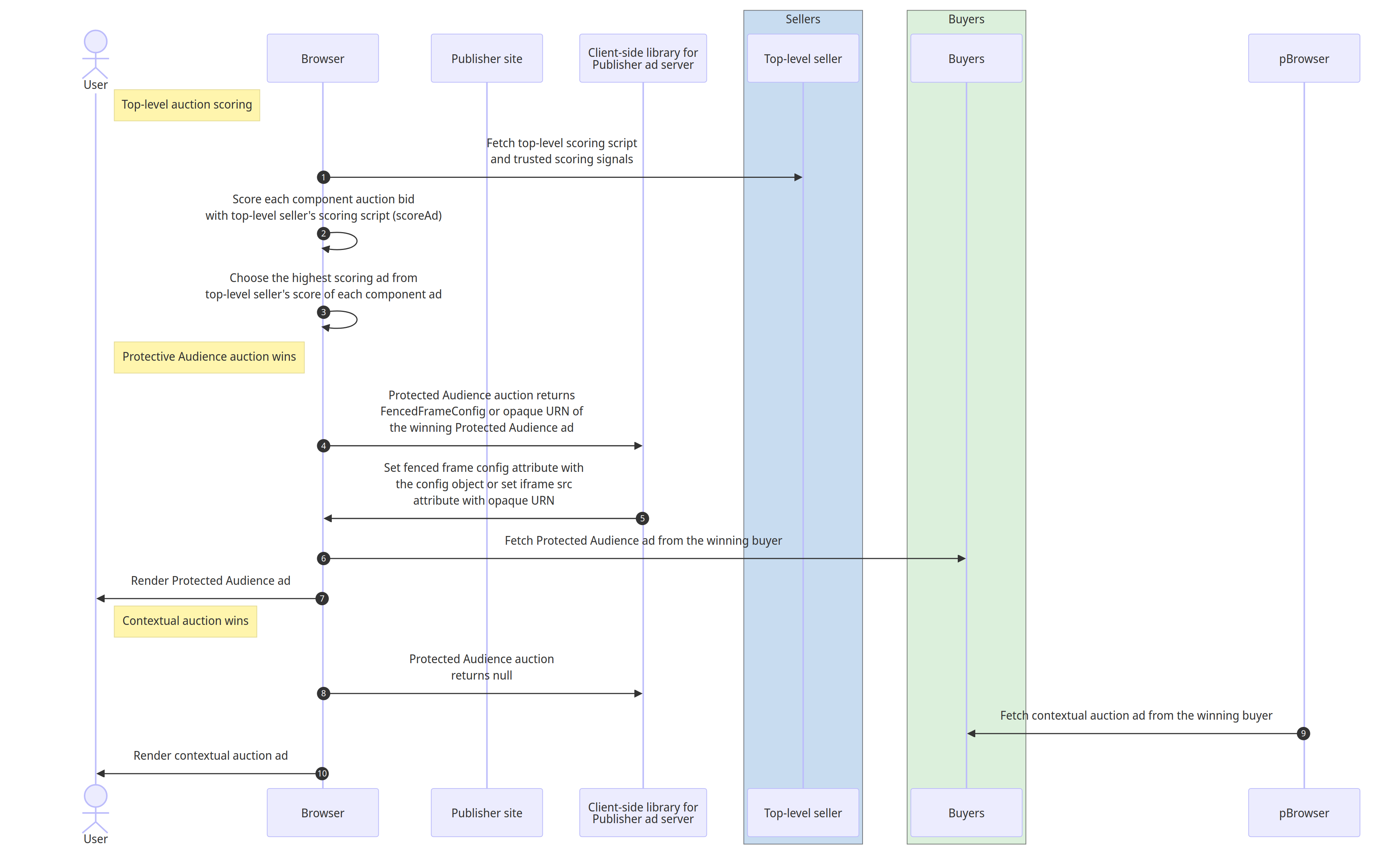
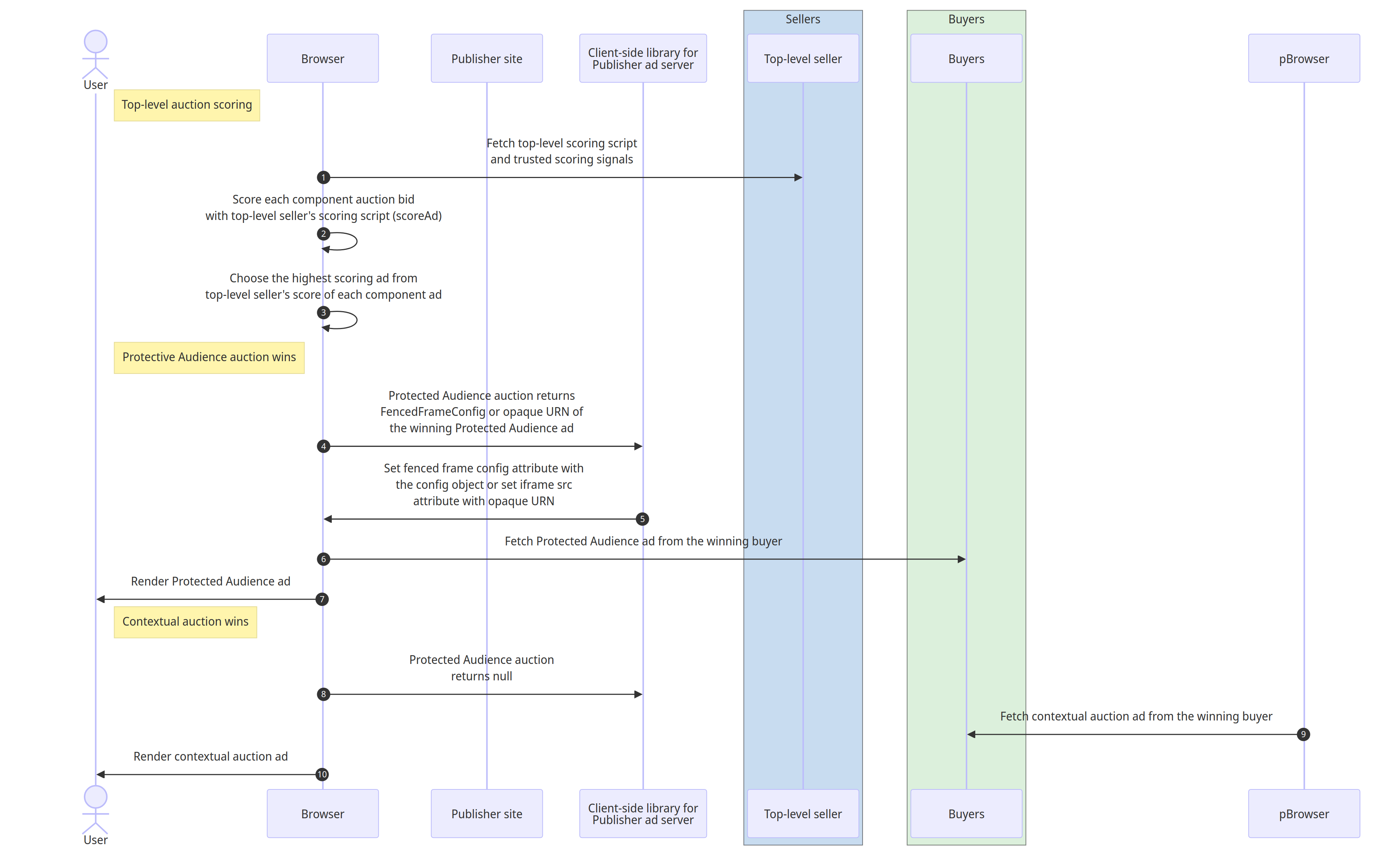
Puntuación de la subasta y renderización de anuncios de nivel superior

La biblioteca del cliente del servidor de anuncios del publicador renderiza el anuncio que se eligió entre la subasta contextual y la subasta de Protected Audience.
Secuencia de renderización de anuncios en la página del publicador.

Después de que se ejecutan las subastas de componentes de la sección anterior, el navegador ejecuta la lógica de puntuación del vendedor de nivel superior en el anuncio ganador de cada subasta de componentes. En la función scoreAd() del vendedor de nivel superior, el precio de la oferta ajustado por la subasta contextual puede estar disponible como sellerSignals, y la lógica de puntuación puede comparar ese precio de la oferta de la subasta contextual con el precio de la oferta ganadora de la subasta del componente de Protected Audience.

Si el precio de la oferta ganadora de la subasta contextual es más alto que el precio de la oferta ganadora de la subasta de componentes, la función scoreAd() puede devolver una puntuación de conveniencia de 0. Si no hay anuncios con una puntuación de conveniencia superior a 0, significa que el anuncio ganador de la subasta contextual es más valioso que cualquiera de los anuncios ganadores de la subasta de componentes, y la función runAdAuction() devuelve null.

Si la subasta de Protected Audience no tiene un ganador y devuelve null, la biblioteca del cliente del servidor de anuncios del publicador puede renderizar el ganador de la subasta contextual en un iframe. Si la subasta de Protected Audience gana a la subasta contextual y devuelve un objeto FencedFrameConfig o un URN opaco, el anuncio ganador de la subasta de Protected Audience se puede renderizar en un iframe o un iframe delimitado.

  1. Puntuación de anuncios de subasta de nivel superior: El navegador recupera la secuencia de comandos de puntuación del vendedor de nivel superior junto con los indicadores de puntuación de confianza de cada anuncio.
  2. El navegador ejecuta la lógica de puntuación del vendedor de nivel superior para cada oferta ganadora de todas las subastas de componentes. Dentro de la secuencia de comandos scoreAd() del vendedor de nivel superior, la lógica tiene acceso al precio de la oferta ganadora ajustado por el contexto de la subasta que se pudo haber pasado como sellerSignals en la configuración de la subasta. La secuencia de comandos puede comparar el precio de la oferta contextual ganadora con el precio de la oferta de Protected Audience del componente y devolver una puntuación de conveniencia de 0 si el precio contextual es más alto. De lo contrario, la secuencia de comandos calcula la puntuación de conveniencia, probablemente en función del precio de la oferta del componente de Protected Audience.
  3. El navegador elige el anuncio con la puntuación de conveniencia más alta que envió la lógica de puntuación del vendedor de nivel superior.
  4. Si gana la subasta de Protected Audience: La subasta de Protected Audience devuelve un objeto FencedFrameConfig o un URN opaco a la biblioteca del cliente del servidor de anuncios del publicador.
  5. La biblioteca del cliente establece el atributo config del iframe delimitado en el objeto FencedFrameConfig o establece el atributo src del iframe en el URN opaco del anuncio ganador de Protected Audience.
  6. El navegador recupera el anuncio ganador de la subasta de Protected Audience del comprador.
  7. El navegador renderiza el anuncio para el usuario.
  8. Si gana la subasta contextual: La subasta de Protected Audience devuelve null.
  9. El navegador establece el atributo src del iframe en el anuncio contextual ganador.
  10. El navegador recupera el anuncio ganador de la subasta contextual del comprador.
  11. El navegador renderiza el anuncio para el usuario.

Interactúa y comparte comentarios

¿Qué sigue?

Queremos conversar contigo a fin de asegurarnos de compilar una API que funcione para todos.

Debate sobre la API

Al igual que otras APIs de Privacy Sandbox, esta API se documenta y se analiza públicamente.

Experimenta con la API

Puedes experimentar y participar en las conversaciones sobre la API de Protected Audience.