Sequenzielle Auktionseinrichtung mit Header Bidding und Protected Audience-Auktion mit mehreren Verkäufern

Publisher diversifizieren in der Regel ihre Anzeigenanfragequellen, um den Umsatz zu optimieren. Dazu rufen sie mehrere Unternehmen auf (z. B. Publisher-Ad-Server, Supply-Side-Plattformen und Demand-Side-Plattformen), um die beste Anzeige für einen bestimmten Anzeigen-Slot auf der Seite zu ermitteln. Mit Header Bidding können Publisher Gebote für einen Anzeigen-Slot aus verschiedenen Anzeigenquellen erfassen. Bei einer sequenziellen Auktion kann die Header-Bidding-Bibliothek verwendet werden, um eine Auktion mit kontextbezogenen Daten durchzuführen. Protected Audience wird verwendet, um eine Auktion mit websiteübergreifenden Daten durchzuführen.

Bevor Sie beginnen, sollten Sie sich auf der Landingpage und in der Prebid.js-Dokumentation über Header-Bidding mit den Grundlagen von Protected Audience vertraut machen.

Definitionen

Auktionen

Auktion Definition
Kontextbezogene Auktion Eine Anzeigenauktion, bei der die Daten verwendet werden, die im Kontext der Ausführung der Auktion verfügbar sind. Bei einer kontextbezogenen Auktion kann es mehrere Auktionen geben, z. B. Header-Bidding und serverseitige Auktionen.
Protected Audience-Auktion Eine Anzeigenauktion, bei der Gebote für eine Interessengruppe abgegeben werden, die auf einer anderen Website erstellt wurde.
Protected Audience-Auktion mit mehreren Verkäufern Eine Protected Audience-Auktion mit zwei Ebenen, bei der zuerst mehrere parallele Komponentenauktionen stattfinden, bei denen die Anzeige mit der höchsten Punktzahl an die endgültige Auktion auf höchster Ebene gesendet wird.
Auktion auf höchster Ebene Die endgültige Anzeigenauktion in einer Protected Audience-Auktion mit mehreren Verkäufern, bei der die Gewinner der Komponentenauktionen aus den Komponentenauktionen bewertet werden.
Komponentenauktion Eine verschachtelte Auktion innerhalb einer Protected Audience-Auktion mit mehreren Verkäufern, bei der jeder Komponentenverkäufer seine Komponentenauktionen parallel ausführt. Die Anzeigen mit der höchsten Punktzahl aus jeder Komponentenauktion werden an die Auktion auf höchster Ebene weitergeleitet.
Sequenzielle Auktion einrichten Eine Auktionskonfiguration, bei der kontextbezogene Auktionen in eine Protected Audience-Auktion eingebunden werden und ein Gewinner aus den beiden Auktionen ermittelt wird.

Teilnehmer

Teilnehmer Definition
Advertiser Die Partei, die ein Anzeigen-Placement wünscht und das Anzeigen-Creative erstellt.
Publisher Die Partei, die Anzeigeninventar für die Auktion bereitstellt.
Käufer Die Partei, die in einer Auktion Gebote abgibt, um die Werbefläche von einem Verkäufer zu kaufen. In der Regel eine Demand-Side-Plattform (DSP).
Ad-Server für Publisher Ein Dienst, mit dem Publisher Anzeigen verwalten und auswählen können, die auf der Website gerendert werden sollen. Ein Publisher-Ad-Server kann seine eigenen Auktionsergebnisse, Header-Bidding-Antworten und direkt verkauftes Inventar kombinieren, um die Anzeige zu ermitteln, die einem Publisher den höchsten Umsatz bringt.

Ein Publisher-Ad-Server kann eine clientseitige Bibliothek für die Interaktion mit dem Server bereitstellen.

Verkäufer der obersten Ebene Die Partei, die die Protected Audience-Auktion mit mehreren Verkäufern aufruft (d. h. erstellt) und an der Auktion auf höchster Ebene teilnimmt.
Komponentenverkäufer Die Partei, die eine Komponentenauktion innerhalb der Protected Audience‑Auktion mit mehreren Verkäufern durchführt, um die Werbefläche des Publishers an die Käufer zu verkaufen. In der Regel eine Supply-Side-Plattform (SSP).

Sequenzielle Auktion einrichten

Bei einer sequenziellen Auktion werden zuerst die kontextbezogenen Auktionen und dann die Protected Audience-Auktion ausgeführt. Mit dieser Einrichtung können Publisher ihr Umsatzpotenzial maximieren, indem sie eine Auktion mit den auf der Seite verfügbaren kontextbezogenen Daten und eine Auktion mit websiteübergreifenden Daten in einer sicheren Umgebung durchführen, um den Datenschutz der Nutzer zu gewährleisten.

Eine Header-Bidding-Bibliothek kann zuerst auf der Seite ausgeführt werden, um Gebote für die kontextbezogene Auktion des Publisher-Ad-Servers zu erfassen. Der angepasste Preis des erfolgreichen Gebots der kontextbezogenen Auktion kann dann als Mindestgebot in die Protected Audience-Auktion eingegeben werden. Während der Scoring-Phase kann der Gebotspreis der Komponentenauktion unter den Mindestgebotspreis fallen, indem ihm bei der Berechnung des Attraktivitätsfaktors ein Score von null zugewiesen wird. Wenn kein Gebot für eine Protected Audience-Komponentenauktion über dem Mindestgebot liegt, wird die Anzeige, die die kontextbezogene Auktion gewonnen hat, für den Nutzer gerendert. Wenn bei der Protected Audience-Auktion ein Gewinner ermittelt wird, liegt das Gebot über dem Mindestgebot und die entsprechende Anzeige wird dem Nutzer präsentiert.

In diesem Beispiel für eine sequenzielle Auktion werden auf der Seite möglicherweise drei wichtige Auktionen in der folgenden Reihenfolge ausgeführt: 1) kontextbezogene Auktion über die Header-Bidding-Bibliothek, 2) kontextbezogene Auktion über den Publisher-Ad-Server und 3) Protected Audience-Auktion.

Nutzer
Übersicht über die Protected Audience-Auktion mit mehreren Verkäufern und die kontextbezogene Header Bidding-Auktion.

Detaillierte Beschreibung des Übersichtsdiagramms:

  1. Vor der Auktion wird der Nutzer auf der Website eines Werbetreibenden einer Interessengruppe hinzugefügt.
  2. Wenn der Nutzer die Publisher-Seite zu einem späteren Zeitpunkt aufruft, führt Prebid.js eine kontextbezogene Auktion durch, um die Gebotsantworten von Header-Biddings zu erfassen. In diesem Schritt können die Käufer die Signale und die Verkäufer die Konfigurationen für die Komponentenauktion bereitstellen, die in der nachfolgenden Protected Audience-Auktion verwendet werden sollen. Prebid.js bietet ein Modul zum Weiterleiten dieser Signale und Konfigurationen an die Protected Audience-Auktion.
  3. Die von Prebid.js erfassten Gebotsantworten werden an den Ad-Server des Publishers gesendet, um eine serverseitige kontextbezogene Auktion durchzuführen.
  4. Der Publisher-Ad-Server kann seine eigenen Auktionsergebnisse, Header-Bidding-Ergebnisse, direkt verkauftes Inventar und mehr kombinieren, um die Anzeige zu ermitteln, die einem Publisher den höchsten Umsatz bringt. Die erfolgreiche Anzeige wird an die clientseitige Bibliothek des Ad-Servers des Publishers zurückgegeben.
  5. Der angepasste Gebotspreis des Gewinners der kontextbezogenen Auktion sowie die Signale des Käufers (perBuyerSignals) und die Konfigurationen der Komponentenauktion des Verkäufers, die von Prebid.js erfasst wurden, können von der clientseitigen Bibliothek des Publisher-Ad-Servers an die Protected Audience-Auktion übergeben werden.
  6. Die Protected Audience-Auktion mit mehreren Verkäufern wird vom Verkäufer der obersten Ebene ausgeführt. Während der Bewertung des Verkäufers auf höchster Ebene kann der Verkäufer auf höchster Ebene den Zuschlagspreis für jede Komponentenauktion mit dem kontextbezogenen, angepassten Zuschlagspreis für die Auktion vergleichen. Wenn der Gebotspreis der Komponente niedriger als der Gebotspreis der kontextbezogenen Auktion ist, gibt der Verkäufer der obersten Ebene den Wert 0 für die Attraktivität zurück. Wenn alle Gebote den Wert 0 haben, gibt der runAdAuction()-Aufruf null zurück. Das bedeutet, dass die Anzeige, die die kontextbezogene Auktion gewonnen hat, gerendert werden soll.
  7. Die clientseitige Bibliothek des Ad-Servers des Publishers rendert entweder die erfolgreiche Protected Audience-Anzeige oder die kontextbezogene Anzeige, je nachdem, was vom runAdAuction()-Aufruf zurückgegeben wurde.
  8. Die dabei erfolgreiche Anzeige wird für den Nutzer gerendert.

Vor der Auktion

Nutzer
Zeitliche Abfolge von Interessengruppen auf einer Werbetreibendenseite

Bevor die Auktion stattfindet, wenn der Nutzer die Seite eines Werbetreibenden besucht, können der Käufer und der Werbetreibende die Interessengruppe der Website definieren, der der Nutzer angehört, und Kontextdaten von der Website des Werbetreibenden sowie selbst erhobene Daten hinzufügen, die später als Signale für die Auktion verwendet werden sollen.

  1. Der Nutzer ruft die Website des Werbetreibenden auf.
  2. Das Script wird von der Website des Werbetreibenden zu einem späteren Zeitpunkt von jedem Käufer geladen, der an der Auktion teilnimmt.
  3. Das Script des Käufers enthält den joinAdInterestGroup()-Aufruf, um den Nutzer der Interessengruppe des Käufers hinzuzufügen.

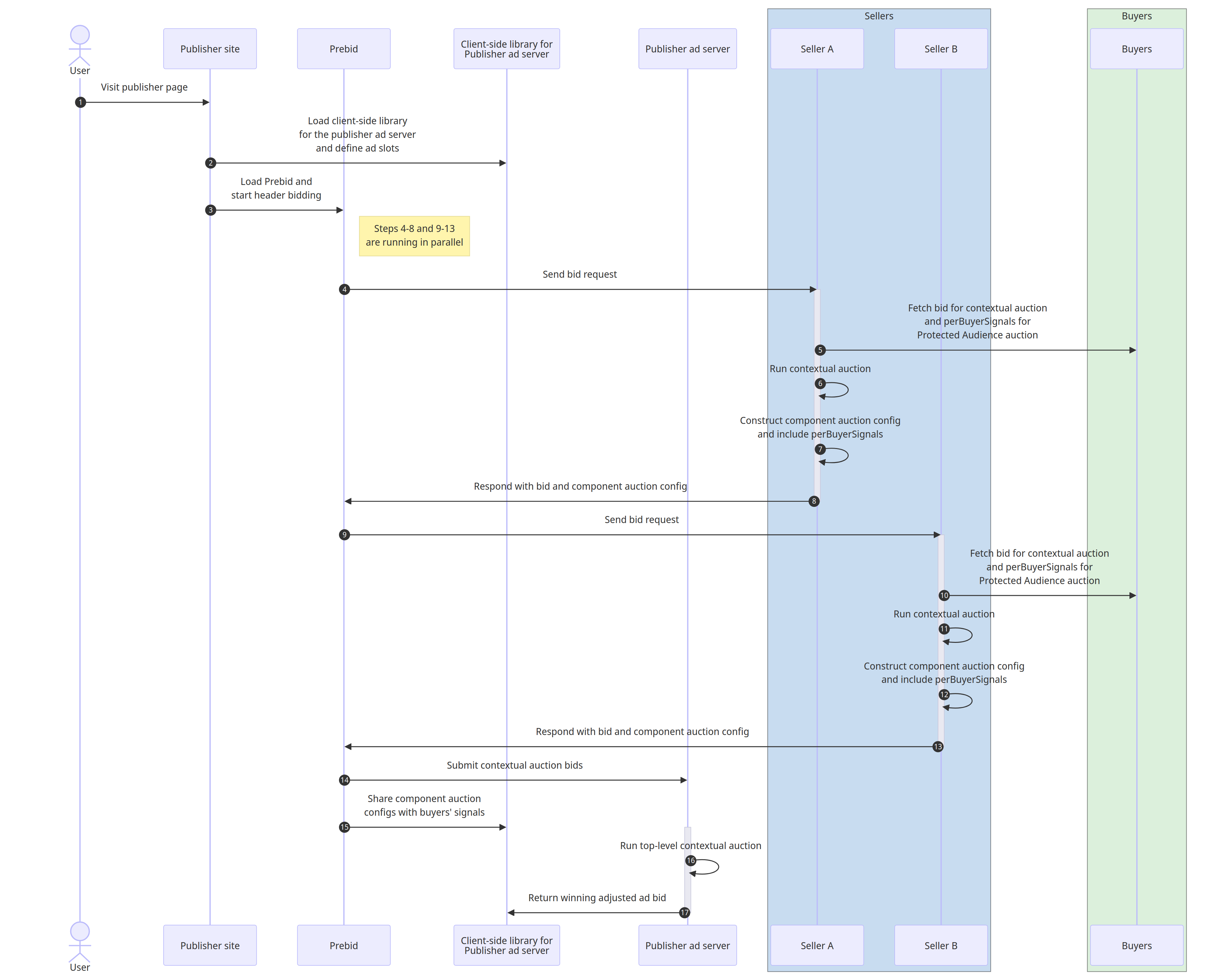
Kontextbezogene Auktionen mit Prebid.js und Publisher Ad Server

Die kontextbezogene Auktion wird auf der Publisher-Website initiiert.
Kontextbezogene Auktionszeitfolge auf der Verlags-/Webpublisherseite.

Bei einer sequenziellen Auktion werden alle kontextbezogenen Auktionen ausgeführt, bevor die Protected Audience-Auktion stattfindet. Bei der in diesem Dokument beschriebenen Einrichtung wird eine kontextbezogene Header-Bidding-Auktion mit Prebid.js ausgeführt, die in eine serverseitige Auktion des Publisher-Ad-Servers einfließt.

Der Publisher startet zuerst eine kontextbezogene Header-Bidding-Auktion, indem er Prebid.js mit einem Flag aufruft, um anzugeben, dass danach eine Protected Audience-Auktion ausgeführt wird. Prebid.js erfasst dann die Gebotsantworten und sendet sie an den Ad-Server des Publishers für eine serverseitige kontextbezogene Auktion. Während der Erfassung von Gebotsantworten haben Käufer und Verkäufer die Möglichkeit, Konfigurationen für Komponentenauktionen und Käufersignale (perBuyerSignals) für die nachfolgende Protected Audience-Auktion bereitzustellen, wenn sie daran teilnehmen möchten. Diese Konfiguration für die Komponentenauktion wird schließlich an die nachfolgende Protected Audience-Auktion übergeben.

  1. Kontextbezogene Auktionsinitialisierung: Der Nutzer besucht die Seite des Publishers.
  2. Auf der Publisher-Seite wird die clientseitige Bibliothek des Ad-Servers des Publishers geladen und Anzeigenflächen werden definiert.
  3. Auf der Publisher-Seite wird Prebid geladen und die kontextbezogene Header Bidding-Auktion wird gestartet.
  4. Kontextbezogene Auktion von Verkäufer A(parallel zur kontextbezogenen Auktion von Verkäufer B). Prebid.js sendet eine Gebotsanfrage an Verkäufer A.
  5. Verkäufer A ruft die Gebotsantworten und perBuyerSignals von den Käufern ab.
  6. Verkäufer A führt eine kontextbezogene Auktion durch.
  7. Verkäufer A erstellt die Konfiguration für die Komponentenauktion mit perBuyerSignals.
  8. Verkäufer A antwortet auf Prebid.js mit dem Höchstgebot und der zugehörigen Auktionskonfiguration.
  9. Kontextbezogene Auktion von Verkäufer B (wird parallel zur kontextbezogenen Auktion von Verkäufer A ausgeführt). Über Prebid.js wird eine Gebotsanfrage an Verkäufer B gesendet.
  10. Verkäufer B ruft die Gebotsantworten und perBuyerSignals von den Käufern ab.
  11. Verkäufer B führt eine kontextbezogene Auktion durch.
  12. Verkäufer B erstellt die Konfiguration für die Komponentenauktion mit perBuyerSignals.
  13. Verkäufer B antwortet Prebid.js mit dem Höchstgebot und der zugehörigen Auktionskonfiguration.
  14. Kontextbezogene Auktion des Ad-Servers des Publishers: Die von Prebid.js erfassten Gebotsantworten werden an den Ad-Server des Publishers für die kontextbezogene Auktion gesendet.
  15. Die Konfigurationen der Komponentenauktion mit den Signalen der Käufer werden für die clientseitige Bibliothek des Publisher-Ad-Servers freigegeben.
  16. Der Publisher-Ad-Server führt eine kontextbezogene Auktion durch, um die beste Anzeige aus direkt verkauften Kampagnen, programmatischen Geboten, kontextbezogenen Prebid-Geboten und anderem Inventar zu ermitteln.
  17. Der Ad-Server des Publishers gibt das angepasste Höchstgebot zurück.

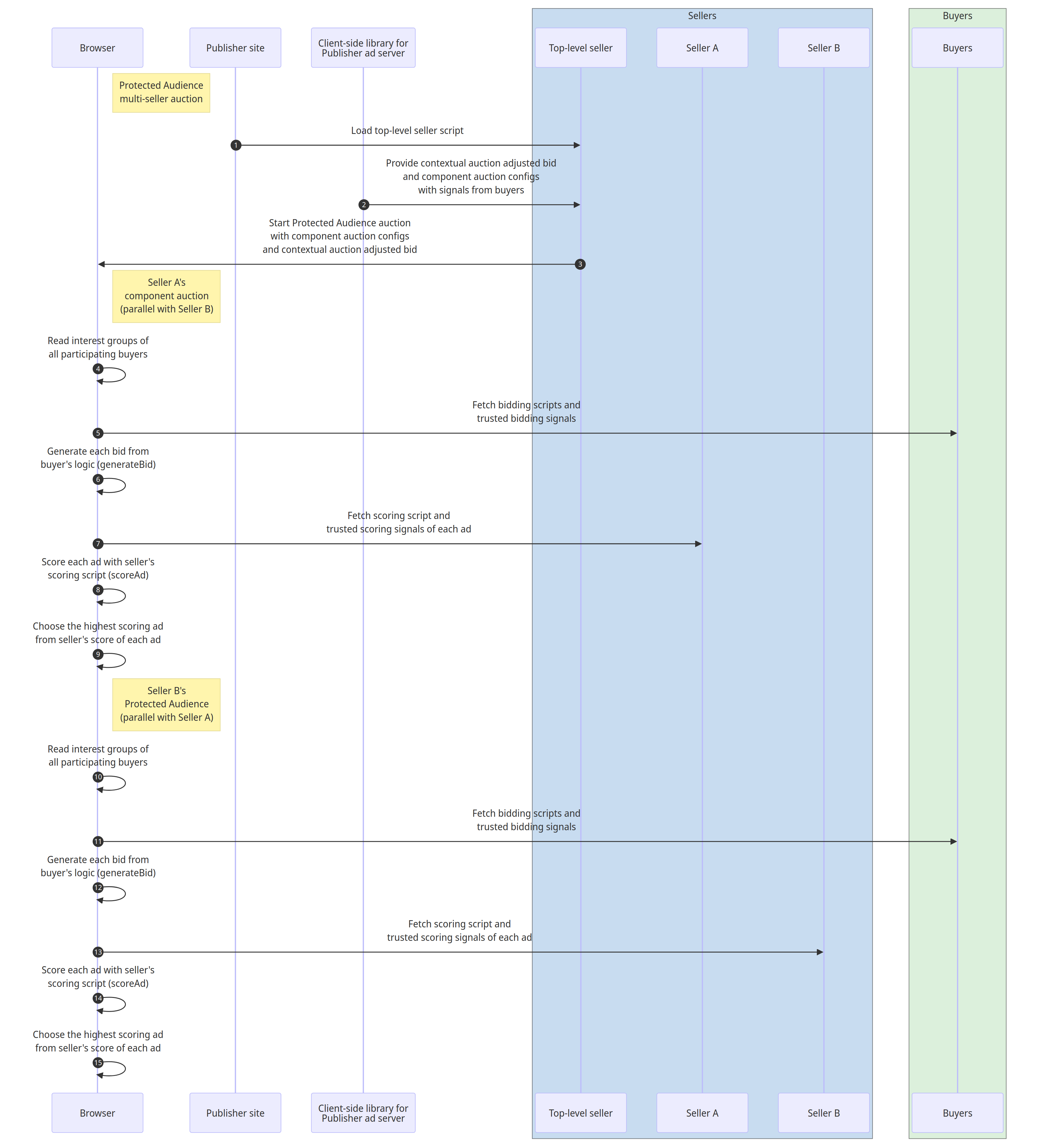
Protected Audience-Auktion mit mehreren Verkäufern

Bei der Protected Audience-Auktion mit mehreren Verkäufern wird die Anzeige mit der höchsten Punktzahl aus den Geboten ausgewählt, die bei den Komponentenauktionen eingereicht wurden.
Zeitlicher Ablauf der Protected Audience-Auktion auf der Verlags-/Webpublisherseite.

Zu diesem Zeitpunkt sind die kontextbezogenen Auktionen abgeschlossen und die clientseitige Bibliothek des Publisher-Ad-Servers kann den angepassten Gebotspreis der gewonnenen kontextbezogenen Auktion, die Konfigurationen der Komponentenauktion und die Signale von Käufern, die an der Protected Audience-Auktion teilnehmen, an den Verkäufer der obersten Ebene übergeben. Der kontextbezogene Auktionsgebotspreis kann als Mindestgebot in die Auktionskonfiguration als Signal für die Bewertung bei der übergeordneten Auktion übergeben werden.

Die Komponentenauktionen werden parallel ausgeführt. In jeder Komponentenauktion generiert der Browser Gebote aus der Gebotslogik jedes Käufers, der an dieser Komponentenauktion teilnimmt, bewertet jedes Gebot mit der Bewertungslogik des Komponentenverkäufers und gibt dann die Anzeige mit der höchsten Punktzahl an die Auktion auf höchster Ebene zurück.

  1. Auf der Publisher-Website wird das Script des Top-Level-Verkäufers geladen.
  2. Die clientseitige Bibliothek des Publisher-Ad-Servers stellt den kontextbezogenen Auktionsgebotspreis und die Konfigurationen der Komponentenauktion mit Signalen von Käufern für den Verkäufer auf oberster Ebene bereit. Der Gebotspreis der Anzeige, die die kontextbezogene Auktion gewonnen hat, kann als Verkäufersignale in die Auktionskonfiguration übergeben werden. Dieser Gebotspreis ist in der scoreAd()-Funktion des Verkäufers auf oberster Ebene verfügbar.
  3. Der Verkäufer auf höchster Ebene startet die Protected Audience-Auktion durch Aufrufen von runAdAuction().
  4. Komponentenauktion von Verkäufer A (parallel zur Komponentenauktion von Verkäufer B). Der Browser liest die Interessengruppen des Nutzers für alle Käufer, die an der Komponentenauktion von Verkäufer A teilnehmen.
  5. Der Browser ruft die Gebotsskripts und vertrauenswürdigen Gebotssignale von den Standorten ab, die in den Interessengruppen der Käufer angegeben sind, die an der Komponentenauktion teilnehmen.
  6. Der Browser generiert die Gebote, indem er die Gebotsgenerierungslogik jedes Käufers ausführt.
  7. Der Browser ruft das Scoring-Script und die vertrauenswürdigen Scoring-Signale jeder Anzeige von Verkäufer A ab.
  8. Der Browser führt die Scoring-Logik von Verkäufer A für jedes Gebot aus.
  9. Der Browser wählt die Anzeige mit der höchsten Punktzahl aus, die von der Scoring-Logik von Verkäufer A übermittelt wurde.
  10. Komponentenauktion für Verkäufer B (parallel zur Komponentenauktion für Verkäufer A). Der Browser liest die Interessengruppen des Nutzers für alle Käufer, die an der Komponentenauktion von Verkäufer B teilnehmen.
  11. Der Browser ruft die Gebotsskripts und vertrauenswürdigen Gebotssignale von den Standorten ab, die in den Interessengruppen der Käufer angegeben sind, die an der Komponentenauktion teilnehmen.
  12. Der Browser generiert die Gebote, indem er die Gebotsgenerierungslogik jedes Käufers ausführt.
  13. Der Browser ruft das Scoring-Script und die vertrauenswürdigen Scoring-Signale jeder Anzeige von Verkäufer B ab.
  14. Der Browser führt die Scoring-Logik von Verkäufer B für jedes Gebot aus.
  15. Der Browser wählt die Anzeige mit der höchsten Punktzahl aus, die von der Scoring-Logik von Verkäufer B übermittelt wurde.

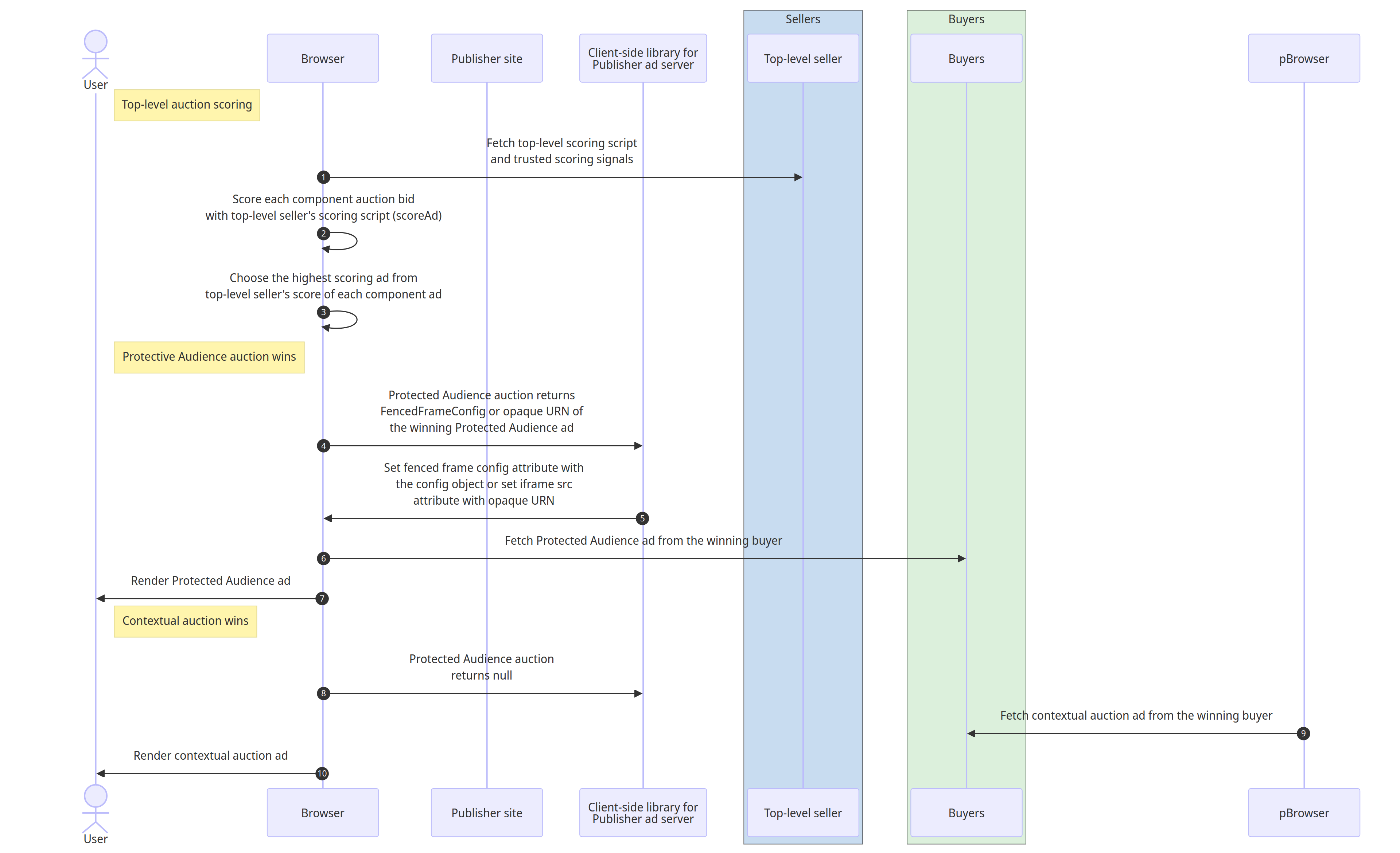
Bewertung der Auktion auf oberster Ebene und Anzeigenbereitstellung

Die clientseitige Bibliothek des Publisher-Ad-Servers rendert die Anzeige, die in der kontextbezogenen Auktion und der Protected Audience-Auktion ausgewählt wurde.
Reihenfolge des Anzeigenrenderings auf der Verlagsseite

Nachdem die Komponentenauktionen aus dem vorherigen Abschnitt ausgeführt wurden, führt der Browser die Scoring-Logik des Verkäufers auf oberster Ebene für die Gewinneranzeige jeder Komponentenauktion aus. In der scoreAd()-Funktion des Verkäufers der obersten Ebene ist der kontextbezogene auktionsbereinigte Gebotspreis möglicherweise als sellerSignals verfügbar. In der Scoring-Logik wird dieser kontextbezogene Auktionsgebotspreis mit dem Gewinnergebotspreis der Protected Audience-Komponentenauktion verglichen.

Wenn der Preis des höchsten Gebots der kontextbezogenen Auktion höher ist als der Preis des höchsten Gebots der Komponentenauktion, kann die Funktion scoreAd() einen Wert von 0 für die Attraktivität zurückgeben. Wenn es keine Anzeigen mit einem Desirability-Wert über 0 gibt, bedeutet das, dass die Gewinneranzeige der kontextbezogenen Auktion wertvoller ist als die Gewinneranzeigen der einzelnen Auktionen. Die Funktion runAdAuction() gibt dann null zurück.

Wenn die Protected Audience-Auktion keinen Gewinner hat und null zurückgibt, kann die clientseitige Bibliothek des Ad-Servers des Publishers den Gewinner der kontextbezogenen Auktion in einem iFrame rendern. Wenn die Protected Audience-Auktion gegenüber der kontextbezogenen Auktion gewinnt und ein FencedFrameConfig-Objekt oder eine undurchsichtige URN zurückgibt, kann die Anzeige der gewonnenen Protected Audience-Auktion in einem Fenced Frame oder einem iFrame gerendert werden.

  1. Bewertung von Anzeigen in Auktionen auf oberster Ebene: Der Browser ruft das Bewertungsskript vom Verkäufer auf oberster Ebene sowie vertrauenswürdige Bewertungssignale für jede Anzeige ab.
  2. Der Browser führt die Scoring-Logik des Verkäufers der obersten Ebene für jedes erfolgreiche Gebot aller Komponentenauktionen aus. Im scoreAd()-Script des Verkäufers auf oberster Ebene hat die Logik Zugriff auf den kontextbezogenen, auktionsbereinigten Zuschlagspreis, der möglicherweise als sellerSignals in der Auktionskonfiguration übergeben wurde. Das Script kann den Preis des gewonnenen kontextbezogenen Gebots mit dem Gebotspreis der Protected Audience-Komponente vergleichen und einen Eignungswert von 0 zurückgeben, wenn der kontextbezogene Preis höher ist. Andernfalls wird der Attraktivitätswert berechnet, wahrscheinlich auf Grundlage des Gebotspreises für die Komponente „Geschützte Zielgruppe“.
  3. Der Browser wählt die Anzeige mit dem höchsten Attraktivitätswert aus, der von der Scoring-Logik des Verkäufers der obersten Ebene übermittelt wurde.
  4. Wenn die Protected Audience-Auktion gewonnen wird: Bei der Protected Audience-Auktion wird ein FencedFrameConfig-Objekt oder eine undurchsichtige URN an die clientseitige Bibliothek des Ad-Servers des Publishers zurückgegeben.
  5. Die clientseitige Bibliothek legt das Attribut config des umzäunten Frames auf das FencedFrameConfig-Objekt oder das Attribut src des iFrames auf die undurchsichtige URN der Gewinneranzeige für Protected Audience fest.
  6. Der Browser ruft die Anzeige, die die Protected Audience-Auktion gewonnen hat, vom Käufer ab.
  7. Der Browser rendert die Anzeige für den Nutzer.
  8. Wenn die kontextbezogene Auktion gewonnen wird: Bei der Protected Audience-Auktion wird null zurückgegeben.
  9. Der Browser legt das src-Attribut des iFrames auf die kontextbezogene Anzeige fest, die die Auktion gewonnen hat.
  10. Der Browser ruft die Anzeige, die die kontextbezogene Auktion gewonnen hat, vom Käufer ab.
  11. Der Browser rendert die Anzeige für den Nutzer.

Feedback geben

Nächste Schritte

Wir möchten mit Ihnen ins Gespräch kommen, um eine API zu entwickeln, die für alle funktioniert.

Über die API diskutieren

Wie andere Privacy Sandbox APIs wird auch diese API dokumentiert und öffentlich diskutiert.

Mit der API experimentieren

Sie können Tests zur Protected Audience API durchführen und sich an Diskussionen beteiligen.