إعداد المزاد التسلسلي باستخدام عروض الأسعار في رؤوس الصفحة ومزاد "الجمهور المحمي" المتعدد البائعين

يحرص الناشرون عادةً على تنويع مصادر طلب الإعلانات لتحسين الإيرادات والاستعانة بشركات متعدّدة (مثل خوادم إعلانات الناشرين ووسائط عرض إعلانات المورّدين ووسائط عرض الطلب) لتحديد أفضل إعلان لموضع إعلان معيّن على الصفحة. تسمح ميزة "عروض الأسعار في رأس الصفحة" للناشرين بتلقّي عروض أسعار لموضع إعلان من مجموعة متنوّعة من مصادر الطلب. في عملية إعداد مزاد تسلسلي، يمكن استخدام مكتبة عروض الأسعار في رأس الصفحة لإجراء مزاد باستخدام البيانات السياقية، ويمكن استخدام Protected Audience لإجراء مزاد باستخدام البيانات على مستوى المواقع الإلكترونية.

قبل البدء، تعرَّف على أساسيات Protected Audience من الصفحة المقصودة وعروض الأسعار في رأس الصفحة من مستندات Prebid.js.

التعريفات

مزادات

المزاد التعريف
المزاد السياقي هو مزاد إعلاني يستخدم البيانات المتاحة في سياق المكان الذي يتم فيه تنفيذ المزاد. قد تكون هناك مزادات متعدّدة ضمن مزاد سياقي، مثل مزادات عروض أسعار العنوان والمزادات من جهة الخادم.
مزاد يستخدم Protected Audience API مزاد إعلاني يتضمّن تقديم عروض أسعار على مجموعة اهتمامات تم إنشاؤها على موقع إلكتروني آخر.
مزاد Protected Audience للبائعين المتعدّدين مزاد Protected Audience API ذو مستويَين يتضمّن أولاً مزادات متوازية متعددة للمكوّنات، ثم يتم إرسال الإعلان الحاصل على أعلى نتيجة إلى المزاد النهائي ذي المستوى الأعلى.
المزاد على أعلى مستوى مزاد الإعلانات النهائي ضمن مزاد Protected Audience الذي يضمّ بائعين متعدّدين، وهو يقدّم نتائج التقييم للفائزين في مزادات المكوّنات من مزادات المكوّنات.
مزاد المكوّنات هو مزاد متداخل ضمن مزاد Protected Audience API متعدد البائعين، حيث يُجري كل بائع مزاداته المكوّنة بالتوازي. يتم نقل الإعلانات الحاصلة على أعلى النتائج من كل مزاد على مستوى المكوّن إلى المزاد على المستوى الأعلى.
إعداد المزاد التسلسلي إعداد مزاد إعلانات يدمج مزادات تستند إلى السياق مع مزاد Protected Audience، ويحدّد الفائز بين المزادَين.

مشارك

المشارك التعريف
المعلِن الجهة التي تريد موضع إعلان وتنشئ مواد الإعلان الإبداعية.
الناشر الجهة التي توفّر مستودعًا إعلانيًا للمزاد
مشتري الجهة التي تقدّم عرضًا في مزاد لشراء المساحة الإعلانية من البائع عادةً ما يكون وسيط عرض طلب (DSP).
خادم إعلانات الناشر هي خدمة يستخدمها الناشرون لإدارة الإعلانات واختيار الإعلانات التي سيتم عرضها على الموقع الإلكتروني. قد يجمع خادم إعلانات الناشر بين نتائج المزاد الخاص به، وردود عروض أسعار العناوين الرئيسية، والمستودع الإعلاني المباع مباشرةً، وغير ذلك، لتحديد الإعلان الذي سيحقّق أكبر قدر من الأرباح للناشر.

قد يوفّر خادم إعلانات الناشر مكتبة من جهة العميل للتفاعل مع الخادم.

بائع من المستوى الأعلى الجهة التي تستدعي (أي تنشئ) مزاد Protected Audience المتعدّد البائعين وتشارك في المزاد على أعلى مستوى
بائع المكوّنات الجهة التي تدير مزادًا فرعيًا ضمن مزاد Protected Audience المتعدّد البائعين لبيع المساحة الإعلانية للناشر إلى المشترين عادةً ما يكون هذا هو وسيط عرض إعلانات المورّدين (SSP).

إعداد المزاد التسلسلي

في إعداد المزاد التسلسلي، يتم تنفيذ مزادات الاستهداف السياقي أولاً، ثم يتم تنفيذ مزاد Protected Audience API. يسمح هذا الإعداد للناشرين بزيادة إمكانات تحقيق الربح إلى أقصى حدّ من خلال إجراء مزاد باستخدام البيانات السياقية المتاحة على الصفحة، وإجراء مزاد باستخدام البيانات على مستوى المواقع الإلكترونية المختلفة في بيئة آمنة لحماية خصوصية المستخدمين.

يمكن تنفيذ مكتبة عروض الأسعار في رأس الصفحة أولاً على الصفحة لجمع عروض الأسعار لمزاد الاستهداف السياقي في "خادم إعلانات الناشر". بعد ذلك، يمكن إدخال سعر عرض السعر الفائز المعدَّل في المزاد السياقي إلى مزاد Protected Audience API كحدّ أدنى لعرض السعر. أثناء خطوة تسجيل النتائج، يمكن للبائع على أعلى مستوى خفض أسعار عروض أسعار مزاد المكوّنات إلى ما دون السعر الأدنى للعرض من خلال منحها نتيجة صفر عند احتساب نتيجة الاستحسان. إذا لم يكن أي عرض سعر في مزاد مكوّنات Protected Audience أعلى من الحد الأدنى لعرض السعر، سيتم عرض الإعلان الفائز في المزاد السياقي للمستخدم. إذا أسفر مزاد Protected Audience عن فائز، يعني ذلك أنّ عرض السعر أعلى من الحدّ الأدنى لعرض السعر، ويتم عرض الإعلان الفائز في مزاد Protected Audience للمستخدم.

في مثال إعداد المزاد التسلسلي هذا، يمكن تنفيذ ثلاثة مزادات رئيسية على الصفحة بالترتيب التالي: 1) مزاد سياقي من خلال مكتبة عروض الأسعار في رأس الصفحة، و2) مزاد سياقي من خلال خادم إعلانات الناشر، و3) مزاد Protected Audience.

المستخدم
نظرة عامة على مزاد Protected Audience الذي يضمّ بائعين متعدّدين مع مزاد سياقي لعروض الأسعار في رأس الصفحة

وصف تفصيلي لمخطط النظرة العامة:

  1. قبل المزاد، تتم إضافة المستخدِم إلى مجموعة اهتمامات على موقع إلكتروني خاص بأحد المعلِنين.
  2. عندما يزور المستخدم صفحة الناشر في وقت لاحق، تنفّذ Prebid.js مزادًا يستند إلى السياق لجمع ردود عروض الأسعار من مقدّمي عروض الأسعار في رأس الصفحة. خلال هذه الخطوة، يمكن للمشترين تقديم الإشارات ويمكن للبائعين تقديم إعدادات مزاد المكوّنات لاستخدامها في مزاد Protected Audience اللاحق. توفّر Prebid.js وحدة لنشر هذه الإشارات والإعدادات في مزاد Protected Audience API.
  3. يتم إرسال ردود عروض الأسعار التي تجمعها Prebid.js إلى خادم إعلانات الناشر لإجراء مزاد سياقي من جهة الخادم.
  4. قد يجمع خادم إعلانات الناشر بين نتائج المزاد الخاص به ونتائج عروض الأسعار في رأس الصفحة والمستودع الإعلاني المباع مباشرةً وغير ذلك، وذلك لتحديد الإعلان الذي سيحقّق أكبر قدر من الأرباح للناشر. يتم إرجاع الإعلان الفائز إلى مكتبة "خادم إعلانات الناشرين" من جهة العميل.
  5. يمكن تمرير سعر عرض السعر المعدَّل من الفائز في المزاد السياقي، بالإضافة إلى إشارات المشتري (perBuyerSignals) وإعدادات مزاد المكوّنات الخاصة بالبائع التي جمعتها Prebid.js، إلى مزاد Protected Audience API من خلال مكتبة من جهة العميل لخادم إعلانات الناشر.
  6. يُجري البائع الأعلى مستوى مزاد Protected Audience الذي يضمّ عدّة بائعين. خلال خطوة تسجيل النقاط للبائع على المستوى الأعلى، يمكن للبائع على المستوى الأعلى مقارنة سعر عرض السعر الفائز لكل مزاد من المكونات بسعر عرض السعر الفائز المعدَّل للمزاد السياقي. إذا كان سعر عرض سعر المكوّن أقل من سعر عرض سعر المزاد السياقي، يعرض البائع الأعلى مستوىً نتيجة جاذبية 0. إذا تم تسجيل جميع عروض الأسعار على أنّها 0، سيعرض طلب runAdAuction() القيمة null، ما يشير إلى أنّه يجب عرض الإعلان الفائز في المزاد السياقي.
  7. تعرض مكتبة Publisher Ad Server من جهة العميل إمّا الإعلان الفائز في Protected Audience أو الإعلان السياقي، استنادًا إلى ما تمّ إرجاعه من طلب runAdAuction().
  8. ويتم عرض الإعلان الفائز للمستخدم.

ما قبل المزاد

المستخدم
تسلسل زمني لمجموعة الاهتمامات على صفحة أحد المعلِنين

قبل المزاد، عندما يزور المستخدم صفحة أحد المعلِنين، يمكن للمشتري والمعلن تحديد المجموعة باهتمامات مشتركة التي ينتمي إليها المستخدم على الموقع الإلكتروني، وإضافة بيانات سياقية من الموقع الإلكتروني للمعلن وبيانات الطرف الأول لاستخدامها كإشارات للمزاد لاحقًا.

  1. ينتقل المستخدِم إلى الموقع الإلكتروني للمعلِن.
  2. يحمّل موقع المعلِن الإلكتروني النص البرمجي من كل مشترٍ مشارك في المزاد في وقت لاحق.
  3. يحتوي النص البرمجي الخاص بالمشتري على طلب joinAdInterestGroup() لإضافة المستخدم إلى مجموعة المشتري باهتمامات مشتركة.

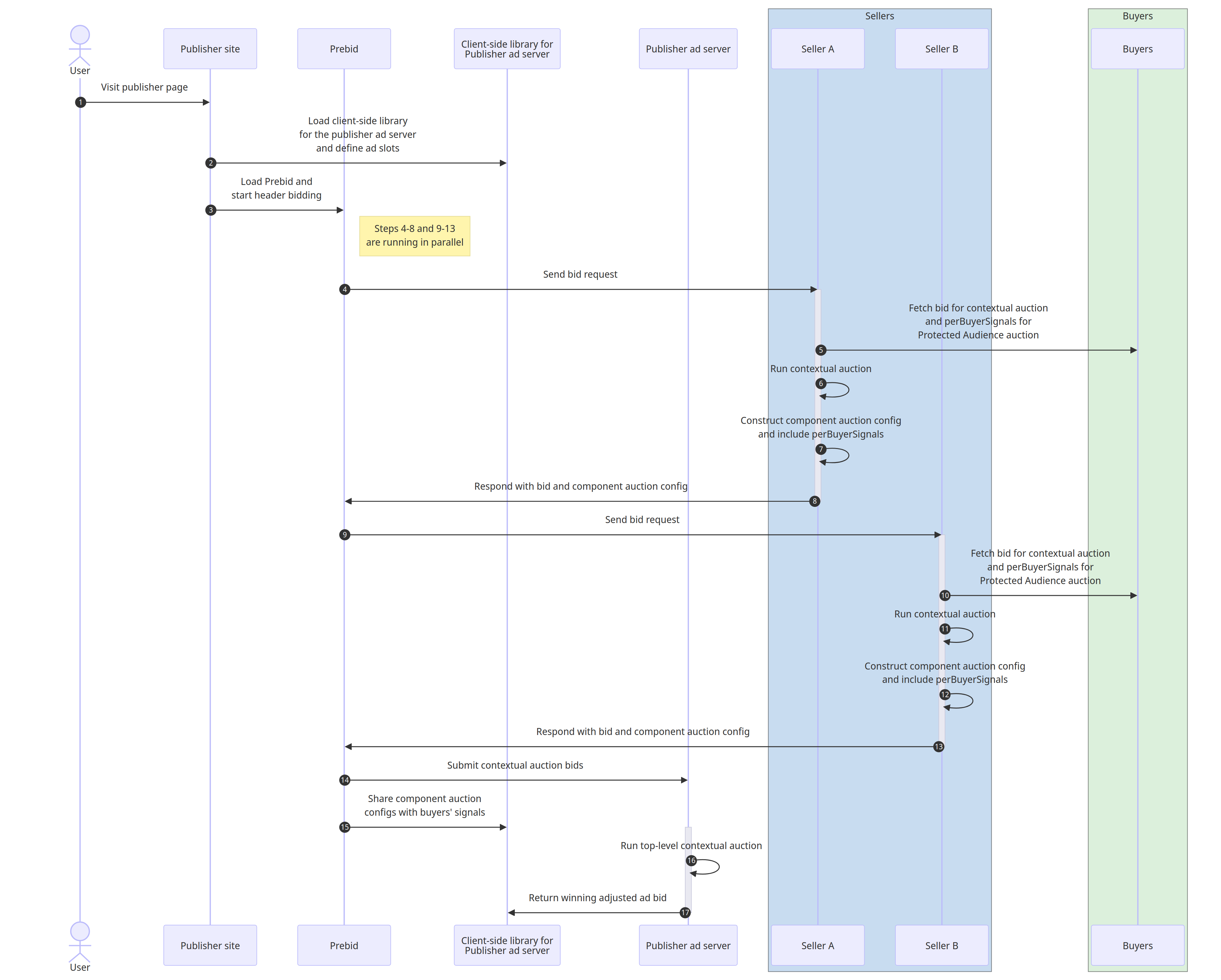
مزادات تستند إلى السياق باستخدام Prebid.js وPublisher Ad Server

بدء المزاد السياقي على موقع الناشر
تسلسل الوقت في مزاد استهداف المحتوى على صفحة الناشر

في إعداد المزاد المتسلسل، يتم تنفيذ جميع مزادات الاستهداف السياقي قبل تشغيل مزاد Protected Audience API. في عملية الإعداد الموضّحة في هذا المستند، ننفّذ مزادًا سياقيًا لعروض أسعار في رأس الصفحة باستخدام Prebid.js، ويتم إدخال البيانات في مزاد من جهة الخادم باستخدام "خادم إعلانات الناشرين".

يبدأ الناشر أولاً مزادًا سياقيًا مستندًا إلى عروض الأسعار في رأس الصفحة من خلال استدعاء Prebid.js مع علامة للإشارة إلى أنّه سيتم تنفيذ مزاد Protected Audience بعد ذلك. بعد ذلك، تجمع مكتبة Prebid.js ردود عروض الأسعار وترسلها إلى خادم إعلانات الناشر لإجراء مزاد سياقي من جهة الخادم. خلال خطوة جمع الردود على عروض الأسعار، تتاح للمشترين والبائعين فرصة تقديم إعدادات مزاد المكوّنات وإشارات المشترين (perBuyerSignals) لاستخدامها في مزاد Protected Audience اللاحق، إذا أرادوا المشاركة. سيتم في النهاية تمرير إعدادات مزاد المكوّن هذا إلى مزاد Protected Audience اللاحق.

  1. بدء المزاد السياقي: يزور المستخدم صفحة الناشر.
  2. تحمّل صفحة الناشر مكتبة من جهة العميل لخادم إعلانات الناشر وتحدّد مواضع الإعلانات.
  3. تحمّل صفحة الناشر Prebid وتبدأ المزاد السياقي لعروض أسعار العناوين.
  4. مزاد البائع (أ) حسب السياق (يتم تنفيذه بالتوازي مع مزاد البائع (ب) حسب السياق) يرسل Prebid.js طلب عرض سعر إلى "البائع أ".
  5. يستردّ البائع (أ) ردود عروض الأسعار وperBuyerSignals من المشترين.
  6. يُجري البائع (أ) مزادًا سياقيًا.
  7. يُنشئ البائع (أ) إعدادات مزاد المكوّنات مع تضمين perBuyerSignals.
  8. يردّ البائع (أ) على Prebid.js بعرض السعر الفائز وإعدادات مزاد المكوّنات.
  9. مزاد البائع "ب" السياقي (يتم تنفيذه بالتوازي مع مزاد البائع "أ" السياقي) ترسل Prebid.js طلب عرض سعر إلى "البائع ب".
  10. يستردّ البائع (ب) الاستجابات لعروض الأسعار وperBuyerSignals من المشترين.
  11. يُجري البائع "ب" مزادًا سياقيًا.
  12. ينشئ البائع (ب) إعدادات المزاد المكوّن مع تضمين perBuyerSignals.
  13. يردّ البائع "ب" على Prebid.js بعرض السعر الفائز وإعدادات المزاد المكوّن.
  14. المزاد السياقي لخادم إعلانات الناشر: يتم إرسال ردود عروض الأسعار التي يتم جمعها بواسطة Prebid.js إلى خادم إعلانات الناشر للمزاد السياقي.
  15. تتم مشاركة إعدادات مزاد المكوّنات التي تتضمّن إشارات المشترين مع مكتبة "خادم إعلانات الناشر" من جهة العميل.
  16. يُجري خادم إعلانات الناشر مزادًا سياقيًا لتحديد أفضل إعلان بين الحملات التي يتم بيعها مباشرةً وعروض الأسعار الآلية وعروض الأسعار السياقية في Prebid والمستودع الإعلاني الآخر.
  17. يعرض خادم إعلانات الناشر عرض السعر الفائز المعدَّل.

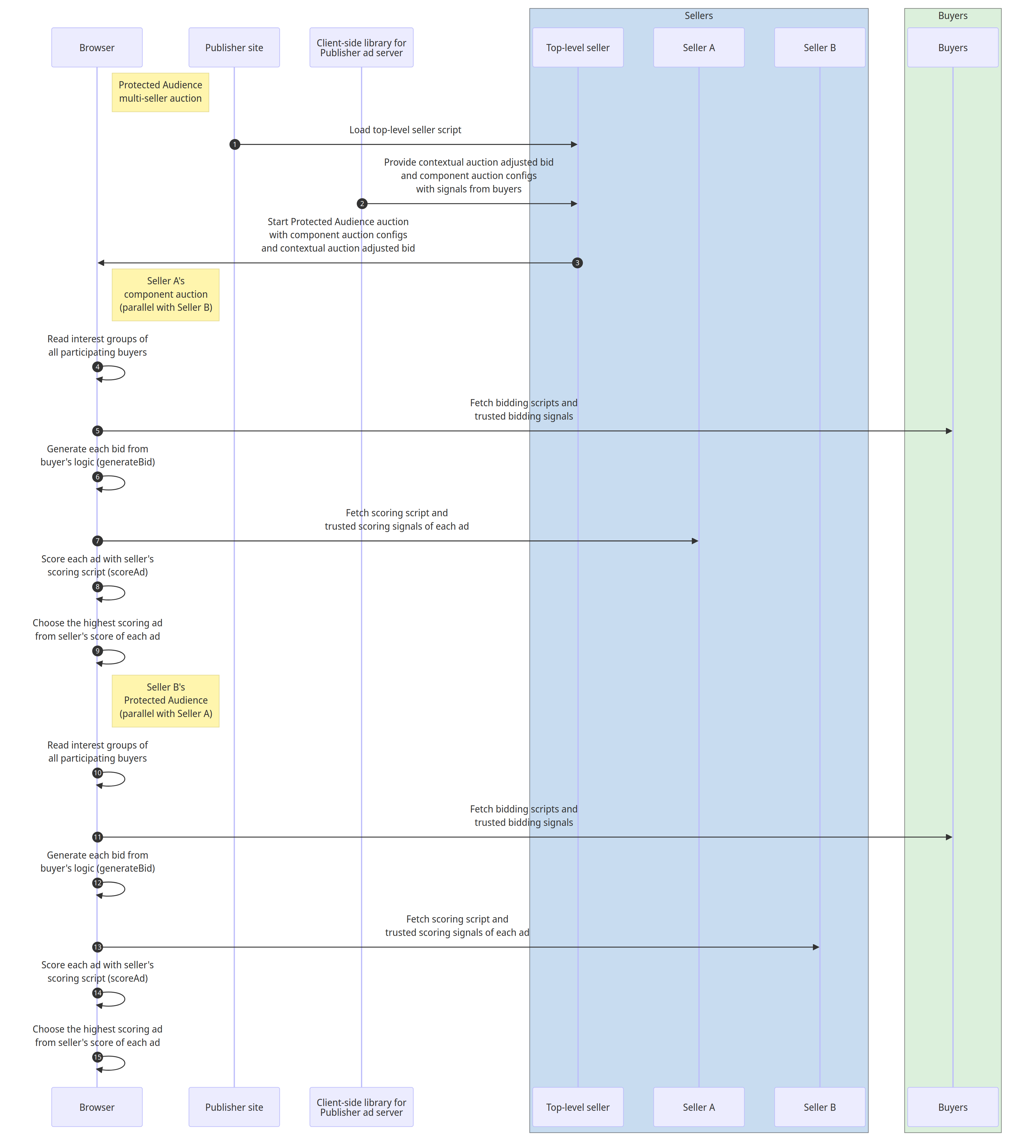
مزاد Protected Audience API للبائعين المتعدّدين

يختار المزاد الذي يضمّ عدّة بائعين في Protected Audience الإعلان الحاصل على أعلى نتيجة من عروض الأسعار التي قدّمتها المزادات المكوّنة له.
تسلسل الوقت لمزاد Protected Audience على صفحة الناشر

في هذه المرحلة، تكون مزادات الاستهداف السياقي قد انتهت، ويمكن لمكتبة "خادم إعلانات الناشر" من جهة العميل تمرير سعر العرض الفائز المعدَّل في مزاد الاستهداف السياقي، وإعدادات مزاد المكوّنات، والإشارات من المشترين المشاركين في مزاد "الجمهور المحمي" إلى البائع الأعلى مستوى. يمكن تمرير سعر عرض الأسعار السياقي في المزاد كحدّ أدنى إلى إعدادات المزاد كإشارة لتسجيل النقاط في المزاد على أعلى مستوى.

يتم تنفيذ مزادات المكوّنات بالتوازي، وفي كل مزاد مكوّنات، ينشئ المتصفّح عروض أسعار من منطق عروض الأسعار لكل مشترٍ يشارك في مزاد المكوّنات هذا، ويقيّم كل عرض سعر باستخدام منطق التقييم الخاص ببائع المكوّنات، ثم يعرض الإعلان الحاصل على أعلى نتيجة في المزاد على المستوى الأعلى.

  1. يحمّل موقع الناشر النص البرمجي الخاص بالبائع على المستوى الأعلى.
  2. توفّر مكتبة من جهة العميل في خادم إعلانات الناشر سعر عرض المزاد السياقي، وإعدادات مزاد المكوّنات مع إشارات من المشترين إلى البائع الأعلى مستوى. يمكن تمرير سعر عرض الإعلان الفائز في المزاد السياقي إلى إعدادات المزاد كإشارات من البائع (يصبح سعر عرض الإعلان هذا متاحًا في وظيفة scoreAd() الخاصة بالبائع على أعلى مستوى).
  3. يبدأ البائع ذو المستوى الأعلى مزاد Protected Audience API من خلال طلب runAdAuction().
  4. مزاد المكوّنات الخاص بالبائع (أ) (يتم تنفيذه بالتوازي مع مزاد المكوّنات الخاص بالبائع (ب)) يقرأ المتصفّح مجموعات اهتمامات المستخدمين لجميع المشترين المشاركين في مزاد المكوّنات الخاص بالبائع (أ).
  5. يجلب المتصفّح نصوص عروض الأسعار وإشارات عروض الأسعار الموثوقة من المواقع الجغرافية المحدّدة في فئات الاهتمامات الخاصة بالمشترين المشاركين في المزاد المكوّن.
  6. ينشئ المتصفّح عروض الأسعار من خلال تنفيذ منطق إنشاء عروض الأسعار لكلّ مشترٍ.
  7. يجلب المتصفّح نص التسجيل وإشارات التسجيل الموثوقة لكل إعلان من "المورّد أ".
  8. ينفّذ المتصفّح منطق التسجيل الخاص بالبائع (أ) لكل عرض سعر.
  9. يختار المتصفّح الإعلان الذي حصل على أعلى نتيجة من خلال منطق التسجيل الخاص بالبائع (أ).
  10. مزاد المكوّنات الخاص بالبائع B (يتم تنفيذه بالتوازي مع مزاد المكوّنات الخاص بالبائع A) يقرأ المتصفّح مجموعات اهتمامات المستخدم لجميع المشترين المشاركين في مزاد المكوّنات الخاص بالبائع "ب".
  11. يجلب المتصفّح نصوص عروض الأسعار وإشارات عروض الأسعار الموثوقة من المواقع الجغرافية المحدّدة في فئات الاهتمامات الخاصة بالمشترين المشاركين في المزاد المكوّن.
  12. ينشئ المتصفّح عروض الأسعار من خلال تنفيذ منطق إنشاء عروض الأسعار لكلّ مشترٍ.
  13. يجلب المتصفّح نص برمجي لتسجيل النقاط وإشارات تسجيل النقاط الموثوق بها لكل إعلان من "المورّد ب".
  14. ينفّذ المتصفّح منطق التسجيل الخاص بالبائع (ب) لكل عرض سعر.
  15. يختار المتصفّح الإعلان الذي حصل على أعلى نتيجة أرسلتها منطق التسجيل الخاص بالبائع (ب).

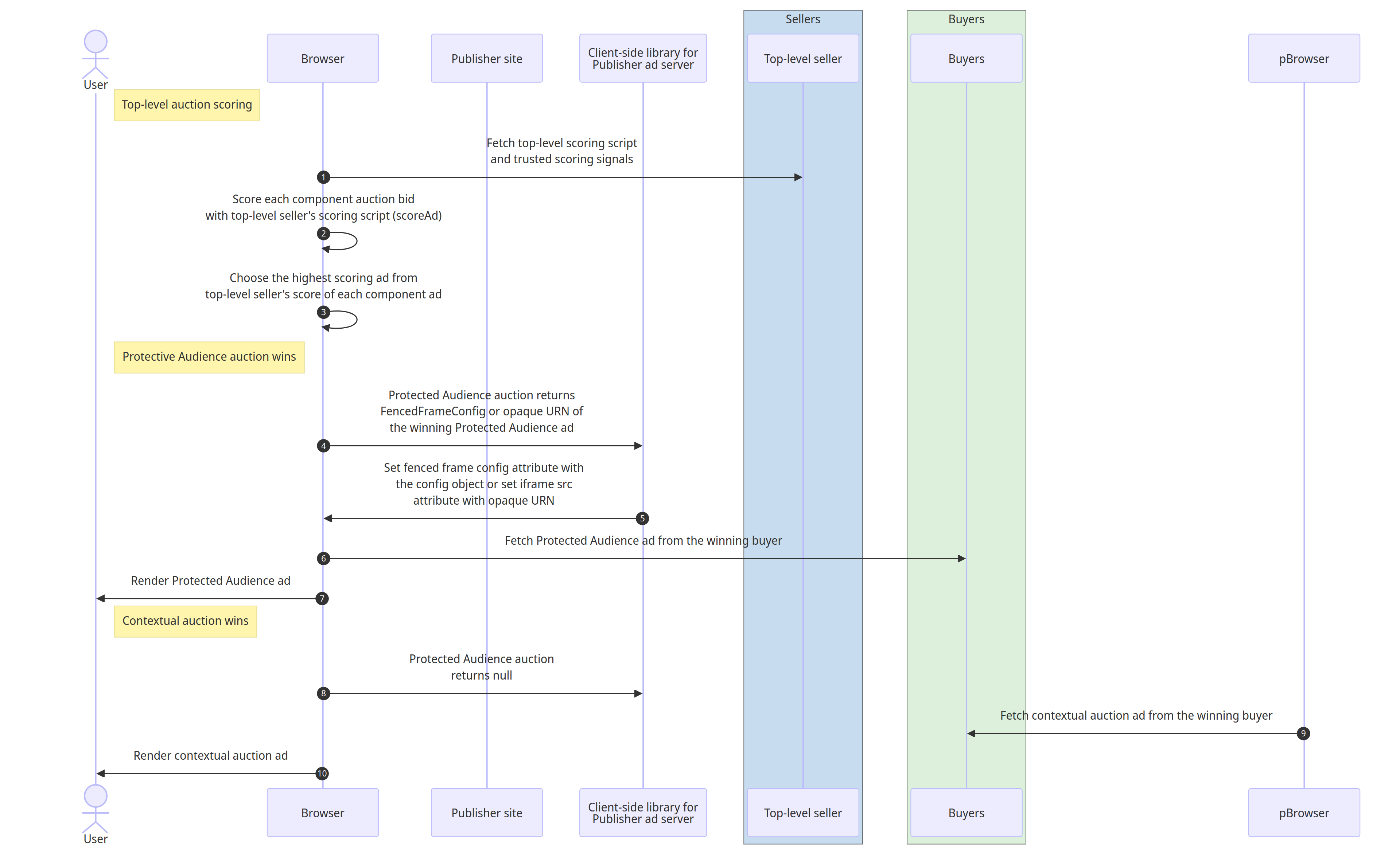
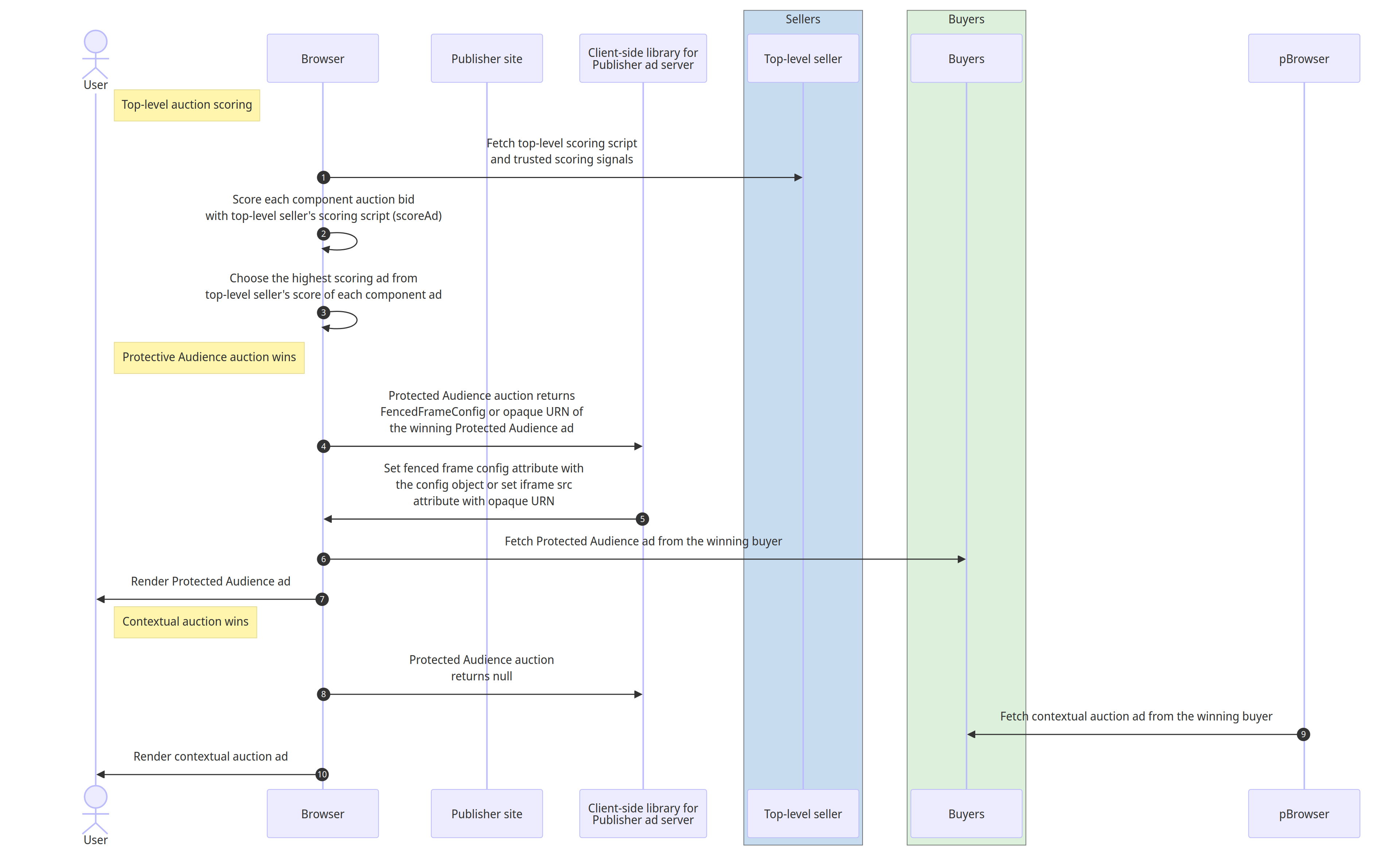
تسجيل نتائج المزادات على أعلى مستوى وعرض الإعلانات

تعرض مكتبة Publisher Ad Server من جهة العميل الإعلان الذي تم اختياره بين المزاد السياقي ومزاد Protected Audience.
تسلسل عرض الإعلانات على صفحة الناشر

بعد تنفيذ مزادات المكوّنات من القسم السابق، ينفّذ المتصفّح منطق التسجيل الخاص بالبائع الأعلى مستوى على الإعلان الفائز في كل مزاد من مزادات المكوّنات. في الدالة scoreAd() الخاصة بالبائع على أعلى مستوى، قد يتوفّر سعر عرض السعر المعدَّل في المزاد السياقي على أنّه sellerSignals، وقد تقارن منطق التسجيل سعر عرض السعر هذا في المزاد السياقي بسعر عرض السعر الفائز في مزاد مكوّنات Protected Audience.

إذا كان سعر عرض السعر الفائز في المزاد السياقي أعلى من سعر عرض السعر الفائز في مزاد المكوّن، يمكن أن تعرض الدالة scoreAd() نتيجة جاذبية تبلغ 0. إذا لم تكن هناك إعلانات ذات نقاط جاذبية أعلى من 0، يشير ذلك إلى أنّ الإعلان الفائز في المزاد السياقي أكثر قيمة من أيّ من الإعلانات الفائزة في مزاد المكوّنات، وتعرض الدالة runAdAuction() القيمة null.

إذا لم يفز أيّ عرض في مزاد Protected Audience وعرضت الدالة القيمة null، يمكن لمكتبة من جهة العميل لخادم إعلانات الناشر عرض الفائز في المزاد السياقي في إطار iframe. إذا فاز مزاد Protected Audience API على المزاد السياقي وعرض عنصر FencedFrameConfig أو معرّف موارد موحّد مبهم، يمكن عرض الإعلان الفائز في مزاد Protected Audience API في إطار محصور أو إطار iframe.

  1. تسجيل نتائج إعلانات المزاد على المستوى الأعلى: يستردّ المتصفّح نص تسجيل النتائج من البائع على المستوى الأعلى مع إشارات تسجيل النتائج الموثوقة لكل إعلان.
  2. ينفّذ المتصفّح منطق تسجيل النقاط الخاص بالبائع الأعلى مستوى لكل عرض فائز من جميع المزادات المكوّنة. داخل النص البرمجي scoreAd() الخاص بالبائع على المستوى الأعلى، يمكن للمنطق الوصول إلى سعر عرض الفوز المعدَّل في المزاد السياقي الذي ربما تم تمريره كـ sellerSignals في إعدادات المزاد. يمكن للبرنامج النصي مقارنة سعر عرض الإعلان السياقي الفائز بسعر عرض الإعلان في Protected Audience، وعرض نتيجة تقييم الرغبة في الشراء بقيمة 0 إذا كان السعر السياقي أعلى. بخلاف ذلك، تحسب السكريبت نتيجة الاستحسان، على الأرجح استنادًا إلى سعر عرض سعر مكوّن Protected Audience.
  3. يختار المتصفّح الإعلان الذي يحقّق أعلى نتيجة جاذبية تم إرسالها من خلال منطق التسجيل الخاص بالبائع الأعلى مستوى.
  4. في حال الفوز بمزاد Protected Audience يعرض مزاد Protected Audience عنصر FencedFrameConfig أو معرّف موارد موحّد (URN) مبهم لمكتبة من جهة العميل لخادم إعلانات الناشر.
  5. تضبط المكتبة من جهة العميل السمة config لإطار محمي على العنصر FencedFrameConfig أو تضبط السمة src لإطار iframe على عنوان URN غير الشفاف للإعلان الفائز في Protected Audience.
  6. يجلب المتصفّح الإعلان الفائز في مزاد Protected Audience API من المعلِن.
  7. يعرض المتصفّح الإعلان للمستخدم.
  8. في حال فوز المزاد السياقي، يعرض مزاد Protected Audience API القيمة null.
  9. يضبط المتصفّح السمة src لإطار iframe على الإعلان السياقي الفائز.
  10. يجلب المتصفّح الإعلان الفائز بالمزاد السياقي من جهة الشراء.
  11. يعرض المتصفّح الإعلان للمستخدم.

التفاعل مع الملاحظات ومشاركتها

ما هي الخطوات التالية؟

نريد المشاركة في محادثات معك للتأكد من أننا ننشئ واجهة برمجة تطبيقات تناسب الجميع.

مناقشة واجهة برمجة التطبيقات

مثل واجهات برمجة التطبيقات الأخرى في "مبادرة حماية الخصوصية"، يتم توثيق واجهة برمجة التطبيقات هذه ومناقشتها بشكل علني.

إجراء التجارب باستخدام واجهة برمجة التطبيقات

يمكنك تجربة الميزة والمشاركة في محادثة حول Protected Audience API.