Thiết lập phiên đấu giá tuần tự bằng tính năng đặt giá thầu dựa vào tiêu đề và phiên đấu giá Protected Audience cho nhiều người bán

Nhà xuất bản thường đa dạng hoá nguồn nhu cầu quảng cáo để tối ưu hoá doanh thu và gọi nhiều công ty (ví dụ: máy chủ quảng cáo của nhà xuất bản, nền tảng bên cung và nền tảng bên cầu) để xác định quảng cáo phù hợp nhất cho một vùng quảng cáo nhất định trên trang. Tính năng đặt giá thầu dựa vào tiêu đề cho phép nhà xuất bản thu thập giá thầu cho một vị trí quảng cáo từ nhiều nguồn nhu cầu. Trong chế độ thiết lập đấu giá tuần tự, bạn có thể sử dụng thư viện đặt giá thầu dựa vào tiêu đề để chạy một phiên đấu giá bằng dữ liệu theo bối cảnh và sử dụng Protected Audience để chạy một phiên đấu giá bằng dữ liệu trên nhiều trang web.

Trước khi bắt đầu, hãy tìm hiểu những kiến thức cơ bản về Protected Audience trên trang đíchgiải pháp đặt giá thầu dựa vào tiêu đề trong tài liệu Prebid.js.

Định nghĩa

Đấu giá

Phiên đấu giá Định nghĩa
Phiên đấu giá theo ngữ cảnh Một phiên đấu giá quảng cáo sử dụng dữ liệu có sẵn trong bối cảnh mà phiên đấu giá thực thi. Có thể có nhiều phiên đấu giá trong một phiên đấu giá theo bối cảnh, chẳng hạn như đấu giá tiêu đề và phiên đấu giá phía máy chủ.
Phiên đấu giá Protected Audience Một phiên đấu giá quảng cáo liên quan đến việc đặt giá thầu cho một nhóm mối quan tâm được tạo trên một trang web khác.
Phiên đấu giá của Protected Audience cho nhiều người bán Một phiên đấu giá Protected Audience gồm 2 cấp, trong đó cấp đầu tiên liên quan đến nhiều phiên đấu giá thành phần song song, sau đó gửi quảng cáo có điểm số cao nhất đến phiên đấu giá cấp cao nhất cuối cùng.
Phiên đấu giá cấp cao nhất Phiên đấu giá quảng cáo cuối cùng trong phiên đấu giá nhiều người bán sử dụng Protected Audience API, cung cấp điểm số cho những bên thắng cuộc trong phiên đấu giá thành phần từ các phiên đấu giá thành phần.
Phiên đấu giá thành phần Một phiên đấu giá lồng nhau trong phiên đấu giá nhiều người bán sử dụng Protected Audience API, trong đó mỗi người bán thành phần đang chạy các phiên đấu giá thành phần song song. Quảng cáo có điểm số cao nhất từ mỗi phiên đấu giá thành phần sẽ được chuyển lên phiên đấu giá cấp cao nhất.
Thiết lập phiên đấu giá tuần tự Một chế độ thiết lập phiên đấu giá quảng cáo tích hợp các phiên đấu giá theo bối cảnh với một phiên đấu giá Protected Audience và xác định người chiến thắng giữa hai phiên đấu giá.

Người tham gia

Người tham gia Định nghĩa
Nhà quảng cáo Bên mong muốn có một vị trí đặt quảng cáo và tạo mẫu quảng cáo.
Nhà xuất bản Bên cung cấp khoảng không quảng cáo để đấu giá.
Bên mua Bên đặt giá thầu trong phiên đấu giá để mua không gian quảng cáo của người bán. Thường là một nền tảng bên cầu (DSP).
Máy chủ quảng cáo của nhà xuất bản Một dịch vụ mà nhà xuất bản sử dụng để quản lý và chọn quảng cáo sẽ hiển thị trên trang web. Máy chủ quảng cáo của nhà xuất bản có thể kết hợp kết quả đấu giá của riêng mình, phản hồi của bên đặt giá thầu dựa vào tiêu đề, khoảng không quảng cáo được bán trực tiếp và nhiều yếu tố khác để xác định quảng cáo sẽ mang lại doanh thu cao nhất cho nhà xuất bản.

Máy chủ quảng cáo của nhà xuất bản có thể cung cấp một thư viện phía máy khách để tương tác với máy chủ.

Người bán cấp cao nhất Bên gọi (tức là tạo) phiên đấu giá nhiều người bán Protected Audience và tham gia phiên đấu giá cấp cao nhất.
Người bán linh kiện Bên chạy phiên đấu giá thành phần trong phiên đấu giá nhiều người bán sử dụng Protected Audience API để bán không gian quảng cáo của nhà xuất bản cho người mua. Thường là một nền tảng bên cung (SSP).

Thiết lập phiên đấu giá tuần tự

Trong chế độ thiết lập phiên đấu giá tuần tự, các phiên đấu giá theo bối cảnh sẽ được thực thi trước, sau đó phiên đấu giá Protected Audience sẽ được thực thi. Chế độ thiết lập này cho phép nhà xuất bản tối đa hoá tiềm năng kiếm tiền bằng cách chạy một phiên đấu giá với dữ liệu theo bối cảnh có trên trang, đồng thời chạy một phiên đấu giá với dữ liệu trên nhiều trang web trong một môi trường an toàn để bảo vệ quyền riêng tư của người dùng.

Thư viện đặt giá thầu dựa vào tiêu đề có thể được thực thi trước trên trang để thu thập giá thầu cho phiên đấu giá theo bối cảnh của Máy chủ quảng cáo của nhà xuất bản. Sau đó, giá thầu chiến thắng đã điều chỉnh của phiên đấu giá theo bối cảnh có thể được nhập vào phiên đấu giá Protected Audience dưới dạng giá sàn. Trong bước tính điểm, người bán cấp cao nhất có thể giảm giá thầu của phiên đấu giá thành phần xuống dưới giá sàn bằng cách chỉ định điểm số bằng 0 khi tính điểm mức độ mong muốn. Nếu không có giá thầu nào trong phiên đấu giá thành phần Protected Audience cao hơn giá sàn, thì quảng cáo chiến thắng trong phiên đấu giá theo bối cảnh sẽ được hiển thị cho người dùng. Nếu phiên đấu giá sử dụng Protected Audience API trả về một giá thầu giành chiến thắng, tức là giá thầu đó cao hơn giá sàn và quảng cáo giành chiến thắng trong Protected Audience sẽ được hiển thị cho người dùng.

Trong ví dụ về chế độ thiết lập phiên đấu giá tuần tự này, 3 phiên đấu giá chính có thể được thực thi trên trang theo thứ tự: 1) phiên đấu giá theo bối cảnh bằng thư viện đặt giá thầu dựa vào tiêu đề, 2) phiên đấu giá theo bối cảnh bằng Publisher Ad Server và 3) phiên đấu giá Protected Audience.

Người dùng
Tổng quan về phiên đấu giá cho nhiều người bán sử dụng Protected Audience API với phiên đấu giá theo bối cảnh đặt giá thầu dựa vào phần đầu trang.

Nội dung mô tả chi tiết về sơ đồ tổng quan:

  1. Trước phiên đấu giá, người dùng được thêm vào một nhóm đối tượng có cùng mối quan tâm trên trang web của nhà quảng cáo.
  2. Khi người dùng truy cập vào trang của nhà xuất bản vào một thời điểm sau đó, Prebid.js sẽ chạy một phiên đấu giá theo bối cảnh để thu thập các phản hồi về giá thầu từ bên đặt giá thầu dựa vào tiêu đề. Trong bước này, người mua có thể cung cấp các tín hiệu và người bán có thể cung cấp cấu hình phiên đấu giá thành phần để sử dụng trong phiên đấu giá Protected Audience tiếp theo. Prebid.js cung cấp một mô-đun để truyền các tín hiệu và cấu hình này đến phiên đấu giá sử dụng Protected Audience API.
  3. Các phản hồi giá thầu do Prebid.js thu thập sẽ được gửi đến Máy chủ quảng cáo của nhà xuất bản để thực hiện phiên đấu giá theo bối cảnh phía máy chủ.
  4. Máy chủ quảng cáo của nhà xuất bản có thể kết hợp kết quả đấu giá của riêng mình, kết quả đặt giá thầu trên tiêu đề, khoảng không quảng cáo được bán trực tiếp và nhiều kết quả khác để xác định quảng cáo sẽ mang lại doanh thu cao nhất cho nhà xuất bản. Quảng cáo thắng thầu được trả về thư viện phía máy khách của Máy chủ quảng cáo của nhà xuất bản.
  5. Giá thầu được điều chỉnh của người chiến thắng trong phiên đấu giá theo bối cảnh, cùng với các tín hiệu của người mua (perBuyerSignals) và cấu hình phiên đấu giá thành phần của người bán do Prebid.js thu thập có thể được truyền vào phiên đấu giá sử dụng Protected Audience API bằng thư viện phía máy khách của Máy chủ quảng cáo của nhà xuất bản.
  6. Phiên đấu giá có nhiều người bán trong Protected Audience được thực hiện bởi người bán cấp cao nhất. Trong bước tính điểm của người bán cấp cao nhất, người bán cấp cao nhất có thể so sánh giá thầu giành chiến thắng của từng phiên đấu giá thành phần với giá thầu giành chiến thắng đã điều chỉnh của phiên đấu giá theo bối cảnh. Nếu giá thầu của thành phần thấp hơn giá thầu của phiên đấu giá theo bối cảnh, thì người bán cấp cao nhất sẽ trả về điểm số mức độ mong muốn là 0. Nếu tất cả giá thầu đều được tính điểm 0, thì lệnh gọi runAdAuction() sẽ trả về null, cho biết rằng quảng cáo thắng trong phiên đấu giá theo bối cảnh sẽ được hiển thị.
  7. Thư viện phía máy khách của Máy chủ quảng cáo của nhà xuất bản sẽ hiển thị quảng cáo Protected Audience giành chiến thắng hoặc quảng cáo theo bối cảnh, dựa trên nội dung được trả về từ lệnh gọi runAdAuction().
  8. Quảng cáo thắng thầu được hiển thị cho người dùng.

Trước phiên đấu giá

Người dùng
Trình tự thời gian của nhóm đối tượng dựa trên mối quan tâm trên trang của nhà quảng cáo.

Trước phiên đấu giá, khi người dùng truy cập vào trang của nhà quảng cáo, người mua và nhà quảng cáo có thể xác định nhóm đối tượng có cùng mối quan tâm của trang web mà người dùng thuộc về, đồng thời thêm dữ liệu theo bối cảnh từ trang web của nhà quảng cáo và dữ liệu của bên thứ nhất để dùng làm tín hiệu cho phiên đấu giá sau này.

  1. Người dùng truy cập vào trang web của nhà quảng cáo.
  2. Trang web của nhà quảng cáo tải tập lệnh từ mỗi người mua tham gia phiên đấu giá vào một thời điểm sau đó.
  3. Tập lệnh của người mua chứa lệnh gọi joinAdInterestGroup() để thêm người dùng vào nhóm đối tượng có cùng mối quan tâm của người mua.

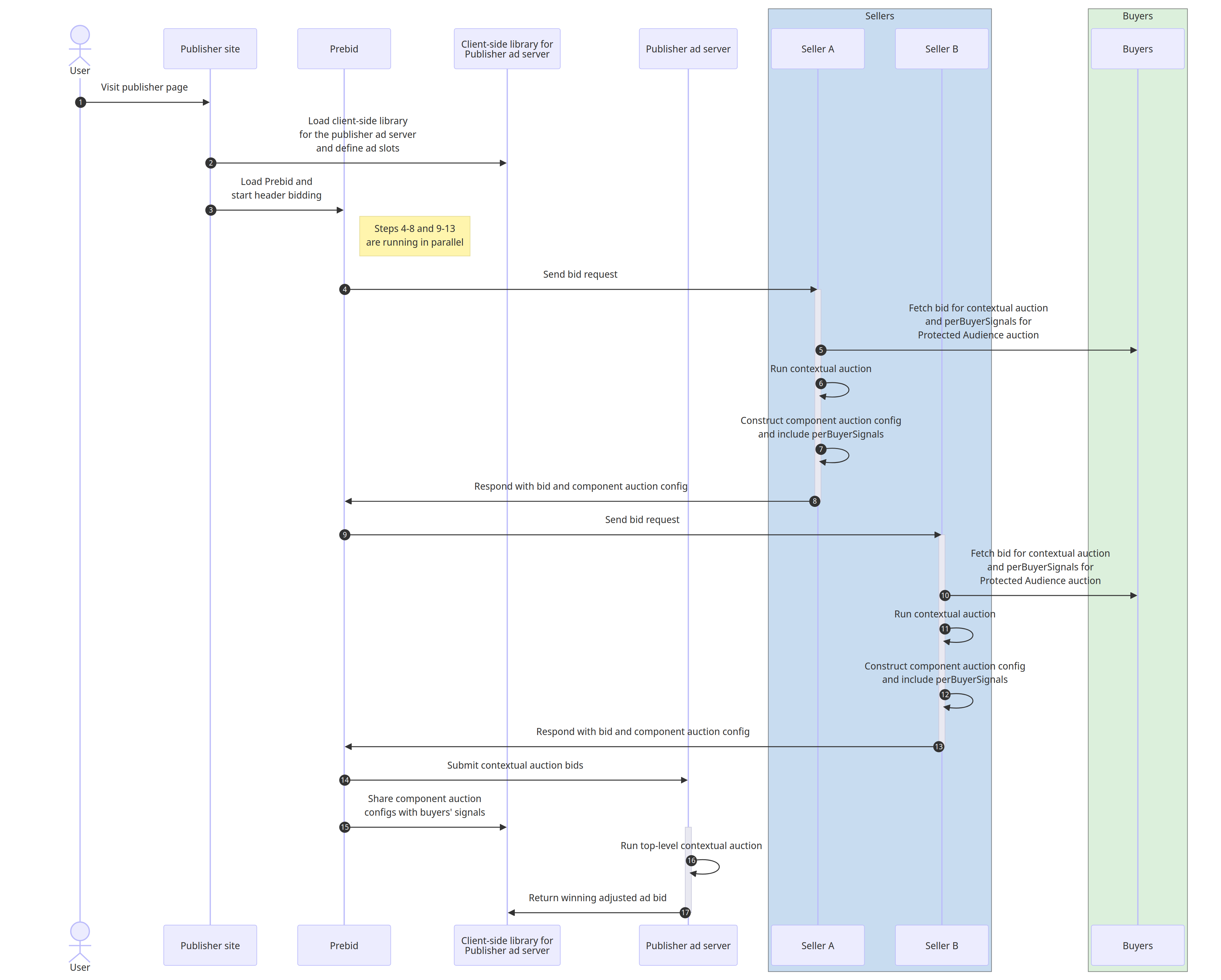
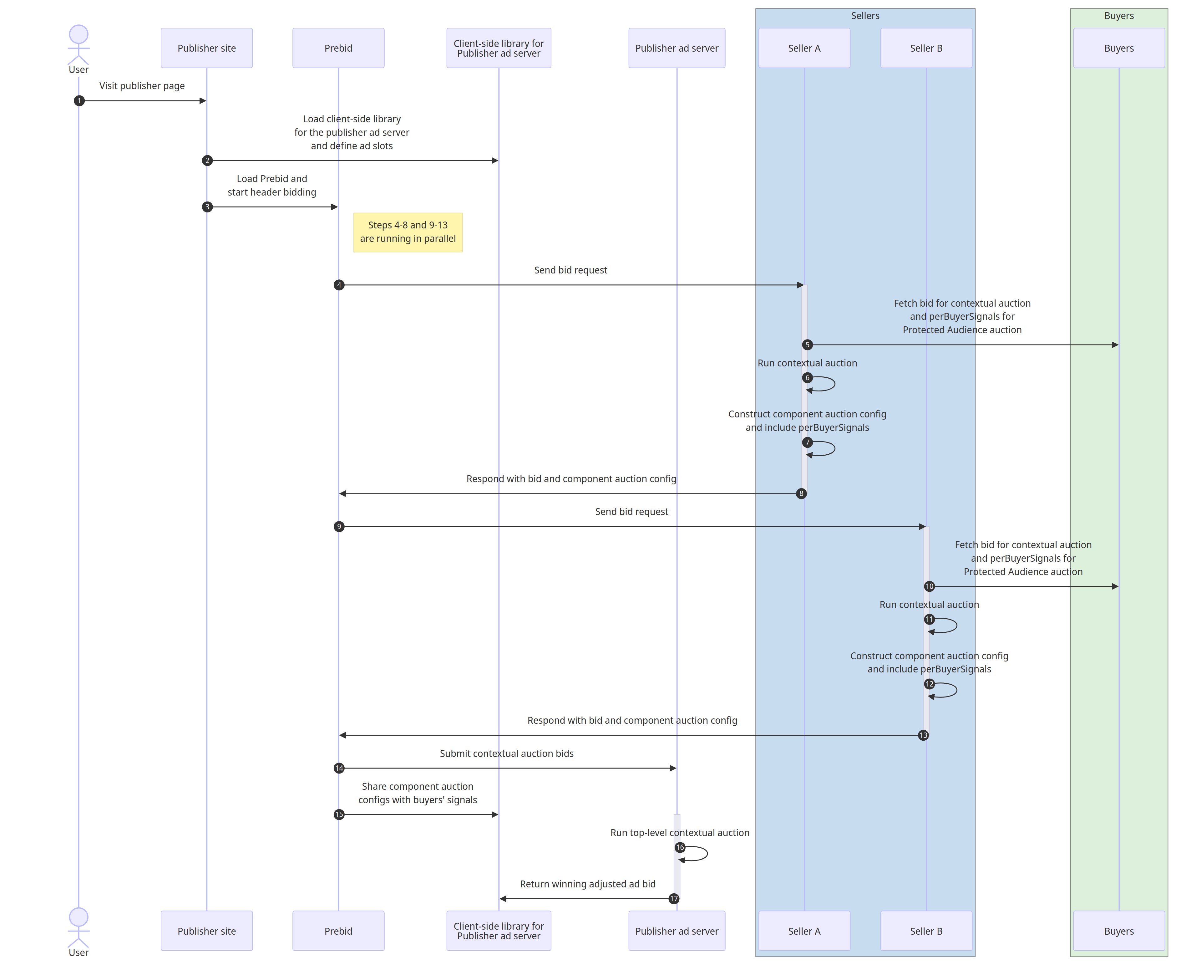
Phiên đấu giá theo bối cảnh bằng Prebid.js và Máy chủ quảng cáo của nhà xuất bản

Phiên đấu giá theo bối cảnh được bắt đầu trên trang web của nhà xuất bản
Trình tự thời gian đấu giá theo bối cảnh trên trang của nhà xuất bản.

Trong chế độ thiết lập phiên đấu giá tuần tự, tất cả các phiên đấu giá theo bối cảnh đều được thực thi trước khi phiên đấu giá Protected Audience chạy. Trong chế độ thiết lập được giải thích trong tài liệu này, chúng tôi chạy một phiên đấu giá theo bối cảnh đặt giá thầu dựa vào tiêu đề bằng Prebid.js, được đưa vào một phiên đấu giá phía máy chủ bằng Máy chủ quảng cáo của nhà xuất bản.

Trước tiên, nhà xuất bản sẽ bắt đầu một phiên đấu giá theo bối cảnh đặt giá thầu dựa vào tiêu đề bằng cách gọi Prebid.js bằng một cờ để lưu ý rằng phiên đấu giá Protected Audience sẽ được thực thi sau đó. Sau đó, Prebid.js thu thập các phản hồi giá thầu và gửi chúng đến Máy chủ quảng cáo của nhà xuất bản để thực hiện phiên đấu giá theo bối cảnh phía máy chủ. Trong bước thu thập phản hồi giá thầu, người mua và người bán có cơ hội cung cấp cấu hình phiên đấu giá thành phần và tín hiệu của người mua (perBuyerSignals) để dùng cho phiên đấu giá Protected Audience tiếp theo, nếu họ muốn tham gia. Cấu hình đấu giá thành phần đó cuối cùng sẽ chuyển sang phiên đấu giá Protected Audience tiếp theo.

  1. Khởi chạy phiên đấu giá theo bối cảnh Người dùng truy cập vào trang của nhà xuất bản.
  2. Trang của nhà xuất bản tải thư viện phía máy khách của Máy chủ quảng cáo của nhà xuất bản và xác định các vị trí quảng cáo.
  3. Trang của nhà xuất bản tải Prebid và bắt đầu phiên đấu giá theo bối cảnh đặt giá thầu dựa vào tiêu đề.
  4. Phiên đấu giá theo bối cảnh của Người bán A(chạy song song với phiên đấu giá theo bối cảnh của Người bán B). Prebid.js gửi một yêu cầu giá thầu đến Người bán A.
  5. Người bán A truy xuất các phản hồi giá thầu và perBuyerSignals từ người mua.
  6. Người bán A thực hiện một phiên đấu giá theo bối cảnh.
  7. Người bán A tạo cấu hình phiên đấu giá thành phần có perBuyerSignals.
  8. Người bán A phản hồi Prebid.js bằng giá thầu thắng và cấu hình đấu giá thành phần của giá thầu đó.
  9. Phiên đấu giá theo bối cảnh của Người bán B (chạy song song với phiên đấu giá theo bối cảnh của Người bán A). Prebid.js gửi một yêu cầu giá thầu đến Người bán B.
  10. Người bán B truy xuất các phản hồi giá thầu và perBuyerSignals từ người mua.
  11. Người bán B thực hiện một phiên đấu giá theo bối cảnh.
  12. Người bán B tạo cấu hình phiên đấu giá thành phần có perBuyerSignals.
  13. Người bán B phản hồi Prebid.js bằng giá thầu chiến thắng và cấu hình đấu giá thành phần của giá thầu đó.
  14. Phiên đấu giá theo bối cảnh của Máy chủ quảng cáo của nhà xuất bản Các phản hồi giá thầu do Prebid.js thu thập sẽ được gửi đến Máy chủ quảng cáo của nhà xuất bản cho phiên đấu giá theo bối cảnh.
  15. Cấu hình phiên đấu giá thành phần có tín hiệu của người mua được chia sẻ với thư viện phía máy khách của Máy chủ quảng cáo của nhà xuất bản
  16. Máy chủ quảng cáo của nhà xuất bản chạy một phiên đấu giá theo bối cảnh để xác định quảng cáo phù hợp nhất giữa các chiến dịch bán trực tiếp, giá thầu có lập trình, giá thầu theo bối cảnh của Prebid và khoảng không quảng cáo khác.
  17. Máy chủ quảng cáo của nhà xuất bản trả về giá thầu thắng cuộc đã điều chỉnh.

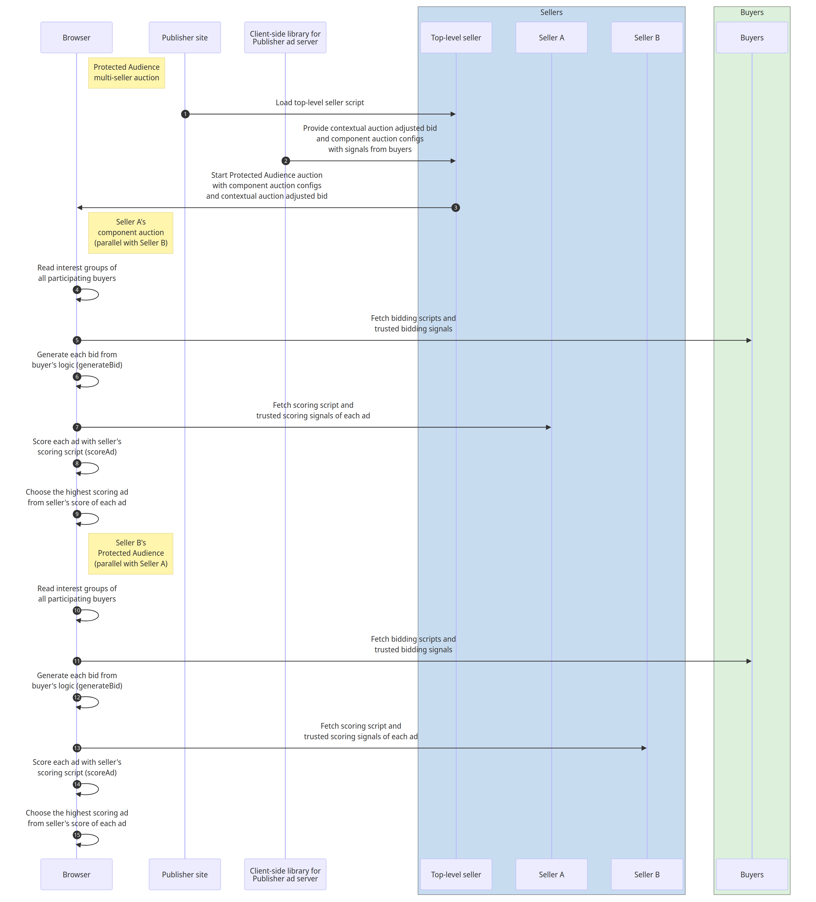
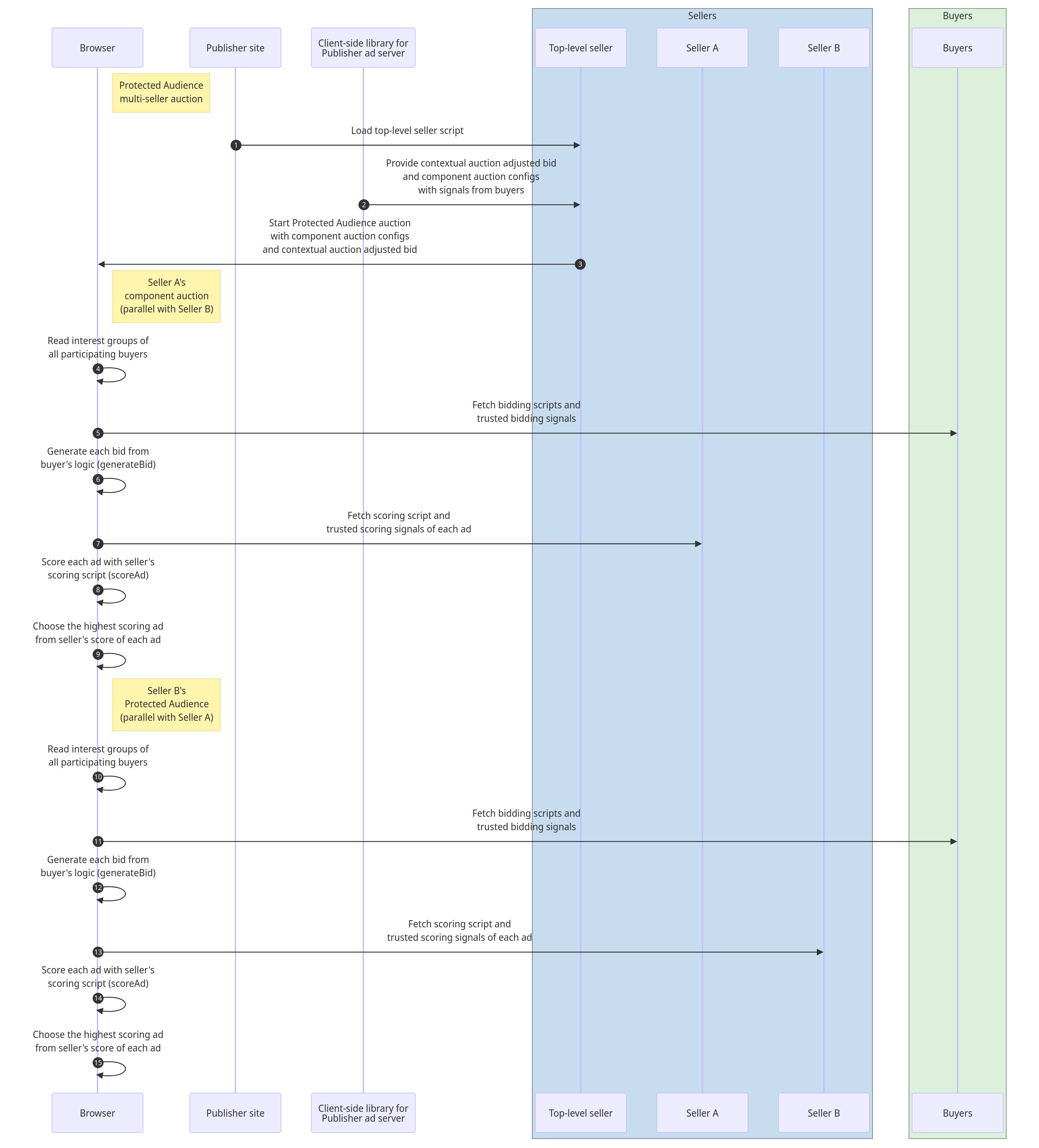
Phiên đấu giá cho nhiều người bán sử dụng Protected Audience API

Phiên đấu giá của Protected Audience cho nhiều người bán sẽ chọn quảng cáo có điểm số cao nhất trong số những giá thầu do các phiên đấu giá thành phần gửi
Trình tự thời gian đấu giá Protected Audience trên trang của nhà xuất bản.

Ở giai đoạn này, các phiên đấu giá theo bối cảnh đã kết thúc và thư viện phía máy khách của Publisher Ad Server có thể truyền giá thầu đã điều chỉnh chiến thắng trong phiên đấu giá theo bối cảnh, cấu hình phiên đấu giá thành phần và tín hiệu từ những người mua đang tham gia phiên đấu giá sử dụng Protected Audience API cho người bán cấp cao nhất. Giá thầu đấu giá theo bối cảnh dưới dạng giá sàn có thể được truyền vào cấu hình đấu giá dưới dạng tín hiệu để tính điểm trong phiên đấu giá cấp cao nhất.

Các phiên đấu giá thành phần được thực thi song song và trong mỗi phiên đấu giá thành phần, trình duyệt sẽ tạo giá thầu từ logic đặt giá thầu của mỗi người mua tham gia phiên đấu giá thành phần đó, tính điểm cho từng giá thầu bằng logic tính điểm của người bán thành phần, sau đó trả về quảng cáo có điểm số cao nhất cho phiên đấu giá cấp cao nhất.

  1. Trang web của nhà xuất bản tải tập lệnh của người bán cấp cao nhất.
  2. Thư viện phía máy khách của máy chủ quảng cáo của nhà xuất bản cung cấp giá thầu đấu giá theo bối cảnh, cấu hình đấu giá thành phần có tín hiệu từ người mua đến người bán cấp cao nhất. Giá thầu quảng cáo chiến thắng trong phiên đấu giá theo bối cảnh có thể được truyền vào cấu hình phiên đấu giá dưới dạng tín hiệu của người bán (giá thầu này sẽ có trong hàm scoreAd() của người bán cấp cao nhất).
  3. Người bán cấp cao nhất bắt đầu phiên đấu giá Protected Audience bằng cách gọi runAdAuction().
  4. Phiên đấu giá thành phần của Người bán A (chạy song song với phiên đấu giá thành phần của Người bán B). Trình duyệt đọc các nhóm đối tượng có cùng mối quan tâm của người dùng cho tất cả người mua tham gia phiên đấu giá thành phần của Người bán A.
  5. Trình duyệt tìm nạp các tập lệnh đặt giá thầu và tín hiệu đặt giá thầu đáng tin cậy từ các vị trí được chỉ định trong nhóm lợi ích của những người mua tham gia phiên đấu giá thành phần.
  6. Trình duyệt tạo giá thầu bằng cách thực thi logic tạo giá thầu của từng người mua.
  7. Trình duyệt tìm nạp tập lệnh tính điểm và tín hiệu tính điểm đáng tin cậy của từng quảng cáo từ Người bán A.
  8. Trình duyệt thực thi logic tính điểm của Người bán A cho từng giá thầu.
  9. Trình duyệt chọn quảng cáo có điểm số cao nhất do logic tính điểm của Người bán A gửi.
  10. Phiên đấu giá thành phần của Người bán B (chạy song song với phiên đấu giá thành phần của Người bán A). Trình duyệt đọc các nhóm đối tượng có cùng mối quan tâm của người dùng cho tất cả người mua tham gia phiên đấu giá thành phần của Người bán B.
  11. Trình duyệt tìm nạp các tập lệnh đặt giá thầu và tín hiệu đặt giá thầu đáng tin cậy từ các vị trí được chỉ định trong nhóm lợi ích của những người mua tham gia phiên đấu giá thành phần.
  12. Trình duyệt tạo giá thầu bằng cách thực thi logic tạo giá thầu của từng người mua.
  13. Trình duyệt tìm nạp tập lệnh tính điểm và tín hiệu tính điểm đáng tin cậy của từng quảng cáo từ Người bán B.
  14. Trình duyệt thực thi logic tính điểm của Người bán B cho từng giá thầu.
  15. Trình duyệt chọn quảng cáo có điểm số cao nhất do logic tính điểm của Người bán B gửi.

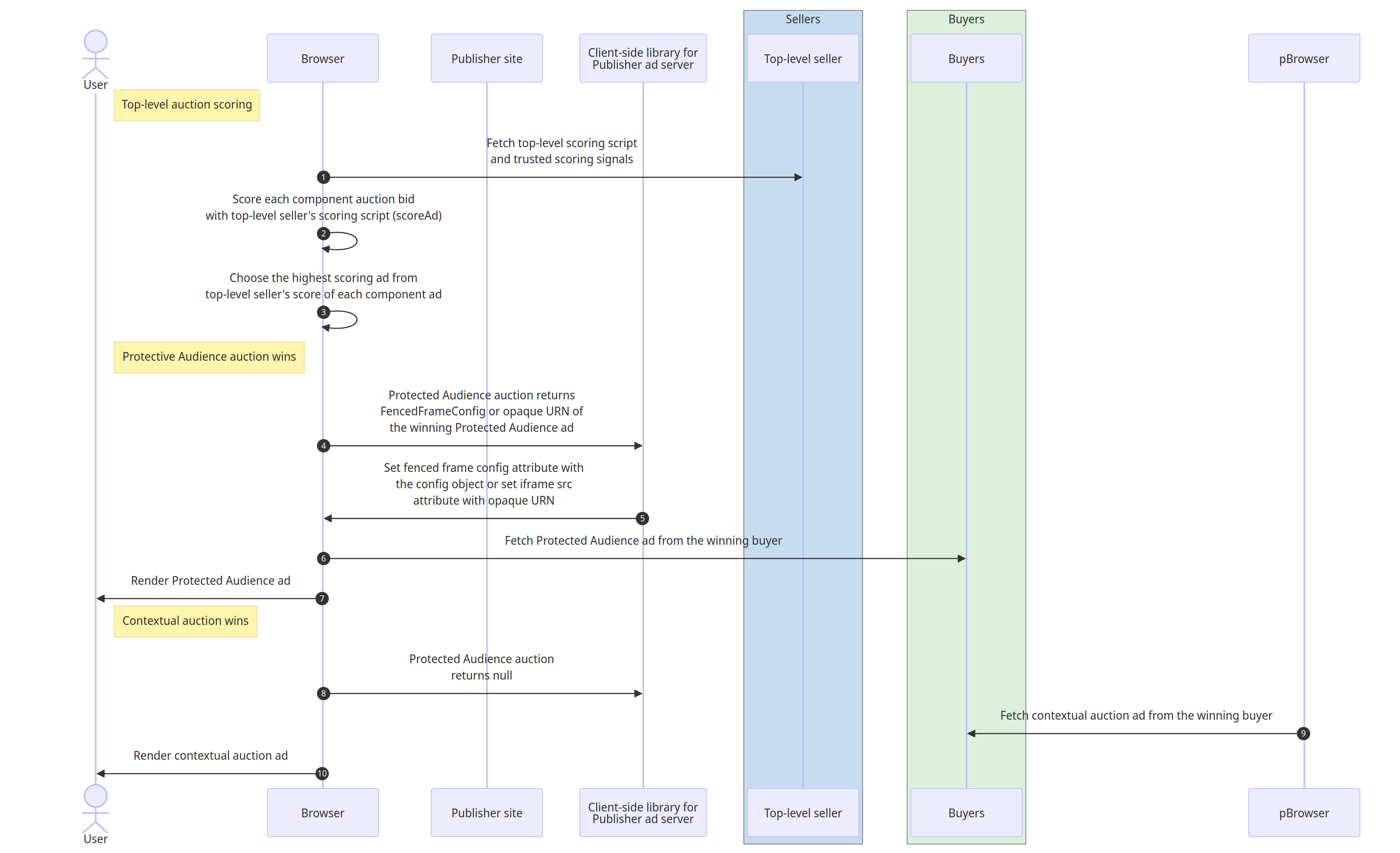
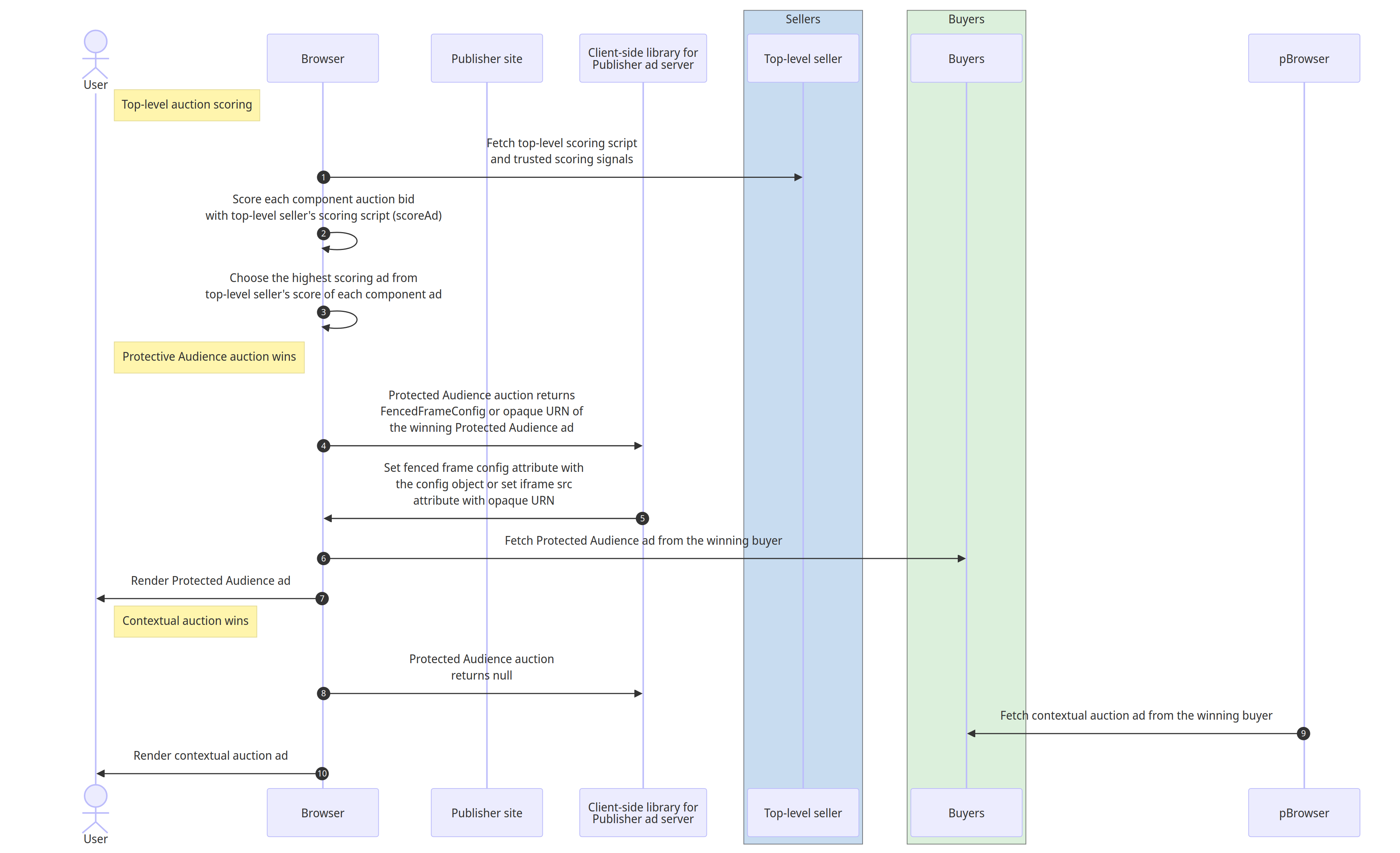
Tính điểm phiên đấu giá và hiển thị quảng cáo ở cấp cao nhất

Thư viện phía máy khách của Publisher Ad Server hiển thị quảng cáo được chọn giữa phiên đấu giá theo bối cảnh và phiên đấu giá Protected Audience
Trình tự hiển thị quảng cáo trên trang của nhà xuất bản.

Sau khi các phiên đấu giá thành phần trong phần trước được thực thi, trình duyệt sẽ chạy logic tính điểm của người bán cấp cao nhất trên quảng cáo chiến thắng của mỗi phiên đấu giá thành phần. Trong hàm scoreAd() của người bán cấp cao nhất, giá thầu được điều chỉnh theo ngữ cảnh của phiên đấu giá có thể có dạng sellerSignals và logic tính điểm có thể so sánh giá thầu theo ngữ cảnh của phiên đấu giá đó với giá thầu giành chiến thắng của phiên đấu giá thành phần Protected Audience.

Nếu giá thầu thắng của phiên đấu giá theo bối cảnh cao hơn giá thầu thắng của phiên đấu giá thành phần, thì hàm scoreAd() có thể trả về điểm mức độ phù hợp là 0. Nếu không có quảng cáo nào có điểm mức độ mong muốn cao hơn 0, thì điều đó có nghĩa là quảng cáo chiến thắng của phiên đấu giá theo bối cảnh có giá trị hơn bất kỳ quảng cáo chiến thắng nào của phiên đấu giá thành phần và hàm runAdAuction() trả về null.

Nếu phiên đấu giá trong Protected Audience không có quảng cáo giành chiến thắng và trả về null, thì thư viện phía máy khách của máy chủ quảng cáo của nhà xuất bản có thể kết xuất quảng cáo giành chiến thắng trong phiên đấu giá theo bối cảnh vào một iframe. Nếu phiên đấu giá trong Protected Audience giành chiến thắng trước phiên đấu giá theo bối cảnh và trả về một đối tượng FencedFrameConfig hoặc một URN không rõ ràng, thì quảng cáo giành chiến thắng trong phiên đấu giá trong Protected Audience có thể được hiển thị trong một khung được phân vùng hoặc một iframe.

  1. Tính điểm quảng cáo trong phiên đấu giá cấp cao nhất Trình duyệt tìm nạp tập lệnh tính điểm từ người bán cấp cao nhất cùng với các tín hiệu tính điểm đáng tin cậy của từng quảng cáo.
  2. Trình duyệt thực thi logic tính điểm của người bán cấp cao nhất cho từng giá thầu thắng của tất cả các phiên đấu giá thành phần. Trong tập lệnh scoreAd() của người bán cấp cao nhất, logic có quyền truy cập vào giá thầu chiến thắng được điều chỉnh theo ngữ cảnh của phiên đấu giá có thể đã được truyền vào dưới dạng sellerSignals trong cấu hình phiên đấu giá. Tập lệnh có thể so sánh giá thầu theo bối cảnh chiến thắng với giá thầu Protected Audience của thành phần và trả về điểm số mức độ phù hợp là 0 nếu giá theo bối cảnh cao hơn. Nếu không, tập lệnh sẽ tính toán điểm mức độ phù hợp, có thể dựa trên giá thầu Protected Audience của thành phần.
  3. Trình duyệt chọn quảng cáo có điểm số mong muốn cao nhất do logic tính điểm của người bán cấp cao nhất gửi.
  4. Nếu phiên đấu giá sử dụng Protected Audience API thắng Phiên đấu giá sử dụng Protected Audience API sẽ trả về một đối tượng FencedFrameConfig hoặc một URN không rõ ràng cho thư viện phía máy khách của máy chủ quảng cáo của nhà xuất bản.
  5. Thư viện phía máy khách đặt thuộc tính config của khung được bao bọc thành đối tượng FencedFrameConfig hoặc đặt thuộc tính src của iframe thành URN mờ của quảng cáo Protected Audience chiến thắng.
  6. Trình duyệt tìm nạp quảng cáo giành chiến thắng trong phiên đấu giá Protected Audience từ người mua.
  7. Trình duyệt hiển thị quảng cáo cho người dùng.
  8. Nếu phiên đấu giá theo bối cảnh giành chiến thắng Phiên đấu giá Protected Audience sẽ trả về null.
  9. Trình duyệt đặt thuộc tính src của iframe thành quảng cáo dựa trên bối cảnh giành chiến thắng.
  10. Trình duyệt tìm nạp quảng cáo giành chiến thắng trong phiên đấu giá theo bối cảnh từ người mua.
  11. Trình duyệt hiển thị quảng cáo cho người dùng.

Tương tác và chia sẻ ý kiến phản hồi

Tiếp theo là gì?

Chúng tôi muốn thảo luận với bạn để đảm bảo việc xây dựng một API phù hợp với tất cả mọi người.

Thảo luận về API

Giống như các API Hộp cát về quyền riêng tư khác, API này được ghi lại và thảo luận công khai.

Thử nghiệm với API

Bạn có thể thử nghiệm và tham gia cuộc trò chuyện về Protected Audience API.