Настройка последовательного аукциона с назначением ставок в заголовке и аукционом защищенной аудитории с несколькими продавцами.

Как правило, издатели диверсифицируют источники спроса на рекламу, чтобы оптимизировать доход, и привлекают несколько компаний (например, рекламные серверы издателей, платформы со стороны предложения и платформы со стороны спроса), чтобы определить наилучшее объявление для данного рекламного места на странице. Header bidding позволяет издателям получать ставки на рекламное место от различных источников спроса. В последовательной аукционной схеме библиотека Header bidding может использоваться для проведения аукциона с контекстными данными, а Protected Audience — для проведения аукциона с данными, полученными на разных сайтах.

Прежде чем начать, ознакомьтесь с основами использования защищенной аудитории на целевой странице и с принципами размещения ставок в заголовке (header bidding) в документации Prebid.js.

Определения

Аукционы

Аукцион Определение
Контекстный аукцион Рекламный аукцион, использующий данные, доступные в контексте места проведения аукциона. В рамках контекстного аукциона может быть несколько аукционов, например, аукционы с использованием заголовка и серверные аукционы.
Аукцион для защищенной аудитории Рекламный аукцион, в рамках которого участники делают ставки на группу по интересам, созданную на другом сайте.
Аукцион с участием нескольких продавцов, предназначенный для защищенной аудитории. Двухуровневый аукцион защищенной аудитории, в котором сначала участвуют несколько параллельных аукционов, участники которых затем передают объявление с наивысшим баллом на финальный аукцион верхнего уровня.
аукцион высшего уровня Финальный рекламный аукцион в рамках многопродавцового аукциона с защищенной аудиторией, который определяет победителей отдельных аукционов.
Аукцион компонентов Вложенный аукцион внутри многопродавцового аукциона с защищенной аудиторией, где каждый продавец компонентов запускает свои аукционы компонентов параллельно. Объявления с наивысшим рейтингом из каждого аукциона компонентов передаются на аукцион верхнего уровня.
Настройка последовательного аукциона Система аукциона рекламы, которая объединяет контекстные аукционы с аукционом для защищенной аудитории и определяет победителя между двумя аукционами.

Участники

Участник Определение
Рекламодатель Сторона, желающая разместить рекламу и создающая рекламный материал.
Издатель Сторона, предоставляющая рекламное пространство для аукциона.
Покупатель Сторона, участвующая в аукционе по покупке рекламного места у продавца. Обычно это платформа для размещения рекламы (DSP).
Сервер рекламы издателя Сервис, используемый издателями для управления и выбора рекламы для показа на сайте. Сервер рекламы издателя может объединять результаты собственных аукционов, ответы участников аукциона, данные о напрямую проданном рекламном инвентаре и многое другое, чтобы определить рекламу, которая принесет издателю наибольший доход.

Рекламный сервер издателя может предоставлять клиентскую библиотеку для взаимодействия с сервером.

Продавец высшего уровня Сторона, которая инициирует (то есть создает) многосторонний аукцион для защищенной аудитории и участвует в аукционе верхнего уровня.
Продавец комплектующих Сторона, которая проводит компонентный аукцион в рамках многопользовательского аукциона Protected Audience для продажи рекламного пространства издателя покупателям. Обычно это платформа со стороны предложения (SSP).

Настройка последовательного аукциона

В последовательной схеме аукциона сначала выполняются контекстные аукционы, а затем аукцион защищенной аудитории. Такая схема позволяет издателям максимизировать свой потенциал заработка, проводя аукцион с использованием контекстных данных, доступных на странице, а также аукцион с использованием межсайтовых данных в защищенной среде для защиты конфиденциальности пользователей.

Сначала на странице может быть запущена библиотека Header Bidding для сбора ставок на контекстном аукционе Publisher Ad Server. Затем скорректированная выигрышная цена контекстного аукциона может быть введена в аукцион Protected Audience в качестве минимальной ставки. На этапе оценки продавец верхнего уровня может снизить цены ставок компонентного аукциона ниже минимальной ставки, присвоив им нулевую оценку при расчете показателя привлекательности. Если ни одна ставка компонентного аукциона Protected Audience не превышает минимальную ставку, то пользователю показывается выигрышное объявление контекстного аукциона. Если аукцион Protected Audience возвращает победителя, это означает, что его ставка превышает минимальную, и пользователю показывается выигрышное объявление Protected Audience.

В этом примере последовательной настройки аукциона на странице могут быть последовательно выполнены три основных аукциона: 1) контекстный аукцион с использованием библиотеки header bidding, 2) контекстный аукцион с использованием рекламного сервера издателя и 3) аукцион защищенной аудитории.

Пользователь
Обзор аукциона с участием нескольких продавцов, защищенного аудиторией, с контекстным аукционом Header Bidding.

Подробное описание обзорной диаграммы:

  1. Перед началом аукциона пользователь добавляется в группу по интересам на сайте рекламодателя.
  2. Когда пользователь позже посещает страницу издателя, Prebid.js запускает контекстный аукцион для сбора ответов на ставки от участников, подавших заявки через заголовок страницы. На этом этапе покупатели могут предоставлять сигналы, а продавцы — конфигурации компонентов аукциона, которые будут использоваться в последующем аукционе для защищенной аудитории. Prebid.js предоставляет модуль для распространения этих сигналов и конфигураций на аукцион для защищенной аудитории.
  3. Полученные Prebid.js ответы на ставки отправляются на рекламный сервер издателя для проведения контекстного аукциона на стороне сервера.
  4. Сервер размещения рекламы издателя может объединять результаты собственных аукционов, результаты аукциона Header Bidding, данные о прямых продажах рекламного инвентаря и многое другое, чтобы определить объявление, которое принесет издателю наибольший доход. Победившее объявление возвращается в клиентскую библиотеку сервера размещения рекламы издателя.
  5. Скорректированная цена ставки победителя контекстного аукциона, а также сигналы покупателя ( perBuyerSignals ) и конфигурации компонентов аукциона продавца, собранные Prebid.js, могут быть переданы в аукцион защищенной аудитории клиентской библиотекой рекламного сервера издателя.
  6. Многопродавцовый аукцион с защищенной аудиторией выполняется продавцом верхнего уровня. На этапе оценки продавец верхнего уровня может сравнить цену выигрышной ставки каждого компонента аукциона с скорректированной ценой выигрышной ставки контекстного аукциона. Если цена компонента ниже цены контекстного аукциона, продавец верхнего уровня возвращает оценку желательности 0 Если все ставки оценены 0 , то вызов runAdAuction() возвращает null , что означает, что должна быть показана реклама, выигравшая контекстный аукцион.
  7. Клиентская библиотека Publisher Ad Server отображает либо выигрышное объявление для защищенной аудитории, либо контекстное объявление в зависимости от того, что было возвращено вызовом runAdAuction() .
  8. Пользователю показывается победившее объявление.

Предварительный аукцион

Пользователь
Последовательность событий, отражающая временную шкалу групп интересов на странице рекламодателя.

Перед началом аукциона, когда пользователь посещает страницу рекламодателя, покупатель и рекламодатель могут определить целевую группу пользователя на сайте, а также добавить контекстные данные с сайта рекламодателя и собственные данные, которые будут использоваться в качестве сигналов для последующего аукциона.

  1. Пользователь переходит на сайт рекламодателя.
  2. Сайт рекламодателя загружает скрипт от каждого покупателя, участвующего в аукционе, в более поздний момент времени.
  3. Скрипт покупателя содержит вызов функции joinAdInterestGroup() для добавления пользователя в группу интересов покупателя.

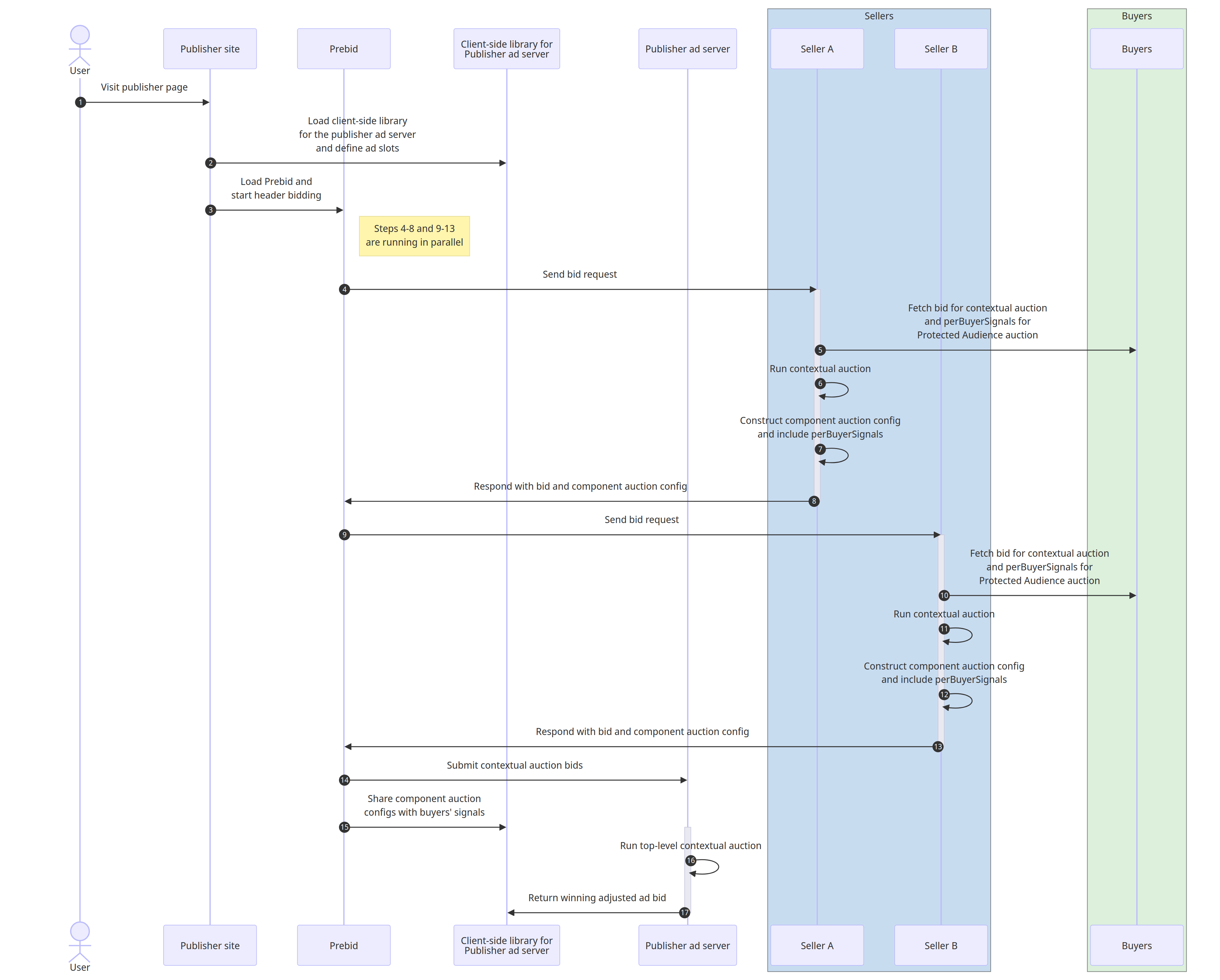
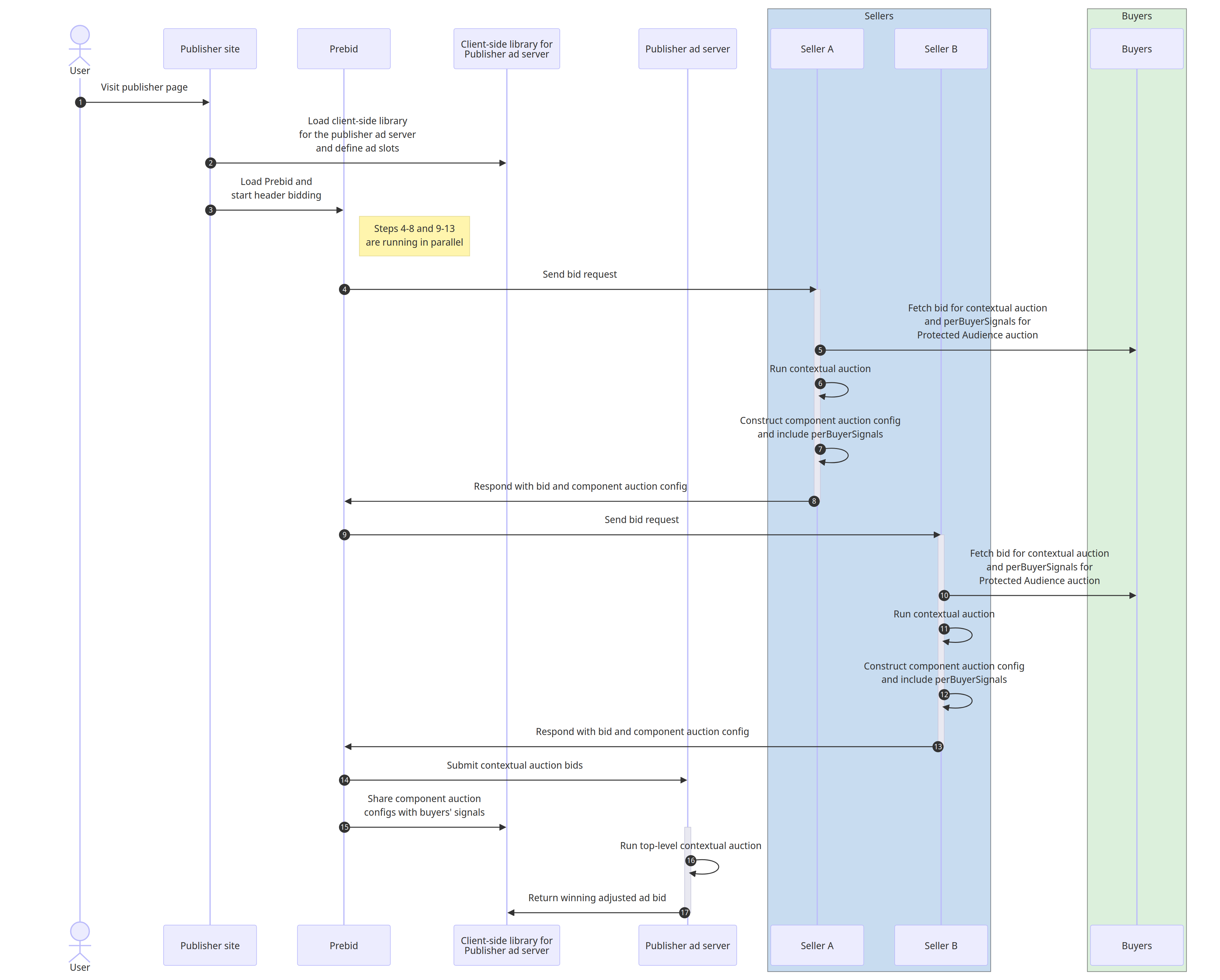
Контекстные аукционы с использованием Prebid.js и рекламного сервера издателя.

Контекстный аукцион инициируется на сайте издателя.
Контекстная временная последовательность аукциона на странице издателя.

В конфигурации с последовательным аукционом все контекстные аукционы выполняются до запуска аукциона для защищенной аудитории. В конфигурации, описанной в этом документе, мы запускаем контекстный аукцион header bidding с помощью Prebid.js, результаты которого передаются на серверный аукцион, проводимый рекламным сервером издателя.

Сначала издатель инициирует контекстный аукцион с использованием технологии Header Bidding, вызывая Prebid.js с флагом , указывающим на то, что после этого будет выполнен аукцион для защищенной аудитории. Затем Prebid.js собирает ответы на ставки и отправляет их на рекламный сервер издателя для проведения контекстного аукциона на стороне сервера. На этапе сбора ответов на ставки покупатели и продавцы имеют возможность предоставить конфигурации компонентов аукциона и сигналы покупателей ( perBuyerSignals ), которые будут использоваться для последующего аукциона для защищенной аудитории, если они хотят принять участие. Эта конфигурация компонента аукциона в конечном итоге будет передана в последующий аукцион для защищенной аудитории.

  1. Инициализация контекстного аукциона. Пользователь переходит на страницу издателя.
  2. На странице издателя загружается клиентская библиотека рекламного сервера издателя и определяются рекламные места.
  3. На странице издателя загружается Prebid и запускается контекстный аукцион Header Bidding.
  4. Контекстный аукцион продавца А (проходящий параллельно с контекстным аукционом продавца Б). Prebid.js отправляет запрос на размещение ставки продавцу А.
  5. Продавец А получает ответы на ставки и perBuyerSignals .
  6. Продавец А проводит контекстный аукцион.
  7. Продавец А формирует конфигурацию аукциона компонентов, включая perBuyerSignals .
  8. Продавец А отвечает Prebid.js, указывая выигрышную ставку и конфигурацию своего компонента аукциона.
  9. Контекстный аукцион продавца B (проходит параллельно с контекстным аукционом продавца A). Prebid.js отправляет запрос на ставку продавцу B.
  10. Продавец B получает ответы на ставки и perBuyerSignals .
  11. Продавец B проводит контекстный аукцион.
  12. Продавец B формирует конфигурацию аукциона компонентов, включая perBuyerSignals .
  13. Продавец B отвечает Prebid.js, указывая выигрышную ставку и конфигурацию своего компонента аукциона.
  14. Контекстный аукцион на рекламном сервере издателя. Ответы на ставки, собранные Prebid.js, отправляются на рекламный сервер издателя для проведения контекстного аукциона.
  15. Конфигурации аукциона компонентов с сигналами покупателей передаются в клиентскую библиотеку рекламного сервера издателя.
  16. Рекламный сервер издателя запускает контекстный аукцион для определения лучшего объявления среди кампаний, продаваемых напрямую, программных ставок, контекстных ставок Prebid и других вариантов размещения.
  17. Рекламный сервер издателя возвращает скорректированную выигрышную ставку.

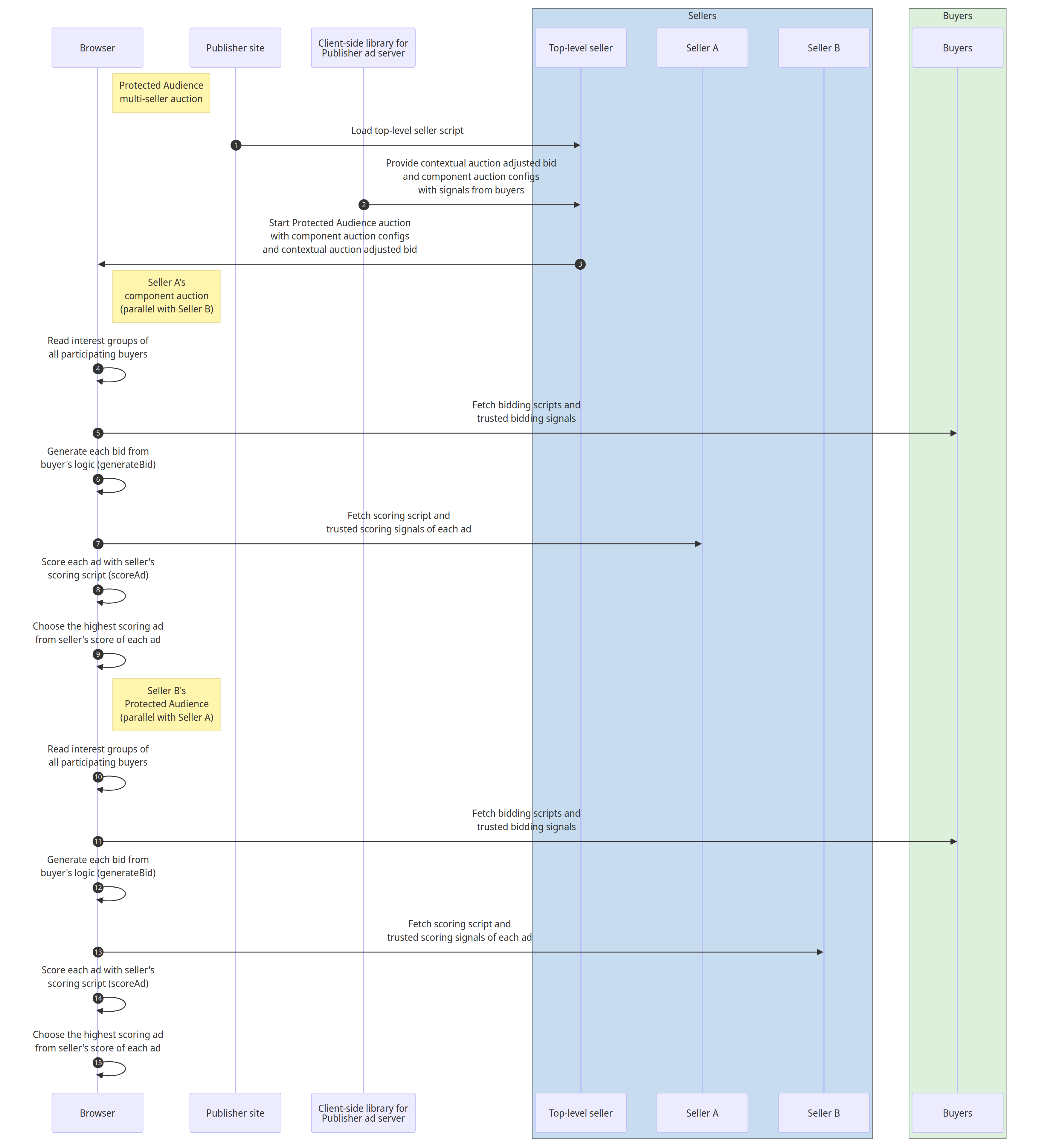
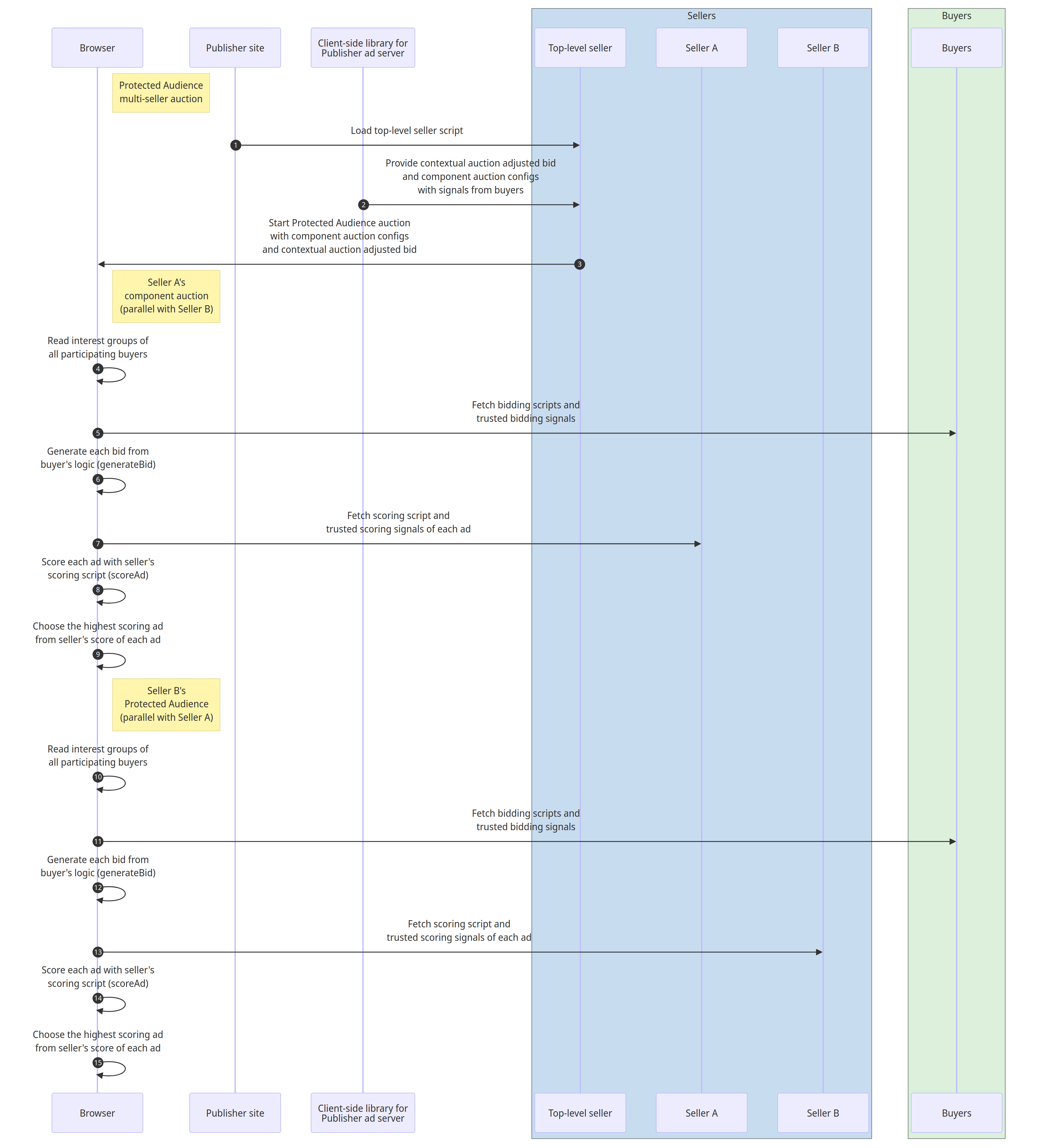
Аукцион с участием нескольких продавцов и защищенной аудиторией

В многопродавцовом аукционе с защищенной аудиторией выбирается объявление с наивысшим баллом из ставок, поданных в рамках отдельных аукционов.
Последовательность этапов аукциона для защищенной аудитории на странице издателя.

На этом этапе контекстные аукционы завершены, и клиентская библиотека рекламного сервера издателя может передавать скорректированную цену выигрышной ставки контекстного аукциона, конфигурации компонентов аукциона и сигналы от покупателей, участвующих в аукционе защищенной аудитории, продавцу верхнего уровня. Цена контекстного аукциона в качестве минимальной может быть передана в конфигурацию аукциона в качестве сигнала для оценки на аукционе верхнего уровня.

Аукционы компонентов выполняются параллельно, и в каждом аукционе компонент браузер генерирует ставки на основе логики торгов каждого покупателя, участвующего в этом аукционе, оценивает каждую ставку, используя логику оценки продавца компонента, а затем возвращает объявление с наивысшим баллом на аукцион верхнего уровня.

  1. На сайте издателя загружается скрипт продавца верхнего уровня.
  2. Клиентская библиотека рекламного сервера издателя предоставляет контекстную цену ставки на аукционе, конфигурации компонентов аукциона с сигналами от покупателей к продавцу верхнего уровня. Контекстная цена ставки, выигравшая аукцион, может быть передана в конфигурацию аукциона в качестве сигнала продавца (эта цена ставки становится доступной в функции scoreAd() продавца верхнего уровня).
  3. Продавец верхнего уровня запускает аукцион для защищенной аудитории, вызывая функцию runAdAuction() .
  4. Аукцион компонентов продавца А (проходящий параллельно с аукционом компонентов продавца Б). Браузер считывает группы интересов пользователя для всех покупателей, участвующих в аукционе компонентов продавца А.
  5. Браузер получает скрипты для размещения ставок и доверенные сигналы для торгов из мест, указанных в группах интересов покупателей, участвующих в аукционе компонентов.
  6. Браузер генерирует ставки, выполняя логику генерации ставок для каждого покупателя.
  7. Браузер получает от продавца А скрипт оценки и надежные сигналы оценки для каждого объявления.
  8. Браузер выполняет логику оценки продавца А для каждой ставки.
  9. Браузер выбирает объявление с наивысшим баллом, полученным согласно логике оценки продавца А.
  10. Аукцион компонентов продавца B (проходящий параллельно с аукционом компонентов продавца A). Браузер считывает группы интересов пользователя для всех покупателей, участвующих в аукционе компонентов продавца B.
  11. Браузер получает скрипты для размещения ставок и доверенные сигналы для торгов из мест, указанных в группах интересов покупателей, участвующих в аукционе компонентов.
  12. Браузер генерирует ставки, выполняя логику генерации ставок для каждого покупателя.
  13. Браузер получает от продавца B скрипт оценки и надежные сигналы оценки для каждого объявления.
  14. Браузер выполняет логику оценки продавца B для каждой ставки.
  15. Браузер выбирает объявление с наивысшим баллом, полученным согласно логике оценки продавца B.

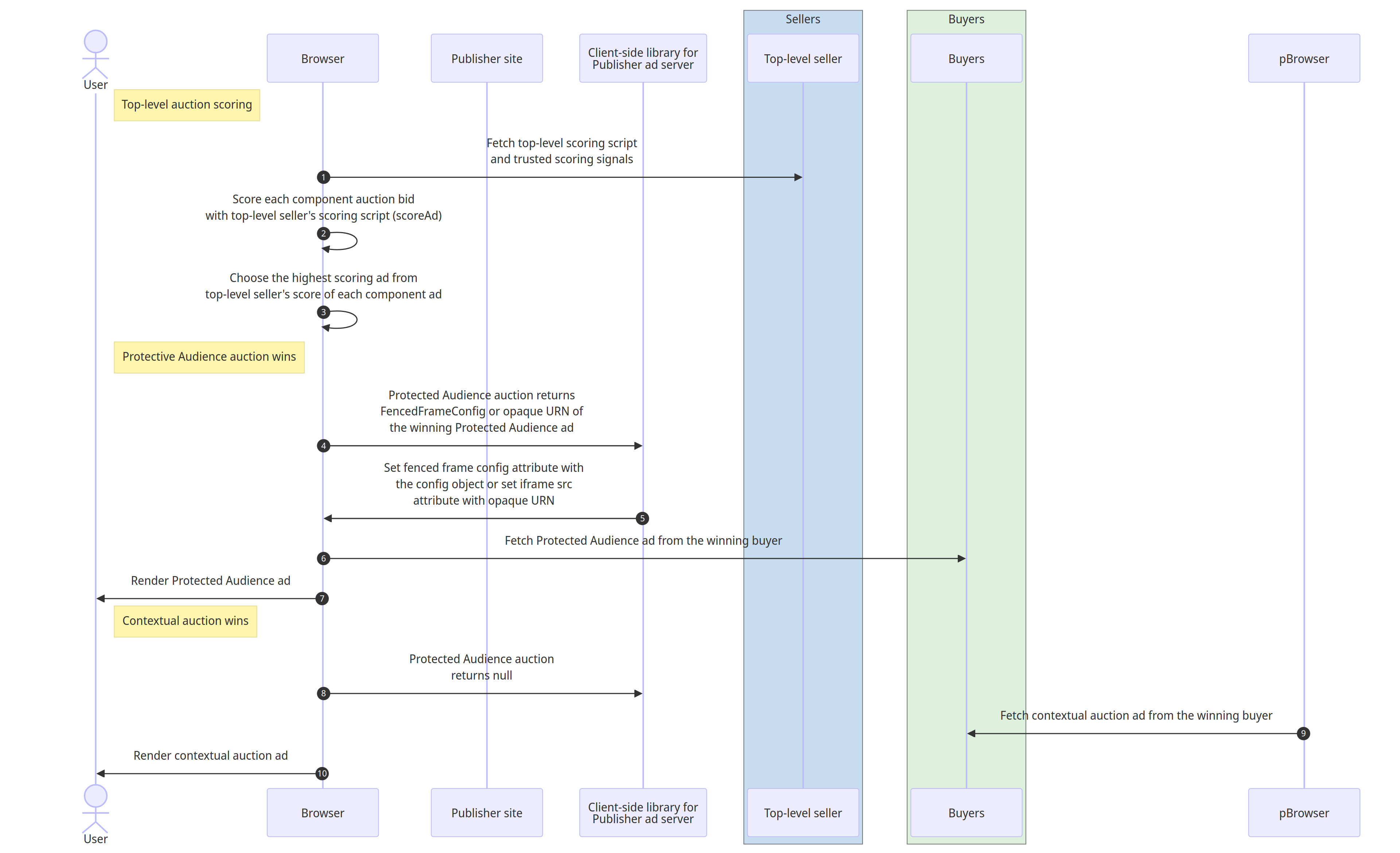
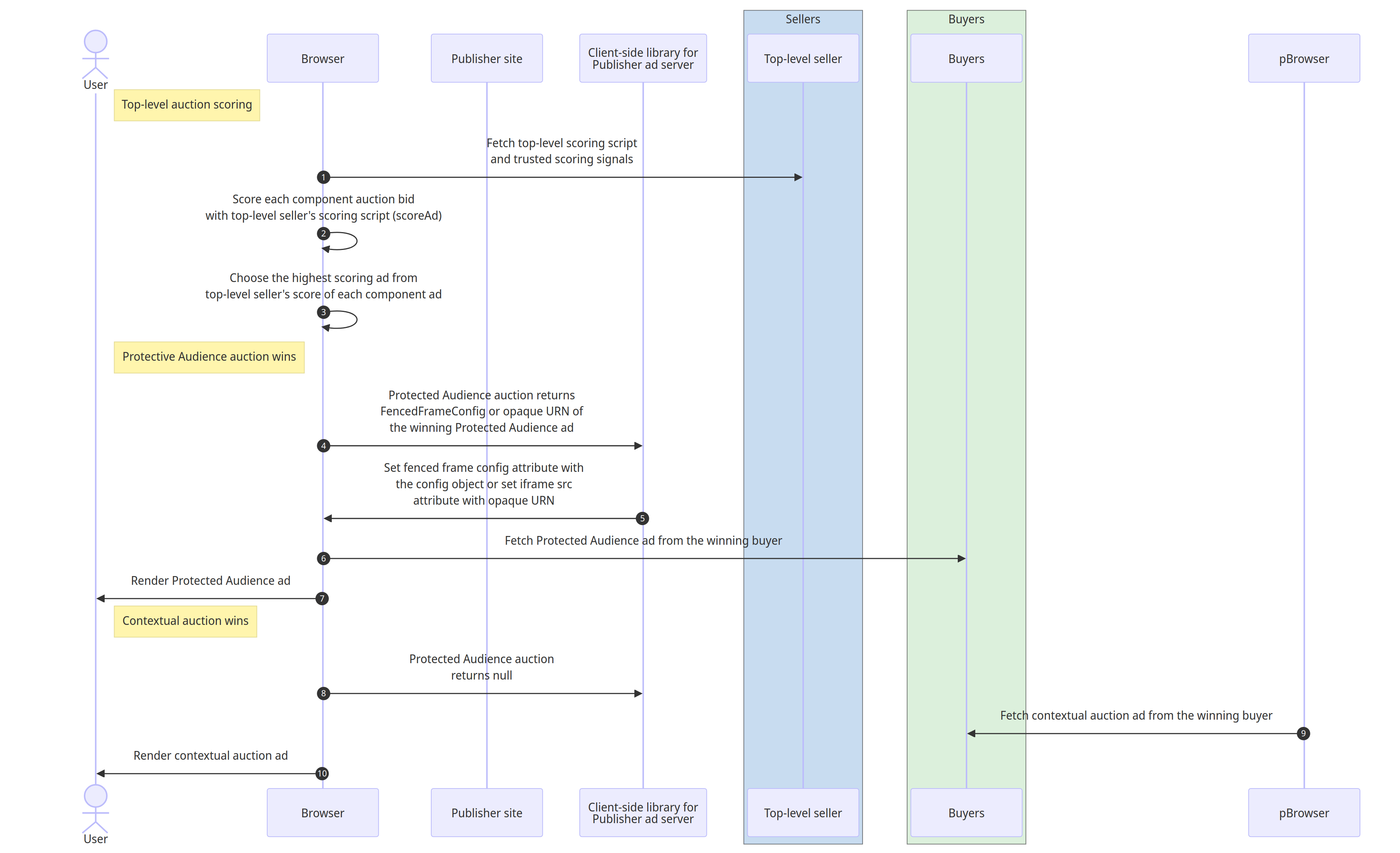
Оценка результатов аукциона на высшем уровне и рендеринг рекламы.

Клиентская библиотека рекламного сервера издателя отображает объявление, выбранное в результате контекстного аукциона и аукциона для защищенной аудитории.
Последовательность отображения рекламы на странице издателя.

После выполнения аукционов компонентов из предыдущего раздела браузер запускает логику оценки продавца верхнего уровня для каждого объявления, выигравшего аукцион компонентов. В функции scoreAd() продавца верхнего уровня скорректированная цена ставки контекстного аукциона может быть доступна в качестве sellerSignals , и логика оценки может сравнивать эту цену ставки контекстного аукциона с ценой ставки, выигравшей аукцион компонентов защищенной аудитории.

Если выигрышная ставка контекстного аукциона выше выигрышной ставки компонентного аукциона, то функция scoreAd() может вернуть оценку привлекательности, равную 0 Если нет объявлений с оценкой привлекательности выше 0 , это означает, что выигрышное объявление контекстного аукциона более ценно, чем любое из выигрышных объявлений компонентного аукциона, и функция runAdAuction() возвращает null .

Если аукцион защищенной аудитории не имеет победителя и возвращает null , то клиентская библиотека рекламного сервера издателя может отобразить победителя контекстного аукциона в iframe. Если аукцион защищенной аудитории является победителем по сравнению с контекстным аукционом и возвращает объект FencedFrameConfig или непрозрачный URN, то выигрышное объявление аукциона защищенной аудитории может быть отображено в огороженном фрейме или iframe.

  1. Оценка рекламных объявлений на аукционе верхнего уровня. Браузер получает скрипт оценки от продавца верхнего уровня, а также надежные сигналы оценки для каждого объявления.
  2. Браузер выполняет логику оценки продавца верхнего уровня для каждой выигрышной ставки во всех компонентных аукционах. Внутри скрипта scoreAd() продавца верхнего уровня эта логика имеет доступ к контекстной скорректированной цене выигрышной ставки аукциона, которая могла быть передана в качестве sellerSignals в конфигурации аукциона. Скрипт может сравнить выигрышную контекстную цену ставки с ценой ставки компонента Protected Audience и вернуть оценку привлекательности 0, если контекстная цена выше. В противном случае скрипт вычисляет оценку привлекательности, вероятно, на основе цены ставки компонента Protected Audience.
  3. Браузер выбирает объявление с наивысшим баллом привлекательности, полученным на основе логики оценки продавца верхнего уровня.
  4. Если аукцион Protected Audience выигрывает, он возвращает объект FencedFrameConfig или непрозрачный URN в клиентскую библиотеку рекламного сервера издателя.
  5. Библиотека на стороне клиента устанавливает атрибут config огороженного фрейма в объект FencedFrameConfig или устанавливает атрибут src iframe в непрозрачный URN выигрышного объявления защищенной аудитории.
  6. Браузер получает от покупателя объявление, выигравшее аукцион в рамках защищенной аудитории.
  7. Браузер отображает рекламу пользователю.
  8. Если контекстный аукцион выигрывает, аукцион защищенной аудитории возвращает значение null .
  9. Браузер устанавливает атрибут src для iframe на контекстную рекламу, которая оказалась выигрышной.
  10. Браузер получает от покупателя контекстное объявление, выигравшее аукцион.
  11. Браузер отображает рекламу пользователю.

Принимайте участие и делитесь отзывами.

Что дальше?

Мы хотим пообщаться с вами, чтобы убедиться, что мы создаем API, который будет работать для всех.

Обсудить API

Как и другие API Privacy Sandbox, этот API документирован и обсуждается публично .

Экспериментируйте с API

Вы можете экспериментировать и участвовать в обсуждении API Protected Audience.