Configuração de leilão sequencial com lances de header e leilão da API Protected Audience para vários vendedores

Os editores geralmente diversificam as origens de demanda de anúncios para otimizar a receita e invocam várias empresas (por exemplo, servidores de anúncios do editor, plataformas de fornecimento e de demanda) para determinar o melhor anúncio para um determinado slot na página. Os lances de cabeçalho permitem que os editores capturem lances para um slot de anúncio de várias origens de demanda. Em uma configuração de leilão sequencial, a biblioteca de lances de cabeçalho pode ser usada para executar um leilão com dados contextuais, e a Protected Audience é usada para executar um leilão com dados entre sites.

Antes de começar, conheça os fundamentos da Protected Audience na página de destino e do header bidding na documentação do Prebid.js.

Definições

Leilões

Leilão Definição
Leilão contextual Um leilão de anúncios que usa os dados disponíveis no contexto em que o leilão é executado. Pode haver vários leilões em um leilão contextual, como lances de encabeçamento e leilões do lado do servidor.
Leilão da API Protected Audience Um leilão de anúncios que envolve lances em um grupo de interesse criado em outro site.
Leilão de vários vendedores com Protected Audience Um leilão de Protected Audience de dois níveis que envolve primeiro vários leilões de componentes paralelos, que depois enviam o anúncio com a maior pontuação para o leilão final de nível superior.
Leilão de nível superior O leilão de anúncios final em um leilão de vários vendedores da API Protected Audience que fornece a pontuação dos vencedores dos leilões de componentes.
Leilão de componentes Um leilão aninhado em um leilão de vários vendedores da Protected Audience em que cada vendedor de componentes executa os leilões de componentes em paralelo. Os anúncios com a maior pontuação de cada leilão de componente são transmitidos para o leilão de nível superior.
Configuração de leilão sequencial Uma configuração de leilão de anúncios que integra leilões contextuais a um leilão de público-alvo protegido e determina um vencedor entre os dois leilões.

Participantes

Participante Definição
Advertiser A parte que quer uma veiculação de anúncio e cria o criativo do anúncio.
Editor A parte que fornece o inventário de anúncios para o leilão.
Negociante A parte que dá lances em um leilão para comprar o espaço publicitário de um vendedor. Geralmente, uma plataforma de demanda (DSP).
Servidor de anúncios do editor Um serviço usado pelos editores para gerenciar e escolher os anúncios que serão renderizados no site. Um servidor de anúncios do editor pode combinar os próprios resultados do leilão, as respostas de participantes de lances do cabeçalho, o inventário vendido diretamente e muito mais para determinar o anúncio que vai gerar mais receita para um editor.

Um servidor de anúncios do editor pode fornecer uma biblioteca do lado do cliente para interagir com o servidor.

Vendedor de nível superior A parte que invoca (ou seja, cria) o leilão de vários vendedores da Protected Audience e participa do leilão de nível superior.
Vendedor de componentes A parte que realiza um leilão de componentes no leilão de vários vendedores da Protected Audience para vender o espaço de anúncios do editor aos compradores. Geralmente, uma plataforma de fornecimento (SSP).

Configuração de leilão sequencial

Em uma configuração de leilão sequencial, os leilões contextuais são executados primeiro, e depois o leilão da Protected Audience. Essa configuração permite que os editores maximizem o potencial de ganhos executando um leilão com os dados contextuais disponíveis na página e também um leilão com dados entre sites em um ambiente seguro para proteger a privacidade dos usuários.

Uma biblioteca de lances de cabeçalho pode ser executada primeiro na página para coletar lances para o leilão contextual do servidor de anúncios do editor. Em seguida, o preço do lance vencedor ajustado do leilão contextual pode ser inserido no leilão da Protected Audience como um lance mínimo. Durante a etapa de pontuação, o vendedor de nível superior pode reduzir os preços dos lances de leilão de componentes abaixo do lance mínimo atribuindo a eles uma pontuação zero quando a pontuação de atratividade é calculada. Se nenhum lance do leilão do componente da API Protected Audience estiver acima do lance mínimo, o anúncio vencedor do leilão contextual será renderizado para o usuário. Se o leilão da Protected Audience retornar um vencedor, isso significa que ele está acima do lance mínimo, e o anúncio vencedor da Protected Audience será renderizado para o usuário.

Neste exemplo de configuração de leilão sequencial, três leilões principais podem ser executados na página em ordem: 1) leilão contextual pela biblioteca de lances de encabeçamento, 2) leilão contextual pelo servidor de anúncios do editor e 3) leilão da Protected Audience.

Usuário
Visão geral do leilão de vários vendedores com a API Protected Audience e o leilão contextual de lances de cabeçalho.

Descrição detalhada do diagrama de visão geral:

  1. Antes do leilão, o usuário é adicionado a um grupo de interesses no site de um anunciante.
  2. Quando o usuário visita a página do editor mais tarde, o Prebid.js executa um leilão contextual para coletar as respostas de lance dos bidders de cabeçalho. Durante essa etapa, os compradores podem fornecer os indicadores, e os vendedores podem fornecer as configurações de leilão de componentes para serem usadas no leilão de Protected Audience seguinte. O Prebid.js oferece um módulo para propagar esses indicadores e configurações para o leilão de Protected Audience.
  3. As respostas de lance coletadas pelo Prebid.js são enviadas ao servidor de anúncios do editor para um leilão contextual do servidor.
  4. O servidor de anúncios do editor pode combinar os próprios resultados do leilão, os resultados de lances de header, o inventário vendido diretamente e muito mais para determinar o anúncio que vai gerar mais receita para um editor. O anúncio vencedor é retornado à biblioteca do cliente do servidor de anúncios do editor.
  5. O preço do lance ajustado do vencedor do leilão contextual, junto com os indicadores do comprador (perBuyerSignals) e as configurações do leilão de componentes do vendedor coletados pelo Prebid.js, podem ser transmitidos para o leilão da Protected Audience pela biblioteca do lado do cliente do servidor de anúncios do editor.
  6. O leilão de vários vendedores da Protected Audience é executado pelo vendedor de nível superior. Durante a etapa de pontuação do vendedor de nível superior, ele pode comparar o preço do lance vencedor de cada componente do leilão com o preço do lance vencedor ajustado do leilão contextual. Se o preço do lance do componente for menor que o preço do lance do leilão contextual, o vendedor de nível superior vai retornar a pontuação de atratividade de 0. Se todos os lances tiverem a pontuação 0, a chamada runAdAuction() vai retornar null, o que significa que o anúncio vencedor do leilão contextual precisa ser renderizado.
  7. A biblioteca do lado do cliente do servidor de anúncios do editor renderiza o anúncio da Protected Audience ou o anúncio contextual vencedor com base no que foi retornado da chamada runAdAuction().
  8. O anúncio vencedor é renderizado para o usuário.

Pré-leilão

Usuário
Sequência de tempo do grupo de interesses em uma página do anunciante.

Antes do leilão, quando o usuário visita uma página do anunciante, o comprador e o anunciante podem definir o grupo de interesse do site ao qual o usuário pertence e adicionar dados contextuais do site do anunciante e dados próprios para serem usados como indicadores para o leilão mais tarde.

  1. O usuário acessa o site do anunciante.
  2. O site do anunciante carrega o script de cada comprador que participa do leilão em um momento posterior.
  3. O script do comprador contém a chamada joinAdInterestGroup() para adicionar o usuário ao grupo de interesse do comprador.

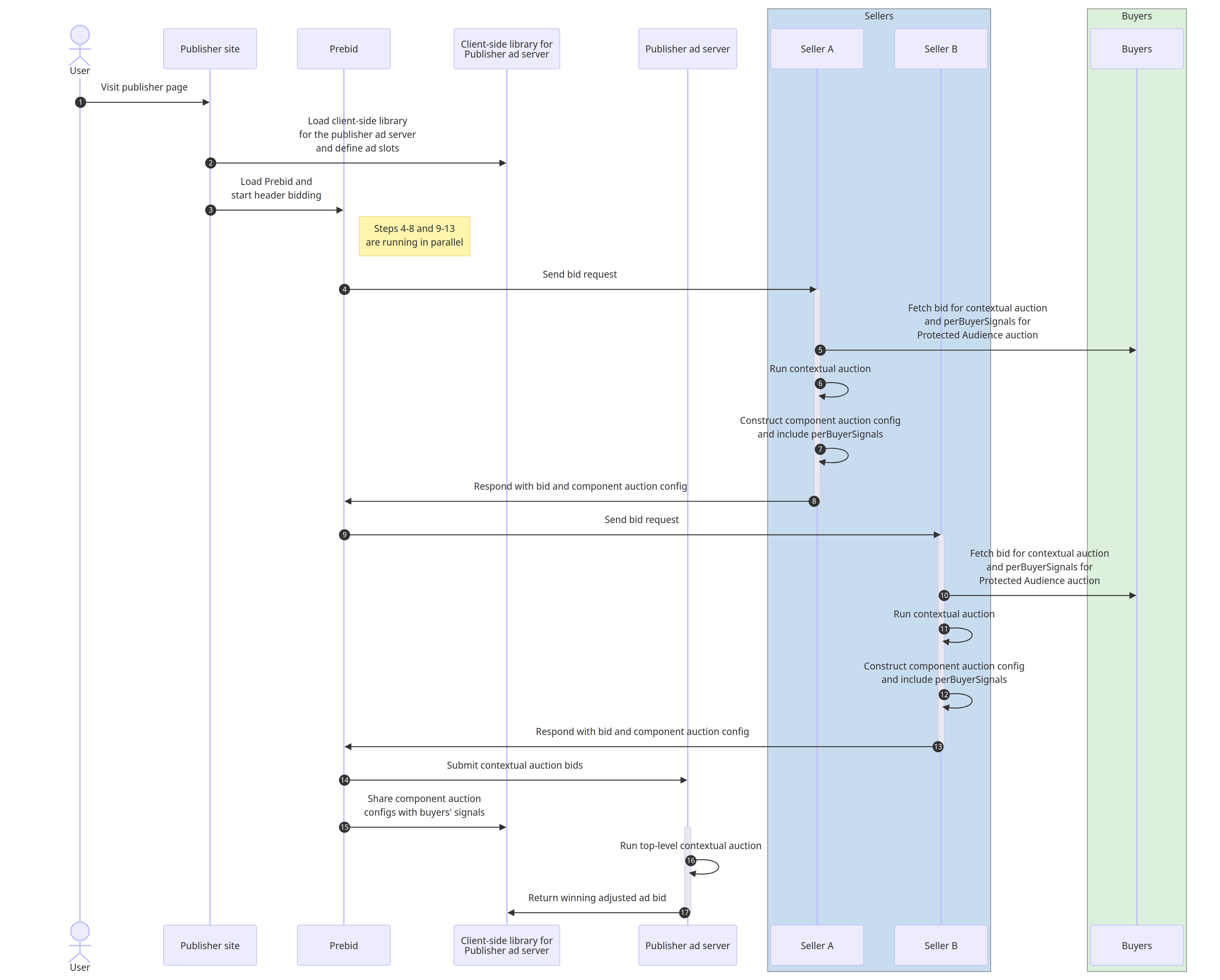
Leilões contextuais com Prebid.js e servidor de anúncios do editor

O leilão contextual é iniciado no site do editor
Sequência de tempo do leilão contextual na página do editor.

Em uma configuração de leilão sequencial, todos os leilões contextuais são executados antes do leilão da Protected Audience. Na configuração explicada neste documento, executamos um leilão contextual de lances de cabeçalho pelo Prebid.js que alimenta um leilão do lado do servidor pelo servidor de anúncios do editor.

O editor inicia um leilão contextual de lances de cabeçalho chamando o Prebid.js com uma flag para indicar que um leilão da API Protected Audience será executado depois. Em seguida, o Prebid.js coleciona as respostas de lance e as envia ao servidor de anúncios do editor para um leilão contextual do lado do servidor. Durante a etapa de coleta de respostas de lance, os compradores e vendedores têm a oportunidade de fornecer configurações de leilão de componentes e indicadores de compradores (perBuyerSignals) para serem usados no leilão da Protected Audience seguinte, se quiserem participar. Essa configuração vai ser transmitida para o leilão da Protected Audience seguinte.

  1. Inicialização do leilão contextual: o usuário acessa a página do editor.
  2. A página do editor carrega a biblioteca do servidor de anúncios do editor no lado do cliente e define os espaços de anúncios.
  3. A página do editor carrega o Prebid e inicia o leilão contextual de lances de cabeçalho.
  4. Leilão de contexto do Vendedor A(em execução paralela ao leilão de contexto do Vendedor B). O Prebid.js envia uma solicitação de lance para o Vendedor A.
  5. O vendedor A recupera as respostas de lance e perBuyerSignals dos compradores.
  6. O vendedor A executa um leilão contextual.
  7. O vendedor A constrói a configuração do leilão do componente com perBuyerSignals incluído.
  8. O vendedor A responde ao Prebid.js com o lance vencedor e a configuração do leilão do componente.
  9. Leilão de contexto do Vendedor B (é executado em paralelo ao leilão de contexto do Vendedor A). O Prebid.js envia uma solicitação de lance para o Vendedor B.
  10. O vendedor B recupera as respostas de lance e perBuyerSignals dos compradores.
  11. O Vendedor B executa um leilão contextual.
  12. O vendedor B constrói a configuração do leilão do componente com perBuyerSignals incluído.
  13. O vendedor B responde ao Prebid.js com o lance vencedor e a configuração do leilão do componente.
  14. Leilão contextual do servidor de anúncios do editor: as respostas de lance coletadas pelo Prebid.js são enviadas ao servidor de anúncios do editor para o leilão contextual.
  15. As configurações do leilão de componentes com indicadores dos compradores são compartilhadas com a biblioteca do lado do cliente do servidor de anúncios do editor
  16. O servidor de anúncios do editor executa um leilão contextual para determinar o melhor anúncio entre campanhas vendidas diretamente, lances programáticos, lances contextuais do Prebid e outros inventários.
  17. O servidor de anúncios do editor retorna o lance vencedor ajustado.

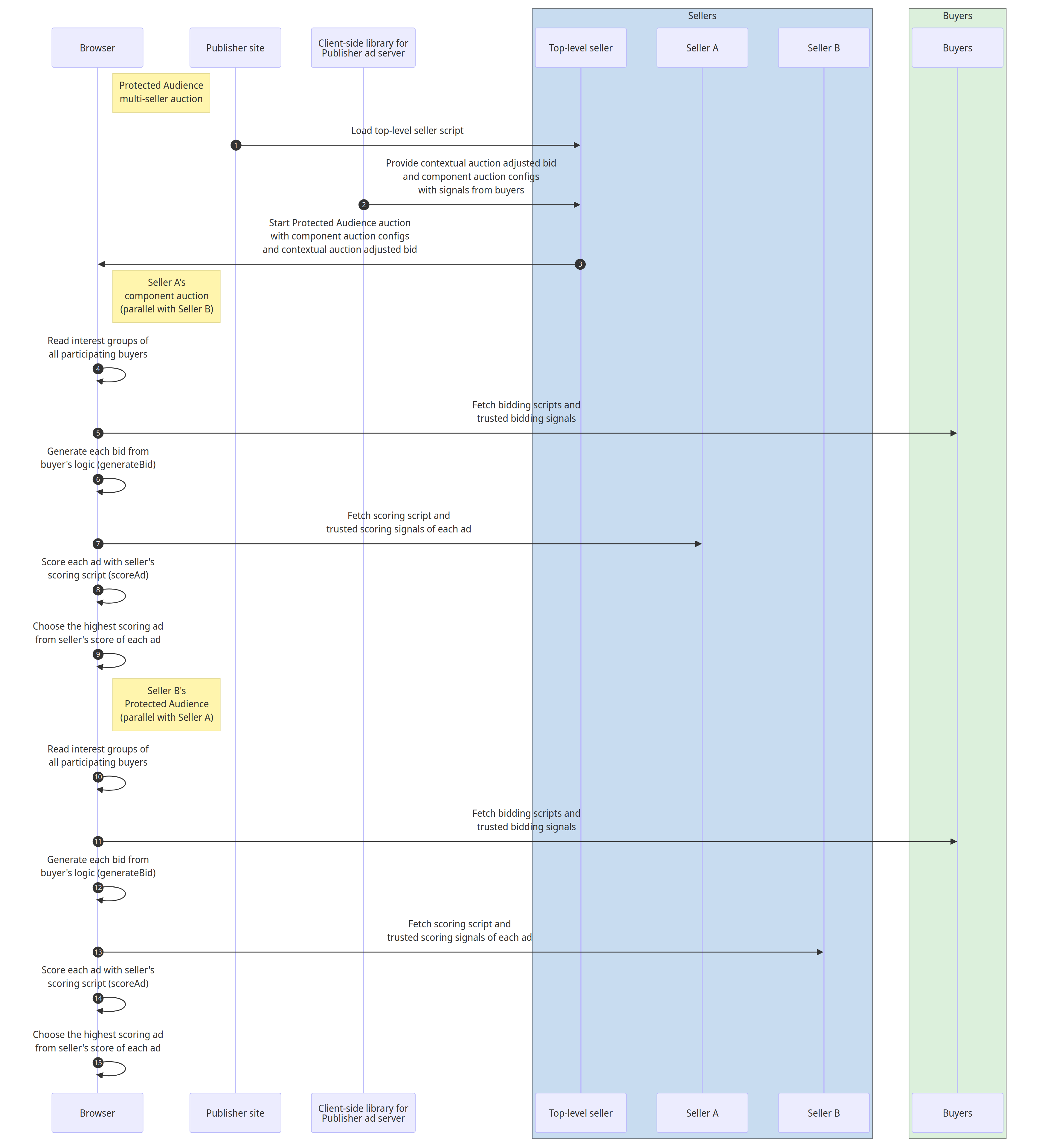
Leilão de vários vendedores com Protected Audience

O leilão de vários vendedores da Protected Audience escolhe o anúncio com a maior pontuação entre os lances enviados pelos leilões de componentes.
Sequência de tempo do leilão da Protected Audience na página do editor.

Nessa etapa, os leilões contextuais foram concluídos, e a biblioteca do lado do cliente do servidor de anúncios do editor pode transmitir ao vendedor de nível superior o preço do lance ajustado do leilão contextual vencedor, as configurações do leilão de componentes e os indicadores dos compradores que estão participando do leilão do público-alvo protegido. O preço do lance do leilão contextual como um piso pode ser transmitido para a configuração do leilão como um indicador para a pontuação no leilão de nível superior.

Os leilões de componentes são executados em paralelo. Em cada leilão de componentes, o navegador gera lances com base na lógica de lances de cada comprador que participa desse leilão, pontua cada lance usando a lógica de pontuação do vendedor do componente e retorna o anúncio com a pontuação mais alta para o leilão de nível superior.

  1. O site do editor carrega o script do vendedor de nível superior.
  2. A biblioteca do lado do cliente do servidor de anúncios do editor fornece o preço do lance do leilão contextual e as configurações de leilão de componentes com indicadores dos compradores para o vendedor de nível superior. O preço do lance do anúncio vencedor do leilão contextual pode ser transmitido para a configuração do leilão como indicadores do vendedor. Esse preço do lance fica disponível na função scoreAd() do vendedor de nível superior.
  3. O vendedor de nível superior inicia o leilão da Protected Audience chamando runAdAuction().
  4. Leilão de componentes do Vendedor A (realizado em paralelo ao leilão de componentes do Vendedor B). O navegador lê os grupos de interesse do usuário para todos os compradores que participam do leilão de componentes do Vendedor A.
  5. O navegador busca os scripts de lances e os indicadores de lances confiáveis dos locais especificados nos grupos de interesse dos compradores que participam do leilão de componentes.
  6. O navegador gera os lances executando a lógica de geração de lances de cada comprador.
  7. O navegador busca o script de pontuação e os indicadores de pontuação confiáveis de cada anúncio do Vendedor A.
  8. O navegador executa a lógica de pontuação do Vendedor A para cada lance.
  9. O navegador escolhe o anúncio com a maior pontuação enviada pela lógica de pontuação do Vendedor A.
  10. Leilão de componentes do Vendedor B (realizado em paralelo ao leilão de componentes do Vendedor A). O navegador lê os grupos de interesse do usuário para todos os compradores que participam do leilão de componentes do Vendedor B.
  11. O navegador busca os scripts de lances e os indicadores de lances confiáveis dos locais especificados nos grupos de interesse dos compradores que participam do leilão de componentes.
  12. O navegador gera os lances executando a lógica de geração de lances de cada comprador.
  13. O navegador busca o script de pontuação e os indicadores de pontuação confiáveis de cada anúncio do Vendedor B.
  14. O navegador executa a lógica de pontuação do Vendedor B para cada lance.
  15. O navegador escolhe o anúncio com a maior pontuação enviada pela lógica de pontuação do Vendedor B.

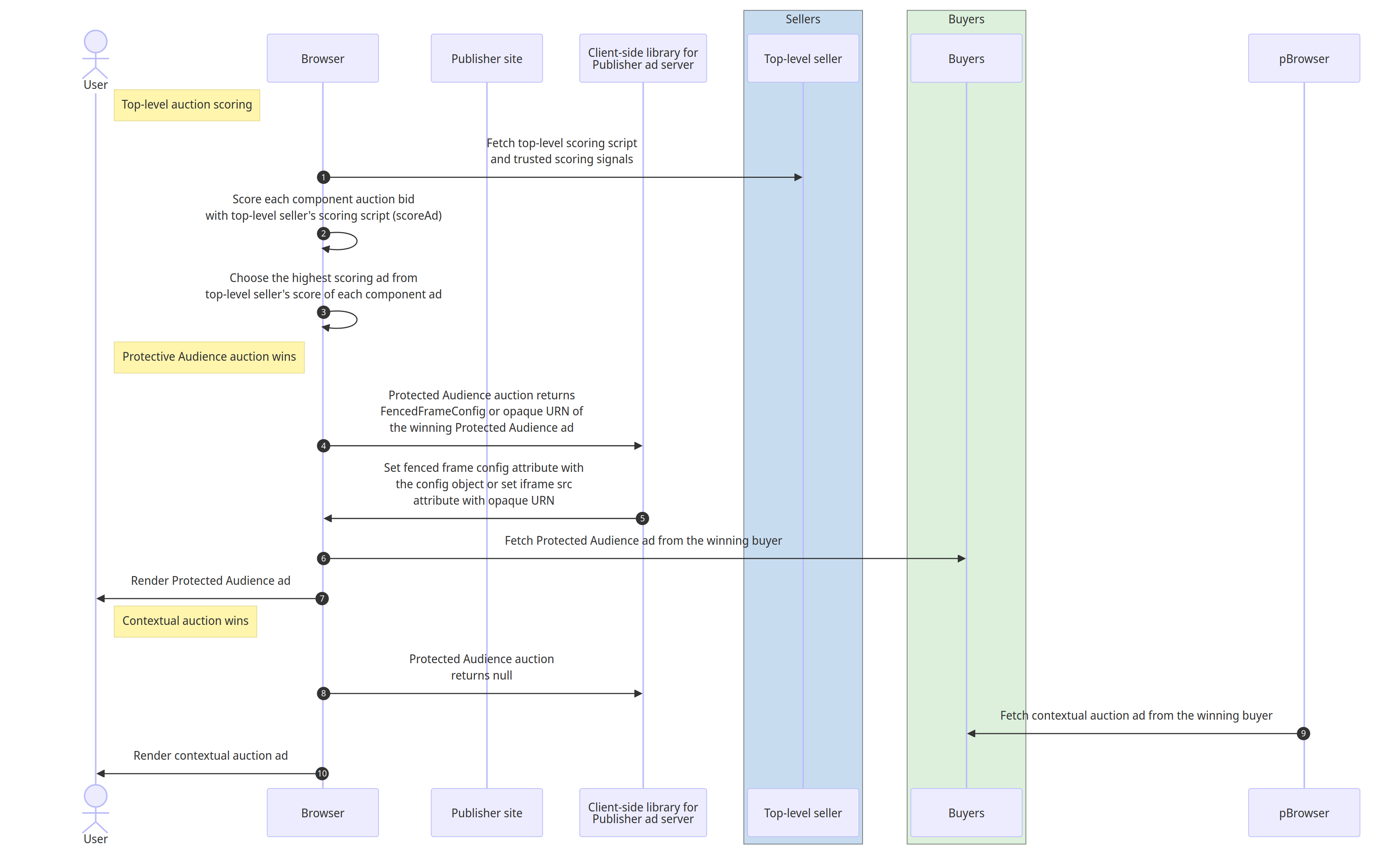
Pontuação de leilão e renderização de anúncios de nível superior

A biblioteca do lado do cliente do servidor de anúncios do editor renderiza o anúncio escolhido entre o leilão contextual e o leilão da Protected Audience
Sequência de renderização de anúncios na página do editor.

Depois que os leilões de componentes da seção anterior são executados, o navegador executa a lógica de pontuação do vendedor de nível superior no anúncio vencedor de cada leilão de componente. Na função scoreAd() do vendedor de nível superior, o preço do lance ajustado do leilão contextual pode estar disponível como sellerSignals, e a lógica de pontuação pode comparar esse preço do lance do leilão contextual com o preço do lance vencedor do leilão do componente da API Protected Audience.

Se o preço do lance vencedor do leilão contextual for maior que o preço do lance vencedor do leilão de componentes, a função scoreAd() poderá retornar uma pontuação de atratividade de 0. Se não houver anúncios com um índice de atratividade maior que 0, isso significa que o anúncio vencedor do leilão contextual é mais valioso do que qualquer um dos anúncios vencedores do leilão de componentes, e a função runAdAuction() retorna null.

Se o leilão de público protegido não tiver um vencedor e retornar null, a biblioteca do lado do cliente do servidor de anúncios do editor poderá renderizar o vencedor do leilão contextual em um iframe. Se o leilão da API Protected Audience for o vencedor em relação ao leilão contextual e retornar um objeto FencedFrameConfig ou um URN opaco, o anúncio vencedor do leilão da API Protected Audience poderá ser renderizado em um frame cercado ou um iframe.

  1. Pontuação de anúncios de leilão de nível superior: o navegador busca o script de pontuação do vendedor de nível superior com indicadores de pontuação confiáveis de cada anúncio.
  2. O navegador executa a lógica de pontuação do vendedor de nível superior para cada lance vencedor de todos os leilões de componentes. No script scoreAd() do vendedor de nível superior, a lógica tem acesso ao preço do lance vencedor ajustado do leilão contextual, que pode ter sido transmitido como sellerSignals na configuração do leilão. O script pode comparar o preço do lance de contexto vencedor com o preço do lance da API Protected Audience e retornar uma pontuação de desejabilidade de 0 se o preço de contexto for maior. Caso contrário, o script calcula a pontuação de atratividade, provavelmente com base no preço de lance do componente da API Protected Audience.
  3. O navegador escolhe o anúncio com a maior pontuação de atratividade enviada pela lógica de pontuação do vendedor de nível superior.
  4. Se o leilão da Protected Audience vencer: o leilão da Protected Audience vai retornar um objeto FencedFrameConfig ou um URN opaco para a biblioteca do lado do cliente do servidor de anúncios do editor.
  5. A biblioteca do lado do cliente define o atributo config do frame cercado como o objeto FencedFrameConfig ou define o atributo src do iframe como o URN opaco do anúncio vencedor da Protected Audience.
  6. O navegador busca o anúncio vencedor do leilão da API Protected Audience do comprador.
  7. O navegador renderiza o anúncio para o usuário.
  8. Se o leilão contextual vencer, o leilão da Protected Audience vai retornar null.
  9. O navegador define o atributo src do iframe para o anúncio contextual vencedor.
  10. O navegador busca o anúncio vencedor do leilão contextual do comprador.
  11. O navegador renderiza o anúncio para o usuário.

Engajamento e compartilhamento de feedback

A seguir

Queremos conversar com você para garantir a criação de uma API que funcione para todos.

Converse sobre a API

Assim como outras APIs do Sandbox de privacidade, essa API é documentada e discutida publicamente.

Teste a API

Você pode fazer testes e participar de conversas sobre a API Protected Audience.