การตั้งค่าการประมูลตามลำดับด้วยการเสนอราคาส่วนหัวและการประมูลที่ใช้ Protected Audience API จากผู้ขายหลายราย

โดยปกติแล้ว ผู้เผยแพร่โฆษณาจะเพิ่มความหลากหลายให้กับแหล่งที่มาของดีมานด์โฆษณาเพื่อเพิ่มประสิทธิภาพรายได้ และเรียกใช้บริษัทหลายแห่ง (เช่น เซิร์ฟเวอร์โฆษณาของผู้เผยแพร่โฆษณา แพลตฟอร์มฝั่งขาย และแพลตฟอร์มฝั่งซื้อ) เพื่อพิจารณาโฆษณาที่ดีที่สุดสำหรับช่องโฆษณาที่กำหนดในหน้าเว็บ การเสนอราคาส่วนหัวช่วยให้ผู้เผยแพร่โฆษณาสามารถบันทึกราคาเสนอสำหรับช่องโฆษณาจากแหล่งที่มาของดีมานด์โฆษณาที่หลากหลาย ในการตั้งค่าการประมูลตามลําดับ คุณอาจใช้ไลบรารีการเสนอราคาส่วนหัวเพื่อเรียกใช้การประมูลด้วยข้อมูลตามบริบท และใช้ Protected Audience เพื่อเรียกใช้การประมูลด้วยข้อมูลข้ามเว็บไซต์

ก่อนเริ่มต้น โปรดดูข้อมูลพื้นฐานเกี่ยวกับ Protected Audience จากหน้า Landing Page และการเสนอราคาส่วนหัวจากเอกสารประกอบของ Prebid.js

คำจำกัดความ

การประมูล

การประมูล คำจำกัดความ
การประมูลตามบริบท การประมูลโฆษณาที่ใช้ข้อมูลที่มีอยู่ภายในบริบทของตำแหน่งที่การประมูลดำเนินการ การประมูลตามบริบทอาจมีการประมูลหลายรายการ เช่น การเสนอราคาในส่วนหัวและการประมูลฝั่งเซิร์ฟเวอร์
การประมูลที่ใช้ Protected Audience API การประมูลโฆษณาที่เกี่ยวข้องกับการเสนอราคาในกลุ่มความสนใจที่สร้างในเว็บไซต์อื่น
การประมูลแบบหลายผู้ขายที่ใช้ Protected Audience API การประมูล Protected Audience แบบ 2 ระดับซึ่งเกี่ยวข้องกับการประมูลคอมโพเนนต์แบบคู่ขนานหลายรายการก่อน จากนั้นจึงส่งโฆษณาที่มีคะแนนสูงสุดไปยังการประมูลระดับบนสุดขั้นสุดท้าย
การประมูลระดับบนสุด การประมูลโฆษณาสุดท้ายในการประมูลแบบหลายผู้ขายที่ใช้ Protected Audience API ซึ่งให้คะแนนสำหรับผู้ชนะการประมูลคอมโพเนนต์จากการประมูลคอมโพเนนต์
การประมูลคอมโพเนนต์ การประมูลแบบซ้อนในการประมูลที่ใช้ Protected Audience API แบบผู้ขายหลายราย ซึ่งผู้ขายคอมโพเนนต์แต่ละรายจะเรียกใช้การประมูลคอมโพเนนต์ของตนเองแบบคู่ขนาน ระบบจะส่งโฆษณาที่ได้คะแนนสูงสุดจากการประมูลแต่ละคอมโพเนนต์ไปยังการประมูลระดับบนสุด
การตั้งค่าการประมูลตามลำดับ การตั้งค่าการประมูลโฆษณาที่ผสานรวมการประมูลตามบริบทกับการประมูลที่ใช้ Protected Audience API และกำหนดผู้ชนะระหว่างการประมูลทั้ง 2 รายการ

ผู้เข้าร่วม

ผู้เข้าร่วม คำจำกัดความ
ผู้ลงโฆษณา ฝ่ายที่ต้องการตำแหน่งโฆษณาและสร้างครีเอทีฟโฆษณา
ผู้เผยแพร่ ฝ่ายที่จัดหาพื้นที่โฆษณาสำหรับการประมูล
ผู้ซื้อ ฝ่ายที่เสนอราคาในการประมูลเพื่อซื้อพื้นที่โฆษณาจากผู้ขาย โดยทั่วไปคือแพลตฟอร์มฝั่งซื้อ (DSP)
เซิร์ฟเวอร์โฆษณาของผู้เผยแพร่โฆษณา บริการที่ผู้เผยแพร่โฆษณาใช้เพื่อจัดการและเลือกโฆษณาที่จะแสดงในเว็บไซต์ เซิร์ฟเวอร์โฆษณาของผู้เผยแพร่โฆษณาอาจรวมผลการประมูลของตนเอง การตอบกลับของผู้เสนอราคาในส่วนหัว พื้นที่โฆษณาที่ขายโดยตรง และอื่นๆ เพื่อพิจารณาโฆษณาที่จะสร้างรายได้มากที่สุดให้แก่ผู้เผยแพร่โฆษณา

เซิร์ฟเวอร์โฆษณาของผู้เผยแพร่โฆษณาอาจมีไลบรารีฝั่งไคลเอ็นต์สำหรับการโต้ตอบกับเซิร์ฟเวอร์

ผู้ขายระดับสูงสุด ฝ่ายที่เรียกใช้ (กล่าวคือ สร้าง) การประมูลแบบหลายผู้ขายของ Protected Audience และเข้าร่วมในการประมูลระดับบนสุด
ผู้ขายส่วนประกอบ ฝ่ายที่จัดการประมูลคอมโพเนนต์ในการประมูลที่ใช้ Protected Audience API กับผู้ขายหลายรายเพื่อขายพื้นที่โฆษณาของผู้เผยแพร่โฆษณาให้กับผู้ซื้อ โดยปกติจะเป็นแพลตฟอร์มฝั่งขาย (SSP)

การตั้งค่าการประมูลตามลำดับ

ในการตั้งค่าการประมูลตามลําดับ ระบบจะดําเนินการประมูลตามบริบทก่อน จากนั้นจึงดําเนินการประมูลที่ใช้ Protected Audience API การตั้งค่านี้ช่วยให้ผู้เผยแพร่โฆษณาสามารถเพิ่มศักยภาพในการสร้างรายได้สูงสุดด้วยการจัดการประมูลโดยใช้ข้อมูลตามบริบทที่มีในหน้าเว็บ และยังจัดการประมูลด้วยข้อมูลข้ามเว็บไซต์ในสภาพแวดล้อมที่ปลอดภัยเพื่อปกป้องความเป็นส่วนตัวของผู้ใช้ได้อีกด้วย

ระบบอาจเรียกใช้ไลบรารีการเสนอราคาส่วนหัวในหน้าเว็บก่อนเพื่อรวบรวมราคาเสนอสำหรับการประมูลตามบริบทของ Ad Server ของผู้เผยแพร่โฆษณา จากนั้นจึงป้อนราคาเสนอที่ชนะที่ปรับแล้วของการประมูลตามบริบทในการประมูล Protected Audience เป็นราคาพื้นได้ ในขั้นตอนการให้คะแนน ผู้ขายระดับบนสุดสามารถลดราคาเสนอในการประมูลคอมโพเนนต์ให้ต่ำกว่าราคาเสนอขั้นต่ำได้โดยการกำหนดคะแนนเป็น 0 เมื่อคำนวณคะแนนความน่าสนใจ หากไม่มีราคาเสนอในการประมูลคอมโพเนนต์ Protected Audience API ที่สูงกว่าราคาเสนอขั้นต่ำ ระบบจะแสดงโฆษณาที่ชนะการประมูลตามบริบทต่อผู้ใช้ หากการประมูลที่ใช้ Protected Audience API แสดงผู้ชนะ หมายความว่าราคาเสนอสูงกว่าราคาพื้น และระบบจะแสดงโฆษณาที่ชนะการประมูลที่ใช้ Protected Audience API ต่อผู้ใช้

ในตัวอย่างการตั้งค่าการประมูลตามลําดับนี้ การประมูลหลัก 3 รายการอาจดำเนินการในหน้าตามลําดับต่อไปนี้ 1) การประมูลตามบริบทโดยไลบรารีการเสนอราคาส่วนหัว 2) การประมูลตามบริบทโดย Ad Server ของผู้เผยแพร่โฆษณา และ 3) การประมูล Protected Audience

ผู้ใช้
ภาพรวมของการประมูลแบบหลายผู้ขายที่ใช้ Protected Audience API พร้อมการประมูลตามบริบทของการเสนอราคาส่วนหัว

คำอธิบายโดยละเอียดของแผนภาพภาพรวม

  1. ก่อนการประมูล ระบบจะเพิ่มผู้ใช้ลงในกลุ่มความสนใจในเว็บไซต์ของผู้ลงโฆษณา
  2. เมื่อผู้ใช้เข้าชมหน้าผู้เผยแพร่โฆษณาในภายหลัง Prebid.js จะเรียกใช้การประมูลตามบริบทเพื่อรวบรวมการตอบกลับราคาเสนอจากผู้เสนอราคาส่วนหัว ในขั้นตอนนี้ ผู้ซื้ออาจให้สัญญาณ และผู้ขายอาจให้การกำหนดค่าการประมูลคอมโพเนนต์เพื่อใช้ในการประมูลของกลุ่มเป้าหมายที่ได้รับการคุ้มครองในภายหลัง Prebid.js มีโมดูลสําหรับเผยแพร่สัญญาณและการกําหนดค่าเหล่านี้ไปยังการประมูลของกลุ่มเป้าหมายที่ได้รับการคุ้มครอง
  3. ระบบจะส่งการเสนอราคาตอบที่ Prebid.js รวบรวมไปยังเซิร์ฟเวอร์โฆษณาของผู้เผยแพร่โฆษณาเพื่อทำการประมูลตามบริบทฝั่งเซิร์ฟเวอร์
  4. เซิร์ฟเวอร์โฆษณาของผู้เผยแพร่โฆษณาอาจรวมผลการประมูลของตนเอง ผลลัพธ์ของ Header Bidding พื้นที่โฆษณาที่ขายโดยตรง และอื่นๆ เพื่อพิจารณาโฆษณาที่จะสร้างรายได้มากที่สุดให้กับผู้เผยแพร่โฆษณา ระบบจะส่งโฆษณาที่ชนะกลับไปยังไลบรารีฝั่งไคลเอ็นต์ของเซิร์ฟเวอร์โฆษณาของผู้เผยแพร่โฆษณา
  5. ระบบจะส่งราคาเสนอที่ปรับแล้วจากผู้ชนะการประมูลตามบริบท พร้อมกับสัญญาณของผู้ซื้อ (perBuyerSignals) และการกำหนดค่าการประมูลคอมโพเนนต์ของผู้ขายที่รวบรวมโดย Prebid.js ไปยังการประมูล Protected Audience โดยไลบรารีฝั่งไคลเอ็นต์ของเซิร์ฟเวอร์โฆษณาของผู้เผยแพร่โฆษณา
  6. ผู้ขายระดับบนสุดจะเป็นผู้ดำเนินการประมูลที่ใช้ Protected Audience API กับผู้ขายหลายราย ในขั้นตอนการให้คะแนนของผู้ขายระดับบนสุด ผู้ขายระดับบนสุดอาจเปรียบเทียบราคาเสนอที่ชนะของการประมูลแต่ละคอมโพเนนต์กับราคาเสนอที่ชนะที่ปรับแล้วของการประมูลตามบริบท หากราคาเสนอของคอมโพเนนต์ต่ำกว่าราคาเสนอในการประมูลตามบริบท ผู้ขายระดับบนสุดจะแสดงคะแนนความน่าสนใจเป็น 0 หากคะแนนการเสนอราคาทั้งหมดเป็น 0 การเรียก runAdAuction() จะแสดงผล null ซึ่งหมายความว่าควรแสดงโฆษณาที่ชนะการประมูลตามบริบท
  7. ไลบรารีฝั่งไคลเอ็นต์ของเซิร์ฟเวอร์โฆษณาของผู้เผยแพร่โฆษณาจะแสดงโฆษณา Protected Audience หรือโฆษณาตามบริบทที่ชนะ โดยอิงตามสิ่งที่ส่งคืนจากrunAdAuction()
  8. ระบบจะแสดงผลโฆษณาที่ชนะต่อผู้ใช้

ก่อนการประมูล

ผู้ใช้
ลำดับเวลาของกลุ่มความสนใจในหน้าผู้ลงโฆษณา

ก่อนการประมูล เมื่อผู้ใช้เข้าชมหน้าผู้ลงโฆษณา ผู้ซื้อและผู้ลงโฆษณาสามารถกำหนดกลุ่มความสนใจของเว็บไซต์ที่ผู้ใช้เป็นสมาชิก และเพิ่มข้อมูลตามบริบทจากเว็บไซต์ของผู้ลงโฆษณาและข้อมูลจากบุคคลที่หนึ่งเพื่อใช้เป็นสัญญาณสำหรับการประมูลในภายหลังได้

  1. ผู้ใช้เข้าไปที่เว็บไซต์ของผู้ลงโฆษณา
  2. เว็บไซต์ของผู้ลงโฆษณาจะโหลดสคริปต์จากผู้ซื้อแต่ละรายที่เข้าร่วมการประมูลในภายหลัง
  3. สคริปต์ของผู้ซื้อมีjoinAdInterestGroup()การเรียกเพื่อเพิ่มผู้ใช้ลงในกลุ่มความสนใจของผู้ซื้อ

การประมูลตามบริบทด้วย Prebid.js และเซิร์ฟเวอร์โฆษณาของผู้เผยแพร่โฆษณา

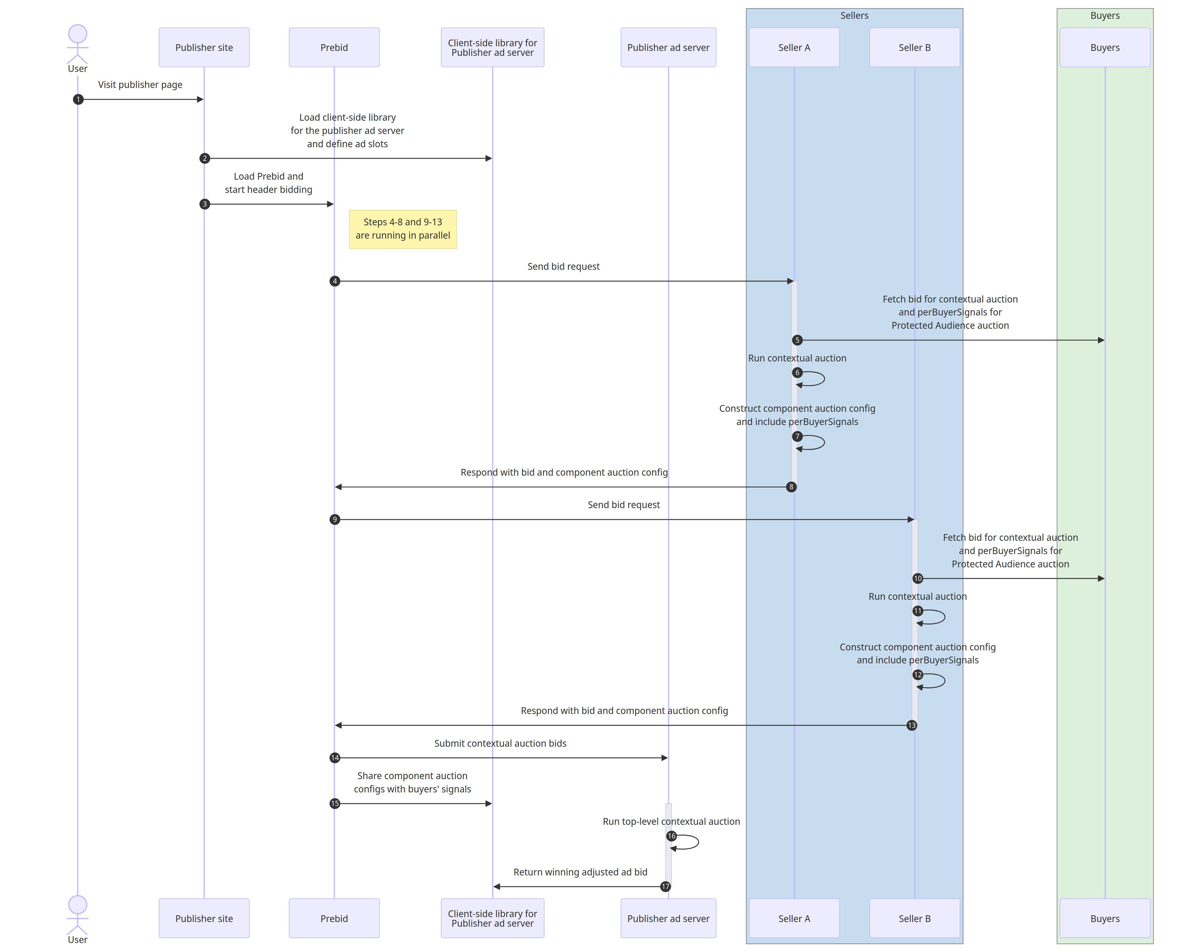
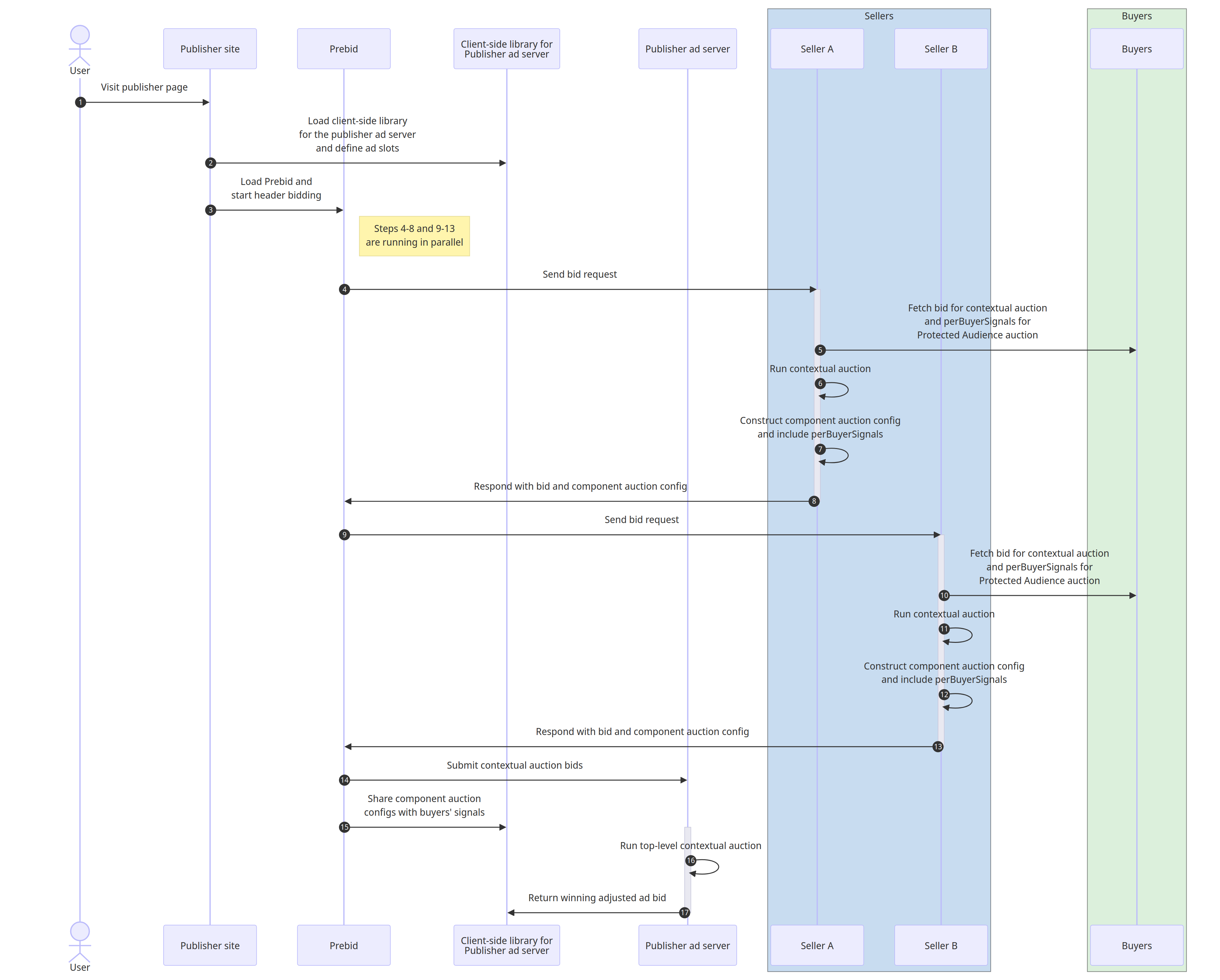
การประมูลตามบริบทจะเริ่มต้นในเว็บไซต์ของผู้เผยแพร่โฆษณา
ลำดับเวลาการประมูลตามบริบทในหน้าของผู้เผยแพร่โฆษณา

ในการตั้งค่าการประมูลตามลําดับ การประมูลตามบริบททั้งหมดจะดําเนินการก่อนที่การประมูล Protected Audience จะทํางาน ในการตั้งค่าที่อธิบายไว้ในเอกสารนี้ เราจะเรียกใช้การประมูลตามบริบทของการเสนอราคาส่วนหัวโดย Prebid.js ซึ่งจะป้อนข้อมูลไปยังการประมูลฝั่งเซิร์ฟเวอร์โดยเซิร์ฟเวอร์โฆษณาของผู้เผยแพร่โฆษณา

ก่อนอื่น ผู้เผยแพร่โฆษณาจะเริ่มการประมูลตามบริบทของการเสนอราคาส่วนหัวโดยเรียกใช้ Prebid.js พร้อมFlag เพื่อระบุว่าระบบจะดำเนินการประมูล Protected Audience API ในภายหลัง จากนั้น Prebid.js จะรวบรวมการเสนอราคาตอบและส่งไปยังเซิร์ฟเวอร์โฆษณาของผู้เผยแพร่โฆษณาเพื่อทำการประมูลตามบริบทฝั่งเซิร์ฟเวอร์ ในขั้นตอนการรวบรวมการตอบกลับราคาเสนอ ผู้ซื้อและผู้ขายจะมีโอกาสระบุการกำหนดค่าการประมูลคอมโพเนนต์และสัญญาณของผู้ซื้อ (perBuyerSignals) เพื่อใช้ในการประมูล Protected Audience ในภายหลัง หากต้องการเข้าร่วม ในที่สุด การกำหนดค่าการประมูลคอมโพเนนต์นั้นจะส่งผ่านไปยังการประมูล Protected Audience ที่ตามมา

  1. การเริ่มต้นการประมูลตามบริบท ผู้ใช้เข้าชมหน้าเว็บของผู้เผยแพร่โฆษณา
  2. หน้าของผู้เผยแพร่โฆษณาจะโหลดไลบรารีฝั่งไคลเอ็นต์ของเซิร์ฟเวอร์โฆษณาของผู้เผยแพร่โฆษณาและกำหนดช่องโฆษณา
  3. หน้าของผู้เผยแพร่โฆษณาจะโหลด Prebid และเริ่มการประมูลตามบริบทของการเสนอราคาส่วนหัว
  4. การประมูลตามบริบทของผู้ขาย ก.(ทํางานควบคู่กับการประมูลตามบริบทของผู้ขาย ข.) Prebid.js จะส่งคำขอราคาเสนอไปยังผู้ขาย ก.
  5. ผู้ขาย ก. ดึงข้อมูลการเสนอราคาตอบและ perBuyerSignals จากผู้ซื้อ
  6. ผู้ขาย ก. ดำเนินการประมูลตามบริบท
  7. ผู้ขาย ก. สร้างการกำหนดค่าการประมูลคอมโพเนนต์โดยมี perBuyerSignals รวมอยู่ด้วย
  8. ผู้ขาย ก.ตอบกลับ Prebid.js ด้วยราคาเสนอที่ชนะและการกำหนดค่าการประมูลคอมโพเนนต์
  9. การประมูลตามบริบทของผู้ขาย B (ทํางานควบคู่กับการประมูลตามบริบทของผู้ขาย A) Prebid.js จะส่งคำขอราคาเสนอไปยังผู้ขาย B
  10. ผู้ขาย B ดึงข้อมูลการเสนอราคาตอบและ perBuyerSignals จากผู้ซื้อ
  11. ผู้ขาย B ดำเนินการประมูลตามบริบท
  12. ผู้ขาย ข. สร้างการกำหนดค่าการประมูลคอมโพเนนต์โดยมี perBuyerSignals รวมอยู่ด้วย
  13. ผู้ขาย B ตอบกลับ Prebid.js ด้วยราคาเสนอที่ชนะและการกำหนดค่าการประมูลคอมโพเนนต์
  14. การประมูลตามบริบทของเซิร์ฟเวอร์โฆษณาของผู้เผยแพร่โฆษณา ระบบจะส่งการเสนอราคาตอบที่ Prebid.js รวบรวมไปยังเซิร์ฟเวอร์โฆษณาของผู้เผยแพร่โฆษณาสำหรับการประมูลตามบริบท
  15. ระบบจะแชร์การกำหนดค่าการประมูลคอมโพเนนต์ที่มีสัญญาณของผู้ซื้อกับไลบรารีฝั่งไคลเอ็นต์ของเซิร์ฟเวอร์โฆษณาของผู้เผยแพร่โฆษณา
  16. เซิร์ฟเวอร์โฆษณาของผู้เผยแพร่โฆษณาจะจัดการประมูลตามบริบทเพื่อพิจารณาโฆษณาที่ดีที่สุดระหว่างแคมเปญที่ขายตรง ราคาเสนอแบบเป็นโปรแกรม ราคาเสนอตามบริบทของ Prebid และพื้นที่โฆษณาอื่นๆ
  17. เซิร์ฟเวอร์โฆษณาของผู้เผยแพร่โฆษณาส่งราคาเสนอที่ชนะที่ปรับแล้ว

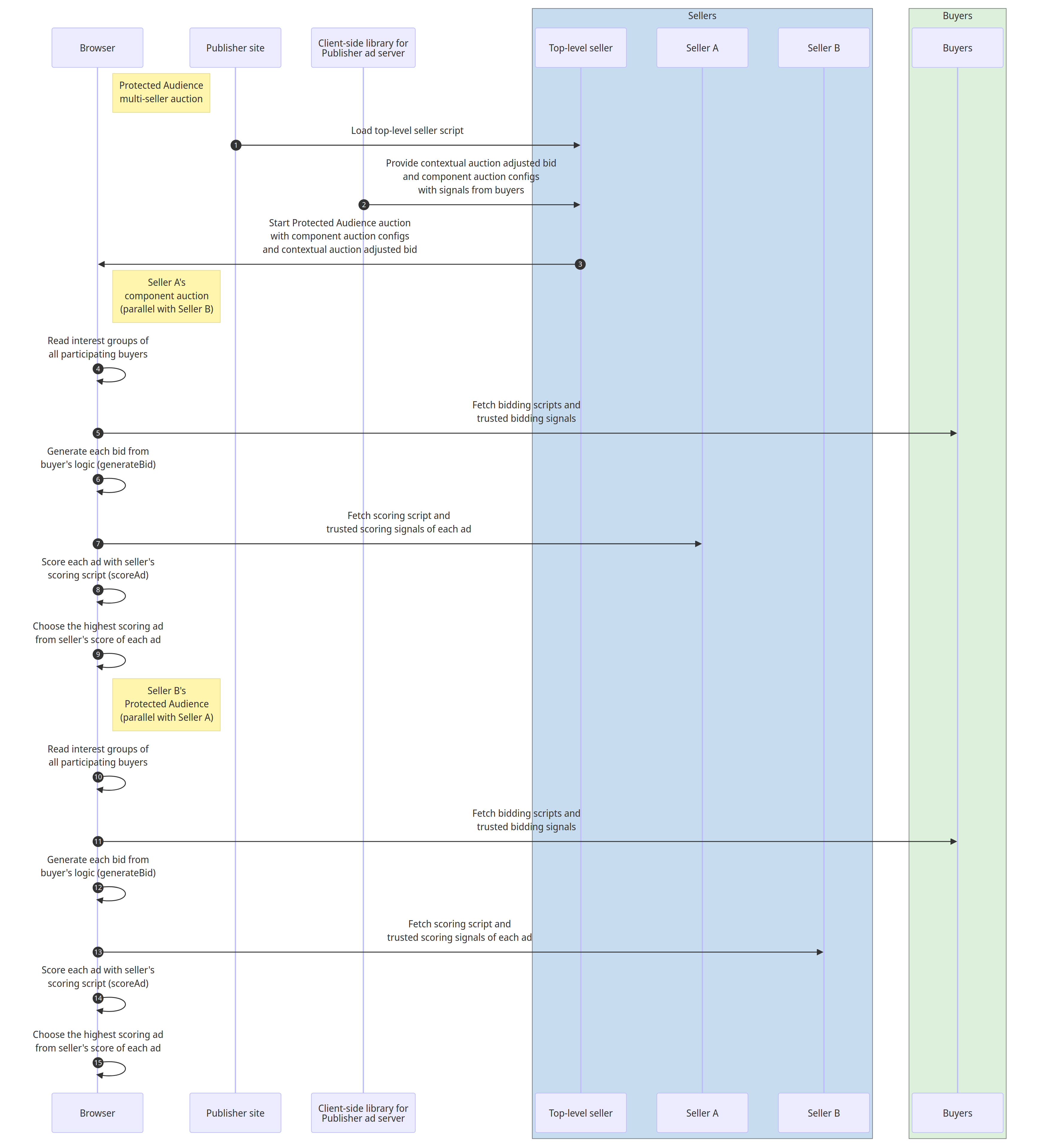
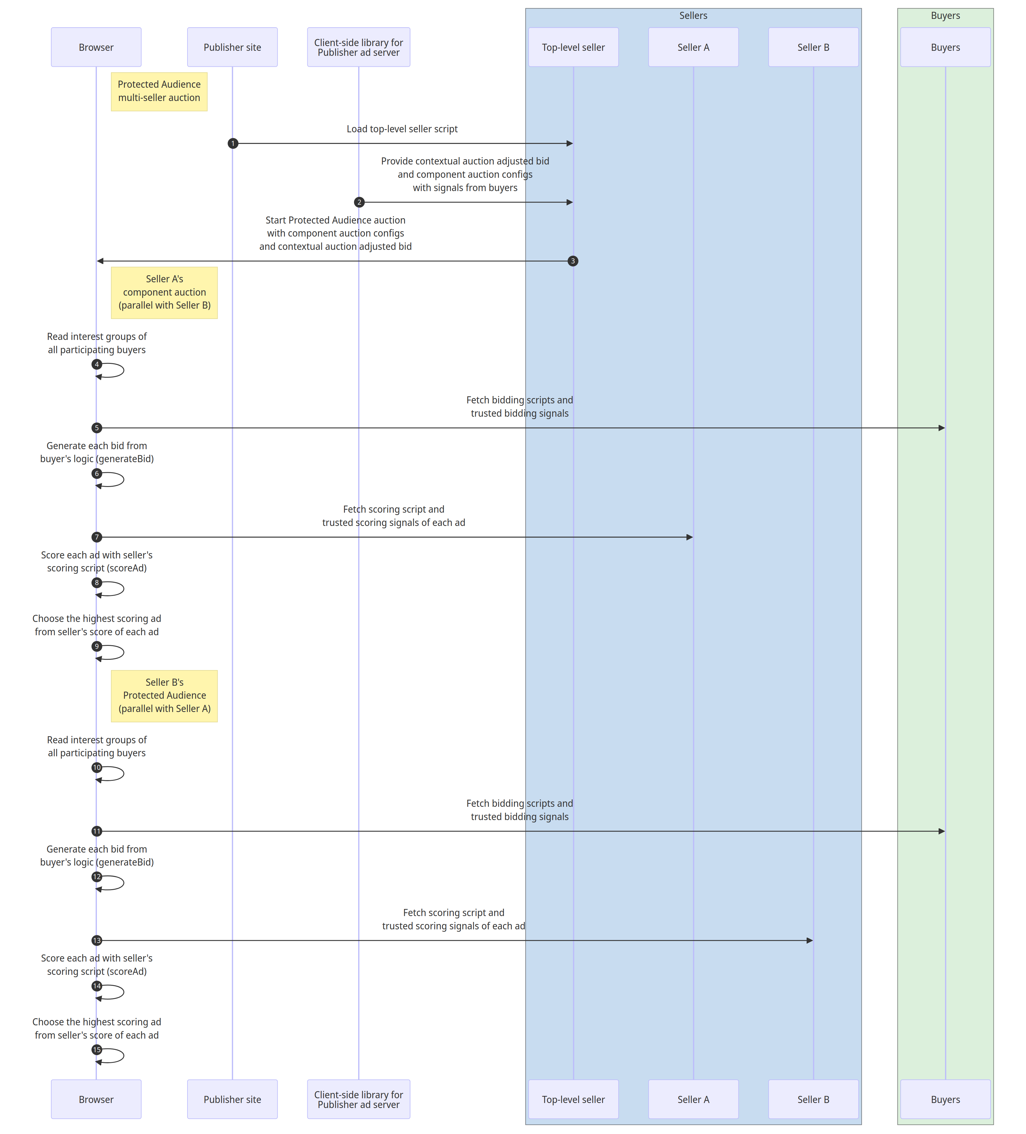
การประมูลแบบผู้ขายหลายรายที่ใช้ Protected Audience API

การประมูลแบบหลายผู้ขายที่ใช้ Protected Audience API จะเลือกโฆษณาที่มีคะแนนสูงสุดจากราคาเสนอที่ส่งโดยการประมูลคอมโพเนนต์
ลำดับเวลาของการประมูลที่ใช้ Protected Audience API ในหน้าผู้เผยแพร่โฆษณา

ในขั้นตอนนี้ การประมูลตามบริบทได้สิ้นสุดลงแล้ว และไลบรารีฝั่งไคลเอ็นต์ของเซิร์ฟเวอร์โฆษณาของผู้เผยแพร่โฆษณาสามารถส่งราคาเสนอที่ปรับแล้วซึ่งชนะการประมูลตามบริบท, การกำหนดค่าการประมูลคอมโพเนนต์ และสัญญาณจากผู้ซื้อที่เข้าร่วมการประมูลที่ใช้ Protected Audience API ไปยังผู้ขายระดับบนสุดได้ สามารถส่งราคาเสนอในการประมูลตามบริบทเป็นราคาพื้นฐานไปยังการกำหนดค่าการประมูลเป็นสัญญาณสำหรับการให้คะแนนในการประมูลระดับบนสุด

การประมูลคอมโพเนนต์จะดำเนินการแบบคู่ขนาน และในการประมูลคอมโพเนนต์แต่ละครั้ง เบราว์เซอร์จะสร้างราคาเสนอจากตรรกะการเสนอราคาของผู้ซื้อแต่ละรายที่เข้าร่วมการประมูลคอมโพเนนต์นั้น ให้คะแนนราคาเสนอแต่ละรายการโดยใช้ตรรกะการให้คะแนนของผู้ขายคอมโพเนนต์ จากนั้นจะส่งคืนโฆษณาที่ได้คะแนนสูงสุดไปยังการประมูลระดับบนสุด

  1. เว็บไซต์ของผู้เผยแพร่โฆษณาจะโหลดสคริปต์ของผู้ขายระดับบนสุด
  2. ไลบรารีฝั่งไคลเอ็นต์ของเซิร์ฟเวอร์โฆษณาของผู้เผยแพร่โฆษณาจะให้ราคาเสนอในการประมูลตามบริบท, การกำหนดค่าการประมูลคอมโพเนนต์พร้อมสัญญาณจากผู้ซื้อไปยังผู้ขายระดับบนสุด ระบบจะส่งราคาเสนอโฆษณาที่ชนะการประมูลตามบริบทไปยังการกำหนดค่าการประมูลเป็นสัญญาณของผู้ขาย (ราคาเสนอนี้จะพร้อมใช้งานในscoreAd()ฟังก์ชันของผู้ขายระดับบนสุด)
  3. ผู้ขายระดับบนสุดจะเริ่มการประมูล Protected Audience โดยเรียกใช้ runAdAuction()
  4. การประมูลคอมโพเนนต์ของผู้ขาย ก. (ทํางานควบคู่กับการประมูลคอมโพเนนต์ของผู้ขาย ข.) เบราว์เซอร์จะอ่านกลุ่มความสนใจของผู้ใช้สำหรับผู้ซื้อทั้งหมดที่เข้าร่วมการประมูลคอมโพเนนต์ของผู้ขาย ก.
  5. เบราว์เซอร์จะดึงข้อมูลสคริปต์การเสนอราคาและสัญญาณการเสนอราคาที่เชื่อถือได้จากตำแหน่งที่ระบุในกลุ่มความสนใจของผู้ซื้อที่เข้าร่วมการประมูลคอมโพเนนต์
  6. เบราว์เซอร์จะสร้างราคาเสนอโดยการเรียกใช้ตรรกะการสร้างราคาเสนอของผู้ซื้อแต่ละราย
  7. เบราว์เซอร์จะดึงข้อมูลสคริปต์การให้คะแนนและสัญญาณการให้คะแนนที่เชื่อถือได้ของโฆษณาแต่ละรายการจากผู้ขาย ก.
  8. เบราว์เซอร์จะเรียกใช้ตรรกะการให้คะแนนของผู้ขาย ก. สำหรับราคาเสนอแต่ละรายการ
  9. เบราว์เซอร์จะเลือกโฆษณาที่มีคะแนนสูงสุดซึ่งส่งโดยตรรกะการให้คะแนนของผู้ขาย ก.
  10. การประมูลคอมโพเนนต์ของผู้ขาย B (ทํางานควบคู่กับการประมูลคอมโพเนนต์ของผู้ขาย A) เบราว์เซอร์จะอ่านกลุ่มความสนใจของผู้ใช้สําหรับผู้ซื้อทั้งหมดที่เข้าร่วมการประมูลคอมโพเนนต์ของผู้ขาย B
  11. เบราว์เซอร์จะดึงข้อมูลสคริปต์การเสนอราคาและสัญญาณการเสนอราคาที่เชื่อถือได้จากตำแหน่งที่ระบุในกลุ่มความสนใจของผู้ซื้อที่เข้าร่วมการประมูลคอมโพเนนต์
  12. เบราว์เซอร์จะสร้างราคาเสนอโดยการเรียกใช้ตรรกะการสร้างราคาเสนอของผู้ซื้อแต่ละราย
  13. เบราว์เซอร์จะดึงข้อมูลสคริปต์การให้คะแนนและสัญญาณการให้คะแนนที่เชื่อถือได้ของโฆษณาแต่ละรายการจากผู้ขาย B
  14. เบราว์เซอร์จะเรียกใช้ตรรกะการให้คะแนนของผู้ขาย B สำหรับราคาเสนอแต่ละรายการ
  15. เบราว์เซอร์จะเลือกโฆษณาที่มีคะแนนสูงสุดซึ่งส่งโดยตรรกะการให้คะแนนของผู้ขาย B

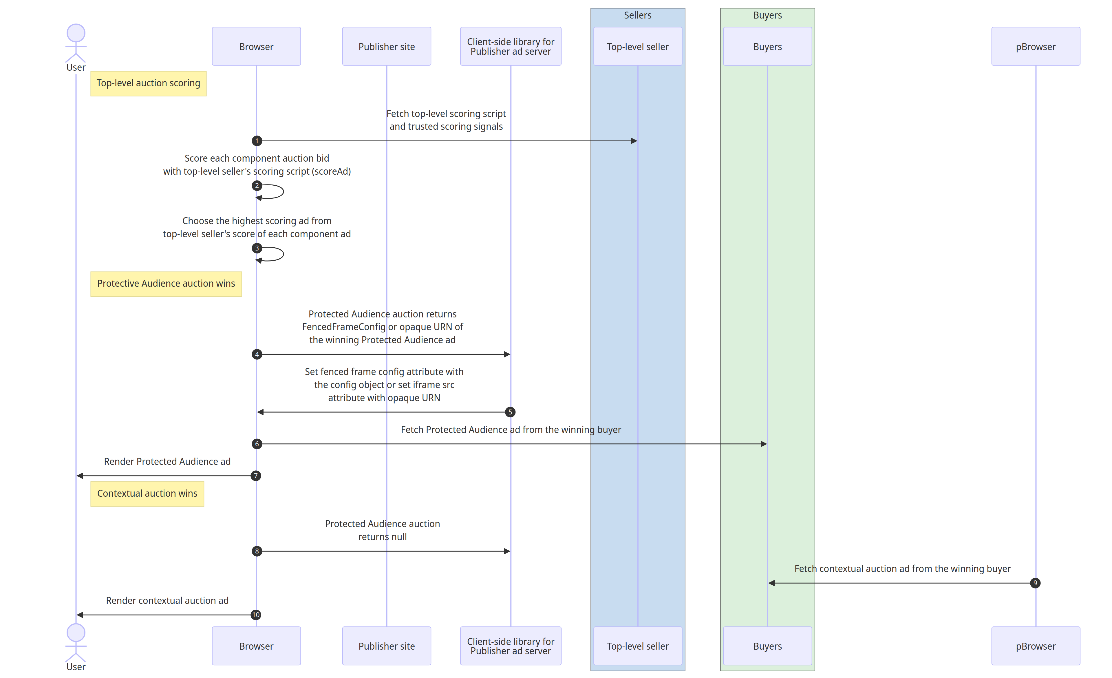
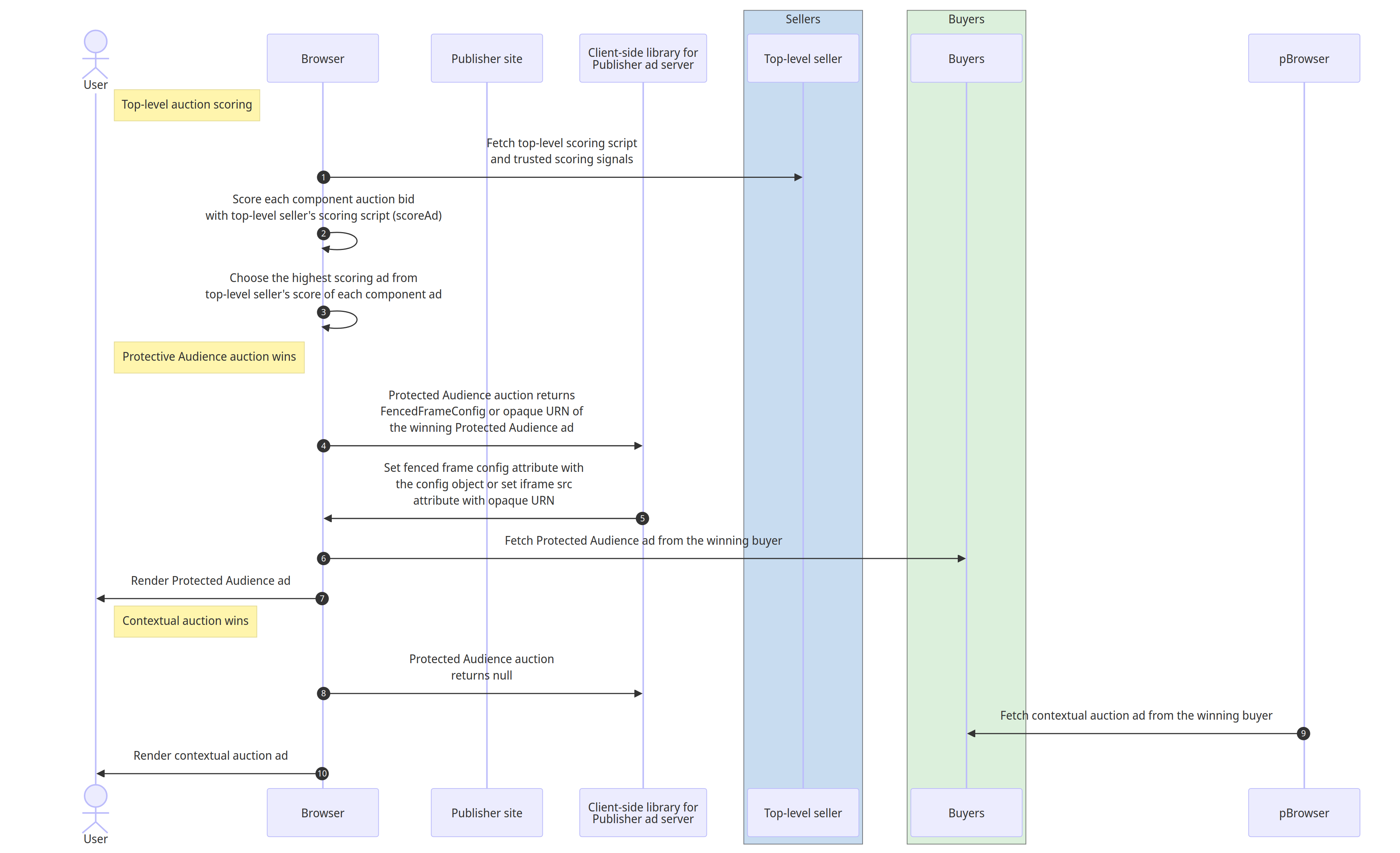
การให้คะแนนการประมูลระดับบนสุดและการแสดงโฆษณา

ไลบรารีฝั่งไคลเอ็นต์ของเซิร์ฟเวอร์โฆษณาของผู้เผยแพร่โฆษณาจะแสดงโฆษณาที่เลือกจากการประมูลตามบริบทและการประมูลที่ใช้ Protected Audience API
ลำดับการแสดงโฆษณาในหน้าผู้เผยแพร่โฆษณา

หลังจากดำเนินการประมูลคอมโพเนนต์จากส่วนก่อนหน้าแล้ว เบราว์เซอร์จะเรียกใช้ตรรกะการให้คะแนนของผู้ขายระดับบนสุดในโฆษณาที่ชนะของการประมูลคอมโพเนนต์แต่ละรายการ ในscoreAd()ฟังก์ชันของผู้ขายระดับบนสุด ราคาเสนอที่ปรับแล้วของการประมูลตามบริบทอาจพร้อมใช้งานเป็น sellerSignals และตรรกะการให้คะแนนอาจเปรียบเทียบราคาเสนอของการประมูลตามบริบทกับราคาเสนอที่ชนะของการประมูลคอมโพเนนต์ Protected Audience API

หากราคาเสนอที่ชนะของการประมูลตามบริบทสูงกว่าราคาเสนอที่ชนะของการประมูลคอมโพเนนต์ ฟังก์ชัน scoreAd() จะแสดงผลคะแนนความน่าสนใจเป็น 0 หากไม่มีโฆษณาที่มีคะแนนความน่าดึงดูดใจสูงกว่า 0 แสดงว่าโฆษณาที่ชนะในการประมูลตามบริบทมีมูลค่ามากกว่าโฆษณาที่ชนะในการประมูลคอมโพเนนต์ และฟังก์ชัน runAdAuction() จะแสดงผล null

หากการประมูลที่ใช้ Protected Audience API ไม่มีผู้ชนะและแสดงผลเป็น null ไลบรารีฝั่งไคลเอ็นต์ของเซิร์ฟเวอร์โฆษณาของผู้เผยแพร่โฆษณาก็จะแสดงผู้ชนะการประมูลตามบริบทใน iframe ได้ หากการประมูล Protected Audience ชนะการประมูลตามบริบทและแสดงผลออบเจ็กต์ FencedFrameConfig หรือ URN แบบทึบ ระบบจะแสดงโฆษณาจากการประมูล Protected Audience ที่ชนะในเฟรมที่จำกัดหรือ iframe ได้

  1. การให้คะแนนโฆษณาในการประมูลระดับบนสุด เบราว์เซอร์จะดึงข้อมูลสคริปต์การให้คะแนนจากผู้ขายระดับบนสุดพร้อมกับสัญญาณการให้คะแนนที่เชื่อถือได้ของโฆษณาแต่ละรายการ
  2. เบราว์เซอร์จะเรียกใช้ตรรกะการให้คะแนนของผู้ขายระดับบนสุดสำหรับราคาเสนอที่ชนะแต่ละรายการของการประมูลคอมโพเนนต์ทั้งหมด ภายในสคริปต์ scoreAd() ของผู้ขายระดับบนสุด ตรรกะจะเข้าถึงราคาเสนอที่ชนะที่ปรับแล้วของการประมูลตามบริบท ซึ่งอาจส่งผ่านเป็น sellerSignals ในการกำหนดค่าการประมูล สคริปต์สามารถเปรียบเทียบราคาเสนอตามบริบทที่ชนะกับราคาเสนอของกลุ่มเป้าหมายที่ได้รับการคุ้มครองของคอมโพเนนต์ และแสดงคะแนนความน่าสนใจเป็น 0 หากราคาตามบริบทสูงกว่า มิฉะนั้น สคริปต์จะคำนวณคะแนนความน่าสนใจ ซึ่งอาจอิงตามราคาเสนอของ Protected Audience ของคอมโพเนนต์
  3. เบราว์เซอร์จะเลือกโฆษณาที่มีคะแนนความน่าดึงดูดใจสูงสุดซึ่งส่งโดยตรรกะการให้คะแนนของผู้ขายระดับบนสุด
  4. หากการประมูลที่ใช้ Protected Audience API ชนะ การประมูลที่ใช้ Protected Audience API จะส่งออบเจ็กต์ FencedFrameConfig หรือ URN แบบทึบไปยังไลบรารีฝั่งไคลเอ็นต์ของเซิร์ฟเวอร์โฆษณาของผู้เผยแพร่โฆษณา
  5. ไลบรารีฝั่งไคลเอ็นต์จะตั้งค่าแอตทริบิวต์ config ของเฟรมที่จำกัดให้เป็นออบเจ็กต์ FencedFrameConfig หรือตั้งค่าแอตทริบิวต์ src ของ iframe เป็น URN แบบทึบของโฆษณา Protected Audience API ที่ชนะ
  6. เบราว์เซอร์จะดึงโฆษณาที่ชนะการประมูลที่ใช้ Protected Audience API จากผู้ซื้อ
  7. เบราว์เซอร์แสดงโฆษณาต่อผู้ใช้
  8. หากการประมูลตามบริบทชนะ การประมูลที่ใช้ Protected Audience API จะแสดงผล null
  9. เบราว์เซอร์จะตั้งค่าแอตทริบิวต์ src ของ iframe เป็นโฆษณาตามบริบทที่ชนะ
  10. เบราว์เซอร์จะดึงโฆษณาที่ชนะการประมูลตามบริบทจากผู้ซื้อ
  11. เบราว์เซอร์แสดงโฆษณาต่อผู้ใช้

มีส่วนร่วมและแชร์ความคิดเห็น

ขั้นตอนถัดไปคือ

เราต้องการพูดคุยกับคุณเพื่อให้แน่ใจว่าเราได้สร้าง API ที่เหมาะสำหรับทุกคน

พูดคุยเกี่ยวกับ API

API นี้จะได้รับการจัดทำเอกสารและอภิปรายต่อสาธารณะเช่นเดียวกับ Privacy Sandbox API อื่นๆ

ทดลองใช้ API

คุณจะทดสอบและเข้าร่วมในการพูดคุยเกี่ยวกับ Protected Audience API ได้