आम तौर पर, पब्लिशर विज्ञापन की मांग के अलग-अलग सोर्स का इस्तेमाल करते हैं, ताकि रेवेन्यू को ऑप्टिमाइज़ किया जा सके. साथ ही, वे कई कंपनियों (जैसे कि पब्लिशर के विज्ञापन सर्वर, सप्लाई-साइड प्लैटफ़ॉर्म, और डिमांड-साइड प्लैटफ़ॉर्म) को शामिल करते हैं, ताकि पेज पर मौजूद किसी विज्ञापन स्लॉट के लिए सबसे सही विज्ञापन तय किया जा सके. हेडर बिडिंग की मदद से पब्लिशर, विज्ञापन स्लॉट के लिए अलग-अलग मांग स्रोतों से बिड हासिल कर सकते हैं. सीक्वेंशियल ऑक्शन सेटअप में, कॉन्टेक्स्ट के हिसाब से डेटा के साथ नीलामी चलाने के लिए, हेडर बिडिंग लाइब्रेरी का इस्तेमाल किया जा सकता है. वहीं, क्रॉस-साइट डेटा के साथ नीलामी चलाने के लिए, Protected Audience का इस्तेमाल किया जाता है.
शुरू करने से पहले, लैंडिंग पेज पर जाकर, सुरक्षित ऑडियंस की बुनियादी बातों के बारे में जानें. साथ ही, Prebid.js के दस्तावेज़ में जाकर, हेडर बिडिंग के बारे में जानें.
परिभाषाएं
नीलामी
| नीलामी | परिभाषा |
| कॉन्टेक्स्ट के हिसाब से नीलामी | विज्ञापन की ऐसी नीलामी जिसमें उस कॉन्टेक्स्ट में उपलब्ध डेटा का इस्तेमाल किया जाता है जहां नीलामी होती है. कॉन्टेक्स्ट के हिसाब से होने वाली नीलामी में, एक से ज़्यादा नीलामियां हो सकती हैं. जैसे, हेडर बिडिंग और सर्वर-साइड नीलामियां. |
| Protected Audience API से जुड़ी नीलामी | यह ऐसी विज्ञापन नीलामी होती है जिसमें किसी दूसरी साइट पर बनाए गए दिलचस्पी वाले ग्रुप पर बिडिंग की जाती है. |
| Protected Audience API का इस्तेमाल करने वाले कई सेलर की नीलामी | Protected Audience API से जुड़ी दो टियर वाली नीलामी. इसमें सबसे पहले, कई पैरलल कॉम्पोनेंट नीलामियां शामिल होती हैं. इसके बाद, ये नीलामियां सबसे ज़्यादा स्कोर करने वाले विज्ञापन को टॉप-लेवल की फ़ाइनल नीलामी में सबमिट करती हैं. |
| टॉप-लेवल की नीलामी | Protected Audience API की मदद से की जाने वाली मल्टी-सेलर नीलामी में, यह विज्ञापन की आखिरी नीलामी होती है. इसमें कॉम्पोनेंट नीलामी के विजेताओं को स्कोर दिया जाता है. |
| कॉम्पोनेंट नीलामी | Protected Audience API की मदद से एक से ज़्यादा सेलर के लिए की जाने वाली नीलामी में नेस्ट की गई नीलामी. इसमें हर कॉम्पोनेंट सेलर, कॉम्पोनेंट की नीलामी एक साथ चलाता है. हर कॉम्पोनेंट की नीलामी में सबसे ज़्यादा स्कोर पाने वाले विज्ञापनों को टॉप-लेवल की नीलामी में शामिल किया जाता है. |
| क्रमवार नीलामी का सेटअप | विज्ञापन की नीलामी का ऐसा सेटअप जो कॉन्टेक्स्ट के हिसाब से होने वाली नीलामियों को Protected Audience API की मदद से होने वाली नीलामी के साथ इंटिग्रेट करता है. साथ ही, दोनों नीलामियों में से किसी एक को विजेता के तौर पर चुनता है. |
पार्टी में शामिल लोग
| हिस्सा लेने वाला व्यक्ति | परिभाषा |
| विज्ञापन देने वाला | वह पार्टी जो विज्ञापन प्लेसमेंट चाहती है और विज्ञापन क्रिएटिव बनाती है. |
| प्रकाशक | वह पार्टी जो नीलामी के लिए विज्ञापन इन्वेंट्री उपलब्ध कराती है. |
| खरीदार | वह पार्टी जो सेलर से विज्ञापन स्पेस खरीदने के लिए, नीलामी में बिड करती है. आम तौर पर, यह डिमांड-साइड प्लैटफ़ॉर्म (डीएसपी) होता है. |
| पब्लिशर का विज्ञापन सर्वर | इस सेवा का इस्तेमाल पब्लिशर, साइट पर रेंडर किए जाने वाले विज्ञापनों को मैनेज करने और उन्हें चुनने के लिए करते हैं. पब्लिशर का विज्ञापन सर्वर, नीलामी के अपने नतीजों, हेडर बिडर के जवाबों, सीधे तौर पर बेची गई इन्वेंट्री वगैरह को मिलाकर यह तय कर सकता है कि कौनसे विज्ञापन से पब्लिशर को सबसे ज़्यादा रेवेन्यू मिलेगा.
पब्लिशर का विज्ञापन सर्वर, सर्वर के साथ इंटरैक्ट करने के लिए क्लाइंट-साइड लाइब्रेरी उपलब्ध करा सकता है. |
| टॉप-लेवल सेलर | यह वह पार्टी होती है जो Protected Audience API की मदद से, एक से ज़्यादा सेलर के लिए नीलामी शुरू करती है. साथ ही, टॉप-लेवल की नीलामी में हिस्सा लेती है. |
| कंपोनेंट सेलर | यह ऐसी पार्टी होती है जो Protected Audience की मल्टी-सेलर नीलामी में कॉम्पोनेंट नीलामी करती है. इससे पब्लिशर के विज्ञापन स्पेस को खरीदारों को बेचा जा सकता है. आम तौर पर, सप्लाई-साइड प्लैटफ़ॉर्म (एसएसपी). |
क्रमवार नीलामी का सेटअप
सीक्वेंशियल ऑक्शन सेटअप में, कॉन्टेक्स्ट के हिसाब से नीलामी पहले की जाती है. इसके बाद, Protected Audience API से जुड़ी नीलामी की जाती है. इस सेटअप की मदद से पब्लिशर, पेज पर उपलब्ध कॉन्टेक्स्ट के हिसाब से डेटा का इस्तेमाल करके ज़्यादा से ज़्यादा कमाई कर सकते हैं. साथ ही, वे उपयोगकर्ताओं की निजता को सुरक्षित रखने के लिए, सुरक्षित माहौल में अलग-अलग साइटों से मिले डेटा का इस्तेमाल करके नीलामी भी कर सकते हैं.
हेडर बिडिंग लाइब्रेरी को पेज पर सबसे पहले लागू किया जा सकता है, ताकि पब्लिशर के विज्ञापन सर्वर की कॉन्टेक्स्ट के हिसाब से होने वाली नीलामी के लिए बिड इकट्ठा की जा सकें. इसके बाद, कॉन्टेक्स्ट के हिसाब से होने वाली नीलामी में जीतने वाली बिड की अडजस्ट की गई कीमत को, Protected Audience API से जुड़ी नीलामी में बिड फ़्लोर के तौर पर डाला जा सकता है. स्कोरिंग के दौरान, टॉप-लेवल सेलर, कॉम्पोनेंट की नीलामी के लिए बिड की कीमतों को बिड फ़्लोर से नीचे कर सकता है. इसके लिए, उसे बिड फ़्लोर को शून्य स्कोर असाइन करना होगा. ऐसा तब किया जा सकता है, जब बिड फ़्लोर के लिए स्कोर कैलकुलेट किया जा रहा हो. अगर Protected Audience कॉम्पोनेंट की नीलामी की कोई भी बिड, बिड फ़्लोर से ज़्यादा नहीं है, तो कॉन्टेक्स्ट के हिसाब से नीलामी जीतने वाले विज्ञापन को उपयोगकर्ता को दिखाया जाता है. अगर Protected Audience की नीलामी में कोई विज्ञापन जीत जाता है, तो इसका मतलब है कि वह बिड फ़्लोर से ऊपर है. साथ ही, Protected Audience की नीलामी में जीतने वाला विज्ञापन, उपयोगकर्ता को दिखाया जाता है.
नीलामी के क्रम से जुड़े इस सेटअप के उदाहरण में, पेज पर तीन मुख्य नीलामियां क्रम से की जा सकती हैं: 1) हेडर बिडिंग लाइब्रेरी के ज़रिए कॉन्टेक्स्ट के हिसाब से नीलामी, 2) पब्लिशर के विज्ञापन सर्वर के ज़रिए कॉन्टेक्स्ट के हिसाब से नीलामी, और 3) Protected Audience की नीलामी.
खास जानकारी वाले डायग्राम के बारे में पूरी जानकारी:
- नीलामी से पहले, उपयोगकर्ता को विज्ञापन देने वाले व्यक्ति या कंपनी की साइट पर एक जैसी दिलचस्पी वाले ग्रुप में जोड़ा जाता है.
- जब उपयोगकर्ता बाद में पब्लिशर के पेज पर जाता है, तो Prebid.js कॉन्टेक्स्ट के हिसाब से नीलामी करता है. इससे हेडर बिडर से बिड के जवाब इकट्ठा किए जाते हैं. इस चरण के दौरान, खरीदार सिग्नल दे सकते हैं. साथ ही, सेलर कॉम्पोनेंट ऑक्शन कॉन्फ़िगरेशन दे सकते हैं, ताकि उनका इस्तेमाल Protected Audience की अगली नीलामी में किया जा सके. Prebid.js, इन सिग्नल और कॉन्फ़िगरेशन को Protected Audience API से जुड़ी नीलामी में भेजने के लिए, मॉड्यूल उपलब्ध कराता है.
- Prebid.js से इकट्ठा किए गए बिड रिस्पॉन्स, पब्लिशर के विज्ञापन सर्वर को भेजे जाते हैं. ऐसा सर्वर-साइड कॉन्टेक्स्ट के हिसाब से नीलामी के लिए किया जाता है.
- पब्लिशर का विज्ञापन सर्वर, नीलामी के नतीजों, हेडर बिडिंग के नतीजों, सीधे तौर पर बेची गई इन्वेंट्री वगैरह को मिलाकर यह तय कर सकता है कि पब्लिशर को सबसे ज़्यादा रेवेन्यू किस विज्ञापन से मिलेगा. विज्ञापन देने वाले व्यक्ति या कंपनी के विज्ञापन सर्वर की क्लाइंट-साइड लाइब्रेरी को सबसे अच्छा परफ़ॉर्म करने वाला विज्ञापन वापस भेज दिया जाता है.
- कॉन्टेक्स्ट के हिसाब से की गई नीलामी जीतने वाले व्यक्ति या कंपनी की अडजस्ट की गई बिड की कीमत, खरीदार के सिग्नल (
perBuyerSignals), और Prebid.js से इकट्ठा किए गए सेलर के कॉम्पोनेंट ऑक्शन कॉन्फ़िगरेशन को, पब्लिशर के विज्ञापन सर्वर की क्लाइंट-साइड लाइब्रेरी की मदद से, Protected Audience API से जुड़ी नीलामी में पास किया जा सकता है. - Protected Audience API की मदद से होने वाली मल्टी-सेलर नीलामी, टॉप-लेवल सेलर करता है. टॉप-लेवल सेलर के स्कोरिंग चरण के दौरान, टॉप-लेवल सेलर हर कॉम्पोनेंट की नीलामी जीतने वाली बोली की कीमत की तुलना, कॉन्टेक्स्ट के हिसाब से अडजस्ट की गई नीलामी जीतने वाली बोली की कीमत से कर सकता है. अगर कॉम्पोनेंट के लिए बिड की कीमत, कॉन्टेक्स्ट के हिसाब से होने वाली नीलामी के लिए बिड की कीमत से कम है, तो टॉप-लेवल सेलर,
0का डिज़ायरेबिलिटी स्कोर दिखाता है. अगर सभी बिड को0स्कोर किया जाता है, तोrunAdAuction()कॉलnullदिखाता है. इसका मतलब है कि कॉन्टेक्स्ट के हिसाब से नीलामी जीतने वाले विज्ञापन को रेंडर किया जाना चाहिए. - पब्लिशर के विज्ञापन सर्वर की क्लाइंट-साइड लाइब्रेरी,
runAdAuction()कॉल से मिले जवाब के आधार पर, Protected Audience वाले विज्ञापन या कॉन्टेक्स्ट के हिसाब से विज्ञापन को रेंडर करती है. - नीलामी जीतने वाले विज्ञापन को उपयोगकर्ता के लिए रेंडर किया जाता है.
नीलामी से पहले
नीलामी से पहले, जब उपयोगकर्ता विज्ञापन देने वाले व्यक्ति या कंपनी के पेज पर जाता है, तो खरीदार और विज्ञापन देने वाला व्यक्ति या कंपनी, साइट के इंटरेस्ट ग्रुप को तय कर सकते हैं. साथ ही, विज्ञापन देने वाले व्यक्ति या कंपनी की साइट से कॉन्टेक्स्ट के हिसाब से डेटा और पहले पक्ष (ग्राहक) का डेटा जोड़ सकते हैं. इसका इस्तेमाल बाद में नीलामी के लिए सिग्नल के तौर पर किया जाएगा.
- उपयोगकर्ता, विज्ञापन देने वाले व्यक्ति या कंपनी की साइट पर जाता है.
- विज्ञापन देने वाला व्यक्ति या कंपनी, नीलामी में हिस्सा लेने वाले हर खरीदार की स्क्रिप्ट को बाद में लोड करती है.
- खरीदार की स्क्रिप्ट में,
joinAdInterestGroup()कॉल शामिल होता है. इससे उपयोगकर्ता को खरीदार के इंटरेस्ट ग्रुप में जोड़ा जाता है.
Prebid.js और Publisher Ad Server की मदद से कॉन्टेक्स्ट के हिसाब से नीलामी
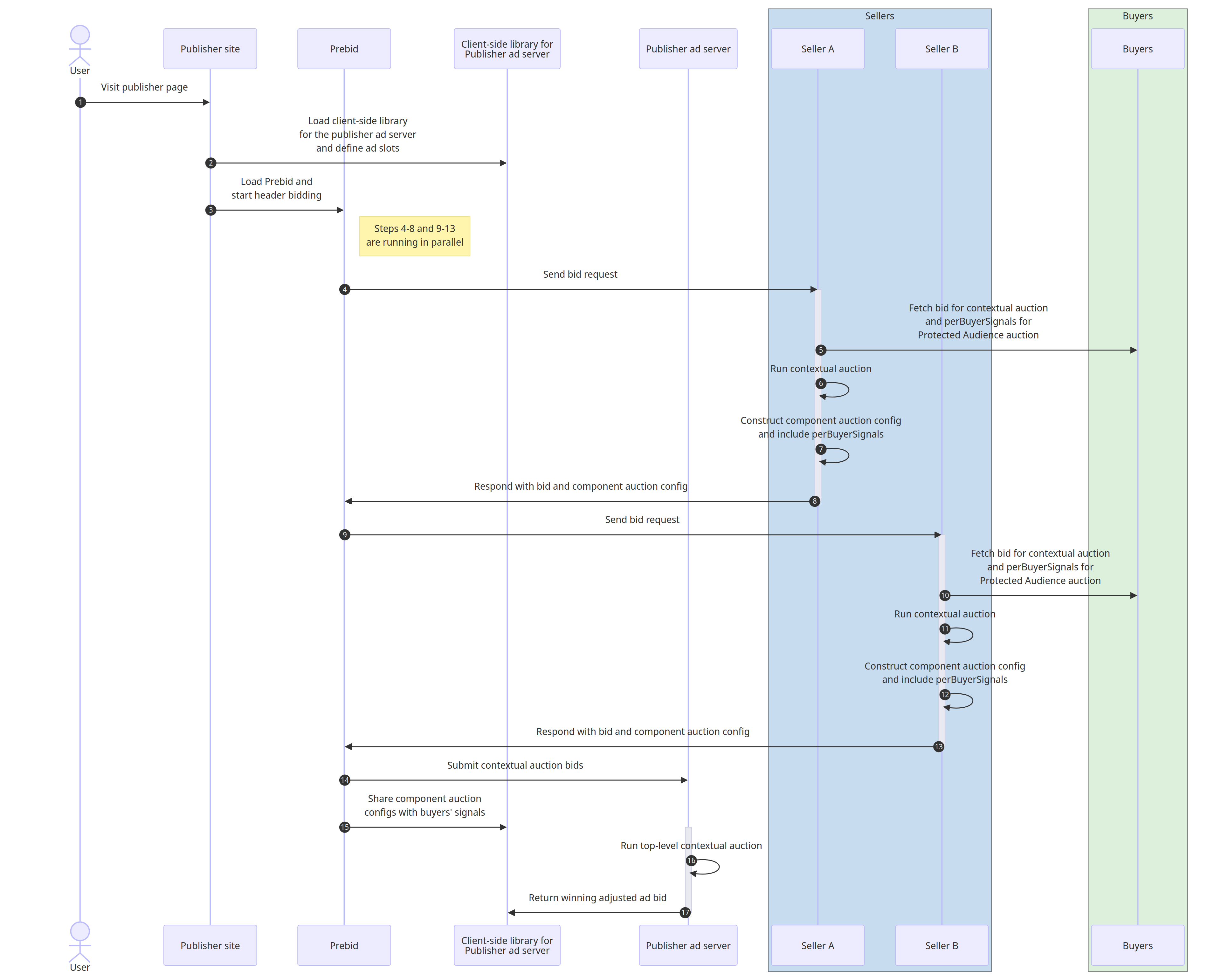
क्रम से होने वाली नीलामी के सेटअप में, Protected Audience API से जुड़ी नीलामी शुरू होने से पहले, कॉन्टेक्स्ट के हिसाब से होने वाली सभी नीलामियां पूरी हो जाती हैं. इस दस्तावेज़ में बताए गए सेटअप में, हम Prebid.js की मदद से कॉन्टेक्स्ट के हिसाब से हेडर बिडिंग वाली नीलामी करते हैं. यह नीलामी, पब्लिशर के विज्ञापन सर्वर की सर्वर-साइड नीलामी में शामिल होती है.
पब्लिशर, सबसे पहले Prebid.js को एक फ़्लैग के साथ कॉल करके, कॉन्टेक्स्ट के हिसाब से हेडर बिडिंग नीलामी शुरू करता है. इससे यह पता चलता है कि इसके बाद, Protected Audience नीलामी की जाएगी. इसके बाद, Prebid.js बिड रिस्पॉन्स इकट्ठा करता है और उन्हें सर्वर साइड कॉन्टेक्स्ट के हिसाब से नीलामी के लिए, पब्लिशर के विज्ञापन सर्वर को भेजता है. बिड रिस्पॉन्स इकट्ठा करने के चरण के दौरान, खरीदारों और सेलर के पास कॉम्पोनेंट ऑक्शन कॉन्फ़िगरेशन और खरीदारों के सिग्नल (perBuyerSignals) देने का विकल्प होता है. इनका इस्तेमाल, Protected Audience API से जुड़ी अगली नीलामी के लिए किया जाता है. हालांकि, ऐसा सिर्फ़ तब किया जाता है, जब वे नीलामी में हिस्सा लेना चाहते हों. नीलामी के उस कॉम्पोनेंट का कॉन्फ़िगरेशन, आखिर में Protected Audience API से जुड़ी अगली नीलामी में पास हो जाएगा.
- कॉन्टेक्स्ट के हिसाब से नीलामी शुरू करना उपयोगकर्ता, पब्लिशर पेज पर जाता है.
- पब्लिशर पेज, पब्लिशर विज्ञापन सर्वर की क्लाइंट-साइड लाइब्रेरी लोड करता है और विज्ञापन स्लॉट तय करता है.
- पब्लिशर पेज, Prebid को लोड करता है और हेडर बिडिंग कॉन्टेक्स्ट के हिसाब से नीलामी शुरू करता है.
- सेलर A की कॉन्टेक्स्ट के हिसाब से नीलामी(सेलर B की कॉन्टेक्स्ट के हिसाब से नीलामी के साथ-साथ चल रही है). Prebid.js, सेलर A को बिड रिक्वेस्ट भेजता है.
- सेलर A, खरीदारों से बिड रिस्पॉन्स और
perBuyerSignalsको वापस पाता है. - सेलर A, कॉन्टेक्स्ट के हिसाब से नीलामी करता है.
- सेलर A,
perBuyerSignalsको शामिल करके कॉम्पोनेंट ऑक्शन कॉन्फ़िगरेशन बनाता है. - सेलर A, Prebid.js को सबसे ज़्यादा बिड और कॉम्पोनेंट ऑक्शन कॉन्फ़िगरेशन के साथ जवाब देता है.
- सेलर B की कॉन्टेक्स्ट के हिसाब से नीलामी (यह सेलर A की कॉन्टेक्स्ट के हिसाब से होने वाली नीलामी के साथ-साथ चलती है). Prebid.js, सेलर B को बिड अनुरोध भेजता है.
- सेलर B, खरीदारों से बिड रिस्पॉन्स और
perBuyerSignalsको वापस पाता है. - सेलर B, कॉन्टेक्स्ट के हिसाब से नीलामी करता है.
- सेलर B,
perBuyerSignalsको शामिल करके कॉम्पोनेंट ऑक्शन कॉन्फ़िगरेशन बनाता है. - सेलर B, Prebid.js को सबसे ज़्यादा बिड और उसके कॉम्पोनेंट ऑक्शन कॉन्फ़िगरेशन के साथ जवाब देता है.
- पब्लिशर के विज्ञापन सर्वर की कॉन्टेक्स्टुअल नीलामी Prebid.js से इकट्ठा किए गए बिड रिस्पॉन्स, कॉन्टेक्स्टुअल नीलामी के लिए पब्लिशर के विज्ञापन सर्वर को भेजे जाते हैं.
- खरीदारों के सिग्नल वाले कॉम्पोनेंट ऑक्शन कॉन्फ़िगरेशन, पब्लिशर के विज्ञापन सर्वर की क्लाइंट-साइड लाइब्रेरी के साथ शेयर किए जाते हैं
- पब्लिशर का विज्ञापन सर्वर, कॉन्टेक्स्ट के हिसाब से नीलामी करता है. इससे सीधे तौर पर बेचे जाने वाले कैंपेन, प्रोग्रामैटिक बिड, Prebid की कॉन्टेक्स्ट के हिसाब से बिड, और अन्य इन्वेंट्री के बीच सबसे अच्छा विज्ञापन तय किया जाता है.
- पब्लिशर का विज्ञापन सर्वर, अडजस्ट की गई सबसे ज़्यादा बिड दिखाता है.
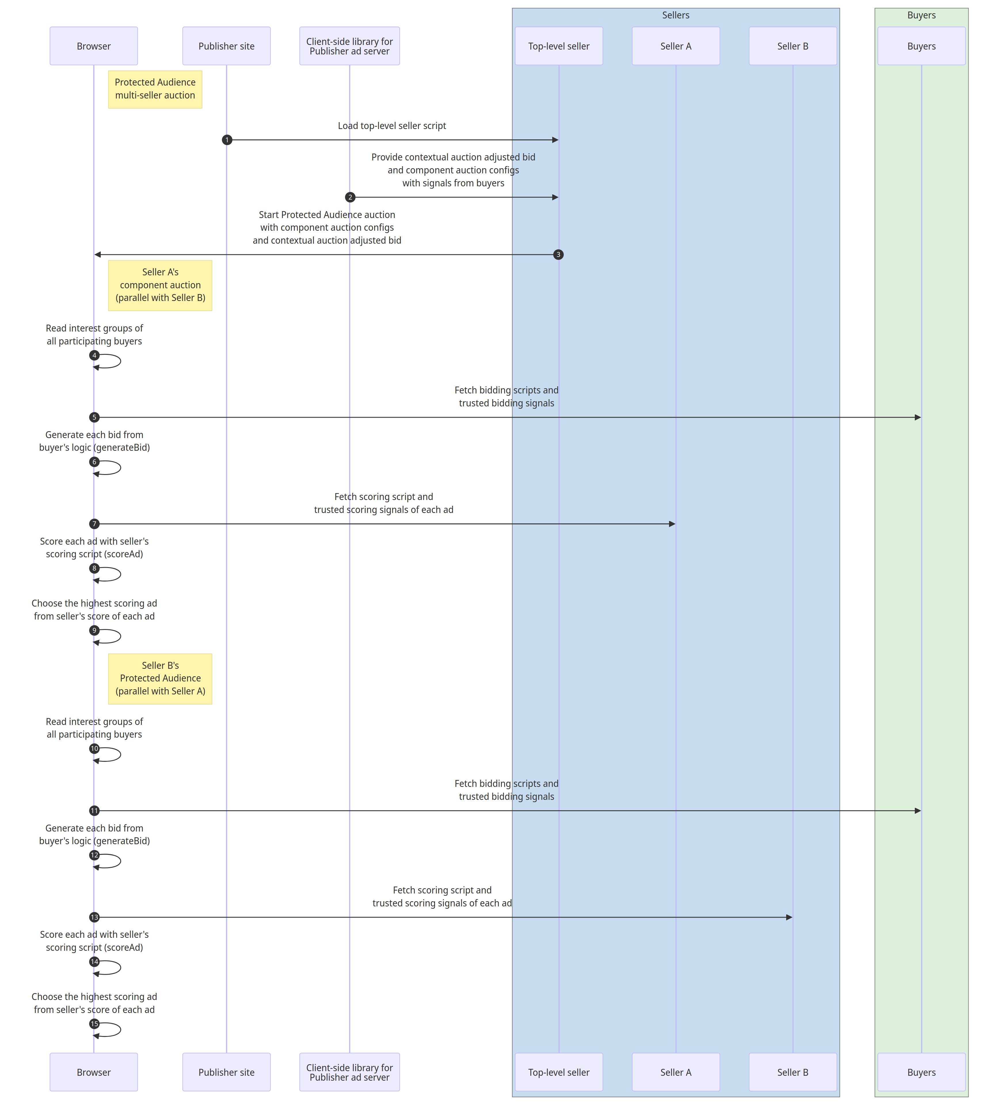
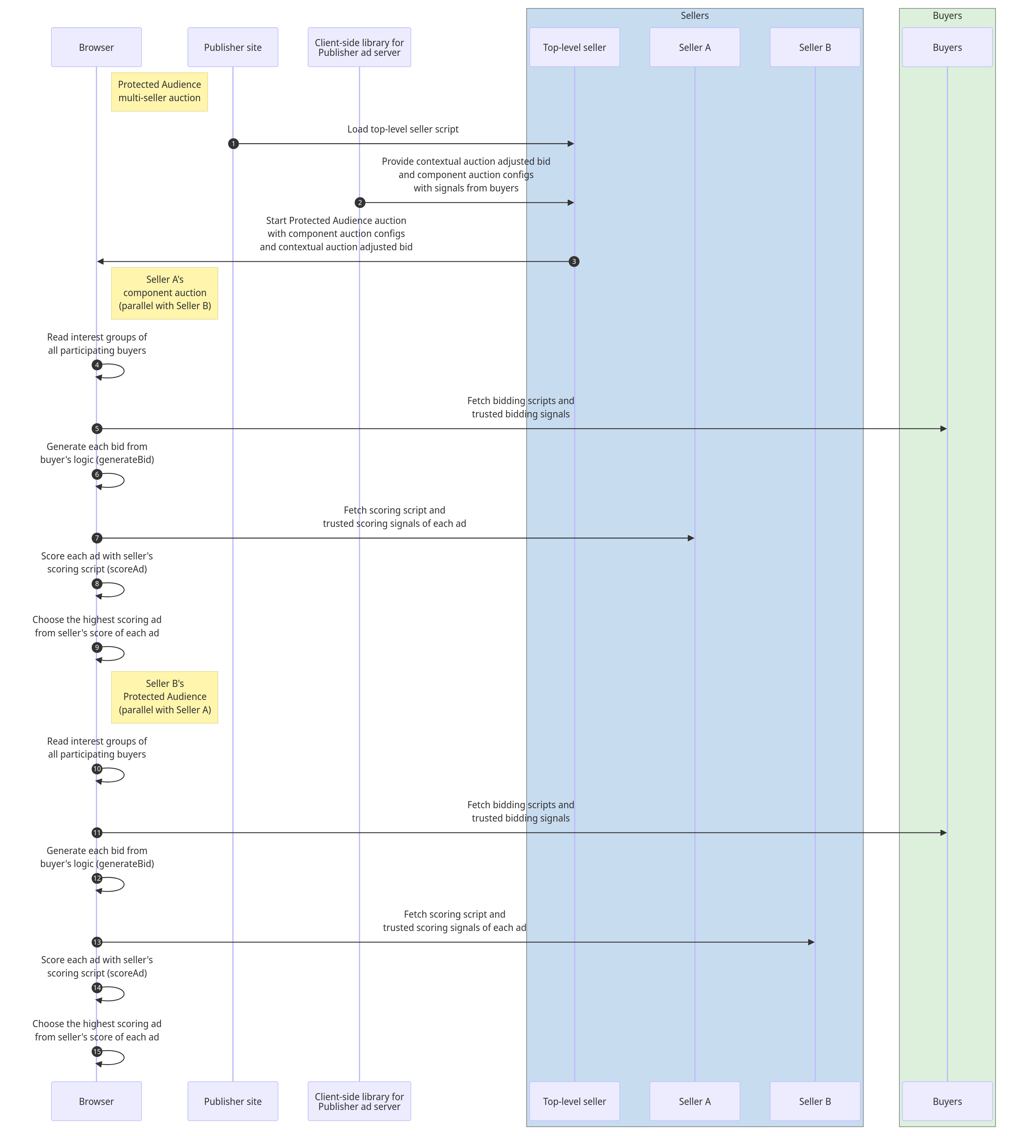
Protected Audience API का इस्तेमाल करने वाले कई सेलर के लिए नीलामी
इस चरण में, कॉन्टेक्स्ट के हिसाब से होने वाली नीलामी पूरी हो जाती है. साथ ही, पब्लिशर के विज्ञापन सर्वर की क्लाइंट-साइड लाइब्रेरी, कॉन्टेक्स्ट के हिसाब से होने वाली नीलामी में जीतने वाली अडजस्ट की गई बिड की कीमत, कॉम्पोनेंट ऑक्शन कॉन्फ़िगरेशन, और Protected Audience ऑक्शन में हिस्सा लेने वाले खरीदारों के सिग्नल को टॉप-लेवल सेलर को भेज सकती है. कॉन्टेक्स्ट के हिसाब से नीलामी की बिड की कीमत को फ़्लोर के तौर पर, नीलामी के कॉन्फ़िगरेशन में पास किया जा सकता है. इससे टॉप-लेवल की नीलामी में स्कोरिंग के लिए सिग्नल मिलता है.
कॉम्पोनेंट की नीलामी एक साथ की जाती हैं. हर कॉम्पोनेंट की नीलामी में, ब्राउज़र उस कॉम्पोनेंट की नीलामी में हिस्सा लेने वाले हर खरीदार के बिडिंग लॉजिक से बिड जनरेट करता है. इसके बाद, कॉम्पोनेंट सेलर के स्कोरिंग लॉजिक का इस्तेमाल करके, हर बिड को स्कोर करता है. इसके बाद, सबसे ज़्यादा स्कोर वाले विज्ञापन को टॉप-लेवल की नीलामी में भेजता है.
- पब्लिशर की साइट, टॉप-लेवल सेलर की स्क्रिप्ट लोड करती है.
- पब्लिशर के विज्ञापन सर्वर की क्लाइंट-साइड लाइब्रेरी, कॉन्टेक्स्ट के हिसाब से नीलामी की बिड की कीमत, कॉम्पोनेंट की नीलामी के कॉन्फ़िगरेशन, और खरीदारों से मिले सिग्नल, टॉप-लेवल सेलर को उपलब्ध कराती है. कॉन्टेक्स्ट के हिसाब से नीलामी जीतने वाले विज्ञापन की बिड की कीमत को सेलर सिग्नल के तौर पर, नीलामी के कॉन्फ़िगरेशन में पास किया जा सकता है. यह बिड की कीमत, टॉप-लेवल सेलर के
scoreAd()फ़ंक्शन में उपलब्ध हो जाती है. - टॉप-लेवल सेलर,
runAdAuction()को कॉल करके Protected Audience API से जुड़ी नीलामी शुरू करता है. - सेलर A के कॉम्पोनेंट की नीलामी (सेलर B के कॉम्पोनेंट की नीलामी के साथ-साथ चल रही है). ब्राउज़र, सेलर A की कॉम्पोनेंट नीलामी में हिस्सा लेने वाले सभी खरीदारों के लिए, उपयोगकर्ता के इंटरेस्ट ग्रुप को पढ़ता है.
- ब्राउज़र, बिडिंग स्क्रिप्ट और भरोसेमंद बिडिंग सिग्नल को उन जगहों से फ़ेच करता है जो कॉम्पोनेंट ऑक्शन में हिस्सा लेने वाले खरीदारों के इंटरेस्ट ग्रुप में बताई गई हैं.
- ब्राउज़र, हर खरीदार के बिड जनरेशन लॉजिक को लागू करके बिड जनरेट करता है.
- ब्राउज़र, सेलर A से हर विज्ञापन की स्कोरिंग स्क्रिप्ट और भरोसेमंद स्कोरिंग सिग्नल फ़ेच करता है.
- ब्राउज़र, हर बिड के लिए सेलर A के स्कोरिंग लॉजिक को लागू करता है.
- ब्राउज़र, सेलर A के स्कोरिंग लॉजिक के हिसाब से सबमिट किए गए सबसे ज़्यादा स्कोर वाले विज्ञापन को चुनता है.
- सेलर B के कॉम्पोनेंट की नीलामी (सेलर A के कॉम्पोनेंट की नीलामी के साथ-साथ चल रही है). ब्राउज़र, सेलर B की कॉम्पोनेंट नीलामी में हिस्सा लेने वाले सभी खरीदारों के लिए, उपयोगकर्ता के इंटरेस्ट ग्रुप को पढ़ता है.
- ब्राउज़र, बिडिंग स्क्रिप्ट और भरोसेमंद बिडिंग सिग्नल को उन जगहों से फ़ेच करता है जो कॉम्पोनेंट ऑक्शन में हिस्सा लेने वाले खरीदारों के इंटरेस्ट ग्रुप में बताई गई हैं.
- ब्राउज़र, हर खरीदार के बिड जनरेशन लॉजिक को लागू करके बिड जनरेट करता है.
- ब्राउज़र, सेलर B से हर विज्ञापन के लिए स्कोरिंग स्क्रिप्ट और भरोसेमंद स्कोरिंग सिग्नल फ़ेच करता है.
- ब्राउज़र, हर बिड के लिए सेलर B के स्कोरिंग लॉजिक को लागू करता है.
- ब्राउज़र, सेलर B के स्कोरिंग लॉजिक के हिसाब से सबमिट किए गए सबसे ज़्यादा स्कोर वाले विज्ञापन को चुनता है.
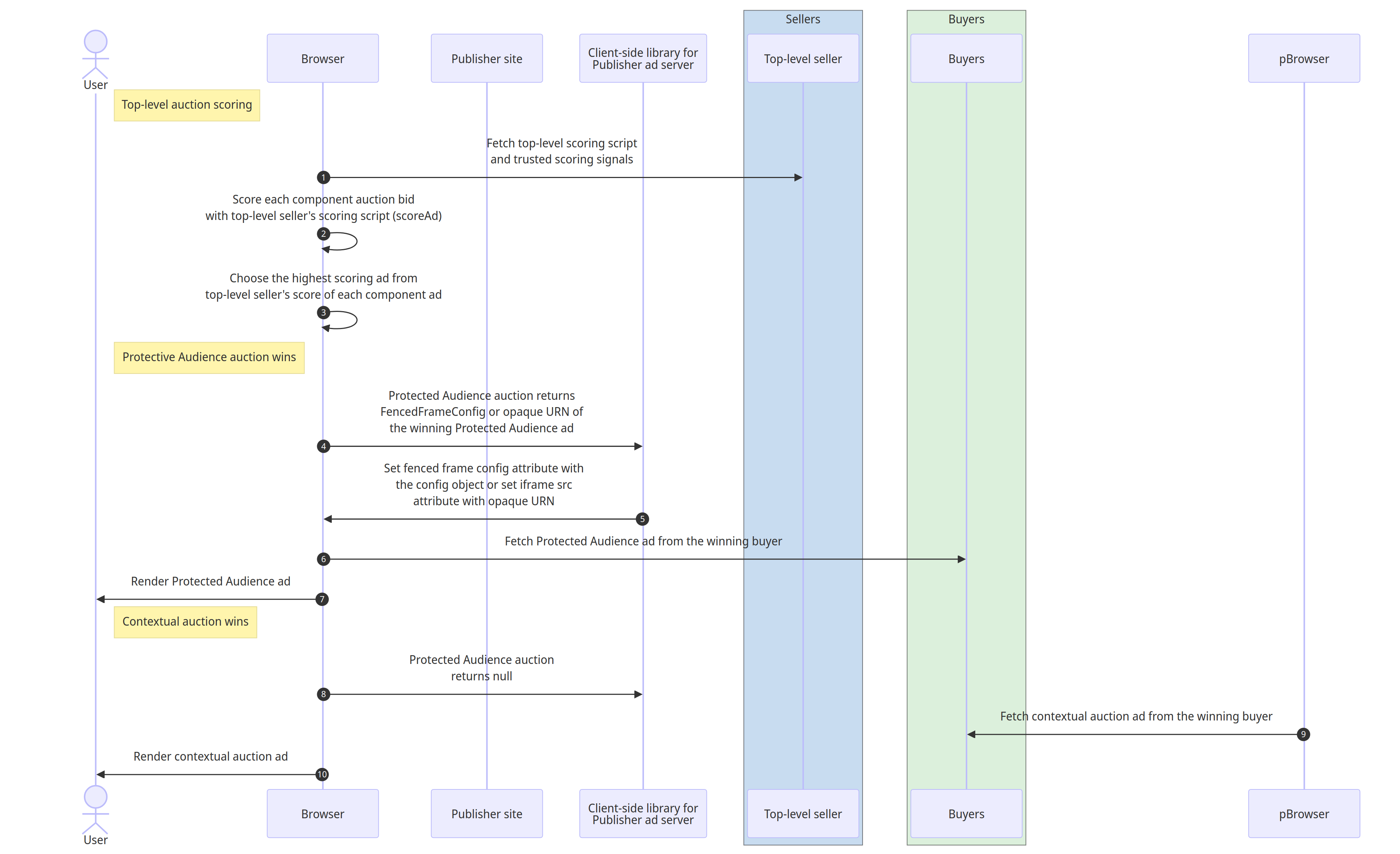
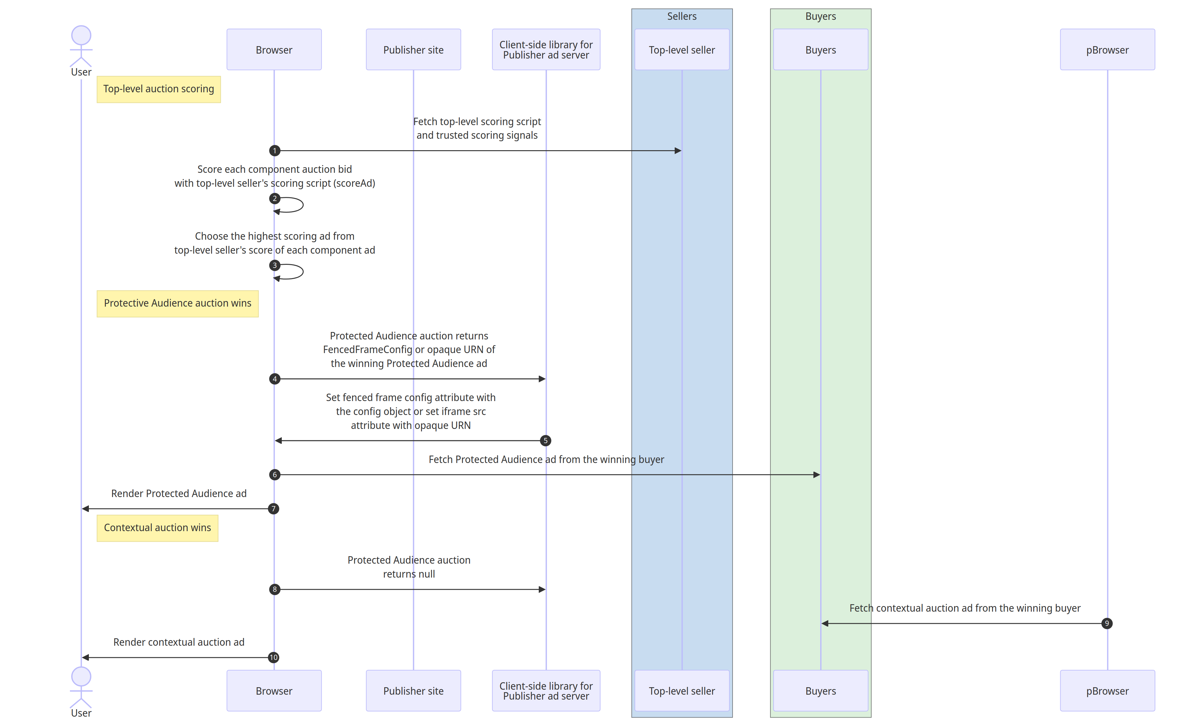
टॉप-लेवल पर नीलामी के लिए स्कोरिंग और विज्ञापन रेंडरिंग
पिछले सेक्शन में बताई गई कॉम्पोनेंट नीलामी पूरी होने के बाद, ब्राउज़र हर कॉम्पोनेंट नीलामी में जीतने वाले विज्ञापन पर, टॉप-लेवल सेलर के स्कोरिंग लॉजिक को लागू करता है. टॉप-लेवल सेलर के scoreAd() फ़ंक्शन में, कॉन्टेक्स्ट के हिसाब से नीलामी के लिए अडजस्ट की गई बिड की कीमत, sellerSignals के तौर पर उपलब्ध हो सकती है. साथ ही, स्कोरिंग लॉजिक, कॉन्टेक्स्ट के हिसाब से नीलामी के लिए अडजस्ट की गई बिड की कीमत की तुलना, Protected Audience कॉम्पोनेंट की नीलामी के लिए जीती गई बिड की कीमत से कर सकता है.
अगर कॉन्टेक्स्ट के हिसाब से होने वाली नीलामी की सबसे ज़्यादा बिड की कीमत, कॉम्पोनेंट के हिसाब से होने वाली नीलामी की सबसे ज़्यादा बिड की कीमत से ज़्यादा है, तो scoreAd() फ़ंक्शन, 0 का डिज़ायरेबिलिटी स्कोर दिखा सकता है. अगर किसी भी विज्ञापन का डिज़ायरेबिलिटी स्कोर 0 से ज़्यादा नहीं है, तो इसका मतलब है कि कॉन्टेक्स्ट के हिसाब से होने वाली नीलामी में जीतने वाला विज्ञापन, कॉम्पोनेंट के हिसाब से होने वाली नीलामी में जीतने वाले किसी भी विज्ञापन से ज़्यादा अहम है. साथ ही, runAdAuction() फ़ंक्शन null दिखाता है.
अगर Protected Audience ऑक्शन में कोई भी बिड जीतने वाला नहीं है और null दिखाता है, तो पब्लिशर का विज्ञापन सर्वर, क्लाइंट-साइड लाइब्रेरी की मदद से कॉन्टेक्स्ट के हिसाब से ऑक्शन जीतने वाले विज्ञापन को iframe में रेंडर कर सकता है. अगर कॉन्टेक्स्ट के हिसाब से की गई नीलामी के मुकाबले Protected Audience API से जुड़ी नीलामी जीत जाती है और FencedFrameConfig ऑब्जेक्ट या अपारदर्शी यूआरएन दिखाता है, तो Protected Audience API से जुड़ी नीलामी में जीते गए विज्ञापन को फ़ेंस किए गए फ़्रेम या iframe में रेंडर किया जा सकता है.
- टॉप-लेवल की नीलामी में विज्ञापन की स्कोरिंग ब्राउज़र, टॉप-लेवल के सेलर से स्कोरिंग स्क्रिप्ट और हर विज्ञापन के भरोसेमंद स्कोरिंग सिग्नल फ़ेच करता है.
- ब्राउज़र, कॉम्पोनेंट ऑक्शन की हर जीतने वाली बिड के लिए, टॉप-लेवल सेलर के स्कोरिंग लॉजिक को लागू करता है. टॉप-लेवल सेलर की
scoreAd()स्क्रिप्ट में, लॉजिक के पास कॉन्टेक्स्ट के हिसाब से नीलामी में जीती गई बिड की अडजस्ट की गई कीमत का ऐक्सेस होता है. इसे नीलामी के कॉन्फ़िगरेशन मेंsellerSignalsके तौर पर पास किया जा सकता है. यह स्क्रिप्ट, कॉन्टेक्स्ट के हिसाब से लगाई गई बिड की सबसे ज़्यादा कीमत की तुलना, कॉम्पोनेंट के लिए सुरक्षित ऑडियंस की बिड की कीमत से कर सकती है. साथ ही, अगर कॉन्टेक्स्ट के हिसाब से लगाई गई बिड की कीमत ज़्यादा है, तो यह स्क्रिप्ट 0 का डिज़ायरेबिलिटी स्कोर दिखा सकती है. इसके अलावा, स्क्रिप्ट, दिलचस्पी के आधार पर स्कोर का हिसाब लगाती है. यह स्कोर, Protected Audience कॉम्पोनेंट की बिड की कीमत के आधार पर तय किया जाता है. - ब्राउज़र, सबसे ज़्यादा डिज़ायरेबिलिटी स्कोर वाले विज्ञापन को चुनता है. यह स्कोर, टॉप-लेवल सेलर के स्कोरिंग लॉजिक के हिसाब से सबमिट किया जाता है.
- अगर Protected Audience की नीलामी जीत जाती है तो Protected Audience की नीलामी, पब्लिशर के विज्ञापन सर्वर की क्लाइंट-साइड लाइब्रेरी को
FencedFrameConfigऑब्जेक्ट या अपारदर्शी यूआरएन दिखाती है. - क्लाइंट-साइड लाइब्रेरी, फ़ेंस्ड फ़्रेम के
configएट्रिब्यूट कोFencedFrameConfigऑब्जेक्ट पर सेट करती है. इसके अलावा, यह iframe केsrcएट्रिब्यूट को, Protected Audience विज्ञापन जीतने वाले के ओपेक यूआरएन पर सेट करती है. - ब्राउज़र, खरीदार से Protected Audience API से जुड़ी नीलामी जीतने वाला विज्ञापन फ़ेच करता है.
- ब्राउज़र, उपयोगकर्ता को विज्ञापन दिखाता है.
- अगर कॉन्टेक्स्ट के हिसाब से की गई नीलामी जीत जाती है, तो Protected Audience API से जुड़ी नीलामी
nullदिखाता है. - ब्राउज़र, iframe के
srcएट्रिब्यूट को, संदर्भ के हिसाब से सबसे ज़्यादा काम के विज्ञापन पर सेट करता है. - ब्राउज़र, खरीदार से कॉन्टेक्स्चुअल नीलामी जीतने वाला विज्ञापन फ़ेच करता है.
- ब्राउज़र, उपयोगकर्ता को विज्ञापन दिखाता है.
उपयोग करना और सुझाव/राय देना या शिकायत करना
आगे क्या करना है?
हम आपके साथ मिलकर ऐसा एपीआई बनाना चाहते हैं जो सभी के काम आ सके.
एपीआई पर चर्चा करें
दूसरे प्राइवसी सैंडबॉक्स एपीआई की तरह, इस एपीआई को भी दस्तावेज़ के तौर पर दिखाया जाता है और सार्वजनिक तौर पर इस पर चर्चा की जाती है.
एपीआई के साथ प्रयोग करें
Protected Audience API के बारे में बातचीत में, एक्सपेरिमेंट किया जा सकता है और इसमें हिस्सा लिया जा सकता है.