Konfiguracja sekwencyjnej aukcji z określaniem stawek przez kod w nagłówku i aukcją z udziałem wielu sprzedawców z użyciem Protected Audience API

Wydawcy zwykle dywersyfikują źródła popytu na reklamy, aby optymalizować przychody, i wywołują wiele firm (np. serwery reklam wydawców, platformy SSP i platformy DSP), aby określić najlepszą reklamę dla danego miejsca na reklamę na stronie. Określanie stawek przez kod w nagłówku umożliwia wydawcom uzyskiwanie stawek za miejsce na reklamę z różnych źródeł ofert reklamowych. W przypadku aukcji sekwencyjnej biblioteka header bidding może być używana do przeprowadzania aukcji z danymi kontekstowymi, a Protected Audience – do przeprowadzania aukcji z danymi z różnych witryn.

Zanim zaczniesz, zapoznaj się z podstawowymi informacjami o Protected Audience na stronie docelowej oraz o określaniu stawek przez kod w nagłówku w dokumentacji Prebid.js.

Definicje

Aukcje

Aukcja Definicja
Aukcja kontekstowa Aukcja reklam, która korzysta z danych dostępnych w kontekście miejsca, w którym się odbywa. W ramach aukcji kontekstowej może się odbywać kilka aukcji, np. licytacja w nagłówku i aukcje po stronie serwera.
Aukcja z Protected Audience API Aukcja reklam, która obejmuje określanie stawek za grupę zainteresowań utworzoną w innej witrynie.
Aukcja z Protected Audience API z udziałem wielu sprzedawców Dwupoziomowa aukcja Protected Audience, która najpierw obejmuje kilka równoległych aukcji komponentów, a następnie przesyła reklamę z najwyższym wynikiem do ostatecznej aukcji najwyższego poziomu.
Aukcja najwyższego poziomu Ostatnia aukcja reklam w ramach aukcji z użyciem Protected Audience API z udziałem wielu sprzedawców, która zapewnia ocenę zwycięzców aukcji komponentów z aukcji komponentów.
Aukcja komponentów Zagnieżdżona aukcja w ramach aukcji z Protected Audience API z udziałem wielu sprzedawców, w której każdy sprzedawca komponentów prowadzi swoje aukcje komponentów równolegle. Reklamy z najwyższymi wynikami z każdej aukcji komponentu są przekazywane do aukcji najwyższego poziomu.
Konfigurowanie aukcji sekwencyjnych Konfiguracja aukcji reklam, która integruje aukcje kontekstowe z aukcją z użyciem Protected Audience API i wyłania zwycięzcę spośród tych 2 aukcji.

Uczestnicy

Uczestnik Definicja
Reklamodawca Podmiot, który chce umieścić reklamę i tworzy kreację reklamy.
Wydawca Strona, która udostępnia zasoby reklamowe na aukcję.
Osoba odpowiadająca za zakupy Podmiot, który licytuje w aukcji, aby kupić przestrzeń reklamową od sprzedawcy. Zazwyczaj jest to platforma DSP.
Serwer reklam wydawcy Usługa używana przez wydawców do zarządzania reklamami, które mają być wyświetlane w witrynie, i wybierania ich. Serwer reklam wydawcy może łączyć własne wyniki aukcji, odpowiedzi licytujących określających stawki przez kod w nagłówku, zasoby sprzedane bezpośrednio i inne dane, aby określić reklamę, która przyniesie wydawcy największe przychody.

Serwer reklam wydawcy może udostępniać bibliotekę po stronie klienta do interakcji z serwerem.

Sprzedawca najwyższego poziomu Podmiot, który wywołuje (czyli tworzy) aukcję Protected Audience API z udziałem wielu sprzedawców i uczestniczy w aukcji najwyższego poziomu.
Sprzedawca komponentów Podmiot, który przeprowadza aukcję komponentową w ramach aukcji z Protected Audience API z udziałem wielu sprzedawców, aby sprzedać przestrzeń reklamową wydawcy kupującym. Zwykle jest to platforma dostawców reklam (SSP).

Konfigurowanie aukcji sekwencyjnych

W konfiguracji aukcji sekwencyjnej najpierw przeprowadzane są aukcje kontekstowe, a potem aukcja z użyciem Protected Audience API. Ta konfiguracja pozwala wydawcom maksymalizować potencjał zarobkowy dzięki przeprowadzaniu aukcji z użyciem danych kontekstowych dostępnych na stronie, a także aukcji z użyciem danych z różnych witryn w bezpiecznym środowisku, które chroni prywatność użytkowników.

Biblioteka określania stawek przez kod w nagłówku może być najpierw wykonywana na stronie, aby zbierać stawki na potrzeby aukcji kontekstowej serwera reklam wydawcy. Następnie skorygowana cena zwycięskiej stawki w aukcji kontekstowej może zostać wprowadzona do aukcji Protected Audience API jako minimalna stawka. Podczas etapu oceniania sprzedawca najwyższego poziomu może obniżyć ceny ofert w aukcjach komponentów poniżej ceny minimalnej, przypisując im wartość zero podczas obliczania wyniku atrakcyjności. Jeśli żadna stawka w aukcji komponentów Protected Audience API nie przekracza ceny minimalnej, użytkownikowi wyświetlana jest reklama wygrywająca aukcję kontekstową. Jeśli aukcja z użyciem Protected Audience API wyłoni zwycięzcę, oznacza to, że jego stawka jest wyższa niż cena minimalna, a zwycięska reklama z użyciem Protected Audience API zostanie wyświetlona użytkownikowi.

W tym przykładzie konfiguracji aukcji sekwencyjnej na stronie mogą być przeprowadzane kolejno 3 główne aukcje: 1) aukcja kontekstowa przeprowadzana przez bibliotekę określania stawek przez kod w nagłówku, 2) aukcja kontekstowa przeprowadzana przez serwer reklam wydawcy i 3) aukcja z użyciem Protected Audience API.

Użytkownik
Omówienie aukcji z Protected Audience API z udziałem wielu sprzedawców i kontekstowej aukcji z określaniem stawek przez kod w nagłówku

Szczegółowy opis diagramu:

  1. Przed aukcją użytkownik jest dodawany do grupy zainteresowań w witrynie reklamodawcy.
  2. Gdy użytkownik odwiedzi później stronę wydawcy, Prebid.js przeprowadzi aukcję kontekstową, aby zebrać odpowiedzi na oferty od licytujących określających stawki przez kod w nagłówku. Na tym etapie kupujący mogą dostarczać sygnały, a sprzedawcy mogą dostarczać konfiguracje aukcji komponentów, które będą używane w kolejnej aukcji z użyciem Protected Audience. Prebid.js udostępnia moduł do propagowania tych sygnałów i konfiguracji na potrzeby aukcji z użyciem Protected Audience.
  3. Odpowiedzi na stawkę zebrane przez Prebid.js są wysyłane do serwera reklam wydawcy w celu przeprowadzenia aukcji kontekstowej po stronie serwera.
  4. Serwer reklam wydawcy może łączyć własne wyniki aukcji, wyniki licytacji w nagłówku, zasoby reklamowe sprzedawane bezpośrednio i inne dane, aby określić, która reklama przyniesie wydawcy największe przychody. Zwycięska reklama jest zwracana do biblioteki po stronie klienta serwera reklam wydawcy.
  5. Skorygowana cena oferty zwycięzcy aukcji kontekstowej wraz z sygnałami kupującego (perBuyerSignals) i konfiguracjami aukcji komponentów sprzedawcy zebranymi przez prebid.js mogą być przekazywane do aukcji z użyciem Protected Audience API przez bibliotekę po stronie klienta serwera reklam wydawcy.
  6. Aukcja z użyciem Protected Audience API dla wielu sprzedawców jest przeprowadzana przez sprzedawcę najwyższego poziomu. Podczas etapu oceny sprzedawcy najwyższego poziomu może on porównać cenę zwycięskiej stawki każdej aukcji komponentu z ceną zwycięskiej stawki aukcji kontekstowej po korekcie. Jeśli cena komponentu jest niższa niż cena w aukcji kontekstowej, sprzedawca najwyższego poziomu zwraca wynik atrakcyjności 0. Jeśli wszystkie stawki mają wartość 0, wywołanie runAdAuction() zwraca wartość null, co oznacza, że należy wyświetlić reklamę, która wygrała aukcję kontekstową.
  7. Biblioteka po stronie klienta serwera reklam wydawcy renderuje zwycięską reklamę Protected Audience lub reklamę kontekstową na podstawie tego, co zostało zwrócone przez wywołanie runAdAuction().
  8. Zwycięska reklama jest renderowana użytkownikowi.

Przed aukcją

Użytkownik
Sekwencja czasowa grup zainteresowań na stronie reklamodawcy.

Przed aukcją, gdy użytkownik odwiedza stronę reklamodawcy, kupujący i reklamodawca mogą określić grupę zainteresowań witryny, do której należy użytkownik, oraz dodać dane kontekstowe z witryny reklamodawcy i dane własne, które będą później używane jako sygnały na potrzeby aukcji.

  1. Użytkownik przechodzi do witryny reklamodawcy.
  2. Witryna reklamodawcy wczytuje skrypt od każdego kupującego biorącego udział w aukcji w późniejszym czasie.
  3. Skrypt kupującego zawiera wywołanie joinAdInterestGroup(), które dodaje użytkownika do grupy zainteresowań kupującego.

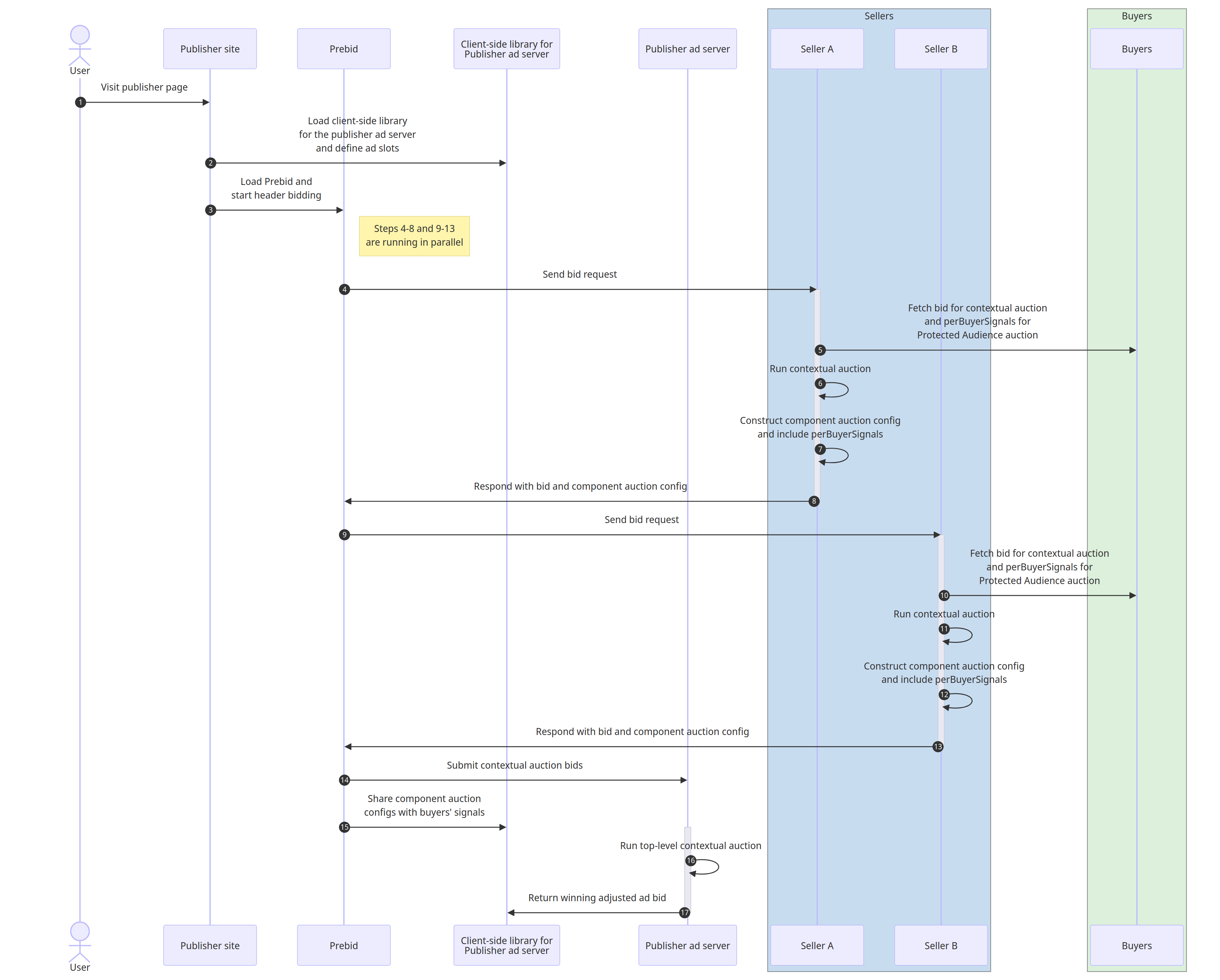
Aukcje kontekstowe z użyciem Prebid.js i serwera reklam wydawcy

Aukcja kontekstowa jest inicjowana w witrynie wydawcy.
Sekwencja czasowa aukcji kontekstowej na stronie wydawcy.

W konfiguracji aukcji sekwencyjnej wszystkie aukcje kontekstowe są przeprowadzane przed aukcją z Protected Audience API. W konfiguracji opisanej w tym dokumencie przeprowadzamy aukcję kontekstową określania stawek przez kod w nagłówku za pomocą Prebid.js, która przekazuje dane do aukcji po stronie serwera przeprowadzanej przez serwer reklam wydawcy.

Wydawca najpierw inicjuje aukcję kontekstową z określaniem stawek przez kod w nagłówku, wywołując Prebid.js z flagą, która informuje, że później zostanie przeprowadzona aukcja Protected Audience. Następnie Prebid.js zbiera odpowiedzi na zapytania o stawkę i wysyła je do serwera reklam wydawcy w celu przeprowadzenia aukcji kontekstowej po stronie serwera. Podczas zbierania odpowiedzi na pytania o stawkę kupujący i sprzedawcy mogą podać konfiguracje aukcji komponentów i sygnały kupujących (perBuyerSignals), które będą używane w kolejnej aukcji Protected Audience, jeśli chcą w niej uczestniczyć. Ta konfiguracja aukcji komponentów zostanie ostatecznie przekazana do kolejnej aukcji Protected Audience API.

  1. Inicjowanie aukcji kontekstowej: użytkownik odwiedza stronę wydawcy.
  2. Strona wydawcy wczytuje bibliotekę po stronie klienta serwera reklam wydawcy i definiuje boksy reklamowe.
  3. Strona wydawcy wczytuje Prebid i rozpoczyna aukcję kontekstową z określaniem stawek przez kod w nagłówku.
  4. Aukcja kontekstowa Sprzedawcy A(prowadzona równolegle z aukcją kontekstową Sprzedawcy B). Prebid.js wysyła pytanie o stawkę do Sprzedawcy A.
  5. Sprzedawca A pobiera odpowiedzi na pytania o stawkę i perBuyerSignals od kupujących.
  6. Sprzedawca A przeprowadza aukcję kontekstową.
  7. Sprzedawca A tworzy konfigurację aukcji komponentów z parametrem perBuyerSignals.
  8. Sprzedawca A odpowiada na Prebid.js, przesyłając wygrywającą stawkę i konfigurację aukcji komponentów.
  9. Aukcja kontekstowa Sprzedawcy B (prowadzona równolegle z aukcją kontekstową Sprzedawcy A). Prebid.js wysyła pytanie o stawkę do Sprzedawcy B.
  10. Sprzedawca B pobiera odpowiedzi na pytania o stawkę i perBuyerSignals od kupujących.
  11. Sprzedawca B przeprowadza aukcję kontekstową.
  12. Sprzedawca B tworzy konfigurację aukcji komponentów z parametrem perBuyerSignals.
  13. Sprzedawca B odpowiada na Prebid.js, podając zwycięską stawkę i konfigurację aukcji komponentów.
  14. Aukcja kontekstowa serwera reklam wydawcy: odpowiedzi na stawki zebrane przez Prebid.js są wysyłane do serwera reklam wydawcy na potrzeby aukcji kontekstowej.
  15. Konfiguracje aukcji komponentowych z sygnałami kupujących są udostępniane bibliotece po stronie klienta serwera reklam wydawcy.
  16. Serwer reklam wydawcy przeprowadza aukcję kontekstową, aby wybrać najlepszą reklamę spośród kampanii sprzedanych bezpośrednio, stawek w ramach zautomatyzowanej obsługi reklam, stawek kontekstowych Prebid i innych zasobów reklamowych.
  17. Serwer reklam wydawcy zwraca skorygowaną zwycięską stawkę.

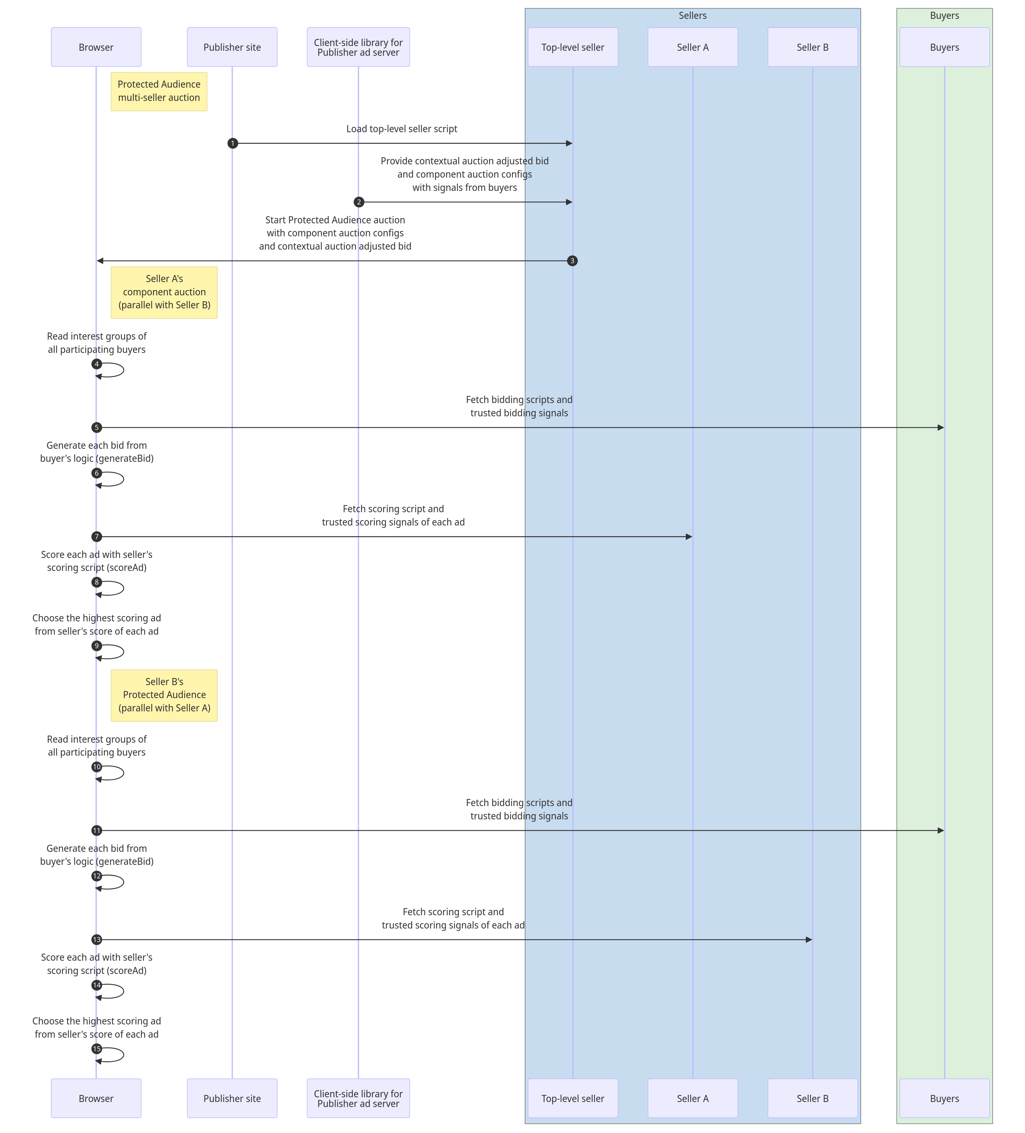
Aukcja wielu sprzedawców z Protected Audience API

Aukcja z Protected Audience API przeprowadzana przez wielu sprzedawców wybiera reklamę o najwyższym wyniku spośród stawek przesłanych przez aukcje komponentów.
Sekwencja czasowa aukcji z Protected Audience API na stronie wydawcy.

Na tym etapie aukcje kontekstowe zostały zakończone, a biblioteka po stronie klienta serwera reklam wydawcy może przekazać sprzedawcy najwyższego poziomu skorygowaną cenę zwycięskiej stawki w aukcji kontekstowej, konfiguracje aukcji komponentów i sygnały od kupujących uczestniczących w aukcji Protected Audience API. Cena oferty w aukcji kontekstowej może być przekazywana do konfiguracji aukcji jako sygnał do oceny w aukcji najwyższego poziomu.

Aukcje komponentów są przeprowadzane równolegle. W każdej z nich przeglądarka generuje stawki na podstawie logiki określania stawek każdego kupującego biorącego w niej udział, ocenia każdą stawkę za pomocą logiki oceny sprzedawcy komponentu, a następnie zwraca reklamę z najwyższą oceną do aukcji najwyższego poziomu.

  1. Witryna wydawcy wczytuje skrypt sprzedawcy najwyższego poziomu.
  2. Biblioteka po stronie klienta serwera reklam wydawcy udostępnia cenę stawki w aukcji kontekstowej, konfiguracje aukcji komponentów z sygnałami od kupujących do sprzedawcy najwyższego poziomu. Cenę zwycięskiej stawki w aukcji kontekstowej można przekazać do konfiguracji aukcji jako sygnały sprzedawcy (ta cena stawki staje się dostępna w funkcji scoreAd() sprzedawcy najwyższego poziomu).
  3. Sprzedawca najwyższego poziomu rozpoczyna aukcję Protected Audience, wywołując funkcję runAdAuction().
  4. Aukcja komponentów sprzedawcy A (prowadzona równolegle z aukcją komponentów sprzedawcy B). Przeglądarka odczytuje grupy zainteresowań użytkownika dla wszystkich kupujących biorących udział w aukcji komponentów sprzedawcy A.
  5. Przeglądarka pobiera skrypty ustalania stawek i zaufane sygnały ustalania stawek z lokalizacji określonych w grupach zainteresowań kupujących uczestniczących w aukcji komponentów.
  6. Przeglądarka generuje stawki, wykonując logikę generowania stawek każdego kupującego.
  7. Przeglądarka pobiera skrypt oceny i zaufane sygnały oceny każdej reklamy od Sprzedawcy A.
  8. Przeglądarka wykonuje logikę oceny sprzedawcy A dla każdej stawki.
  9. Przeglądarka wybiera reklamę o najwyższym wyniku przesłanym przez logikę oceny Sprzedawcy A.
  10. Aukcja komponentów Sprzedawcy B (prowadzona równolegle z aukcją komponentów Sprzedawcy A). Przeglądarka odczytuje grupy zainteresowań użytkownika dla wszystkich kupujących biorących udział w aukcji komponentów sprzedawcy B.
  11. Przeglądarka pobiera skrypty ustalania stawek i zaufane sygnały ustalania stawek z lokalizacji określonych w grupach zainteresowań kupujących uczestniczących w aukcji komponentów.
  12. Przeglądarka generuje stawki, wykonując logikę generowania stawek każdego kupującego.
  13. Przeglądarka pobiera skrypt oceny i zaufane sygnały oceny każdej reklamy od Sprzedawcy B.
  14. Przeglądarka wykonuje logikę oceny sprzedawcy B dla każdej stawki.
  15. Przeglądarka wybiera reklamę z najwyższym wynikiem przesłanym przez logikę oceny Sprzedawcy B.

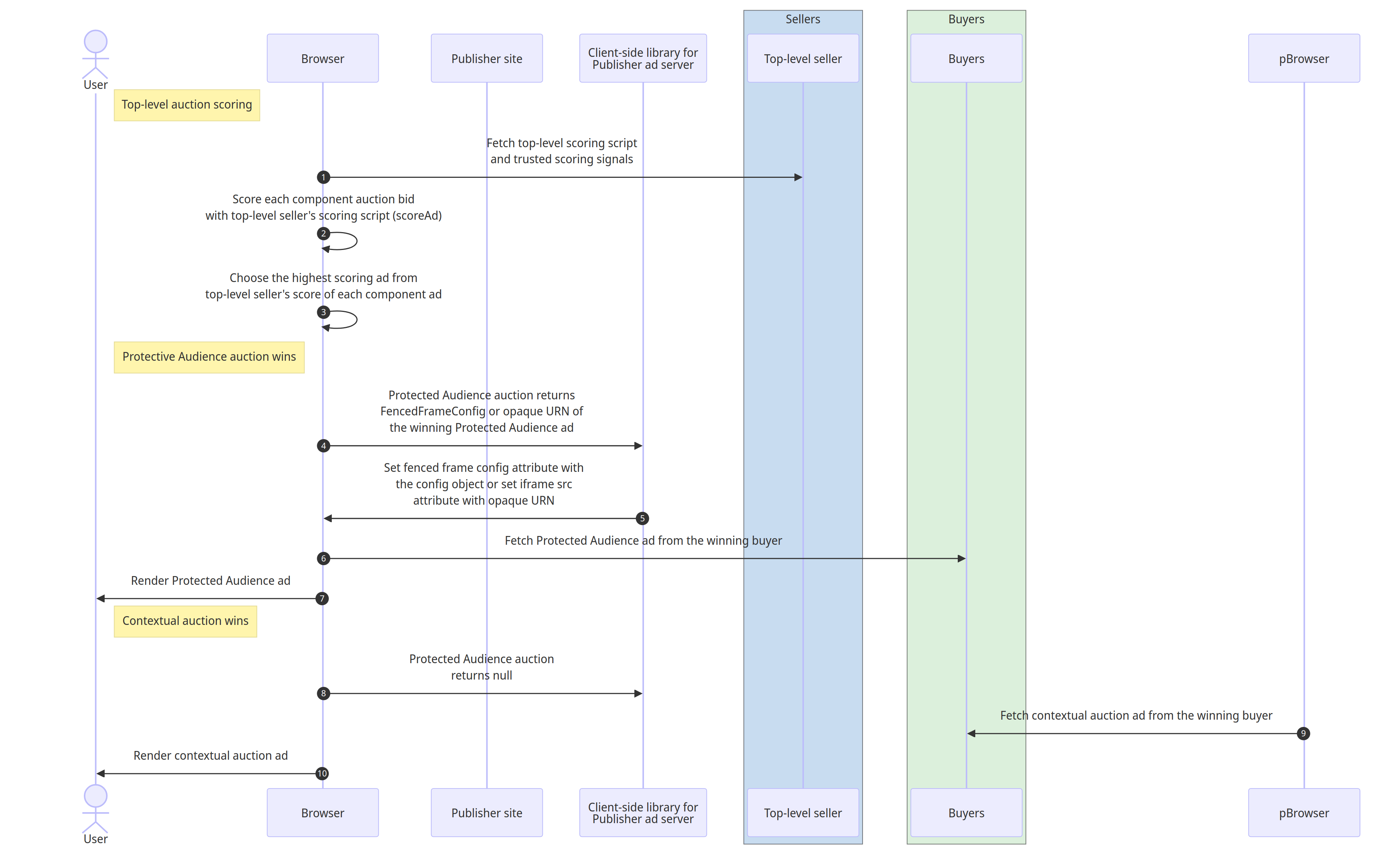
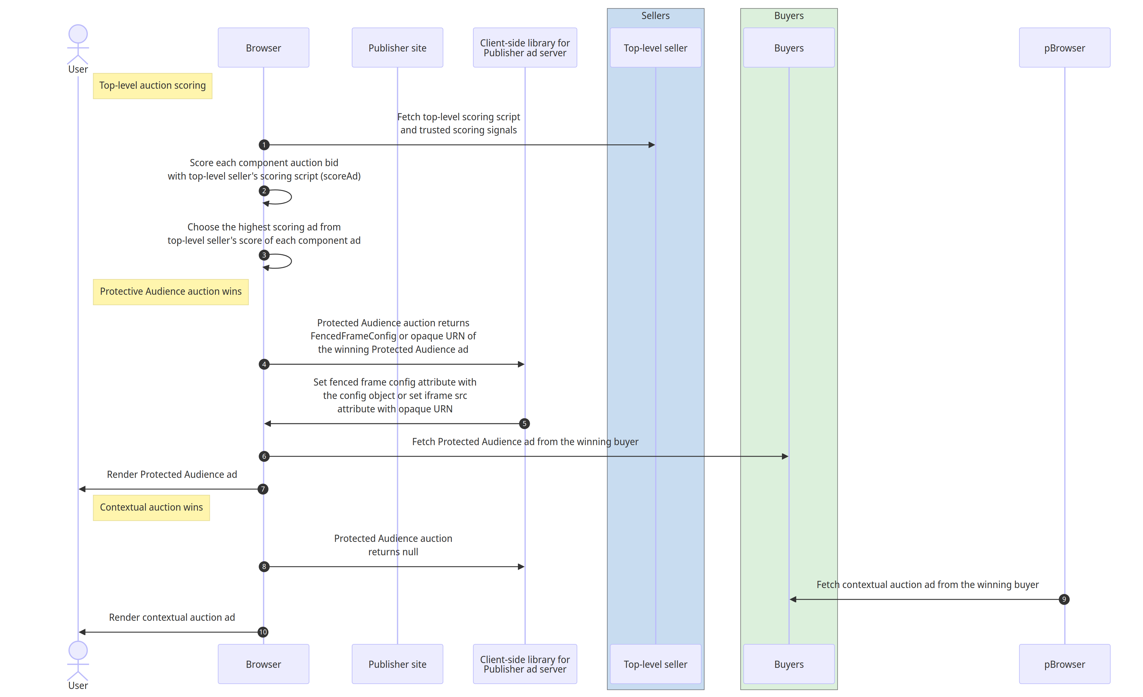
Ocena aukcji najwyższego poziomu i renderowanie reklam

Biblioteka po stronie klienta serwera reklam wydawcy renderuje reklamę wybraną w ramach aukcji kontekstowej lub aukcji z Protected Audience API.
Sekwencja renderowania reklam na stronie wydawcy.

Po przeprowadzeniu aukcji komponentów z poprzedniej sekcji przeglądarka uruchamia logikę oceny sprzedawcy najwyższego poziomu w przypadku reklamy wygrywającej w każdej aukcji komponentu. W funkcji sprzedawcy najwyższego poziomu scoreAd() dostosowana cena stawki w aukcji kontekstowej może być dostępna jako sellerSignals, a logika oceny może porównywać tę cenę stawki w aukcji kontekstowej ze zwycięską ceną stawki w aukcji komponentów Protected Audience.

Jeśli cena zwycięskiej stawki w aukcji kontekstowej jest wyższa niż cena zwycięskiej stawki w aukcji komponentów, funkcja scoreAd() może zwrócić wynik atrakcyjności równy 0. Jeśli nie ma reklam o wyniku atrakcyjności wyższym niż 0, oznacza to, że zwycięska reklama w aukcji kontekstowej jest cenniejsza niż zwycięskie reklamy w aukcjach składowych, a funkcja runAdAuction() zwraca wartość null.

Jeśli aukcja Protected Audience nie ma zwycięzcy i zwraca wartość null, biblioteka po stronie klienta serwera reklam wydawcy może wyrenderować zwycięzcę aukcji kontekstowej w ramce iframe. Jeśli aukcja Protected Audience wygra z aukcją kontekstową i zwróci obiekt FencedFrameConfig lub nieprzezroczysty URN, wygrywająca reklama z aukcji Protected Audience może być renderowana w ramce ograniczonej lub w ramce iframe.

  1. Ocena reklamy na aukcji najwyższego poziomu Przeglądarka pobiera skrypt oceny od sprzedawcy najwyższego poziomu wraz z zaufanymi sygnałami oceny każdej reklamy.
  2. Przeglądarka wykonuje logikę oceny sprzedawcy najwyższego poziomu dla każdej wygrywającej stawki ze wszystkich aukcji komponentów. W skrypcie sprzedawcy najwyższego poziomu scoreAd() logika ma dostęp do skorygowanej ceny zwycięskiej oferty w aukcji kontekstowej, która mogła zostać przekazana jako sellerSignals w konfiguracji aukcji. Skrypt może porównać wygrywającą cenę kontekstową z ceną komponentu Protected Audience i zwrócić wynik pożądania równy 0, jeśli cena kontekstowa jest wyższa. W przeciwnym razie skrypt oblicza wynik atrakcyjności, prawdopodobnie na podstawie ceny oferty Protected Audience API.
  3. Przeglądarka wybiera reklamę o najwyższym wyniku atrakcyjności przesłanym przez logikę oceny sprzedawcy najwyższego poziomu.
  4. Jeśli aukcja z Protected Audience API wygra: aukcja z Protected Audience API zwraca obiekt FencedFrameConfig lub nieprzezroczysty URN do biblioteki po stronie klienta serwera reklam wydawcy.
  5. Biblioteka po stronie klienta ustawia atrybut config elementu fenced frame na obiekt FencedFrameConfig lub ustawia atrybut src elementu iframe na nieprzezroczysty URN zwycięskiej reklamy z Protected Audience.
  6. Przeglądarka pobiera od kupującego reklamę, która wygrała aukcję z użyciem Protected Audience API.
  7. Przeglądarka renderuje reklamę użytkownikowi.
  8. Jeśli wygra aukcja kontekstowa: aukcja z Protected Audience API zwraca wartość null.
  9. Przeglądarka ustawia atrybut src elementu iframe na wygrywającą reklamę kontekstową.
  10. Przeglądarka pobiera od kupującego reklamę, która wygrała aukcję kontekstową.
  11. Przeglądarka renderuje reklamę użytkownikowi.

Angażowanie się i przesyłanie opinii

Co dalej?

Chcemy wspólnie z Tobą rozmawiać, aby mieć pewność, że stworzyliśmy interfejs API dla wszystkich użytkowników.

Omów interfejs API

Podobnie jak inne interfejsy API Piaskownicy prywatności, ten interfejs API jest udokumentowany i omawiany publicznie.

Eksperymentuj z interfejsem API

Możesz eksperymentować i uczestniczyć w rozmowach na temat interfejsu Protected Audience API.