Penyiapan lelang berurutan dengan bidding header dan lelang Protected Audience multi-penjual

Penayang biasanya mendiversifikasi sumber permintaan iklan mereka untuk mengoptimalkan pendapatan dan memanggil beberapa perusahaan (misalnya, server iklan penayang, platform sisi suplai, dan platform sisi permintaan) untuk menentukan iklan terbaik untuk slot iklan tertentu di halaman. Bidding header memungkinkan penayang mendapatkan bid untuk slot iklan dari berbagai sumber permintaan. Dalam penyiapan lelang berurutan, library bidding header dapat digunakan untuk menjalankan lelang dengan data kontekstual dan Protected Audience digunakan untuk menjalankan lelang dengan data lintas situs.

Sebelum memulai, pelajari dasar-dasar Protected Audience dari halaman landing dan header bidding dari dokumentasi Prebid.js.

Definisi

Lelang

Lelang Definisi
Lelang kontekstual Lelang iklan yang menggunakan data yang tersedia dalam konteks tempat lelang dieksekusi. Mungkin ada beberapa lelang dalam lelang kontekstual, seperti bidding header dan lelang sisi server.
Lelang Protected Audience Lelang iklan yang melibatkan bidding pada grup minat yang dibuat di situs lain.
Lelang multipenjual Protected Audience Lelang Protected Audience dua tingkat yang pertama-tama melibatkan beberapa lelang komponen paralel yang kemudian mengirimkan iklan dengan skor tertinggi ke lelang tingkat teratas akhir.
Lelang tingkat teratas Lelang iklan akhir dalam lelang multipenjual Protected Audience yang memberikan penskoran untuk pemenang lelang komponen dari lelang komponen.
Lelang komponen Lelang bertingkat dalam lelang multipenjual Protected Audience di mana setiap penjual komponen menjalankan lelang komponennya secara paralel. Iklan dengan skor tertinggi dari setiap lelang komponen diteruskan ke lelang tingkat teratas.
Penyiapan lelang berurutan Konfigurasi lelang iklan yang mengintegrasikan lelang kontekstual dengan lelang Protected Audience, dan menentukan pemenang di antara kedua lelang tersebut.

Peserta

Peserta Definisi
Pengiklan Pihak yang menginginkan penempatan iklan dan membuat materi iklan.
Penerbit Pihak yang menyediakan inventaris iklan untuk lelang.
Reseller Pihak yang mengajukan bid dalam lelang untuk membeli ruang iklan dari penjual. Biasanya platform sisi permintaan (DSP).
Server Iklan Penayang Layanan yang digunakan oleh penayang untuk mengelola dan memilih iklan yang akan dirender di situs. Server Iklan Penayang dapat menggabungkan hasil lelangnya sendiri, respons bidder header, inventaris yang dijual langsung, dan lainnya, untuk menentukan iklan yang akan memberikan pendapatan terbanyak kepada penayang.

Server Iklan Penayang dapat menyediakan library sisi klien untuk berinteraksi dengan server.

Penjual tingkat atas Pihak yang memanggil (yaitu, membuat) lelang multipenjual Protected Audience dan berpartisipasi dalam lelang tingkat teratas.
Penjual komponen Pihak yang menjalankan lelang komponen dalam lelang multi-penjual Protected Audience untuk menjual ruang iklan penayang kepada pembeli. Biasanya berupa platform sisi suplai (SSP).

Penyiapan lelang berurutan

Dalam penyiapan lelang berurutan, lelang kontekstual dijalankan terlebih dahulu, lalu lelang Protected Audience dijalankan. Penyiapan ini memungkinkan penayang memaksimalkan potensi penghasilan mereka dengan menjalankan lelang menggunakan data kontekstual yang tersedia di halaman, dan juga menjalankan lelang dengan data lintas situs dalam lingkungan yang aman untuk melindungi privasi pengguna.

Library bidding header dapat dijalankan terlebih dahulu di halaman untuk mengumpulkan bid untuk lelang kontekstual Server Iklan Penayang. Kemudian, harga bid pemenang yang disesuaikan dari lelang kontekstual dapat dimasukkan ke dalam lelang Protected Audience sebagai harga minimum bid. Selama langkah pemberian skor, penjual tingkat teratas dapat menurunkan harga bid lelang komponen di bawah harga minimum bid dengan menetapkan skor nol saat skor keinginan dihitung. Jika tidak ada bid lelang komponen Protected Audience yang lebih tinggi dari harga minimum bid, iklan pemenang lelang kontekstual akan dirender kepada pengguna. Jika lelang Protected Audience menampilkan pemenang, berarti pemenang tersebut berada di atas harga minimum bid, dan iklan pemenang Protected Audience dirender kepada pengguna.

Dalam contoh penyiapan lelang berurutan ini, tiga lelang utama dapat dieksekusi di halaman secara berurutan: 1) lelang kontekstual oleh library header bidding, 2) lelang kontekstual oleh Server Iklan Penayang, dan 3) lelang Protected Audience.

Pengguna
Ringkasan lelang multipenjual Protected Audience dengan lelang kontekstual bidding header.

Deskripsi mendetail diagram ringkasan:

  1. Sebelum lelang, pengguna ditambahkan ke grup minat di situs pengiklan.
  2. Saat pengguna mengunjungi halaman penayang di lain waktu, Prebid.js menjalankan lelang kontekstual untuk mengumpulkan respons bid dari bidder header. Selama langkah ini, pembeli dapat memberikan sinyal dan penjual dapat memberikan konfigurasi lelang komponen yang akan digunakan dalam lelang Protected Audience berikutnya. Prebid.js menyediakan modul untuk menyebarkan sinyal dan konfigurasi ini ke lelang Protected Audience.
  3. Respons bid yang dikumpulkan oleh Prebid.js dikirim ke Server Iklan Penayang untuk lelang kontekstual sisi server.
  4. Server Iklan Penayang dapat menggabungkan hasil lelangnya sendiri, hasil bidding header, inventaris yang dijual langsung, dan lainnya, untuk menentukan iklan yang akan memberikan pendapatan terbanyak kepada penayang. Iklan pemenang ditampilkan ke library sisi klien Server Iklan Penayang.
  5. Harga bid yang disesuaikan dari pemenang lelang kontekstual, bersama dengan sinyal pembeli (perBuyerSignals) dan konfigurasi lelang komponen penjual yang dikumpulkan oleh Prebid.js dapat diteruskan ke lelang Protected Audience oleh library sisi klien Server Iklan Penayang.
  6. Lelang multipenjual Protected Audience dijalankan oleh penjual tingkat teratas. Selama langkah pemberian skor penjual tingkat atas, penjual tingkat atas dapat membandingkan harga bid yang menang di setiap lelang komponen dengan harga bid yang menang yang disesuaikan di lelang kontekstual. Jika harga bid komponen lebih rendah daripada harga bid lelang kontekstual, penjual tingkat teratas akan menampilkan skor keinginan 0. Jika semua bid diberi skor 0, panggilan runAdAuction() akan menampilkan null yang menandakan bahwa iklan pemenang lelang kontekstual harus dirender.
  7. Library sisi klien Server Iklan Penayang merender iklan Protected Audience atau iklan kontekstual yang menang, berdasarkan apa yang ditampilkan dari panggilan runAdAuction().
  8. Iklan pemenang dirender kepada pengguna.

Pra-lelang

Pengguna
Urutan waktu grup minat di halaman pengiklan.

Sebelum lelang, saat pengguna mengunjungi halaman pengiklan, pembeli dan pengiklan dapat menentukan grup minat situs tempat pengguna berada, dan menambahkan data kontekstual dari situs pengiklan dan data pihak pertama untuk digunakan sebagai sinyal untuk lelang nanti.

  1. Pengguna membuka situs pengiklan.
  2. Situs pengiklan memuat skrip dari setiap pembeli yang berpartisipasi dalam lelang pada waktu yang berbeda.
  3. Skrip pembeli berisi panggilan joinAdInterestGroup() untuk menambahkan pengguna ke grup minat pembeli.

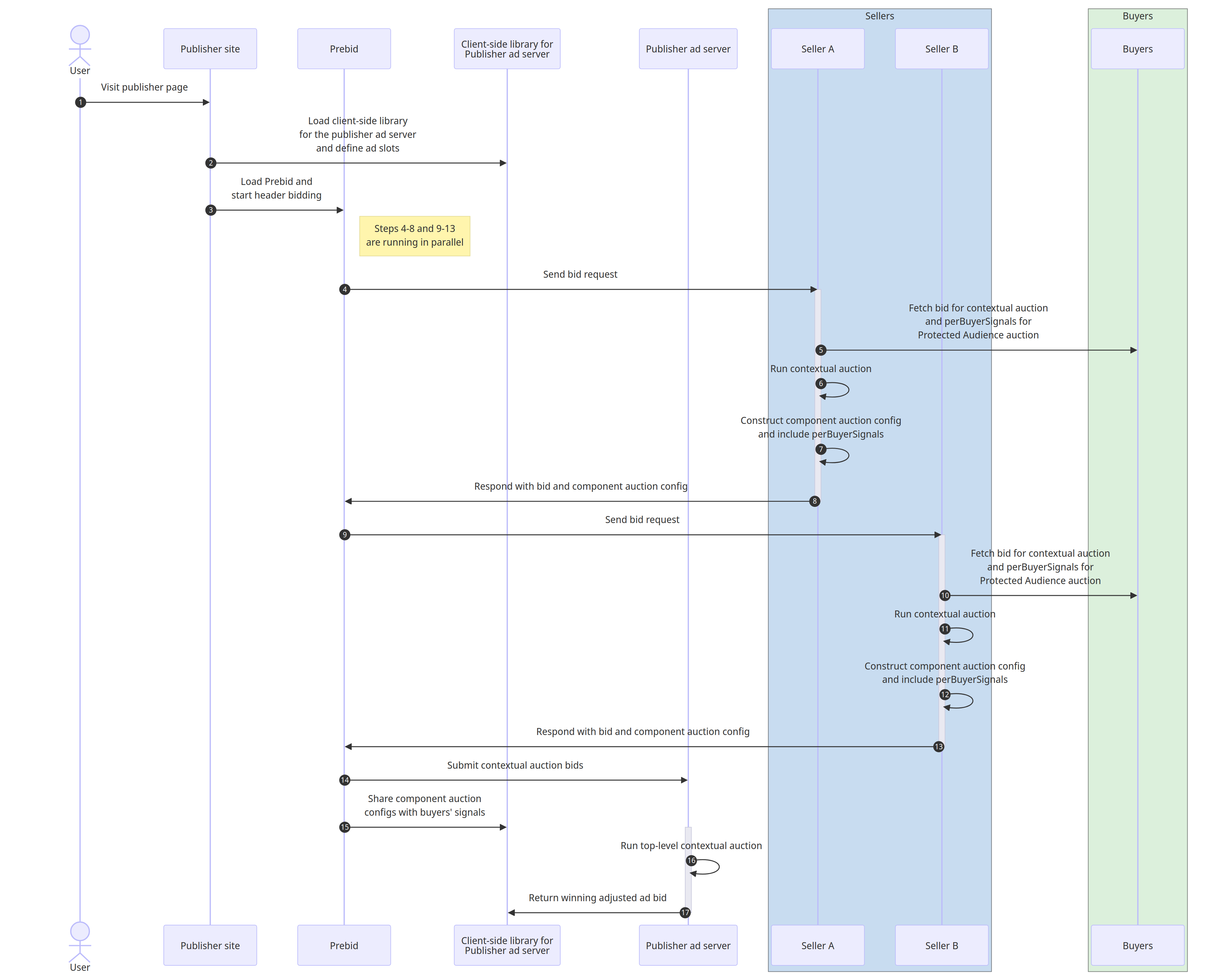
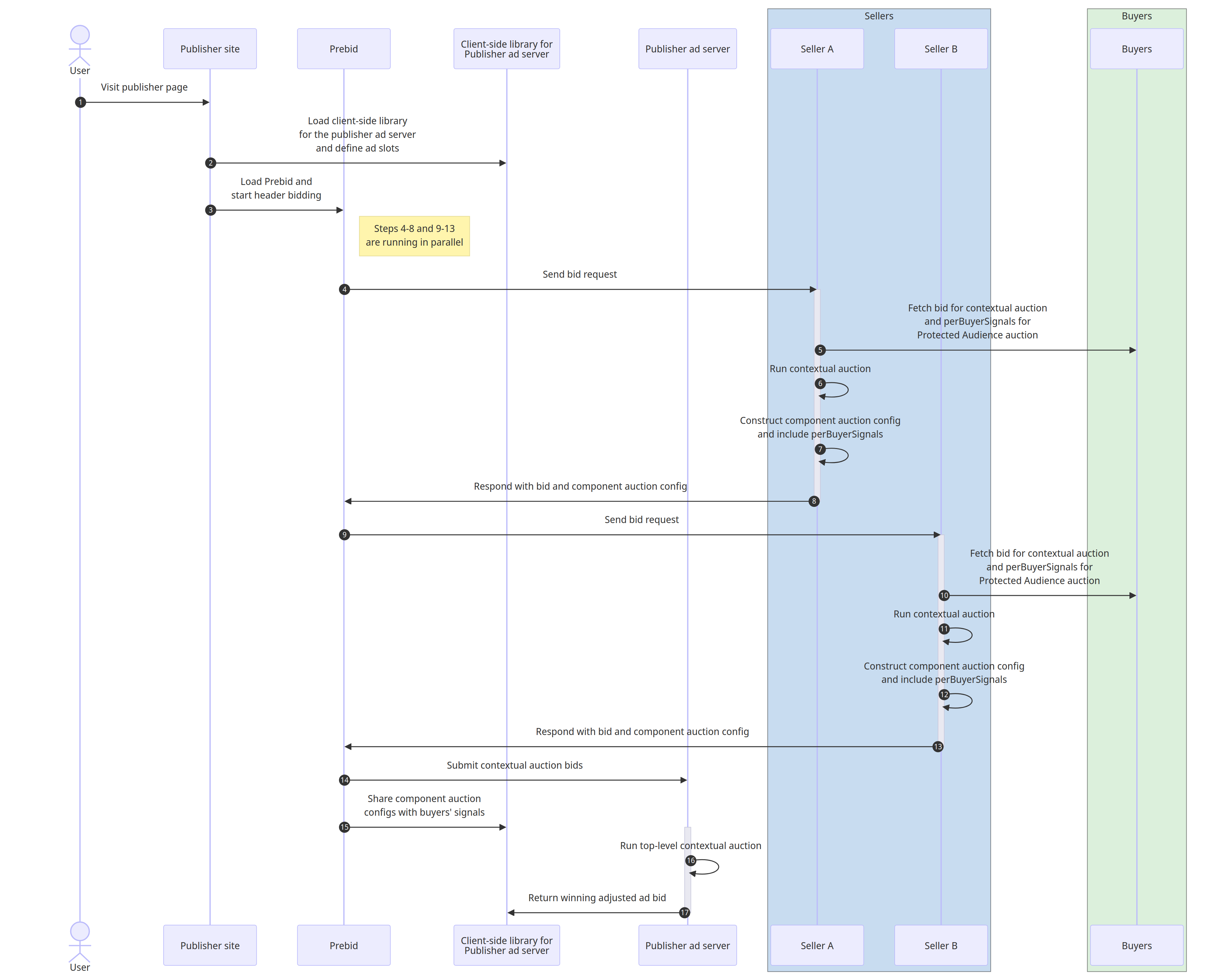
Lelang kontekstual dengan Prebid.js dan Server Iklan Penayang

Lelang kontekstual dimulai di situs penayang
Urutan waktu lelang kontekstual di halaman penayang.

Dalam penyiapan lelang berurutan, semua lelang kontekstual dieksekusi sebelum lelang Protected Audience berjalan. Dalam penyiapan yang dijelaskan dalam dokumen ini, kami menjalankan lelang kontekstual bidding header oleh Prebid.js yang diumpankan ke lelang sisi server oleh Server Iklan Penayang.

Penayang terlebih dahulu memulai lelang kontekstual bidding header dengan memanggil Prebid.js dengan flag untuk mencatat bahwa lelang Protected Audience akan dieksekusi setelahnya. Kemudian, Prebid.js mengumpulkan respons bid dan mengirimkannya ke Server Iklan Penayang untuk lelang kontekstual sisi server. Selama langkah pengumpulan respons bid, pembeli dan penjual memiliki kesempatan untuk memberikan konfigurasi lelang komponen dan sinyal pembeli (perBuyerSignals) yang akan digunakan untuk lelang Protected Audience berikutnya, jika mereka ingin berpartisipasi. Konfigurasi lelang komponen tersebut pada akhirnya akan diteruskan ke lelang Protected Audience berikutnya.

  1. Inisialisasi lelang kontekstual Pengguna mengunjungi halaman penayang.
  2. Halaman penayang memuat library sisi klien Server Iklan Penayang dan menentukan slot iklan.
  3. Halaman penayang memuat Prebid dan memulai lelang kontekstual bidding header.
  4. Lelang kontekstual Penjual A(berjalan secara paralel dengan lelang kontekstual Penjual B). Prebid.js mengirimkan permintaan bid ke Penjual A.
  5. Penjual A mengambil respons bid dan perBuyerSignals dari pembeli.
  6. Penjual A menjalankan lelang kontekstual.
  7. Penjual A membuat konfigurasi lelang komponen dengan menyertakan perBuyerSignals.
  8. Penjual A merespons Prebid.js dengan bid pemenang dan konfigurasi lelang komponennya.
  9. Lelang kontekstual Penjual B (berjalan secara paralel dengan lelang kontekstual Penjual A). Prebid.js mengirimkan permintaan bid ke Penjual B.
  10. Penjual B mengambil respons bid dan perBuyerSignals dari pembeli.
  11. Penjual B menjalankan lelang kontekstual.
  12. Penjual B membuat konfigurasi lelang komponen dengan menyertakan perBuyerSignals.
  13. Penjual B merespons Prebid.js dengan bid pemenang dan konfigurasi lelang komponennya.
  14. Lelang kontekstual Server Iklan Penayang Respons bid yang dikumpulkan oleh Prebid.js dikirim ke Server Iklan Penayang untuk lelang kontekstual.
  15. Konfigurasi lelang komponen dengan sinyal pembeli dibagikan ke library sisi klien Server Iklan Penayang
  16. Server Iklan Penayang menjalankan lelang kontekstual untuk menentukan iklan terbaik antara kampanye yang dijual langsung, bid terprogram, bid kontekstual Prebid, dan inventaris lainnya.
  17. Server Iklan Penayang menampilkan bid yang menang yang telah disesuaikan.

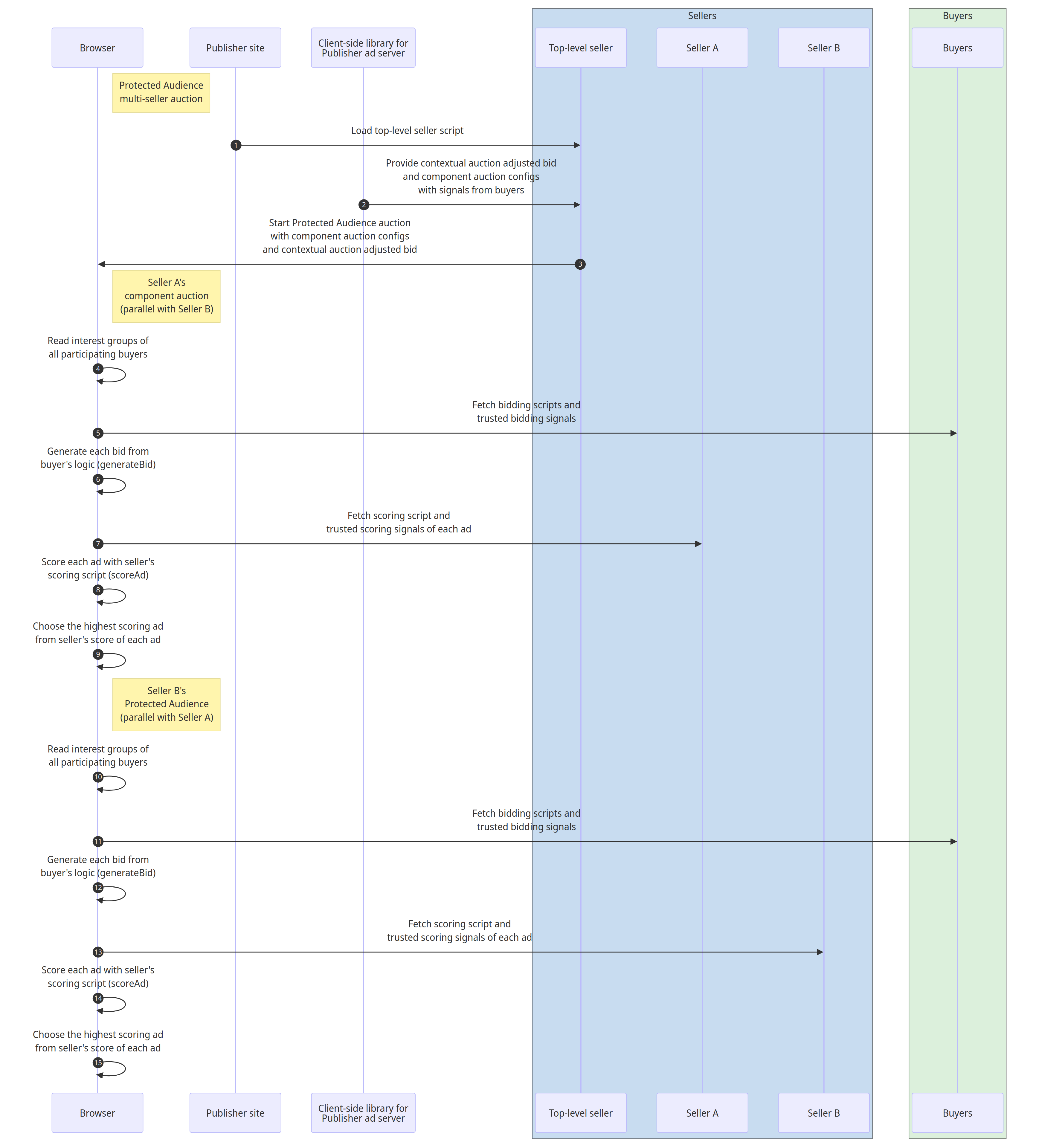
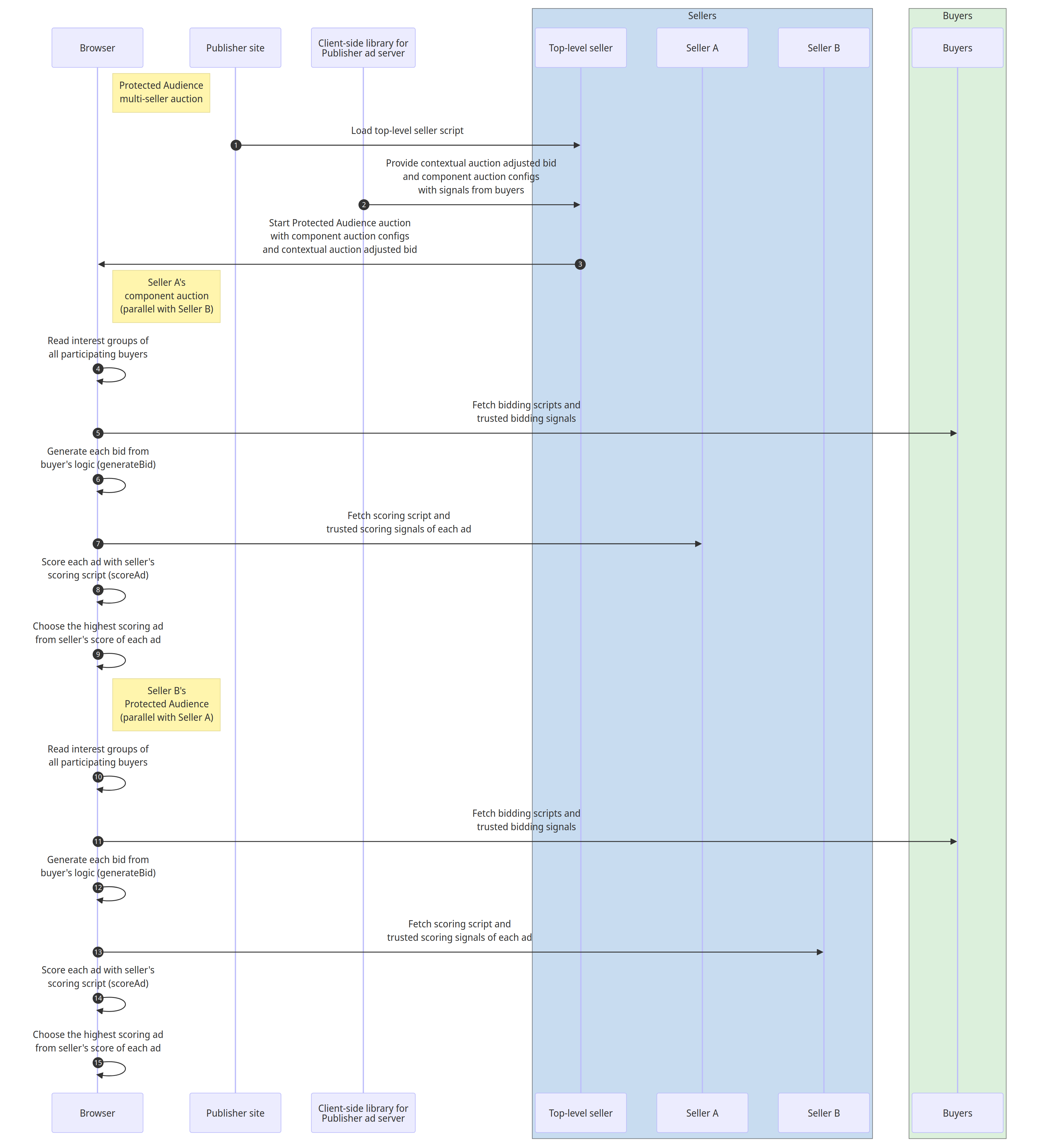
Lelang multipenjual Protected Audience

Lelang multipenjual Protected Audience memilih iklan dengan skor tertinggi dari bid yang dikirimkan oleh lelang komponen
Urutan waktu lelang Protected Audience di halaman penayang.

Pada tahap ini, lelang kontekstual telah selesai, dan library sisi klien Server Iklan Penayang dapat meneruskan harga bid yang disesuaikan pemenang lelang kontekstual, konfigurasi lelang komponen, dan sinyal dari pembeli yang berpartisipasi dalam lelang Protected Audience ke penjual tingkat teratas. Harga bid lelang kontekstual sebagai harga minimum dapat diteruskan ke konfigurasi lelang sebagai sinyal untuk pemberian skor pada lelang tingkat teratas.

Lelang komponen dijalankan secara paralel, dan di setiap lelang komponen, browser membuat bid dari logika bidding setiap pembeli yang berpartisipasi dalam lelang komponen tersebut, memberi skor pada setiap bid menggunakan logika pemberian skor penjual komponen, lalu menampilkan iklan dengan skor tertinggi ke lelang tingkat teratas.

  1. Situs penayang memuat skrip penjual tingkat teratas.
  2. Library sisi klien server iklan penayang memberikan harga bid lelang kontekstual, konfigurasi lelang komponen dengan sinyal dari pembeli ke penjual tingkat teratas. Harga bid iklan pemenang lelang kontekstual dapat diteruskan ke konfigurasi lelang sebagai sinyal penjual (harga bid ini tersedia di fungsi scoreAd() penjual tingkat teratas).
  3. Penjual tingkat teratas memulai lelang Protected Audience dengan memanggil runAdAuction().
  4. Lelang komponen Penjual A (berjalan secara paralel dengan lelang komponen Penjual B). Browser membaca grup minat pengguna untuk semua pembeli yang berpartisipasi dalam lelang komponen Penjual A.
  5. Browser mengambil skrip bidding dan sinyal bidding tepercaya dari lokasi yang ditentukan dalam grup minat pembeli yang berpartisipasi dalam lelang komponen.
  6. Browser membuat bid dengan menjalankan logika pembuatan bid setiap pembeli.
  7. Browser mengambil skrip pemberian skor dan sinyal pemberian skor tepercaya dari setiap iklan dari Penjual A.
  8. Browser menjalankan logika penskoran Penjual A untuk setiap bid.
  9. Browser memilih iklan dengan skor tertinggi yang dikirimkan oleh logika pemberian skor Penjual A.
  10. Lelang komponen Penjual B (berjalan secara paralel dengan lelang komponen Penjual A). Browser membaca grup minat pengguna untuk semua pembeli yang berpartisipasi dalam lelang komponen Penjual B.
  11. Browser mengambil skrip bidding dan sinyal bidding tepercaya dari lokasi yang ditentukan dalam grup minat pembeli yang berpartisipasi dalam lelang komponen.
  12. Browser membuat bid dengan menjalankan logika pembuatan bid setiap pembeli.
  13. Browser mengambil skrip pemberian skor dan sinyal pemberian skor tepercaya setiap iklan dari Penjual B.
  14. Browser menjalankan logika penskoran Penjual B untuk setiap bid.
  15. Browser memilih iklan dengan skor tertinggi yang dikirimkan oleh logika pemberian skor Penjual B.

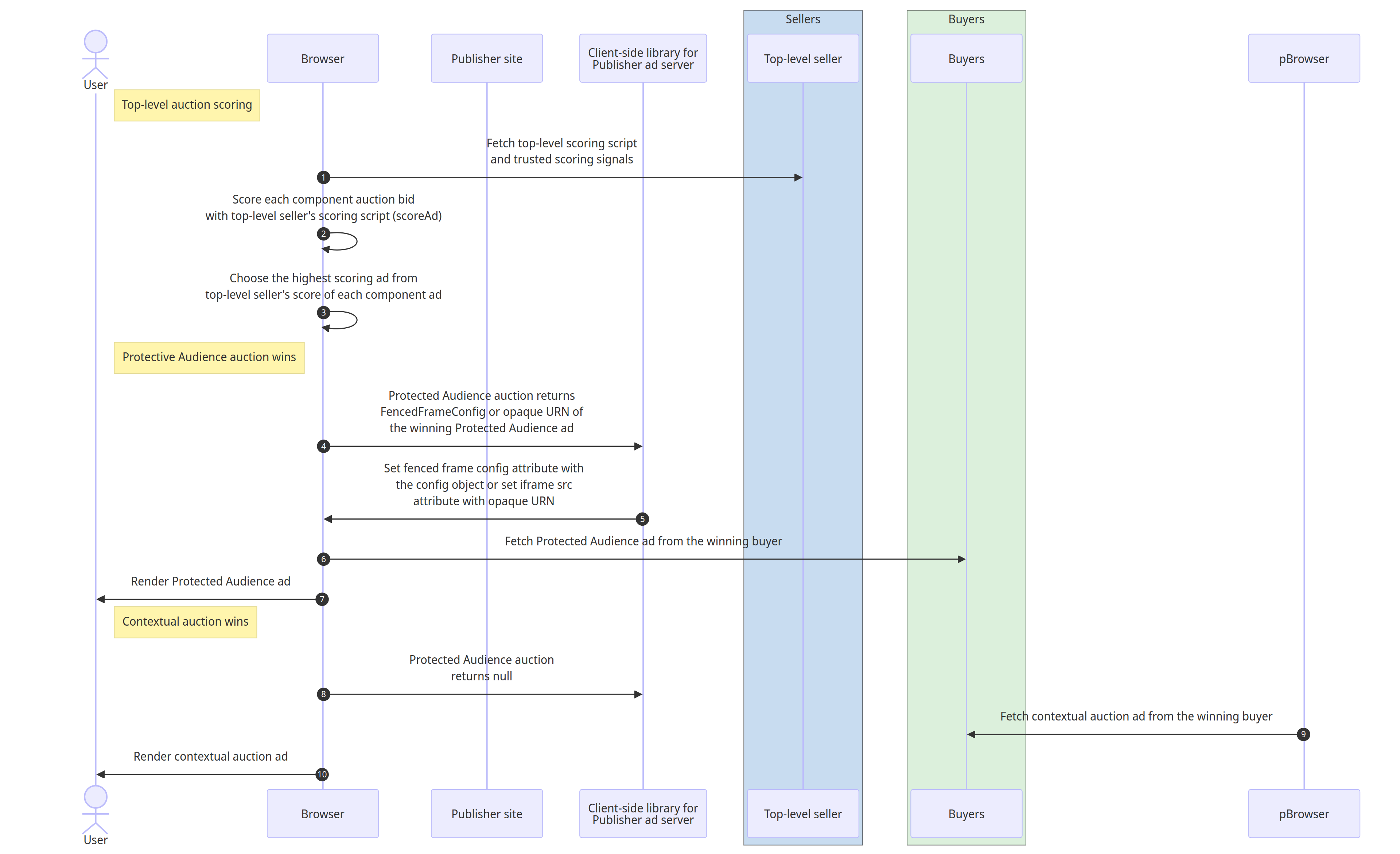
Pemberian skor lelang tingkat atas dan rendering iklan

Library sisi klien Server Iklan Penayang merender iklan yang dipilih antara lelang kontekstual dan lelang Protected Audience
Urutan rendering iklan di halaman penayang.

Setelah lelang komponen dari bagian sebelumnya dieksekusi, browser menjalankan logika pemberian skor penjual tingkat teratas pada iklan pemenang setiap lelang komponen. Dalam fungsi scoreAd() penjual tingkat teratas, harga bid yang disesuaikan untuk lelang kontekstual mungkin tersedia sebagai sellerSignals, dan logika pemberian skor dapat membandingkan harga bid lelang kontekstual tersebut dengan harga bid yang menang dalam lelang komponen Protected Audience.

Jika harga bid yang menang dalam lelang kontekstual lebih tinggi daripada harga bid yang menang dalam lelang komponen, fungsi scoreAd() dapat menampilkan skor keinginan 0. Jika tidak ada iklan dengan skor keinginan yang lebih tinggi dari 0, artinya iklan pemenang lelang kontekstual lebih berharga daripada iklan pemenang lelang komponen, dan fungsi runAdAuction() menampilkan null.

Jika lelang Protected Audience tidak memiliki pemenang dan menampilkan null, library sisi klien server iklan penayang dapat merender pemenang lelang kontekstual ke dalam iframe. Jika lelang Protected Audience adalah pemenang terhadap lelang kontekstual dan menampilkan objek FencedFrameConfig atau URN buram, iklan lelang Protected Audience pemenang dapat dirender ke dalam frame tertutup atau iframe.

  1. Pemberian skor iklan lelang tingkat teratas Browser mengambil skrip pemberian skor dari penjual tingkat teratas bersama dengan sinyal pemberian skor tepercaya dari setiap iklan.
  2. Browser menjalankan logika penskoran penjual tingkat teratas untuk setiap bid yang menang dari semua lelang komponen. Di dalam skrip scoreAd() penjual tingkat teratas, logika memiliki akses ke harga bid menang yang disesuaikan dengan lelang kontekstual yang mungkin telah diteruskan sebagai sellerSignals dalam konfigurasi lelang. Skrip dapat membandingkan harga bid kontekstual yang menang dengan harga bid Protected Audience komponen dan menampilkan skor keinginan 0 jika harga kontekstual lebih tinggi. Jika tidak, skrip akan menghitung skor keinginan, kemungkinan berdasarkan harga bid Protected Audience komponen.
  3. Browser memilih iklan dengan skor keinginan tertinggi yang dikirimkan oleh logika pemberian skor penjual tingkat teratas.
  4. Jika lelang Protected Audience menang Lelang Protected Audience menampilkan objek FencedFrameConfig atau URN buram ke library sisi klien server iklan penayang.
  5. Library sisi klien menetapkan atribut config frame tertutup ke objek FencedFrameConfig atau menetapkan atribut src iframe ke URN buram iklan Protected Audience yang menang.
  6. Browser mengambil iklan pemenang lelang Protected Audience dari pembeli.
  7. Browser merender iklan kepada pengguna.
  8. Jika lelang kontekstual menang Lelang Protected Audience akan menampilkan null.
  9. Browser menetapkan atribut src iframe ke iklan kontekstual pemenang.
  10. Browser mengambil iklan pemenang lelang kontekstual dari pembeli.
  11. Browser merender iklan kepada pengguna.

Berinteraksi dan memberikan masukan

Apa selanjutnya?

Kami ingin berbincang dengan Anda untuk memastikan bahwa kami membangun API yang berlaku untuk semua orang.

Diskusikan API

Seperti API Privacy Sandbox lainnya, API ini didokumentasikan dan dibahas secara publik.

Bereksperimen dengan API

Anda dapat bereksperimen dan berpartisipasi dalam percakapan tentang Protected Audience API.