يُعدّل الناشرون عادةً مصادر طلب الإعلانات لتحسين الأرباح ويستخدمون شركات متعدّدة (مثل خوادم إعلانات الناشرين ووسائط عرض إعلانات المورّدين ووسائط عرض الطلب) لتحديد أفضل إعلان لموضع إعلان معيّن على الصفحة. تسمح ميزة "عروض الأسعار في رؤوس الصفحات" للناشرين بتلقّي عروض أسعار لموضع إعلان من مجموعة متنوعة من مصادر الطلب. في عملية إعداد المزاد التسلسلي، يمكن استخدام مكتبة عروض الأسعار في الصفحة لتشغيل مزاد باستخدام بيانات سياقية، ويتم استخدام ميزة "شريحة الجمهور المحمية" لتشغيل مزاد باستخدام بيانات من مواقع إلكترونية متعددة.
قبل البدء، اطّلِع على أساسيات Protected Audience من الصفحة المقصودة وعرض الأسعار في عنوان الصفحة من مستندات Prebid.js.
التعريفات
مزادات
المزاد | التعريف |
المزاد السياقي | مزاد إعلاني يستخدِم البيانات المتاحة في سياق تنفيذ المزاد. قد تكون هناك مزادات متعددة ضمن مزاد سياقي، مثل عرض أسعار العنوان والمزادات من جهة الخادم. |
مزاد Protected Audience | مزاد إعلاني يتضمّن تقديم عروض أسعار لمجموعة اهتمامات تم إنشاؤها على موقع إلكتروني آخر. |
مزاد البائعين المتعدّدين في Protected Audience | مزاد Protected Audience API من مستويَين يتضمن أولاً مزادات مكوّنات متعدّدة وموازية، ثم يرسل الإعلان الأعلى تقييمًا إلى المزاد النهائي من المستوى الأعلى. |
المزاد على مستوى أعلى | مزاد الإعلانات النهائي ضمن مزاد البائعين المتعدّدين في "الجمهور المحمي" الذي يقدّم النقاط للفائزين في مزادات المكوّنات من مزادات المكوّنات. |
مزاد المكوّنات | مزاد مُدمَج ضمن مزاد متعدد البائعين يستخدم Protected Audience API، حيث يُجري كل بائع مكوّنات مزادات المكوّنات بشكل موازٍ. يتمّ تصعيد الإعلانات الأفضل أداءً من كلّ مزاد مكوّن إلى المزاد على مستوى أعلى. |
إعداد المزاد التسلسلي | إعداد مزاد إعلاني يدمج المزادات السياقية مع مزاد "شريحة الجمهور المحمية"، ويحدّد الفائز بين المزادَين |
مشارك
المشارك | التعريف |
المعلِن | الجهة التي تريد الحصول على موضع إعلان وتنشئ تصميم الإعلان. |
الناشر | الجهة التي تقدّم مستودع الإعلانات للمزاد |
مشتري | الجهة التي تقدّم عروض أسعار في مزاد لشراء المساحة الإعلانية من بائع غالبًا ما يكون وسيط عرض طلب (DSP). |
خادم إعلانات الناشر | خدمة يستخدمها الناشرون لإدارة الإعلانات التي سيتم عرضها على الموقع الإلكتروني واختيارها يمكن أن يجمع "خادم إعلانات الناشر" نتائج المزاد الخاصة به واستجابات مقدّمي عروض الأسعار في العنوان والمستودع الإعلاني الذي تمّ بيعه مباشرةً وغير ذلك، لتحديد الإعلان الذي سيحقّق أكبر قدر من الأرباح للناشر.
قد يقدّم "خادم إعلانات الناشر" مكتبة من جهة العميل للتفاعل مع الخادم. |
البائع من المستوى الأعلى | الجهة التي تستدعي (أي تنشئ) مزاد "الجمهور المحمي" المتعدد البائعين وتشارك في المزاد على مستوى القمة. |
بائع المكوّنات | الجهة التي تُجري مزادًا لمكوّن ضمن مزاد "الجمهور المحمي" المتعدد البائعين لبيع المساحة الإعلانية للناشر للمشترين. وعادةً ما يكون هذا هو وسيط عرض إعلانات المورّدين (SSP). |
إعداد المزاد التسلسلي
في عملية إعداد المزاد التسلسلي، يتم تنفيذ المزادات السياقية أولاً، ثمّ يتم تنفيذ مزاد "الجمهور المحمي". يسمح هذا الإعداد للناشرين بزيادة أرباحهم إلى أقصى حدّ من خلال إجراء مزاد باستخدام البيانات السياقية المتاحة على الصفحة، وإجراء مزاد أيضًا باستخدام البيانات على مستوى المواقع الإلكترونية في بيئة آمنة لحماية خصوصية المستخدمين.
قد يتم تنفيذ مكتبة عروض الأسعار في العنوان أولاً على الصفحة لجمع عروض الأسعار للمزاد السياقي لخادم إعلانات الناشر. بعد ذلك، يمكن إدخال سعر عرض السعر الفائز المعدَّل من المزاد السياقي في مزاد "الجمهور المحمي" كحدّ أدنى لعرض السعر. خلال خطوة احتساب النقاط، يمكن للبائع من المستوى الأعلى خفض أسعار عروض أسعار المزاد المكوّنة إلى ما دون الحدّ الأدنى لعروض الأسعار من خلال منحها نتيجة صفرية عند احتساب نتيجة مدى المرغوبية. إذا لم يكن هناك عرض سعر في مزاد مكوّن شريحة الجمهور المحمية أعلى من الحدّ الأدنى لعرض السعر، يتم عرض الإعلان الفائز في المزاد السياقي للمستخدم. إذا أظهر مزاد Protected Audience إعلانًا فائزًا، يعني ذلك أنّه أعلى من الحدّ الأدنى لعرض السعر، ويتم عرض الإعلان الفائز في Protected Audience للمستخدم.
في مثال إعداد المزاد التسلسلي هذا، يمكن تنفيذ ثلاثة مزادات رئيسية على الصفحة بالترتيب: 1) المزاد السياقي من خلال مكتبة عروض الأسعار في الرؤوس، 2) المزاد السياقي من خلال خادم إعلانات الناشر، و3) مزاد "الجمهور المحمي".

وصف تفصيلي للرسم البياني العام:
- قبل المزاد، تتم إضافة المستخدِم إلى مجموعة اهتمامات على موقع إلكتروني للمعلِن.
- عندما يزور المستخدِم صفحة الناشر في وقت لاحق، يُجري Prebid.js مزادًا سياقيًا لجمع ردود عروض الأسعار من مقدّمي عروض الأسعار في العنوان. خلال هذه الخطوة، قد يقدّم المشترون الإشارات وقد يقدّم البائعون إعدادات مزاد المكوّنات لاستخدامها في مزاد Protected Audience API اللاحق. توفّر Prebid.js وحدة لنشر هذه الإشارات والإعدادات إلى مزاد Protected Audience.
- يتم إرسال ردود عروض الأسعار التي يجمعها Prebid.js إلى "خادم إعلانات الناشر" لإجراء مزاد سياقي من جهة الخادم.
- يمكن أن يجمع "مزوّد خادم إعلانات الناشر" نتائج المزاد الخاصة به ونتائج عروض الأسعار في رؤوس الصفحة والمستودع الإعلاني الذي تمّ بيعه مباشرةً وغير ذلك، لتحديد الإعلان الذي سيحقّق أكبر قدر من الأرباح للناشر. يتم عرض الإعلان الفائز في مكتبة جهة العميل لخادم إعلانات الناشر.
- يمكن أن يتمّ تمرير سعر العرض المعدَّل من الفائز في المزاد السياقي، بالإضافة إلى إشارات المشتري (
perBuyerSignals
) وإعدادات مزاد المكوّنات الخاصة بالبائع التي جمعتها Prebid.js، إلى مزاد "شرائح الجمهور المحمية" من خلال مكتبة جانب العميل لخادم إعلانات الناشر. - ينفّذ البائع من المستوى الأعلى مزاد "الجمهور المحمي" المتعدد البائعين. خلال خطوة احتساب النقاط الخاصة بالبائعين من المستوى الأعلى، يمكن للبائع من المستوى الأعلى مقارنة سعر عرض السعر الفائز في كل مزاد مكوّن بسعر عرض السعر الفائز المعدَّل في المزاد السياقي. إذا كان سعر عرض سعر المكوّن أقل من سعر عرض السعر في المزاد السياقي، يعرض البائع من المستوى الأعلى نتيجة الرغبة في الشراء التي تبلغ
0
. إذا تمّ احتساب جميع عروض الأسعار على أنّها0
، سيعرض الطلبrunAdAuction()
القيمةnull
، ما يعني أنّه يجب عرض الإعلان الفائز في المزاد السياقي. - تعرِض مكتبة "خادم إعلانات الناشر" من جهة العميل إما الإعلان الفائز في ميزة "الجمهور المحمي" أو الإعلان السياقي، استنادًا إلى ما تم إرجاعه من طلب
runAdAuction()
. - يتم عرض الإعلان الفائز للمستخدم.
المرحلة ما قبل المزاد

قبل المزاد، عندما يزور المستخدِم صفحة أحد المعلِنين، يمكن للمشتري والمعلِن تحديد المجموعة باهتمامات مشتركة للموقع الإلكتروني التي ينتمي إليها المستخدِم، وإضافة بيانات سياقية من الموقع الإلكتروني للمعلِن وبيانات الطرف الأول لاستخدامها كإشارات للمزاد لاحقًا.
- ينتقل المستخدِم إلى الموقع الإلكتروني للمعلِن.
- يحمِّل الموقع الإلكتروني للمعلِن النص البرمجي من كلّ مشترٍ مشارك في المزاد في وقت لاحق.
- يحتوي نصّ المشتري على طلب
joinAdInterestGroup()
لإضافة المستخدِم إلى مجموعة المشتري ذات الاهتمامات المشتركة.
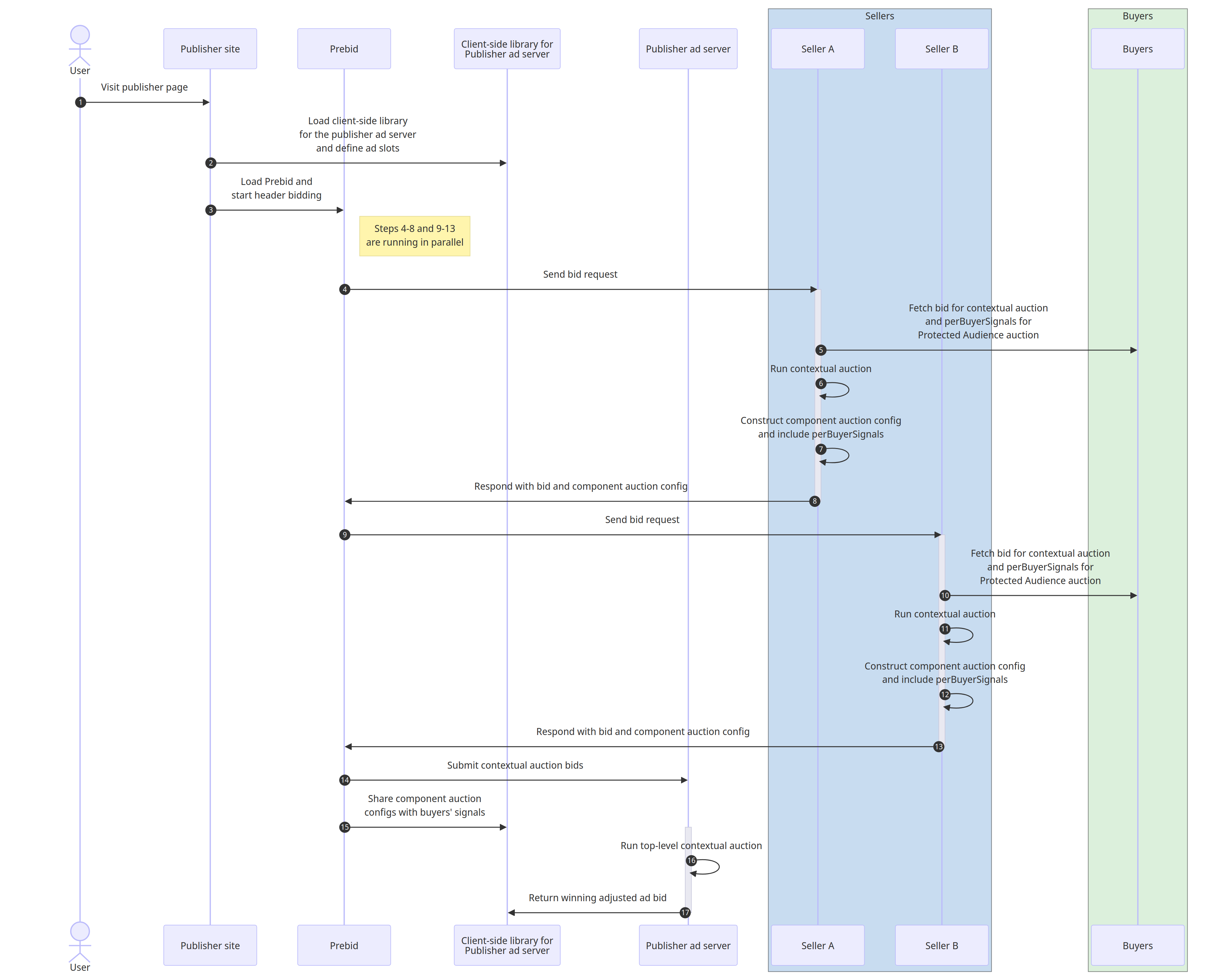
مزادات السياق باستخدام Prebid.js وخادم إعلانات الناشر

في إعداد المزاد التسلسلي، يتم تنفيذ جميع المزادات السياقية قبل تنفيذ مزاد "شرائح الجمهور المحمية". في الإعداد الموضّح في هذا المستند، نُجري مزادًا سياقيًا لعروض الأسعار من خلال Prebid.js يتمّ نقله إلى مزاد من جهة الخادم من خلال "خادم إعلانات الناشر".
يبدأ الناشر أولاً مزادًا سياقيًا لعروض الأسعار في عنوان الصفحة من خلال استدعاء Prebid.js باستخدام علامة للإشارة إلى أنّه سيتم تنفيذ مزاد "شرائح الجمهور المحمية" بعد ذلك. بعد ذلك، تجمع Prebid.js ردود عروض الأسعار وترسلها إلى خادم إعلانات الناشر لإجراء مزاد سياقي من جهة الخادم. خلال خطوة جمع ردود عروض الأسعار، تتوفّر للمشترين والبائعين فرصة تقديم إعدادات مزادات المكوّنات وإشارات المشترين (perBuyerSignals
) لاستخدامها في مزاد Protected Audience API اللاحق، إذا أرادوا المشاركة. سيتمّ نقل إعدادات مزاد المكوّنات هذه في نهاية المطاف إلى مزاد "الجمهور المحمي" اللاحق.
- بدء المزاد السياقي: يزور المستخدِم صفحة الناشر.
- تحمِّل صفحة الناشر مكتبة "خادم إعلانات الناشر" من جهة العميل وتحدّد خانات الإعلانات.
- تحمّل صفحة الناشر Prebid وتبدأ المزاد السياقي لعروض الأسعار في الرؤوس.
- مزاد البائع "أ" السياقي(يتمّ إجراؤه بالتوازي مع المزاد السياقي للبائع "ب"). تُرسِل Prebid.js طلب عرض سعر إلى البائع "أ".
- يسترجع البائع "أ" ردود عروض الأسعار و
perBuyerSignals
من المشترين. - ينفّذ البائع "أ" مزادًا سياقيًا.
- ينشئ البائع "أ" إعدادات مزاد المكوّنات مع تضمين
perBuyerSignals
. - يردّ البائع "أ" على Prebid.js بعرض السعر الفائز وإعدادات مزاد المكوّنات.
- مزاد البائع "ب" السياقي (يتمّ تنفيذه بالتوازي مع المزاد السياقي للبائع "أ"). تُرسِل Prebid.js طلب عرض سعر إلى البائع "ب".
- يسترجع البائع "ب" الاستجابات لعروض الأسعار و
perBuyerSignals
من المشترين. - ينفّذ البائع "ب" مزادًا سياقيًا.
- ينشئ البائع "ب" إعدادات مزاد المكوّنات مع تضمين
perBuyerSignals
. - يردّ البائع "ب" على Prebid.js باستخدام عرض السعر الفائز وإعدادات مزاد المكوّنات.
- المزاد السياقي لخادم إعلانات الناشر: يتم إرسال ردود عروض الأسعار التي يجمعها Prebid.js إلى خادم إعلانات الناشر للمزاد السياقي.
- تتم مشاركة إعدادات مزاد المكوّنات التي تتضمّن إشارات المشترين مع مكتبة جانب العميل لخادم إعلانات الناشر.
- يُجري "خادم إعلانات الناشر" مزادًا سياقيًا لتحديد أفضل إعلان بين الحملات التي يتمّ بيعها مباشرةً وعروض الأسعار الآلية وعروض الأسعار السياقية في Prebid والمساحات الإعلانية الأخرى.
- يعرض "خادم إعلانات الناشر" عرض السعر الفائز المعدَّل.
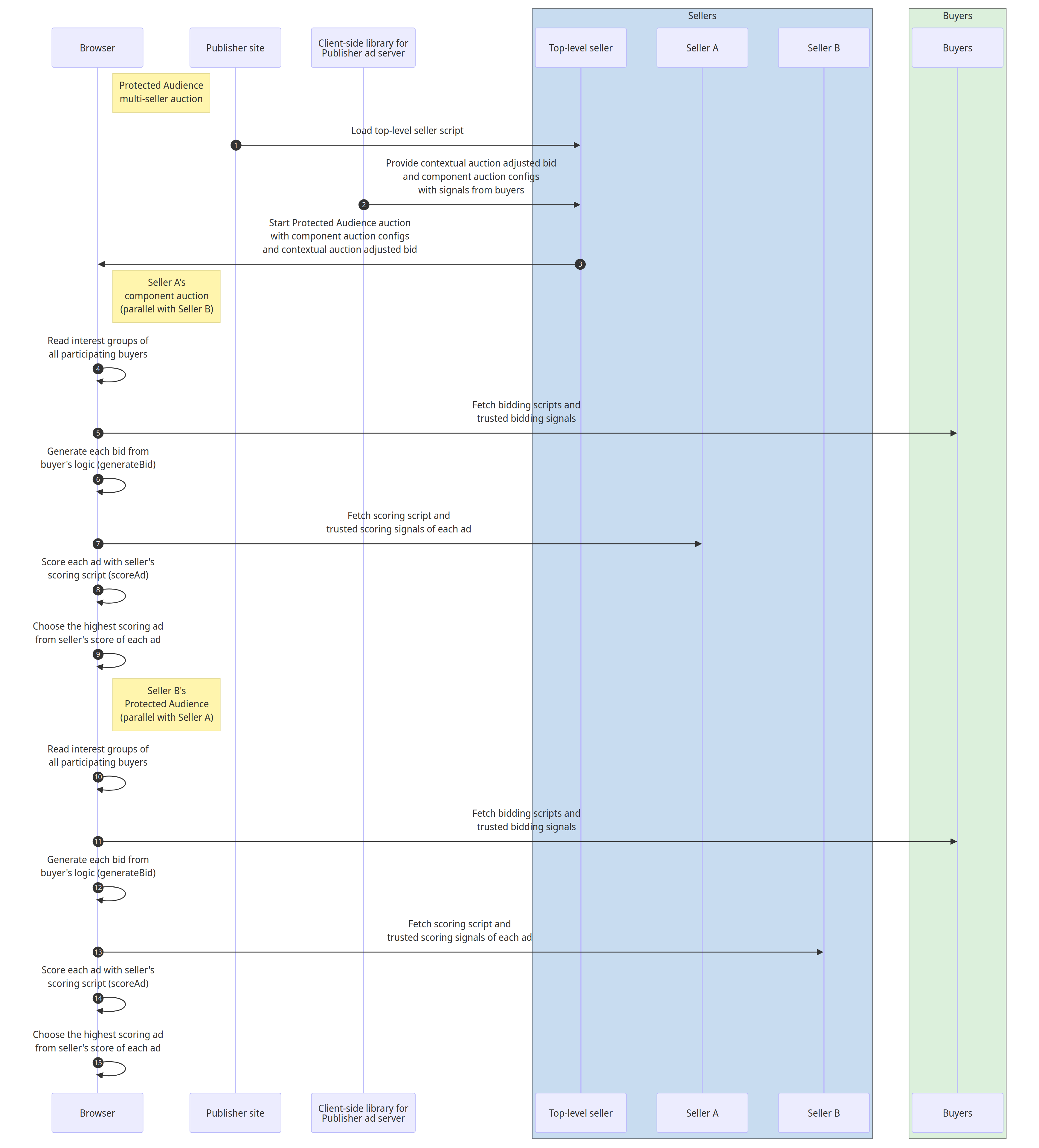
مزاد البائعين المتعدّدين في "الجمهور المحمي"

في هذه المرحلة، تنتهي مزادات الإعلانات السياقية، ويمكن للمكتبة من جهة العميل في "مزوّد إعلانات الناشر" تمرير سعر العرض المعدَّل الفائز في مزاد الإعلانات السياقية وإعدادات مزادات المكوّنات والإشارات الواردة من المشترين المشاركين في مزاد "شرائح الجمهور المحمية" إلى البائع من المستوى الأعلى. يمكن ضبط سعر عرض السعر في المزاد السياقي كحدّ أدنى في إعدادات المزاد كإشارة لتسجيل النقاط في المزاد على المستوى الأعلى.
يتم تنفيذ مزادات المكوّنات بشكل موازٍ، وفي كل مزاد مكوّن، يُنشئ المتصفّح عروض أسعار من منطق عروض أسعار كلّ مشترٍ يشارك في هذا المزاد المكوّن، ويُحسِّن كلّ عرض سعر باستخدام منطق التقييم الخاص ببائع المكوّن، ثم يعرض الإعلان الذي يحقّق أعلى نتيجة في المزاد على المستوى الأعلى.
- يُحمِّل موقع الناشر النص البرمجي للبائع من المستوى الأعلى.
- توفّر مكتبة جهة العميل لخادم إعلانات الناشر سعر عرض المزاد السياقي وإعدادات مزاد المكوّنات مع إشارات من المشترين إلى البائعين من المستوى الأعلى. يمكن تمرير سعر عرض سعر الإعلان الفائز في المزاد السياقي إلى إعدادات المزاد على أنّه إشارات البائع (يصبح سعر عرض السعر هذا متاحًا في دالة
scoreAd()
الخاصة بالبائع من المستوى الأعلى). - يبدأ البائع من المستوى الأعلى مزاد "الجمهور المحمي" من خلال الاتصال بـ
runAdAuction()
. - مزاد المكوّنات للبائع "أ" (يُجرى بالتوازي مع مزاد المكوّنات للبائع "ب"). يقرأ المتصفّح مجموعات اهتمامات المستخدِم لجميع المشترين المشاركين في مزاد المكوّنات الخاص بالبائع "أ".
- يُجلب المتصفّح نصوص عروض الأسعار وإشارات عروض الأسعار الموثوق بها من المواقع الجغرافية المحدّدة في مجموعات الاهتمامات للمشترين المشاركين في مزاد المكوّنات.
- ينشئ المتصفّح عروض الأسعار من خلال تنفيذ منطق إنشاء عروض أسعار كلّ مشترٍ.
- يُجلب المتصفّح نصّ التقييم وإشارات التقييم الموثوق بها لكل إعلان من "البائع أ".
- ينفِّذ المتصفّح منطق احتساب النقاط لدى البائع "أ" لكلّ عرض سعر.
- يختار المتصفّح الإعلان الذي يحقّق أعلى نتيجة أرسلها منطق التقييم الخاص بالبائع "أ".
- مزاد المكوّنات الخاص بالبائع "ب" (يُجرى بالتوازي مع مزاد المكوّنات الخاص بالبائع "أ"). يقرأ المتصفّح مجموعات اهتمامات المستخدِم لجميع المشترين المشاركين في مزاد المكوّنات الخاص بالبائع "ب".
- يُجلب المتصفّح نصوص عروض الأسعار وإشارات عروض الأسعار الموثوق بها من المواقع الجغرافية المحدّدة في مجموعات الاهتمامات للمشترين المشاركين في مزاد المكوّنات.
- ينشئ المتصفّح عروض الأسعار من خلال تنفيذ منطق إنشاء عروض أسعار كل مشترٍ.
- يُجلب المتصفّح نصّ التقييم وإشارات التقييم الموثوق بها لكل إعلان من البائع "ب".
- ينفِّذ المتصفّح منطق احتساب النقاط لدى البائع "ب" لكلّ عرض سعر.
- يختار المتصفّح الإعلان الذي يحقّق أعلى نتيجة أرسلها منطق التقييم الخاص بالبائع "ب".
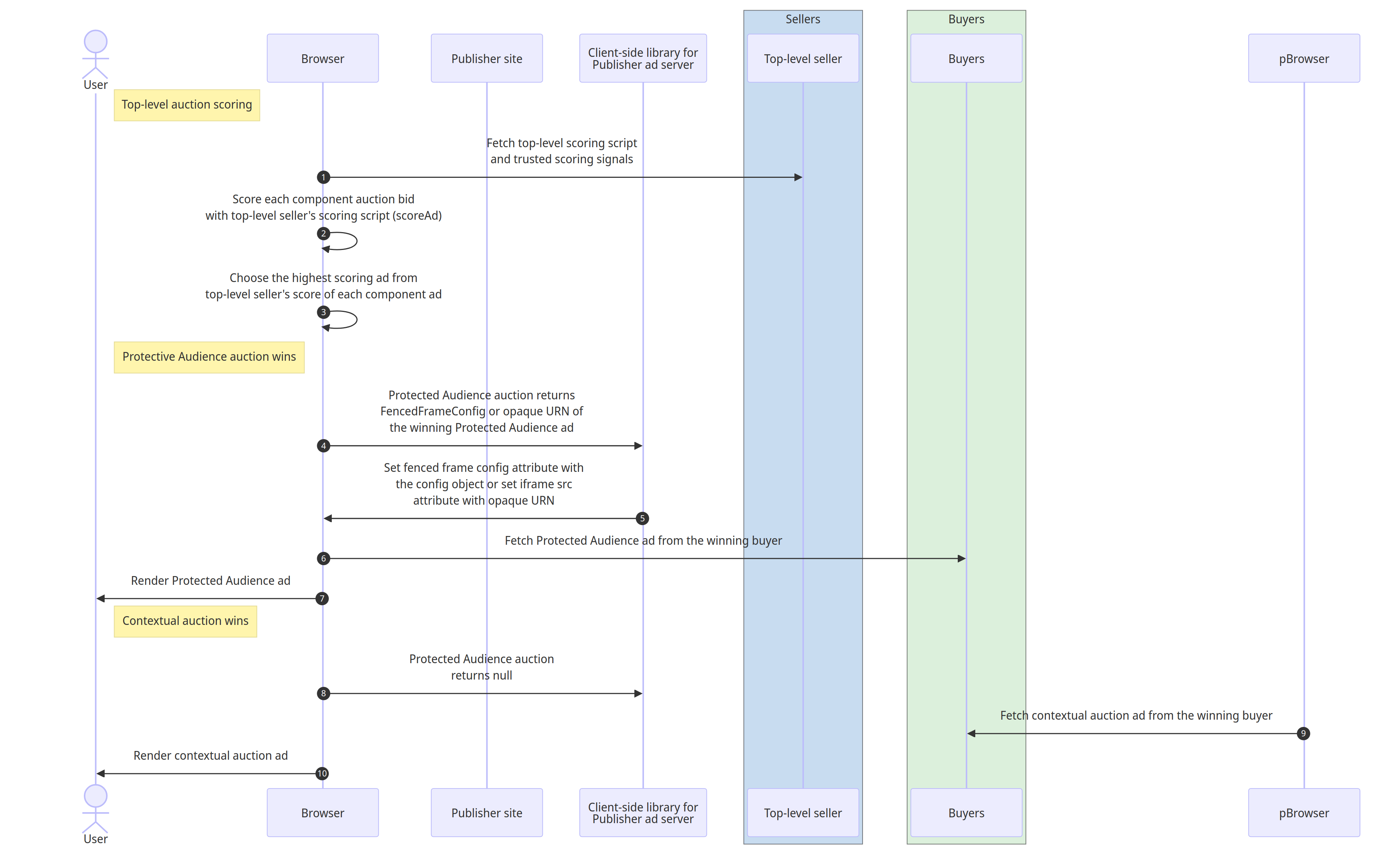
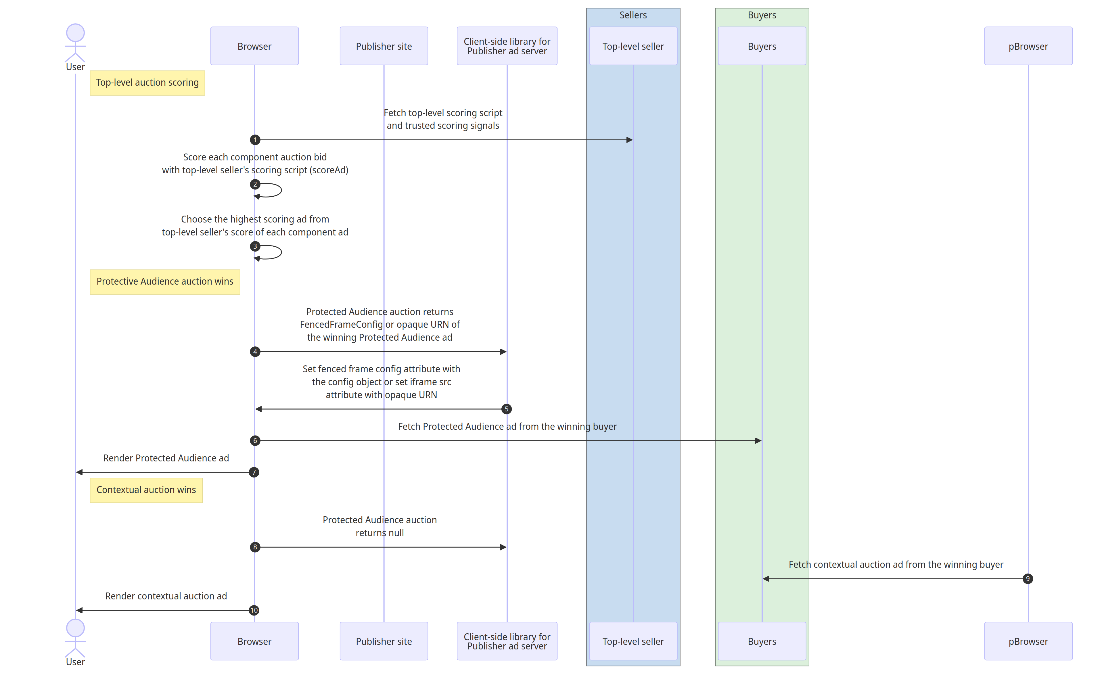
احتساب النقاط في المزاد على مستوى أعلى وعرض الإعلانات

بعد تنفيذ مزادات المكوّنات من القسم السابق، يُجري المتصفّح منطق احتساب النقاط الخاص بالبائعين من المستوى الأعلى على الإعلان الفائز في كل مزاد مكوّن. في دالة scoreAd()
الخاصة بالبائع من المستوى الأعلى، قد يكون سعر عرض السعر المعدَّل في المزاد السياقي متاحًا على النحو التالي: sellerSignals
، وقد يقارن منطق التقييم سعر عرض السعر هذا في المزاد السياقي بسعر عرض السعر الفائز في مزاد مكوّن "شريحة الجمهور المحمية".
إذا كان سعر عرض السعر الفائز في المزاد السياقي أعلى من سعر عرض السعر الفائز في المزاد المكوّن، يمكن للدالة scoreAd()
عرض نتيجة مرغوبية تبلغ 0
. إذا لم تكن هناك إعلانات ذات درجة مرغوبية أعلى من 0
، يعني ذلك أنّ الإعلان الفائز في المزاد السياقي أكثر قيمة من أيّ من الإعلانات الفائزة في المزاد المكوّن، وتُعرِض الدالة runAdAuction()
القيمة null
.
إذا لم يكن لمزاد "شريحة الجمهور المحمية" فائز وعرض القيمة null
، يمكن للمكتبة من جهة العميل لخادم إعلانات الناشر عرض الفائز في المزاد السياقي في إطار iframe. إذا كان مزاد "الجمهور المحمي" هو الفائز في مزاد الإعلانات المستند إلى السياق ويعرض عنصر FencedFrameConfig
أو معرّف URN غير شفاف، يمكن عرض الإعلان الفائز في مزاد "الجمهور المحمي" في إطار محدود أو إطار iframe.
- تقييم الإعلانات في المزاد على مستوى البائع: يُجلب المتصفّح نص تقييم الإعلان من البائع على مستوى أعلى مع إشارات التقييم الموثوق بها لكل إعلان.
- ينفِّذ المتصفّح منطق احتساب النقاط الخاص بالبائعين من المستوى الأعلى لكلّ عرض سعر فائز في جميع مزادات المكوّنات. في نص
scoreAd()
الخاص بالبائع على مستوى أعلى، يمكن للّاّلوجي الوصول إلى سعر العرض الفائز المعدَّل في المزاد السياقي الذي قد تم تمريره على أنّهsellerSignals
في إعدادات المزاد. يمكن للنص البرمجي مقارنة سعر عرض السعر السياقي الفائز بسعر عرض السعر المخصّص للجمهور المحمي، وعرض نتيجة مرغوبية تبلغ 0 إذا كان السعر السياقي أعلى. بخلاف ذلك، يحسب النص البرمجي نتيجة مدى المرغوبية، على الأرجح استنادًا إلى سعر عرض السعر المكوّن للجمهور المحمي. - يختار المتصفّح الإعلان الذي يحقّق أعلى نتيجة مرغوبية تم إرسالها من خلال منطق التقييم الخاص بالبائع على مستوى أعلى.
- في حال فوز مزاد "شرائح الجمهور المحمية"، يعرض مزاد "شرائح الجمهور المحمية" عنصر
FencedFrameConfig
أو معرّف URN غير شفاف في مكتبة الناشر على جهة العميل لخادم الإعلانات. - تضبط المكتبة من جهة العميل سمة
config
للإطار المحدود على العنصرFencedFrameConfig
أو تضبط سمةsrc
لإطار iframe على معرّف URN غير الواضح للإعلان الفائز الذي يستهدف جمهورًا محميًا. - يُجلب المتصفّح الإعلان الفائز في مزاد Protected Audience من المشتري.
- يعرض المتصفّح الإعلان للمستخدم.
- في حال فوز المزاد السياقي، يعرض مزاد "الجمهور المحمي" القيمة
null
. - يضبط المتصفّح سمة
src
لإطار iframe على الإعلان السياقي الفائز. - يُجلب المتصفّح الإعلان الفائز في المزاد السياقي من المشتري.
- يعرض المتصفّح الإعلان للمستخدم.
التفاعل مع الملاحظات ومشاركتها
ما هي الخطوات التالية؟
نريد المشاركة في محادثات معك للتأكد من أننا ننشئ واجهة برمجة تطبيقات تناسب الجميع.
مناقشة واجهة برمجة التطبيقات
مثل واجهات برمجة التطبيقات الأخرى في "مبادرة حماية الخصوصية"، يتم توثيق واجهة برمجة التطبيقات هذه ومناقشتها بشكل علني.
إجراء التجارب باستخدام واجهة برمجة التطبيقات
يمكنك تجربة الميزة والمشاركة في محادثة حول Protected Audience API.