ヘッダー入札と複数販売者の Protected Audience オークションによる連続オークションの設定

パブリッシャーは通常、収益を最適化するために広告デマンドソースを多様化し、複数の企業(パブリッシャーの広告サーバー、サプライサイド プラットフォーム、デマンドサイド プラットフォームなど)を呼び出して、ページ上の特定の広告枠に最適な広告を決定します。ヘッダー入札では、パブリッシャーはさまざまなデマンドソースから広告枠の入札を取得できます。シーケンシャル オークションの設定では、ヘッダー入札ライブラリを使用してコンテキスト データでオークションを実行し、Protected Audience を使用してクロスサイト データでオークションを実行できます。

始める前に、ランディング ページと Prebid.js ドキュメントのヘッダー入札で Protected Audience の基本について学習してください。

定義

オークション

オークション 定義
コンテキスト オークション オークションが実行されるコンテキスト内で利用可能なデータを使用する広告オークション。コンテキスト オークション内には、ヘッダー入札やサーバーサイド オークションなど、複数のオークションが存在する場合があります。
Protected Audience オークション 別のサイトで作成されたインタレスト グループへの入札を含む広告オークション。
Protected Audience のマルチセラー オークション 複数の並列コンポーネント オークションが最初に実行され、その後にスコアの高い広告が最終的な最上位オークションに送信される 2 段階の Protected Audience オークション。
トップレベル オークション Protected Audience のマルチセラー オークション内の最終広告オークション。コンポーネント オークションの落札者に対して、コンポーネント オークションのスコアリングを提供します。
コンポーネント オークション Protected Audience の複数販売者オークション内のネストされたオークション。各コンポーネント販売者がコンポーネント オークションを並行して実行します。各コンポーネント オークションで最もスコアの高い広告が、トップレベル オークションに渡されます。
シーケンシャル オークションの設定 コンテキスト ターゲット広告オークションと Protected Audience オークションを統合し、2 つのオークションの落札者を決定する広告オークションの設定。

参加者

参加者 定義
広告主 広告プレースメントを希望し、広告クリエイティブを作成する当事者。
パブリッシャー オークション用の広告枠を提供する当事者。
購入者 販売者から広告スペースを購入するためにオークションに入札する当事者。通常はデマンドサイド プラットフォーム(DSP)です。
パブリッシャーの広告サーバー パブリッシャーがサイトに表示する広告を管理、選択するために使用するサービス。パブリッシャーの広告サーバーは、独自のオークション結果、ヘッダー ビッダーのレスポンス、直接販売された広告枠などを組み合わせて、パブリッシャーに最も収益をもたらす広告を決定します。

パブリッシャーの広告サーバーは、サーバーとやり取りするためのクライアントサイド ライブラリを提供することがあります。

トップレベルの販売者 Protected Audience のマルチセラー オークションを呼び出し(作成)し、トップレベル オークションに参加するパーティ。
コンポーネント販売者 Protected Audience のマルチセラー オークション内でコンポーネント オークションを実施し、パブリッシャーの広告スペースを購入者に販売する当事者。通常はサプライサイド プラットフォーム(SSP)。

シーケンシャル オークションの設定

シーケンシャル オークションの設定では、まずコンテキスト オークションが実行され、次に Protected Audience オークションが実行されます。この設定により、パブリッシャーは、ページで利用可能なコンテキスト データを使用してオークションを実施し、ユーザーのプライバシーを保護するために安全な環境でサイト間データを使用してオークションを実施することで、収益を最大化できます。

ヘッダー入札ライブラリがページで最初に実行され、パブリッシャー広告サーバーのコンテキスト オークションの入札が収集されることがあります。次に、コンテキスト オークションの調整後の落札価格を、Protected Audience オークションに入札下限として入力できます。スコアリングのステップでは、最上位の販売者は、望ましさスコアの計算時にコンポーネント オークションの入札単価にゼロスコアを割り当てることで、入札単価を入札下限額を下回る価格に引き下げることができます。Protected Audience コンポーネント オークションの入札額が最小入札額を上回っていない場合、コンテキスト オークションの落札広告がユーザーにレンダリングされます。Protected Audience オークションで落札者が返された場合、入札フロアを上回っていることを意味し、Protected Audience の落札広告がユーザーにレンダリングされます。

このシーケンシャル オークションの設定例では、ページで 3 つの主要なオークションが順番に実行される可能性があります。1)ヘッダー入札ライブラリによるコンテキスト オークション、2)パブリッシャー広告サーバーによるコンテキスト オークション、3)Protected Audience オークション。

ユーザー
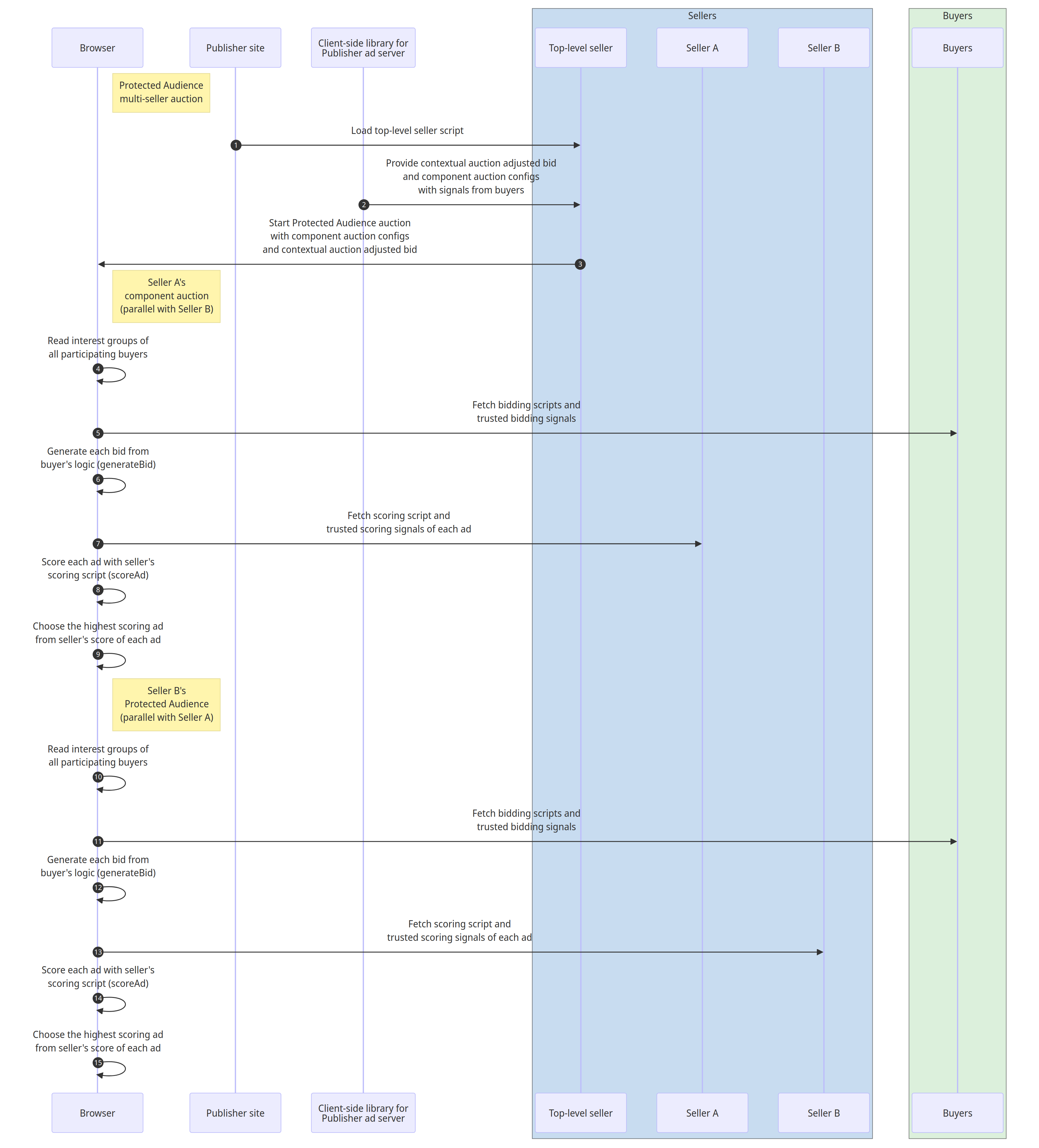
ヘッダー入札のコンテキスト オークションを含む Protected Audience の複数の販売者が参加するオークションの概要。

概要図の詳細な説明:

  1. オークションの前に、ユーザーは広告主様のサイトのインタレスト グループに追加されます。
  2. ユーザーが後でパブリッシャーのページにアクセスすると、Prebid.js はコンテキスト オークションを実行して、ヘッダー入札者から入札レスポンスを収集します。このステップでは、購入者がシグナルを提供し、販売者が後続の Protected Audience オークションで使用されるコンポーネント オークション構成を提供します。Prebid.js は、これらのシグナルと構成を Protected Audience オークションに伝播するためのモジュールを提供します。
  3. Prebid.js によって収集された入札レスポンスは、サーバーサイドのコンテキストに基づくオークションのためにパブリッシャーの広告サーバーに送信されます。
  4. パブリッシャー広告サーバーは、独自のオークション結果、ヘッダー入札の結果、直接販売された広告枠などを組み合わせて、パブリッシャーに最も高い収益をもたらす広告を決定することがあります。落札した広告がパブリッシャーの広告サーバーのクライアントサイド ライブラリに返されます。
  5. コンテキスト オークションの落札者の調整済み入札価格と、Prebid.js によって収集された購入者のシグナル(perBuyerSignals)および販売者のコンポーネント オークション構成は、パブリッシャー広告サーバーのクライアントサイド ライブラリによって Protected Audience オークションに渡すことができます。
  6. Protected Audience の複数の販売者が参加するオークションは、最上位の販売者によって実行されます。トップレベル販売者のスコアリング ステップでは、トップレベル販売者は各コンポーネント オークションの落札単価とコンテキスト オークションの調整済み落札単価を比較できます。コンポーネントの入札単価がコンテキスト オークションの入札単価よりも低い場合、トップレベルの販売者は 0 の望ましさスコアを返します。すべての入札が 0 と評価された場合、runAdAuction() 呼び出しは null を返します。これは、コンテキスト オークションの落札広告をレンダリングする必要があることを意味します。
  7. パブリッシャーの広告サーバーのクライアントサイド ライブラリは、runAdAuction() 呼び出しから返された内容に基づいて、落札した Protected Audience 広告またはコンテキスト広告をレンダリングします。
  8. 落札した広告がユーザーに表示されます。

オークション前

ユーザー
広告主ページのインタレスト グループの時系列。

オークションの前に、ユーザーが広告主のページにアクセスすると、購入者と広告主は、ユーザーが属するサイトのインタレスト グループを定義し、広告主のサイトのコンテキスト データとファーストパーティ データを追加して、後でオークションのシグナルとして使用できます。

  1. ユーザーが広告主のサイトにアクセスします。
  2. 広告主のサイトは、オークションに参加している各購入者のスクリプトを後で読み込みます。
  3. バイヤーのスクリプトには、ユーザーをバイヤーのインタレスト グループに追加する joinAdInterestGroup() 呼び出しが含まれています。

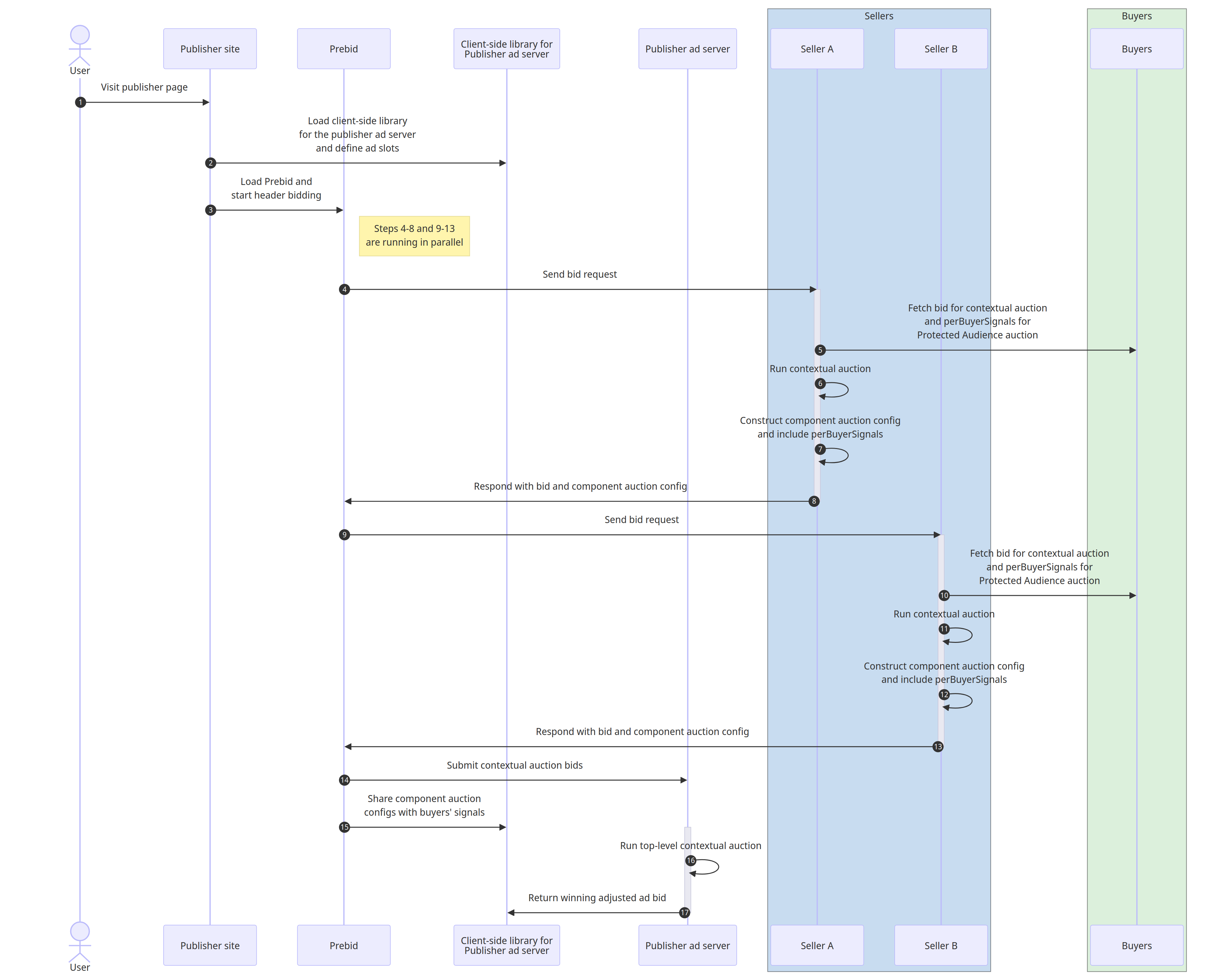
Prebid.js とパブリッシャー広告サーバーを使用したコンテキスト オークション

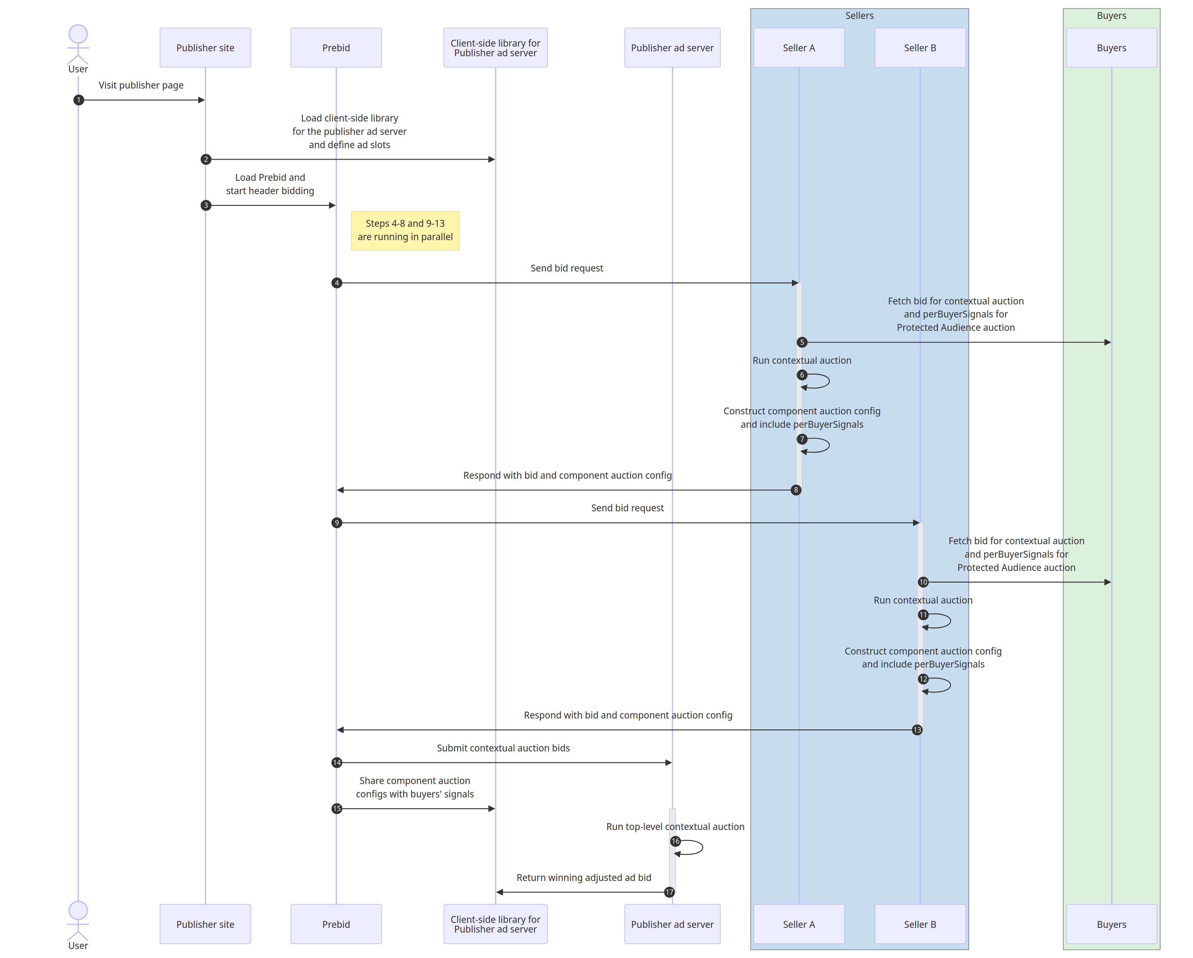
パブリッシャーのサイトでコンテキスト オークションが開始される
ニュース メディアのページでのコンテキスト オークションのタイム シーケンス。

シーケンシャル オークションの設定では、すべてのコンテキスト オークションが実行されてから、Protected Audience オークションが実行されます。このドキュメントで説明する設定では、Prebid.js によってヘッダー入札コンテキスト オークションが実行され、パブリッシャー広告サーバーによってサーバーサイド オークションにフィードされます。

パブリッシャーはまず、Prebid.js をフラグとともに呼び出して、ヘッダー入札のコンテキスト オークションを開始します。このフラグは、その後 Protected Audience オークションが実行されることを示すものです。次に、Prebid.js は入札レスポンスを収集し、サーバーサイドのコンテキスト オークションのためにパブリッシャーの広告サーバーに送信します。入札レスポンスの収集ステップでは、購入者と販売者は、参加を希望する場合、後続の Protected Audience オークションで使用されるコンポーネント オークション構成と購入者のシグナル(perBuyerSignals)を提供できます。このコンポーネント オークション構成は、最終的に後続の Protected Audience オークションに渡されます。

  1. コンテキスト オークションの初期化 ユーザーがパブリッシャーのページにアクセスします。
  2. パブリッシャーのページでパブリッシャー広告サーバーのクライアントサイド ライブラリが読み込まれ、広告スロットが定義されます。
  3. パブリッシャーのページで Prebid が読み込まれ、ヘッダー入札のコンテキスト オークションが開始されます。
  4. 販売者 A のコンテキスト オークション(販売者 B のコンテキスト オークションと並行して実行されます)。Prebid.js が販売者 A に入札リクエストを送信します。
  5. 販売者 A は、購入者から入札レスポンスと perBuyerSignals を取得します。
  6. 販売者 A がコンテキスト オークションを実行します。
  7. 販売者 A は、perBuyerSignals を含むコンポーネント オークション構成を作成します。
  8. 販売者 A は、落札額とそのコンポーネント オークション構成を Prebid.js に返します。
  9. 販売者 B のコンテキスト オークション(販売者 A のコンテキスト オークションと並行して実行されます)。Prebid.js が販売者 B に入札リクエストを送信します。
  10. 販売者 B は、購入者から入札レスポンスと perBuyerSignals を取得します。
  11. 販売者 B はコンテキスト オークションを実行します。
  12. 販売者 B は、perBuyerSignals を含むコンポーネント オークション構成を作成します。
  13. 販売者 B は、落札額とそのコンポーネント オークション構成で Prebid.js に応答します。
  14. パブリッシャーの広告サーバーのコンテキストに基づくオークション Prebid.js によって収集された入札レスポンスは、コンテキストに基づくオークションのためにパブリッシャーの広告サーバーに送信されます。
  15. 購入者のシグナルを含むコンポーネント オークション構成は、パブリッシャー広告サーバーのクライアントサイド ライブラリと共有されます。
  16. パブリッシャーの広告サーバーでコンテキスト オークションが実施され、直接販売キャンペーン、プログラマティック入札、Prebid のコンテキスト入札、その他の広告枠の中から最適な広告が決定されます。
  17. パブリッシャーの広告サーバーから調整後の落札価格が返されます。

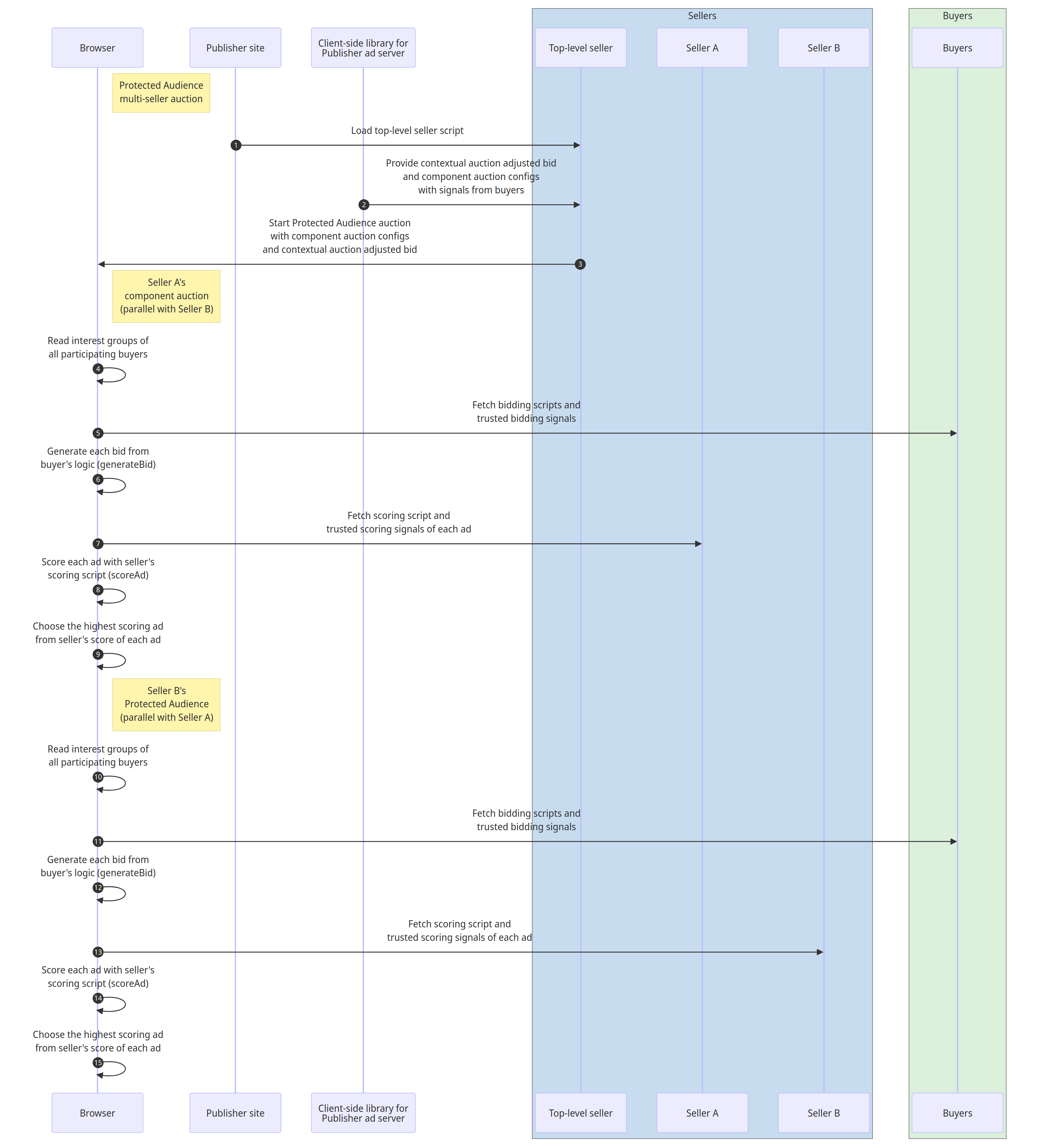
Protected Audience のマルチセラー オークション

Protected Audience の複数の販売者が参加するオークションでは、コンポーネント オークションから送信された入札の中からスコアが最も高い広告が選択されます
パブリッシャー ページでの Protected Audience オークションのタイム シーケンス。

この段階で、コンテキスト オークションが終了し、パブリッシャーの広告サーバーのクライアントサイド ライブラリは、コンテキスト オークションの落札価格(調整済み)、コンポーネント オークションの構成、Protected Audience オークションに参加している購入者からのシグナルをトップレベルの販売者に渡すことができます。コンテキスト オークションの入札単価を最低価格として、最上位のオークションでのスコアリングのシグナルとしてオークション構成に渡すことができます。

コンポーネント オークションは並行して実行されます。各コンポーネント オークションでは、ブラウザがそのコンポーネント オークションに参加している各購入者の入札ロジックから入札を生成し、コンポーネント販売者のスコアリング ロジックを使用して各入札をスコアリングしてから、スコアが最も高い広告をトップレベル オークションに返します。

  1. パブリッシャー サイトで最上位の販売者のスクリプトが読み込まれます。
  2. パブリッシャーの広告サーバーのクライアントサイド ライブラリは、コンテキスト オークションの入札価格、購入者からトップレベルの販売者へのシグナルを含むコンポーネント オークションの構成を提供します。コンテキスト オークションの落札広告の入札単価は、販売者シグナルとしてオークション構成に渡すことができます(この入札単価は、最上位の販売者の scoreAd() 関数で使用できるようになります)。
  3. 最上位の販売者は、runAdAuction() を呼び出して Protected Audience オークションを開始します。
  4. 販売者 A コンポーネント オークション(販売者 B のコンポーネント オークションと並行して実行)。ブラウザは、販売者 A のコンポーネント オークションに参加しているすべての購入者のインタレスト グループを読み取ります。
  5. ブラウザは、コンポーネント オークションに参加している購入者のインタレスト グループで指定された場所から、入札スクリプトと信頼できる入札シグナルを取得します。
  6. ブラウザは、各購入者の入札生成ロジックを実行して入札単価を生成します。
  7. ブラウザは、各広告のスコアリング スクリプトと信頼できるスコアリング シグナルを販売者 A から取得します。
  8. ブラウザは、入札ごとに販売者 A のスコアリング ロジックを実行します。
  9. ブラウザは、販売者 A のスコアリング ロジックによって送信されたスコアが最も高い広告を選択します。
  10. 販売者 B コンポーネント オークション(販売者 A のコンポーネント オークションと並行して実行)。ブラウザは、販売者 B のコンポーネント オークションに参加しているすべての購入者のインタレスト グループを読み取ります。
  11. ブラウザは、コンポーネント オークションに参加している購入者のインタレスト グループで指定された場所から、入札スクリプトと信頼できる入札シグナルを取得します。
  12. ブラウザは、各購入者の入札生成ロジックを実行して入札単価を生成します。
  13. ブラウザは、各広告のスコアリング スクリプトと信頼できるスコアリング シグナルを販売者 B から取得します。
  14. ブラウザは、入札ごとに販売者 B のスコアリング ロジックを実行します。
  15. ブラウザは、販売者 B のスコアリング ロジックによって送信されたスコアが最も高い広告を選択します。

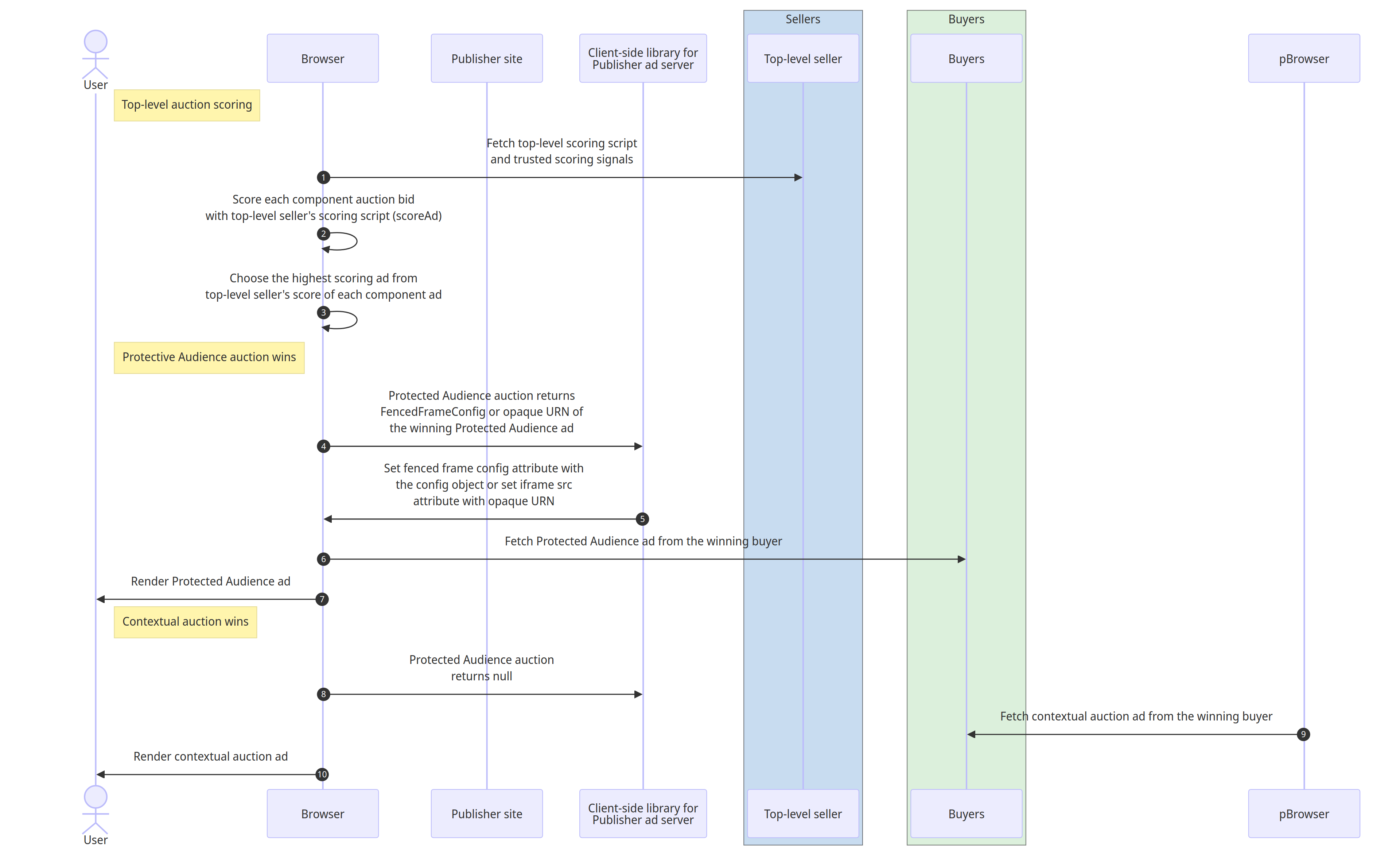
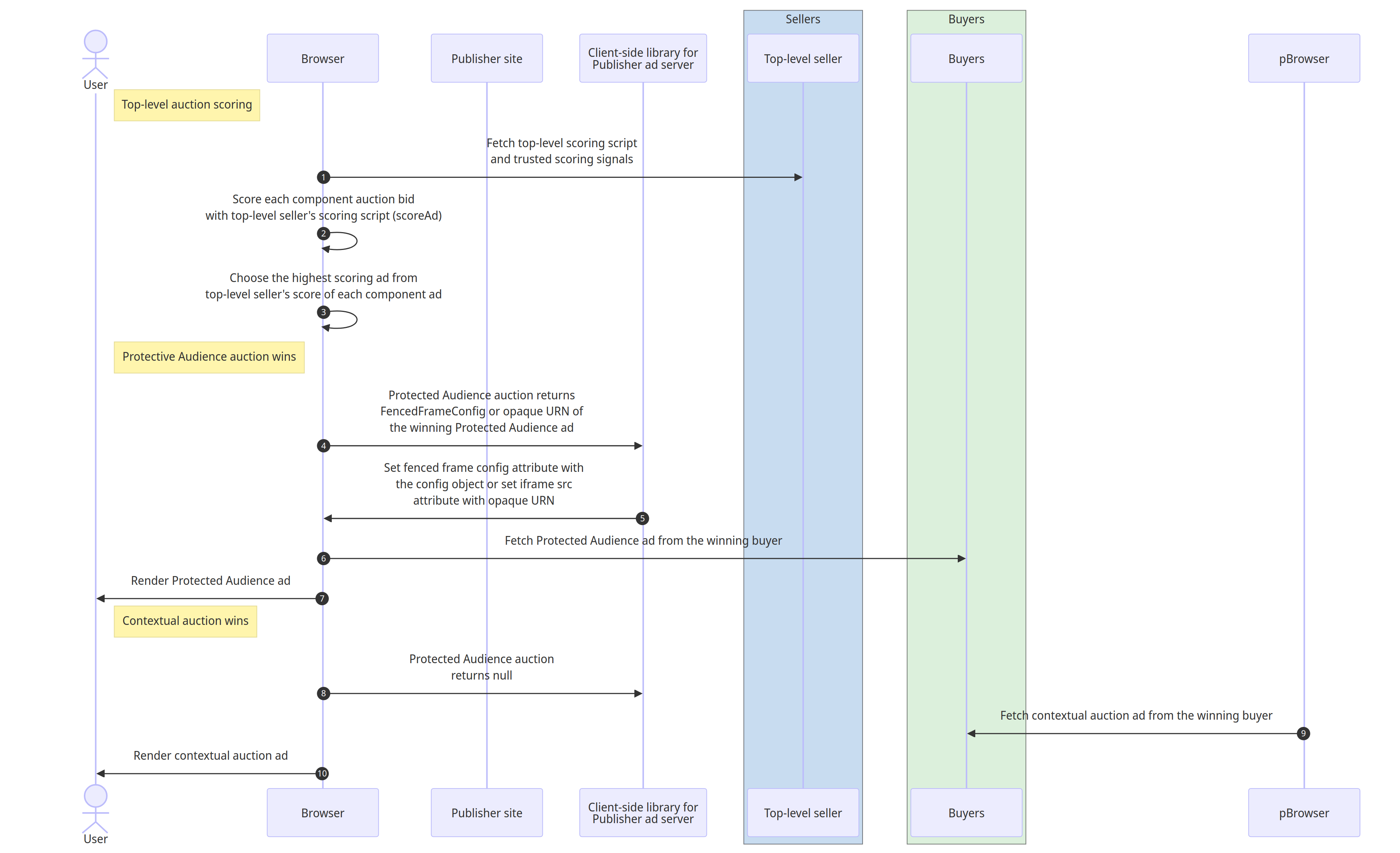
最上位のオークション スコアリングと広告レンダリング

パブリッシャーの広告サーバーのクライアントサイド ライブラリが、コンテキスト オークションと Protected Audience オークションで選択された広告をレンダリングします。
ニュース メディアのページでの広告のレンダリング順序。

前のセクションのコンポーネント オークションが実行されると、ブラウザは各コンポーネント オークションの落札広告に対して最上位の販売者のスコアリング ロジックを実行します。最上位の販売者の scoreAd() 関数では、コンテキスト オークションの調整済み入札単価が sellerSignals として利用可能になる場合があります。また、スコアリング ロジックで、そのコンテキスト オークションの入札単価と Protected Audience コンポーネント オークションの落札単価を比較する場合があります。

コンテキスト オークションの落札単価がコンポーネント オークションの落札単価よりも高い場合、scoreAd() 関数は 0 の望ましさスコアを返すことがあります。望ましさスコアが 0 より高い広告がない場合、コンテキスト オークションの落札広告がコンポーネント オークションの落札広告よりも価値が高いことを示し、runAdAuction() 関数は null を返します。

Protected Audience オークションで落札者がおらず、null が返された場合、パブリッシャーの広告サーバーのクライアントサイド ライブラリは、コンテキスト オークションの落札者を iframe にレンダリングできます。Protected Audience オークションがコンテキスト オークションに勝って FencedFrameConfig オブジェクトまたは不透明な URN を返した場合、落札した Protected Audience オークション広告をフェンス付きフレームまたは iframe にレンダリングできます。

  1. 最上位のオークション広告のスコアリング: ブラウザは、最上位の販売者からスコアリング スクリプトと、各広告の信頼できるスコアリング シグナルを取得します。
  2. ブラウザは、すべてのコンポーネント オークションの落札単価ごとに、最上位の販売者のスコアリング ロジックを実行します。最上位の販売者の scoreAd() スクリプト内では、オークション構成で sellerSignals として渡された可能性があるコンテキスト オークションの調整済み落札価格にロジックがアクセスできます。スクリプトは、コンテキスト入札の落札価格とコンポーネントの Protected Audience 入札価格を比較し、コンテキスト価格の方が高い場合は、望ましさスコアとして 0 を返すことができます。それ以外の場合、スクリプトはコンポーネントの Protected Audience の入札価格に基づいて、望ましさスコアを計算します。
  3. ブラウザは、最上位の販売者のスコアリング ロジックによって送信された望ましさスコアが最も高い広告を選択します。
  4. Protected Audience オークションが落札した場合: Protected Audience オークションは、FencedFrameConfig オブジェクトまたは不透明な URN をパブリッシャーの広告サーバーのクライアントサイド ライブラリに返します。
  5. クライアントサイド ライブラリは、フェンス付きフレームの config 属性を FencedFrameConfig オブジェクトに設定するか、iframe の src 属性を落札した Protected Audience 広告の不透明な URN に設定します。
  6. ブラウザは、Protected Audience オークションの落札広告を購入者から取得します。
  7. ブラウザがユーザーに広告をレンダリングします。
  8. コンテキスト オークションが落札した場合: Protected Audience オークションは null を返します。
  9. ブラウザは、iframe の src 属性を落札したコンテキスト広告に設定します。
  10. ブラウザは、コンテキスト オークションの落札広告を購入者から取得します。
  11. ブラウザがユーザーに広告をレンダリングします。

意見交換とフィードバックの提供

次のステップ

誰もが利用できる API を構築するために、Google は皆様との対話を通じてしたいと考えています。

API についてディスカッションする

他のプライバシー サンドボックス API と同様に、この API はドキュメント化され、一般公開されているです。

API を試す

Protected Audience API に関する会話をテストして参加できます。