ناشران معمولاً منابع تقاضای تبلیغات خود را برای بهینهسازی درآمد متنوع میکنند و از چندین شرکت (به عنوان مثال، سرورهای تبلیغاتی ناشر، پلتفرمهای سمت عرضه و پلتفرمهای سمت تقاضا) برای تعیین بهترین تبلیغ برای یک جایگاه تبلیغاتی مشخص در صفحه استفاده میکنند. پیشنهاد قیمت هدر به ناشران اجازه میدهد تا از منابع تقاضای مختلف، پیشنهاداتی را برای یک جایگاه تبلیغاتی دریافت کنند. در یک چیدمان حراج متوالی، ممکن است از کتابخانه پیشنهاد قیمت هدر برای اجرای حراج با دادههای زمینهای و از Protected Audience برای اجرای حراج با دادههای بین سایتی استفاده شود.
قبل از شروع، اصول اولیه مخاطب محافظتشده را از صفحه فرود و پیشنهاد قیمت هدر را از مستندات Prebid.js بیاموزید.
تعاریف
مزایدهها
| حراج | تعریف |
| حراج زمینهای | یک حراج تبلیغاتی که از دادههای موجود در متن محل اجرای حراج استفاده میکند. ممکن است چندین حراج در یک حراج متنی وجود داشته باشد، مانند پیشنهاد قیمت هدر و حراجهای سمت سرور. |
| حراج مخاطبان محافظتشده | حراج تبلیغاتی که شامل پیشنهاد قیمت برای یک گروه ذینفع ایجاد شده در سایت دیگری است. |
| حراج چندفروشندهای مخاطب محافظتشده | یک حراج دو سطحی مخاطب محافظتشده که ابتدا شامل چندین حراج مؤلفه موازی است که سپس تبلیغ برتر خود را به حراج نهایی سطح بالا ارسال میکنند. |
| حراج سطح بالا | آخرین مزایده تبلیغاتی در یک مزایده چند فروشندهای Protected Audience که امتیاز برندگان مزایده اجزا را از مزایدههای اجزا ارائه میدهد. |
| حراج قطعات | یک حراج تو در تو در یک حراج چند فروشندهای مخاطب محافظتشده که در آن هر فروشندهی قطعه، حراجهای قطعهی خود را به صورت موازی اجرا میکند. آگهیهای دارای بالاترین امتیاز از هر حراج قطعه به حراج سطح بالا منتقل میشوند. |
| تنظیمات حراج متوالی | یک چیدمان حراج تبلیغاتی که حراجهای زمینهای را با حراج مخاطبان محافظتشده ادغام میکند و برنده را از بین این دو حراج تعیین میکند. |
شرکتکنندگان
| شرکتکننده | تعریف |
| تبلیغ کننده | طرفی که خواهان یک جایگاه تبلیغاتی است و طرح تبلیغاتی را میسازد. |
| ناشر | طرفی که موجودی آگهی را برای حراج فراهم میکند. |
| خریدار | طرفی که در یک مزایده برای خرید فضای تبلیغاتی از یک فروشنده پیشنهاد قیمت میدهد. معمولاً یک پلتفرم سمت تقاضا (DSP). |
| سرور تبلیغات ناشر | سرویسی که توسط ناشران برای مدیریت و انتخاب تبلیغات برای نمایش در سایت استفاده میشود. یک سرور تبلیغات ناشر ممکن است نتایج حراج خود، پاسخهای پیشنهاد دهنده هدر، موجودی فروش مستقیم و موارد دیگر را ترکیب کند تا تبلیغی را که بیشترین درآمد را برای ناشر فراهم میکند، تعیین کند. یک سرور تبلیغات ناشر ممکن است یک کتابخانه سمت کلاینت برای تعامل با سرور ارائه دهد. |
| فروشنده سطح بالا | طرفی که حراج چندفروشندهای مخاطب محافظتشده را فراخوانی میکند (یعنی ایجاد میکند) و در حراج سطح بالا شرکت میکند. |
| فروشنده قطعات | طرفی که در چارچوب حراج چندفروشندهای «مخاطب محافظتشده» (Protected Audience)، حراج اجزا را برگزار میکند تا فضای تبلیغاتی ناشر را به خریداران بفروشد. معمولاً یک پلتفرم سمت عرضه (SSP). |
تنظیمات حراج متوالی
در یک چیدمان حراج متوالی، ابتدا حراجهای زمینهای اجرا میشوند، سپس حراج مخاطب محافظتشده اجرا میشود. این چیدمان به ناشران اجازه میدهد تا با اجرای حراج با دادههای زمینهای موجود در صفحه و همچنین اجرای حراج با دادههای بینسایتی در یک محیط امن برای محافظت از حریم خصوصی کاربران، پتانسیل درآمد خود را به حداکثر برسانند.
ممکن است ابتدا یک کتابخانه پیشنهاد قیمت سربرگ (header bidding library) در صفحه اجرا شود تا پیشنهادهای مربوط به حراج زمینهایِ Publisher Ad Server را جمعآوری کند. سپس، قیمت پیشنهادی برنده تعدیلشده حراج زمینهای میتواند به عنوان کف پیشنهاد در حراج مخاطب محافظتشده (Protected Audience) وارد شود. در طول مرحله امتیازدهی، فروشنده سطح بالا میتواند با اختصاص امتیاز صفر به قیمتهای پیشنهادی حراج مؤلفهها، هنگام محاسبه امتیاز مطلوبیت، آنها را به زیر کف پیشنهاد کاهش دهد. اگر هیچ پیشنهادی برای حراج مؤلفههای مخاطب محافظتشده بالاتر از کف پیشنهاد نباشد، تبلیغ برنده حراج زمینهای به کاربر نمایش داده میشود. اگر حراج مخاطب محافظتشده یک برنده را برگرداند، به این معنی است که بالاتر از کف پیشنهاد است و تبلیغ برنده مخاطب محافظتشده به کاربر نمایش داده میشود.
در این مثال از راهاندازی حراج متوالی، سه حراج اصلی ممکن است به ترتیب در صفحه اجرا شوند: ۱) حراج متنی توسط کتابخانه پیشنهاد هدر، ۲) حراج متنی توسط سرور تبلیغات ناشر، و ۳) حراج مخاطب محافظتشده.

شرح مفصلی از نمودار کلی:
- قبل از حراج، کاربر به یک گروه علاقهمند در سایت تبلیغکننده اضافه میشود.
- وقتی کاربر بعداً از صفحه ناشر بازدید میکند، Prebid.js یک حراج زمینهای برای جمعآوری پاسخهای پیشنهاد از پیشنهاددهندگان هدر اجرا میکند. در طول این مرحله، خریداران ممکن است سیگنالها را ارائه دهند و فروشندگان ممکن است پیکربندیهای حراج اجزا را برای استفاده در حراج مخاطب محافظتشده بعدی ارائه دهند. Prebid.js ماژولی برای انتشار این سیگنالها و پیکربندیها به حراج مخاطب محافظتشده ارائه میدهد.
- پاسخهای پیشنهادی جمعآوریشده توسط Prebid.js برای حراج متنی سمت سرور به سرور تبلیغات ناشر ارسال میشوند.
- سرور تبلیغات ناشر ممکن است نتایج حراج، نتایج پیشنهاد قیمت سربرگ، موجودی فروش مستقیم و موارد دیگر خود را ترکیب کند تا تبلیغی را که بیشترین درآمد را برای ناشر فراهم میکند، تعیین کند. تبلیغ برنده به کتابخانه سمت کلاینت سرور تبلیغات ناشر بازگردانده میشود.
- قیمت پیشنهادی تنظیمشده از برنده حراج زمینهای، به همراه سیگنالهای خریدار (
perBuyerSignals) و پیکربندیهای حراج اجزای فروشنده که توسط Prebid.js جمعآوری شدهاند، میتوانند توسط کتابخانه سمت کلاینت Publisher Ad Server به حراج Protected Audience منتقل شوند. - حراج چندفروشندهای Protected Audience توسط فروشنده سطح بالا اجرا میشود. در طول مرحله امتیازدهی فروشنده سطح بالا، فروشنده سطح بالا میتواند قیمت پیشنهادی برنده حراج هر جزء را با قیمت پیشنهادی برنده تعدیلشده حراج زمینهای مقایسه کند. اگر قیمت پیشنهادی جزء کمتر از قیمت پیشنهادی حراج زمینهای باشد، فروشنده سطح بالا امتیاز مطلوبیت
0را برمیگرداند. اگر همه پیشنهادها0امتیاز بگیرند، فراخوانیrunAdAuction()مقدارnullرا برمیگرداند که نشان میدهد تبلیغ برنده حراج زمینهای باید نمایش داده شود. - کتابخانه سمت کلاینت Publisher Ad Server یا تبلیغ برنده شده در بخش Protected Audience یا تبلیغ متنی را بر اساس آنچه از فراخوانی
runAdAuction()برگردانده شده است، رندر میکند. - تبلیغ برنده به کاربر نمایش داده میشود.
پیش از حراج

قبل از حراج، وقتی کاربر از صفحه تبلیغکننده بازدید میکند، خریدار و تبلیغکننده میتوانند گروه علاقهمندی سایتی را که کاربر به آن تعلق دارد تعریف کنند و دادههای زمینهای را از سایت تبلیغکننده و دادههای شخص ثالث اضافه کنند تا بعداً به عنوان سیگنال برای حراج استفاده شوند.
- کاربر به سایت تبلیغ کننده هدایت میشود.
- سایت تبلیغکننده، اسکریپت را از هر خریدار شرکتکننده در حراج در یک مقطع زمانی بعدی بارگذاری میکند.
- اسکریپت خریدار شامل فراخوانی
joinAdInterestGroup()برای افزودن کاربر به گروه علاقهمندیهای خریدار است.
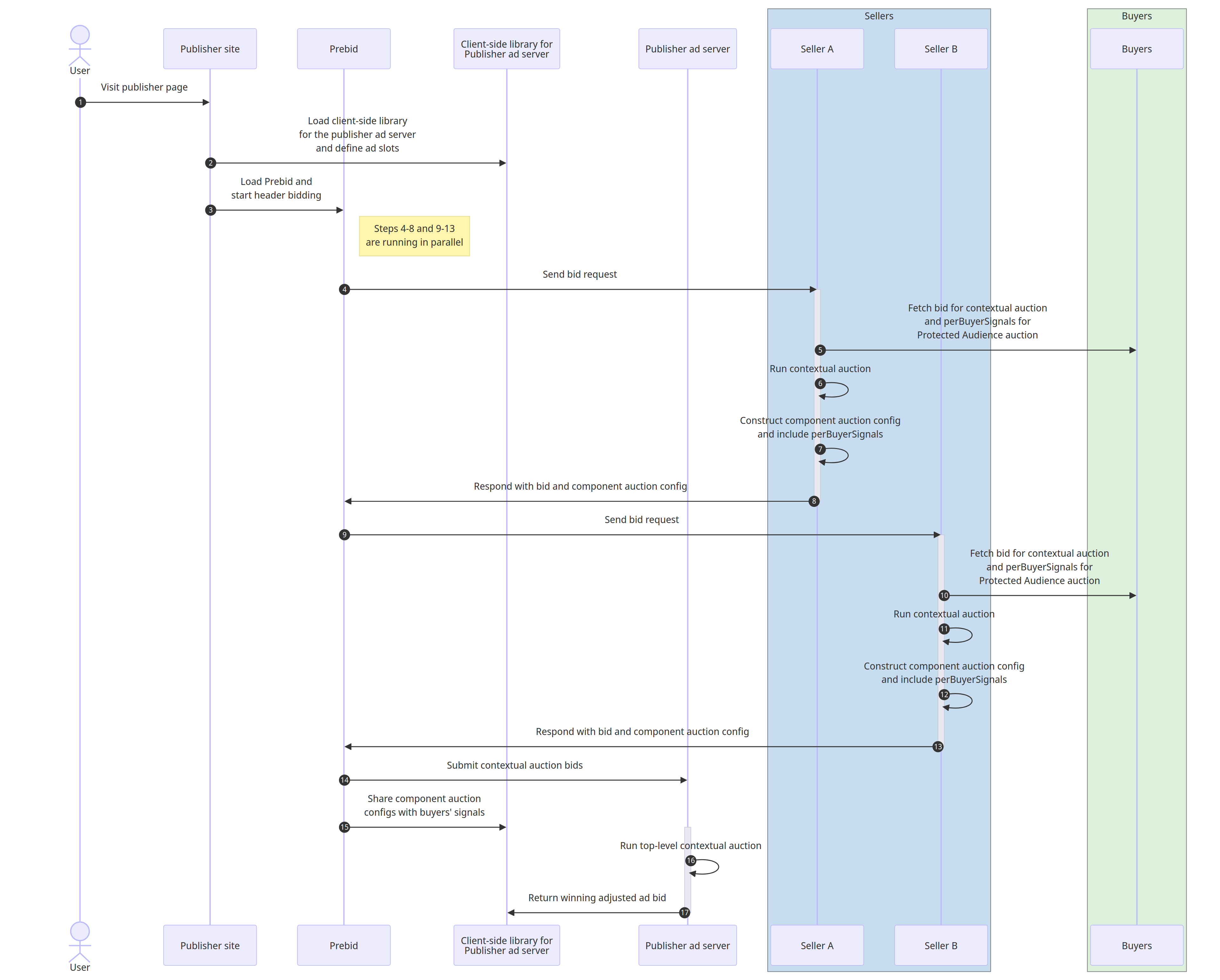
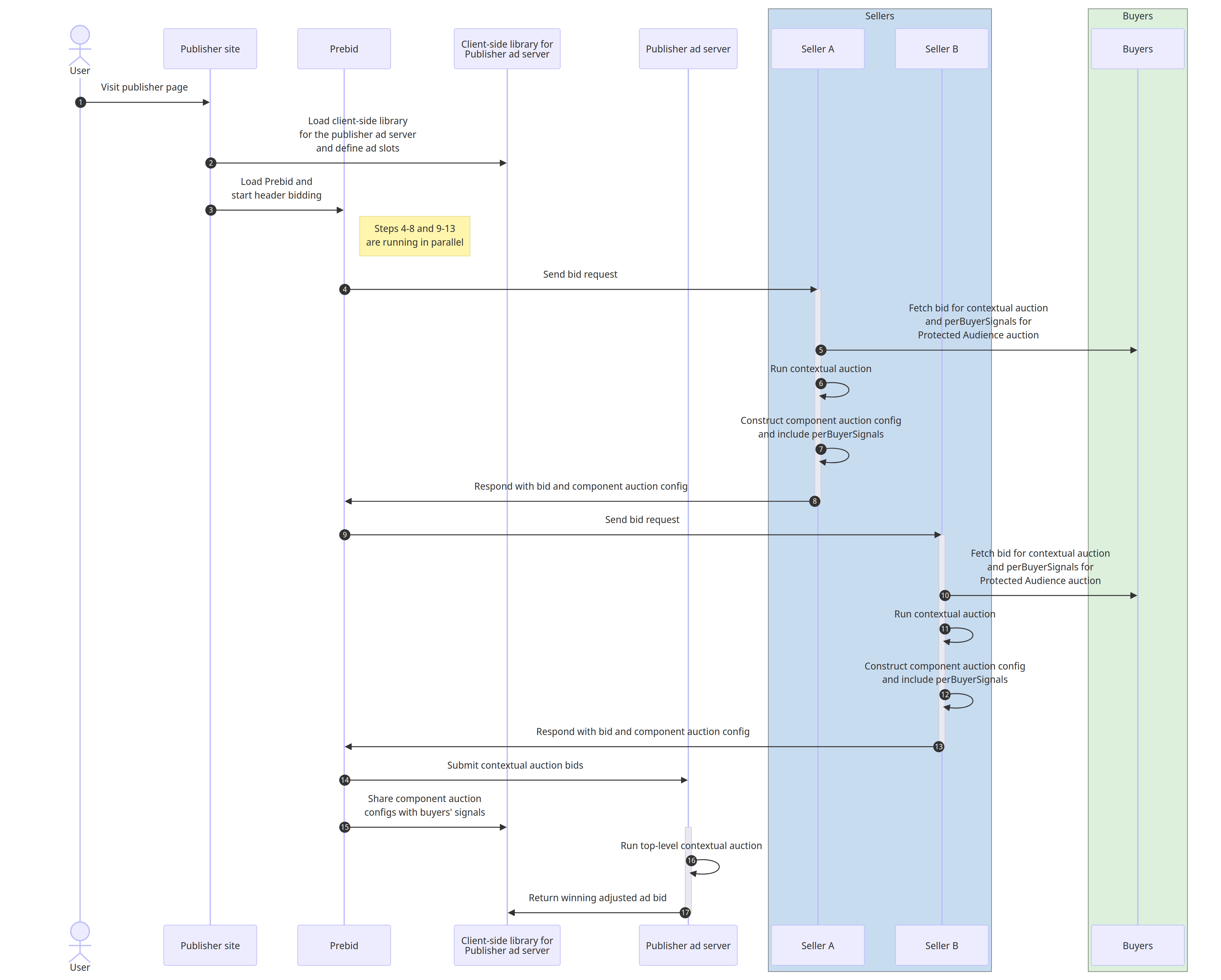
مزایدههای متنی با Prebid.js و Publisher Ad Server

در یک چیدمان حراج متوالی، تمام حراجهای متنی قبل از اجرای حراج مخاطب محافظتشده اجرا میشوند. در چیدمانی که در این سند توضیح داده شده است، ما یک حراج متنی با پیشنهاد قیمت هدر توسط Prebid.js اجرا میکنیم که توسط سرور تبلیغات ناشر به یک حراج سمت سرور وارد میشود.
ناشر ابتدا با فراخوانی Prebid.js با یک پرچم که نشان میدهد حراج مخاطب محافظتشده پس از آن اجرا خواهد شد، یک حراج زمینهای با پیشنهاد قیمت سربرگ را آغاز میکند. سپس Prebid.js پاسخهای پیشنهاد قیمت را جمعآوری کرده و آنها را برای حراج زمینهای سمت سرور به سرور تبلیغات ناشر ارسال میکند. در طول مرحله جمعآوری پاسخ پیشنهاد قیمت، خریداران و فروشندگان این فرصت را دارند که در صورت تمایل به شرکت در حراج، پیکربندیهای حراج اجزا و سیگنالهای خریداران ( perBuyerSignals ) را برای استفاده در حراج مخاطب محافظتشده بعدی ارائه دهند. پیکربندی حراج اجزا در نهایت به حراج مخاطب محافظتشده بعدی منتقل میشود.
- مقداردهی اولیه حراج زمینهای کاربر از صفحه ناشر بازدید میکند.
- صفحه ناشر، کتابخانه سمت کلاینت Publisher Ad Server را بارگذاری کرده و جایگاههای تبلیغاتی را تعریف میکند.
- صفحه ناشر، Prebid را بارگذاری میکند و حراج متنی پیشنهاد قیمت هدر را شروع میکند.
- حراج زمینهای فروشنده A (که به موازات حراج زمینهای فروشنده B در حال اجرا است). Prebid.js یک درخواست پیشنهاد قیمت برای فروشنده A ارسال میکند.
- فروشنده A پاسخهای پیشنهاد قیمت و
perBuyerSignalsاز خریداران دریافت میکند. - فروشنده الف یک حراج زمینهای اجرا میکند.
- فروشنده الف پیکربندی حراج اجزا را با در نظر گرفتن
perBuyerSignalsمیسازد. - فروشنده A با پیشنهاد برنده و پیکربندی حراج اجزای آن به Prebid.js پاسخ میدهد.
- حراج زمینهای فروشنده B (به موازات حراج زمینهای فروشنده A اجرا میشود). Prebid.js یک درخواست پیشنهاد قیمت برای فروشنده B ارسال میکند.
- فروشنده B پاسخهای پیشنهاد قیمت و
perBuyerSignalsاز خریداران دریافت میکند. - فروشنده ب یک حراج زمینهای اجرا میکند.
- فروشنده B پیکربندی حراج اجزا را با استفاده از
perBuyerSignalsمیسازد. - فروشنده B با پیشنهاد برنده و پیکربندی حراج اجزای آن به Prebid.js پاسخ میدهد.
- حراج متنی سرور تبلیغات ناشر پاسخهای پیشنهادی جمعآوریشده توسط Prebid.js برای حراج متنی به سرور تبلیغات ناشر ارسال میشوند.
- پیکربندیهای حراج اجزا به همراه سیگنالهای خریداران با کتابخانه سمت کلاینت سرور تبلیغات ناشر به اشتراک گذاشته میشوند.
- سرور تبلیغات ناشر، یک حراج زمینهای را اجرا میکند تا بهترین تبلیغ را بین کمپینهای فروش مستقیم، پیشنهادهای برنامهریزیشده، پیشنهادهای زمینهای Prebid و سایر موجودیها تعیین کند.
- سرور تبلیغات ناشر، پیشنهاد برندهی تعدیلشده را برمیگرداند.
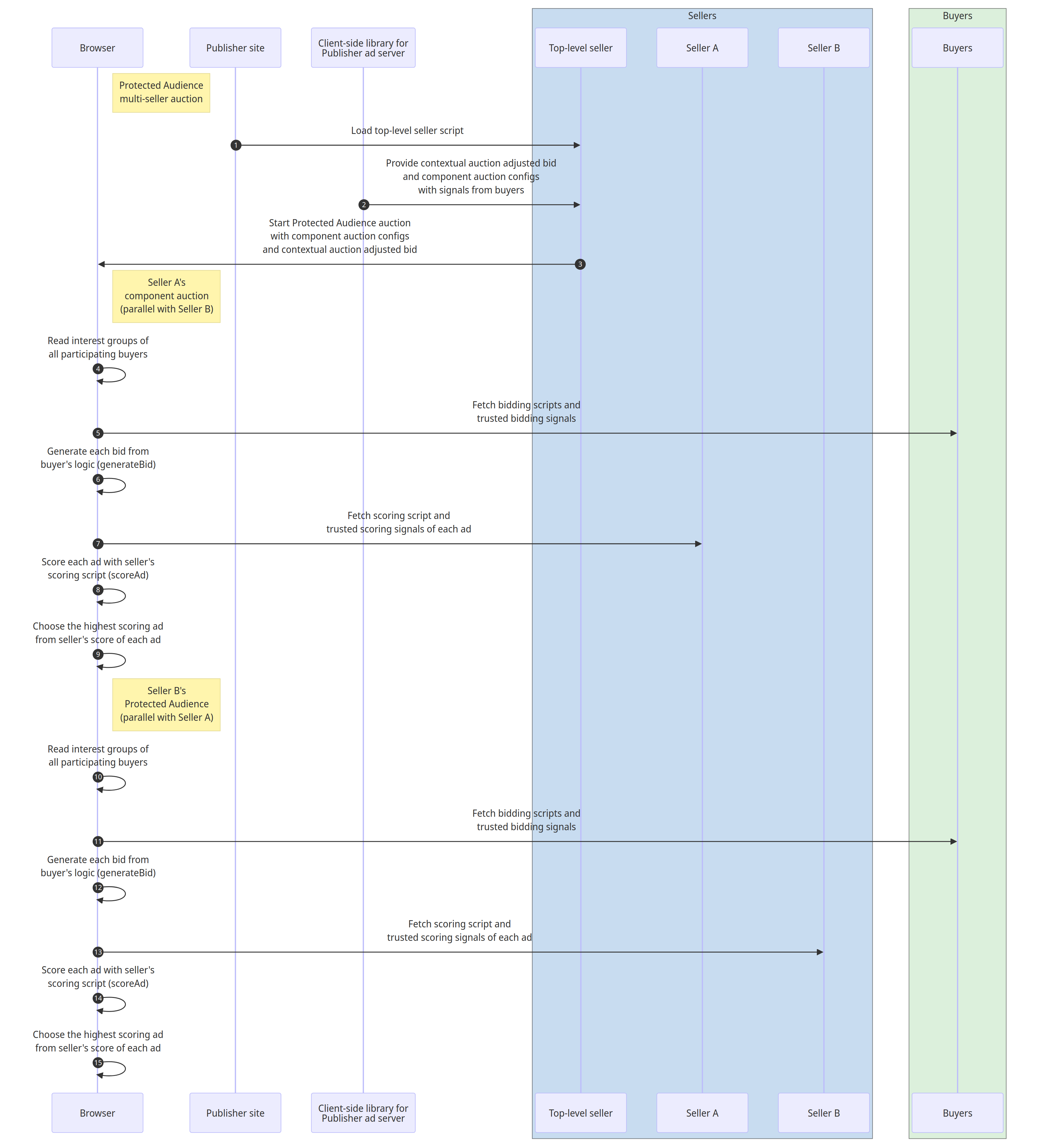
حراج چندفروشندهای با مخاطبان محافظتشده

در این مرحله، حراجهای زمینهای به پایان رسیدهاند و کتابخانه سمت کلاینت سرور تبلیغات ناشر میتواند قیمت پیشنهادی تعدیلشده برنده حراج زمینهای، پیکربندیهای حراج اجزا و سیگنالهای خریدارانی که در حراج مخاطب محافظتشده شرکت میکنند را به فروشنده سطح بالا منتقل کند. قیمت پیشنهادی حراج زمینهای به عنوان یک کف میتواند به عنوان سیگنالی برای امتیازدهی در حراج سطح بالا به پیکربندی حراج منتقل شود.
حراجهای اجزا به صورت موازی اجرا میشوند و در هر حراج اجزا، مرورگر از منطق پیشنهاددهی هر خریدار شرکتکننده در آن حراج اجزا، پیشنهادهایی تولید میکند، هر پیشنهاد را با استفاده از منطق امتیازدهی فروشنده اجزا امتیازدهی میکند و سپس تبلیغی را که بالاترین امتیاز را دارد به حراج سطح بالا برمیگرداند.
- سایت ناشر، اسکریپت فروشنده سطح بالا را بارگذاری میکند.
- کتابخانه سمت کلاینت سرور تبلیغات ناشر، قیمت پیشنهادی حراج متنی، پیکربندیهای حراج اجزا به همراه سیگنالهایی از خریداران به فروشنده سطح بالا را ارائه میدهد. قیمت پیشنهادی آگهی برنده حراج متنی میتواند به عنوان سیگنالهای فروشنده به پیکربندی حراج ارسال شود (این قیمت پیشنهادی در تابع
scoreAd()فروشنده سطح بالا در دسترس قرار میگیرد). - فروشنده سطح بالا، حراج مخاطب محافظتشده را با فراخوانی تابع
runAdAuction()آغاز میکند. - حراج قطعات فروشنده A (که به موازات حراج قطعات فروشنده B اجرا میشود). مرورگر، گروههای علاقهمندی کاربر را برای همه خریداران شرکتکننده در حراج قطعات فروشنده A میخواند.
- مرورگر، اسکریپتهای پیشنهاد قیمت و سیگنالهای پیشنهاد قیمت معتبر را از مکانهای مشخصشده در گروههای ذینفع خریداران شرکتکننده در حراج اجزا، دریافت میکند.
- مرورگر با اجرای منطق تولید پیشنهاد هر خریدار، پیشنهادها را تولید میکند.
- مرورگر اسکریپت امتیازدهی و سیگنالهای امتیازدهی مورد اعتماد هر تبلیغ را از فروشنده A دریافت میکند.
- مرورگر منطق امتیازدهی فروشنده A را برای هر پیشنهاد اجرا میکند.
- مرورگر، تبلیغی را انتخاب میکند که بالاترین امتیاز ارسالی را طبق منطق امتیازدهی فروشنده A داشته باشد.
- حراج قطعات فروشنده B (که به موازات حراج قطعات فروشنده A اجرا میشود). مرورگر، گروههای علاقهمندی کاربر را برای همه خریداران شرکتکننده در حراج قطعات فروشنده B میخواند.
- مرورگر، اسکریپتهای پیشنهاد قیمت و سیگنالهای پیشنهاد قیمت معتبر را از مکانهای مشخصشده در گروههای ذینفع خریداران شرکتکننده در حراج اجزا، دریافت میکند.
- مرورگر با اجرای منطق تولید پیشنهاد هر خریدار، پیشنهادها را تولید میکند.
- مرورگر اسکریپت امتیازدهی و سیگنالهای امتیازدهی مورد اعتماد هر تبلیغ را از فروشنده B دریافت میکند.
- مرورگر منطق امتیازدهی فروشنده B را برای هر پیشنهاد اجرا میکند.
- مرورگر، تبلیغی را انتخاب میکند که بالاترین امتیاز ارسالی را طبق منطق امتیازدهی فروشنده B داشته باشد.
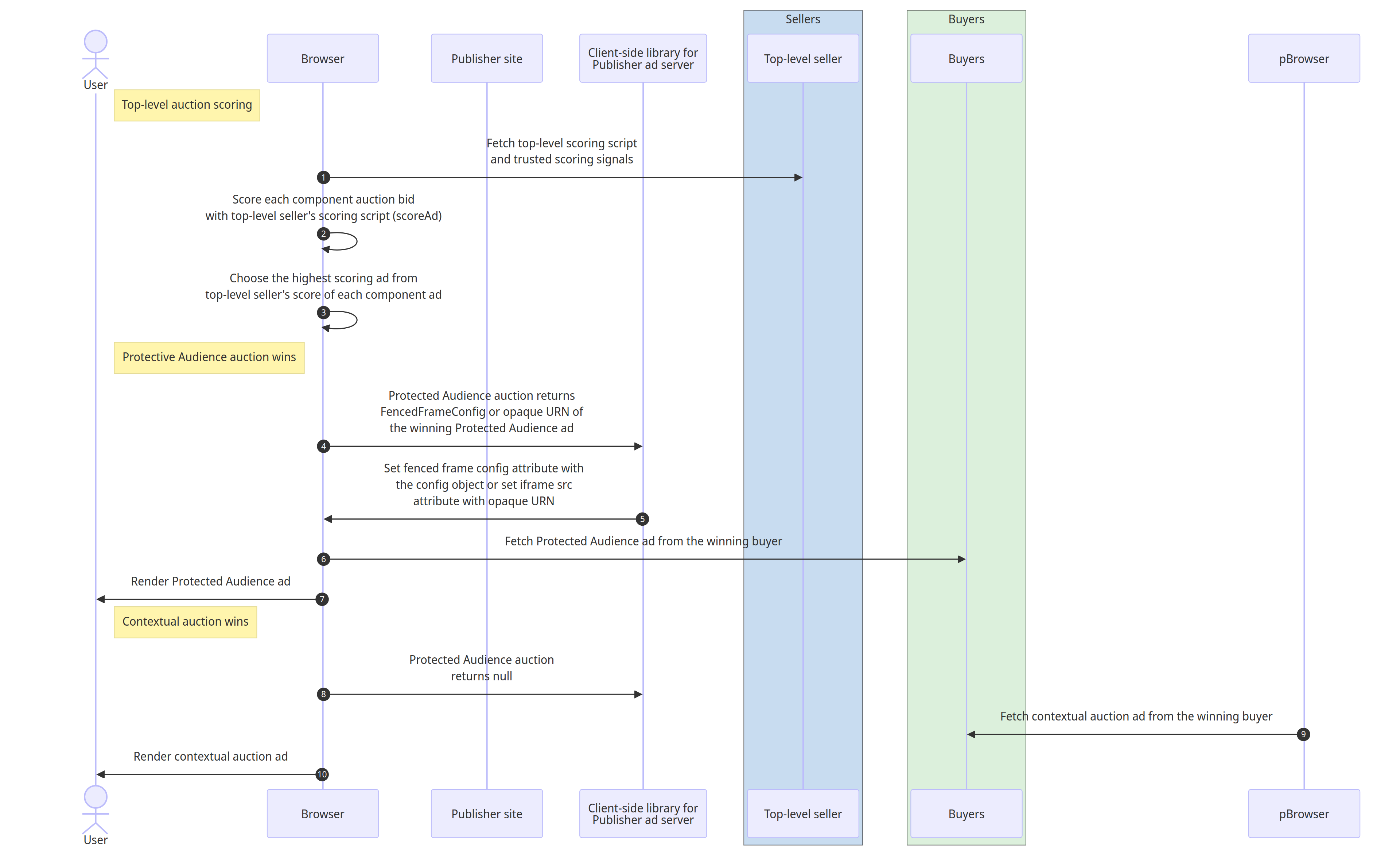
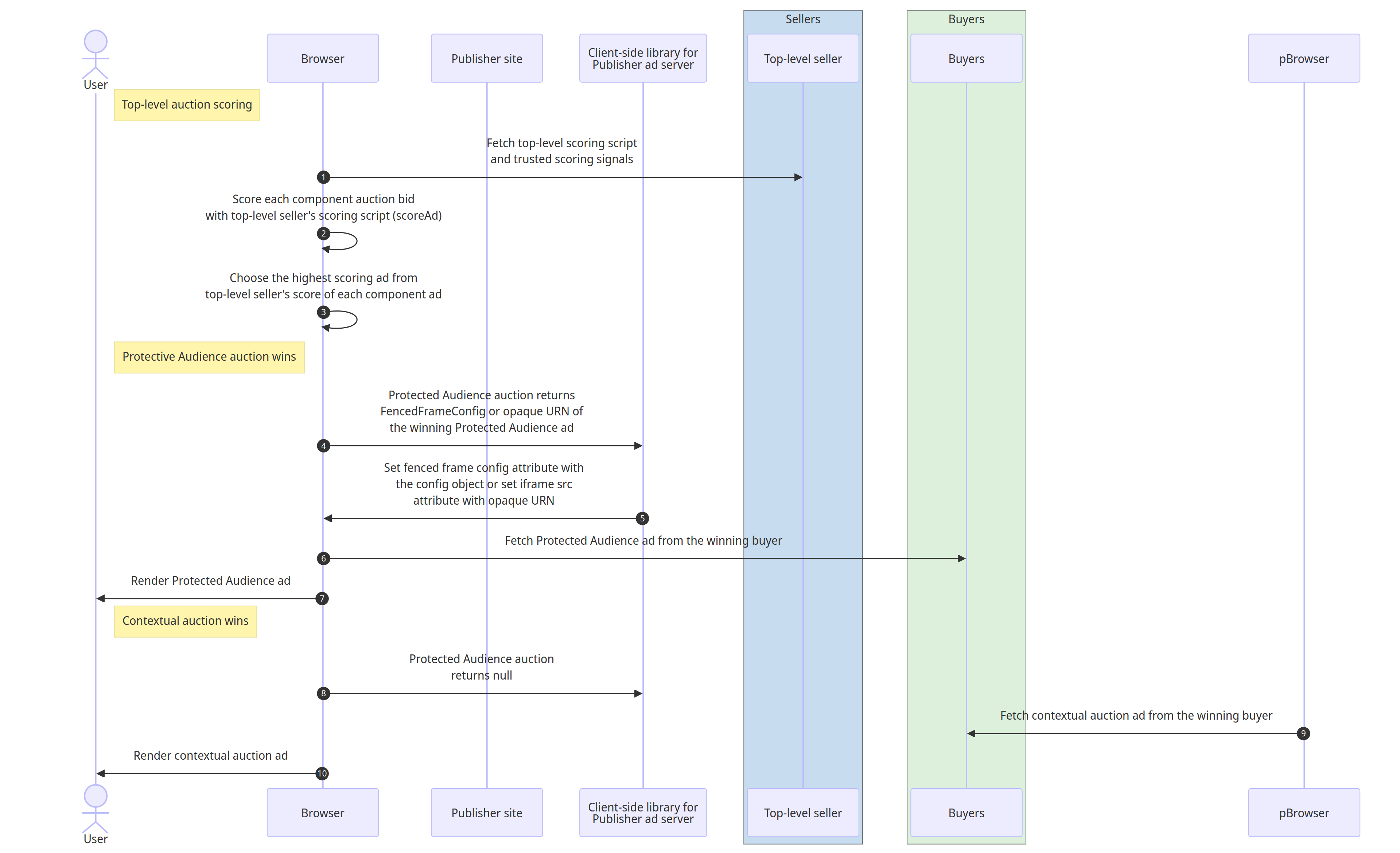
امتیازدهی به مزایدههای سطح بالا و نمایش تبلیغات

پس از اجرای مزایدههای کامپوننت از بخش قبل، مرورگر منطق امتیازدهی فروشنده سطح بالا را روی تبلیغ برنده هر مزایده کامپوننت اجرا میکند. در تابع scoreAd() فروشنده سطح بالا، قیمت پیشنهادی تعدیلشده مزایده زمینهای ممکن است به عنوان sellerSignals در دسترس باشد و منطق امتیازدهی ممکن است آن قیمت پیشنهادی مزایده زمینهای را با قیمت پیشنهادی برنده مزایده کامپوننت Protected Audience مقایسه کند.
اگر قیمت پیشنهادی برنده حراج زمینهای بالاتر از قیمت پیشنهادی برنده حراج جزء باشد، تابع scoreAd() میتواند امتیاز مطلوبیت 0 را برگرداند. اگر هیچ تبلیغی با امتیاز مطلوبیت بالاتر از 0 وجود نداشته باشد، نشان میدهد که تبلیغ برنده حراج زمینهای از هر یک از تبلیغات برنده حراج جزء ارزشمندتر است و تابع runAdAuction() مقدار null را برمیگرداند.
اگر حراج مخاطب محافظتشده برندهای نداشته باشد و null را برگرداند، آنگاه کتابخانه سمت کلاینت سرور تبلیغات ناشر میتواند برنده حراج زمینهای را در یک iframe رندر کند. اگر حراج مخاطب محافظتشده در مقابل حراج زمینهای برنده باشد و یک شیء FencedFrameConfig یا یک URN مات را برگرداند، تبلیغ برنده حراج مخاطب محافظتشده میتواند در یک قاب محصور یا یک iframe رندر شود.
- امتیازدهی به آگهیهای حراج سطح بالا مرورگر، اسکریپت امتیازدهی را از فروشنده سطح بالا به همراه سیگنالهای امتیازدهی معتبر هر آگهی دریافت میکند.
- مرورگر منطق امتیازدهی فروشنده سطح بالا را برای هر پیشنهاد برنده از تمام حراجهای کامپوننت اجرا میکند. در داخل اسکریپت
scoreAd()فروشنده سطح بالا، این منطق به قیمت پیشنهادی برنده تعدیلشده در حراج زمینهای دسترسی دارد که ممکن است به عنوانsellerSignalsدر پیکربندی حراج ارسال شده باشد. این اسکریپت میتواند قیمت پیشنهادی زمینهای برنده را با قیمت پیشنهادی کامپوننت Protected Audience مقایسه کند و اگر قیمت زمینهای بالاتر باشد، امتیاز مطلوبیت 0 را برگرداند. در غیر این صورت، اسکریپت امتیاز مطلوبیت را محاسبه میکند، احتمالاً بر اساس قیمت پیشنهادی کامپوننت Protected Audience. - مرورگر، تبلیغی را انتخاب میکند که بالاترین امتیاز مطلوبیت ارائه شده توسط منطق امتیازدهی فروشنده سطح بالا را داشته باشد.
- اگر مزایده مخاطب محافظتشده برنده شود، مزایده مخاطب محافظتشده یک شیء
FencedFrameConfigیا یک URN مات را به کتابخانه سمت کلاینت سرور تبلیغات ناشر برمیگرداند. - کتابخانه سمت کلاینت، ویژگی
configفریم حصارکشی شده را روی شیءFencedFrameConfigتنظیم میکند یا ویژگیsrcفریم i را روی URN مات تبلیغ برنده مخاطب حفاظتشده تنظیم میکند. - مرورگر، آگهی برنده مزایده «مخاطب محافظتشده» را از خریدار دریافت میکند.
- مرورگر، تبلیغ را برای کاربر نمایش میدهد.
- اگر حراج زمینهای برنده شود، حراج مخاطب محافظتشده
nullرا برمیگرداند. - مرورگر، ویژگی
srcمربوط به iframe را به تبلیغ متنی برنده اختصاص میدهد. - مرورگر، آگهی برنده مزایده را از خریدار دریافت میکند.
- مرورگر، تبلیغ را برای کاربر نمایش میدهد.
مشارکت کنید و بازخورد خود را به اشتراک بگذارید
بعدش چی؟
ما میخواهیم با شما گفتگو کنیم تا اطمینان حاصل کنیم که یک API درست میکنیم که برای همه کار کند.
در مورد API بحث کنید
مانند سایر APIهای Privacy Sandbox، این API مستند شده و به صورت عمومی مورد بحث قرار گرفته است.
با API آزمایش کنید
میتوانید آزمایش کنید و در گفتگو درباره API مخاطبان محافظت شده شرکت کنید .