প্রকাশকরা সাধারণত তাদের বিজ্ঞাপনের চাহিদার উৎসগুলিকে বৈচিত্র্যময় করে রাজস্বের জন্য অপ্টিমাইজ করে এবং পৃষ্ঠায় একটি নির্দিষ্ট বিজ্ঞাপন স্লটের জন্য সেরা বিজ্ঞাপন নির্ধারণের জন্য একাধিক কোম্পানি (উদাহরণস্বরূপ, প্রকাশক বিজ্ঞাপন সার্ভার, সরবরাহ-সাইড প্ল্যাটফর্ম এবং চাহিদা-সাইড প্ল্যাটফর্ম) কে আহ্বান করে। হেডার বিডিং প্রকাশকদের বিভিন্ন চাহিদার উৎস থেকে একটি বিজ্ঞাপন স্লটের জন্য বিড ক্যাপচার করতে দেয়। একটি ক্রমিক নিলাম সেটআপে, হেডার বিডিং লাইব্রেরি প্রাসঙ্গিক ডেটা সহ একটি নিলাম চালানোর জন্য ব্যবহার করা যেতে পারে এবং সুরক্ষিত দর্শক ক্রস-সাইট ডেটা সহ একটি নিলাম চালানোর জন্য ব্যবহার করা যেতে পারে।
শুরু করার আগে, ল্যান্ডিং পেজ থেকে Protected Audience এর মৌলিক বিষয়গুলি এবং Prebid.js ডকুমেন্টেশন থেকে হেডার বিডিং সম্পর্কে জানুন।
সংজ্ঞা
নিলাম
| নিলাম | সংজ্ঞা |
| প্রাসঙ্গিক নিলাম | একটি বিজ্ঞাপন নিলাম যেখানে নিলামটি যেখানে সম্পাদিত হয় তার প্রেক্ষাপটের মধ্যে উপলব্ধ ডেটা ব্যবহার করা হয়। একটি প্রাসঙ্গিক নিলামের মধ্যে একাধিক নিলাম হতে পারে, যেমন হেডার বিডিং এবং সার্ভার-সাইড নিলাম। |
| সুরক্ষিত দর্শক নিলাম | একটি বিজ্ঞাপন নিলাম যাতে অন্য সাইটে তৈরি একটি আগ্রহ গোষ্ঠীর উপর বিডিং করা হয়। |
| সুরক্ষিত দর্শক মাল্টি-সেলার নিলাম | একটি দ্বি-স্তরের সুরক্ষিত দর্শক নিলাম যেখানে প্রথমে একাধিক সমান্তরাল উপাদান নিলাম জড়িত থাকে এবং তারপর তাদের সর্বোচ্চ স্কোরিং বিজ্ঞাপনটি চূড়ান্ত শীর্ষ-স্তরের নিলামে জমা দেয়। |
| শীর্ষ-স্তরের নিলাম | একটি সুরক্ষিত দর্শক মাল্টি-সেলার নিলামের মধ্যে চূড়ান্ত বিজ্ঞাপন নিলাম যা উপাদান নিলাম থেকে উপাদান নিলাম বিজয়ীদের জন্য স্কোরিং প্রদান করে। |
| উপাদান নিলাম | একটি প্রোটেক্টেড অডিয়েন্স মাল্টি-সেলার নিলামের মধ্যে একটি নেস্টেড নিলাম যেখানে প্রতিটি কম্পোনেন্ট বিক্রেতা তাদের কম্পোনেন্ট নিলাম সমান্তরালভাবে পরিচালনা করে। প্রতিটি কম্পোনেন্ট নিলাম থেকে সর্বোচ্চ স্কোর করা বিজ্ঞাপনগুলি শীর্ষ-স্তরের নিলামে স্থানান্তরিত হয়। |
| ধারাবাহিক নিলাম সেটআপ | একটি বিজ্ঞাপন নিলাম সেটআপ যা প্রাসঙ্গিক নিলামকে সুরক্ষিত দর্শক নিলামের সাথে একীভূত করে এবং দুটি নিলামের মধ্যে একজন বিজয়ী নির্ধারণ করে। |
অংশগ্রহণকারীরা
| অংশগ্রহণকারী | সংজ্ঞা |
| বিজ্ঞাপনদাতা | যে পক্ষ বিজ্ঞাপনের স্থান নির্ধারণ করতে চায় এবং বিজ্ঞাপনটি সৃজনশীলভাবে তৈরি করে। |
| প্রকাশক | নিলামের জন্য বিজ্ঞাপনের তালিকা সরবরাহকারী পক্ষ। |
| ক্রেতা | যে পক্ষ বিক্রেতার কাছ থেকে বিজ্ঞাপন স্থান কিনতে নিলামে দর দেয়। সাধারণত একটি চাহিদা-সাইড প্ল্যাটফর্ম (DSP)। |
| প্রকাশক বিজ্ঞাপন সার্ভার | প্রকাশকদের দ্বারা সাইটে রেন্ডার করা বিজ্ঞাপন পরিচালনা এবং নির্বাচন করার জন্য ব্যবহৃত একটি পরিষেবা। একটি প্রকাশক বিজ্ঞাপন সার্ভার তার নিজস্ব নিলাম ফলাফল, হেডার বিডার প্রতিক্রিয়া, সরাসরি বিক্রিত তালিকা এবং আরও অনেক কিছু একত্রিত করে, কোন বিজ্ঞাপনটি একজন প্রকাশককে সর্বাধিক আয় প্রদান করবে তা নির্ধারণ করতে পারে। একটি প্রকাশক বিজ্ঞাপন সার্ভার সার্ভারের সাথে ইন্টারঅ্যাক্ট করার জন্য একটি ক্লায়েন্ট-সাইড লাইব্রেরি প্রদান করতে পারে। |
| শীর্ষ-স্তরের বিক্রেতা | যে পক্ষটি সুরক্ষিত শ্রোতা মাল্টি-সেলার নিলাম আহ্বান করে (অর্থাৎ তৈরি করে) এবং শীর্ষ-স্তরের নিলামে অংশগ্রহণ করে। |
| উপাদান বিক্রেতা | যে পক্ষটি ক্রেতাদের কাছে প্রকাশকের বিজ্ঞাপন স্থান বিক্রি করার জন্য সুরক্ষিত দর্শক মাল্টি-সেলার নিলামের মধ্যে একটি উপাদান নিলাম পরিচালনা করে। সাধারণত একটি সরবরাহ-সাইড প্ল্যাটফর্ম (SSP)। |
ধারাবাহিক নিলাম সেটআপ
একটি ধারাবাহিক নিলাম সেটআপে, প্রথমে প্রাসঙ্গিক নিলামগুলি সম্পাদিত হয়, তারপরে সুরক্ষিত দর্শক নিলাম কার্যকর করা হয়। এই সেটআপটি প্রকাশকদের পৃষ্ঠায় উপলব্ধ প্রাসঙ্গিক ডেটা ব্যবহার করে একটি নিলাম পরিচালনা করে এবং ব্যবহারকারীদের গোপনীয়তা রক্ষা করার জন্য একটি নিরাপদ পরিবেশে ক্রস-সাইট ডেটা ব্যবহার করে একটি নিলাম পরিচালনা করে তাদের উপার্জনের সম্ভাবনা সর্বাধিক করতে দেয়।
প্রকাশক বিজ্ঞাপন সার্ভারের প্রাসঙ্গিক নিলামের জন্য বিড সংগ্রহ করার জন্য পৃষ্ঠায় প্রথমে একটি হেডার বিডিং লাইব্রেরি তৈরি করা যেতে পারে। তারপর, প্রাসঙ্গিক নিলামের সামঞ্জস্যপূর্ণ বিজয়ী বিড মূল্য সুরক্ষিত দর্শক নিলামে বিড ফ্লোর হিসাবে প্রবেশ করানো যেতে পারে। স্কোরিং ধাপের সময়, শীর্ষ-স্তরের বিক্রেতা আকাঙ্ক্ষিত স্কোর গণনা করার সময় শূন্য স্কোর নির্ধারণ করে উপাদান নিলামের বিড মূল্য বিড ফ্লোরের নীচে নামিয়ে দিতে পারেন। যদি কোনও সুরক্ষিত দর্শক উপাদান নিলাম বিড বিড বিড ফ্লোরের উপরে না থাকে, তাহলে ব্যবহারকারীকে প্রাসঙ্গিক নিলাম বিজয়ী বিজ্ঞাপনটি রেন্ডার করা হয়। যদি সুরক্ষিত দর্শক নিলাম কোনও বিজয়ীকে ফেরত দেয়, তাহলে এর অর্থ হল এটি বিড ফ্লোরের উপরে এবং সুরক্ষিত দর্শক বিজয়ী বিজ্ঞাপনটি ব্যবহারকারীকে রেন্ডার করা হয়।
এই ক্রমিক নিলাম সেটআপের উদাহরণে, পৃষ্ঠায় তিনটি প্রধান নিলাম ক্রমানুসারে সম্পাদন করা যেতে পারে: ১) হেডার বিডিং লাইব্রেরি দ্বারা প্রাসঙ্গিক নিলাম, ২) প্রকাশক বিজ্ঞাপন সার্ভার দ্বারা প্রাসঙ্গিক নিলাম, এবং ৩) সুরক্ষিত দর্শক নিলাম।

ওভারভিউ ডায়াগ্রামের বিস্তারিত বিবরণ:
- নিলামের আগে, ব্যবহারকারীকে একটি বিজ্ঞাপনদাতার সাইটে একটি আগ্রহের গোষ্ঠীতে যুক্ত করা হয়।
- ব্যবহারকারী যখন পরবর্তীতে প্রকাশক পৃষ্ঠায় যান, তখন Prebid.js হেডার বিডারদের কাছ থেকে বিড প্রতিক্রিয়া সংগ্রহ করার জন্য একটি প্রাসঙ্গিক নিলাম পরিচালনা করে। এই ধাপে, ক্রেতারা সংকেত সরবরাহ করতে পারেন এবং বিক্রেতারা পরবর্তী সুরক্ষিত শ্রোতা নিলামে ব্যবহারের জন্য উপাদান নিলাম কনফিগারেশন সরবরাহ করতে পারেন। Prebid.js সুরক্ষিত শ্রোতা নিলামে এই সংকেত এবং কনফিগারেশন প্রচারের জন্য একটি মডিউল সরবরাহ করে।
- Prebid.js দ্বারা সংগৃহীত বিড প্রতিক্রিয়াগুলি সার্ভার-সাইড প্রাসঙ্গিক নিলামের জন্য প্রকাশক বিজ্ঞাপন সার্ভারে পাঠানো হয়।
- প্রকাশক বিজ্ঞাপন সার্ভার তার নিজস্ব নিলাম ফলাফল, হেডার বিডিং ফলাফল, সরাসরি বিক্রিত ইনভেন্টরি এবং আরও অনেক কিছু একত্রিত করে কোন বিজ্ঞাপনটি প্রকাশককে সর্বাধিক আয় প্রদান করবে তা নির্ধারণ করতে পারে। বিজয়ী বিজ্ঞাপনটি প্রকাশক বিজ্ঞাপন সার্ভারের ক্লায়েন্ট-সাইড লাইব্রেরিতে ফেরত পাঠানো হয়।
- প্রাসঙ্গিক নিলাম বিজয়ীর কাছ থেকে প্রাপ্ত সমন্বিত বিড মূল্য, ক্রেতার সংকেত (
perBuyerSignals) এবং Prebid.js দ্বারা সংগৃহীত বিক্রেতার উপাদান নিলাম কনফিগারেশন সহ, প্রকাশক বিজ্ঞাপন সার্ভারের ক্লায়েন্ট-সাইড লাইব্রেরি দ্বারা সুরক্ষিত দর্শক নিলামে প্রেরণ করা যেতে পারে। - প্রোটেক্টেড অডিয়েন্স মাল্টি-সেলার নিলামটি শীর্ষ-স্তরের বিক্রেতা দ্বারা সম্পাদিত হয়। শীর্ষ-স্তরের বিক্রেতার স্কোরিং ধাপের সময়, শীর্ষ-স্তরের বিক্রেতা প্রতিটি উপাদান নিলাম বিজয়ী বিড মূল্যকে প্রাসঙ্গিক নিলাম সামঞ্জস্যপূর্ণ বিজয়ী বিড মূল্যের সাথে তুলনা করতে পারে। যদি উপাদান বিড মূল্য প্রাসঙ্গিক নিলাম বিড মূল্যের চেয়ে কম হয়, তাহলে শীর্ষ-স্তরের বিক্রেতা
0এর আকাঙ্ক্ষিত স্কোর প্রদান করে। যদি সমস্ত বিড0স্কোর করা হয়, তাহলেrunAdAuction()কলটিnullপ্রদান করে যার অর্থ হল প্রাসঙ্গিক নিলাম বিজয়ী বিজ্ঞাপনটি রেন্ডার করা উচিত। - প্রকাশক বিজ্ঞাপন সার্ভার ক্লায়েন্ট-সাইড লাইব্রেরি
runAdAuction()কল থেকে কী ফেরত এসেছে তার উপর ভিত্তি করে বিজয়ী সুরক্ষিত দর্শক বিজ্ঞাপন অথবা প্রাসঙ্গিক বিজ্ঞাপন রেন্ডার করে। - বিজয়ী বিজ্ঞাপনটি ব্যবহারকারীর কাছে উপস্থাপন করা হয়।
প্রাক-নিলাম

নিলামের আগে, যখন ব্যবহারকারী কোনও বিজ্ঞাপনদাতার পৃষ্ঠায় যান, তখন ক্রেতা এবং বিজ্ঞাপনদাতা ব্যবহারকারীর আগ্রহের গোষ্ঠী নির্ধারণ করতে পারেন এবং বিজ্ঞাপনদাতার সাইট থেকে প্রাসঙ্গিক ডেটা এবং প্রথম পক্ষের ডেটা যোগ করতে পারেন যা পরবর্তীতে নিলামের জন্য সংকেত হিসেবে ব্যবহার করা হবে।
- ব্যবহারকারী বিজ্ঞাপনদাতার সাইটে নেভিগেট করেন।
- বিজ্ঞাপনদাতার সাইটটি পরবর্তী সময়ে নিলামে অংশগ্রহণকারী প্রতিটি ক্রেতার কাছ থেকে স্ক্রিপ্ট লোড করে।
- ক্রেতার স্ক্রিপ্টে
joinAdInterestGroup()কল থাকে যা ব্যবহারকারীকে ক্রেতার আগ্রহের গোষ্ঠীতে যুক্ত করে।
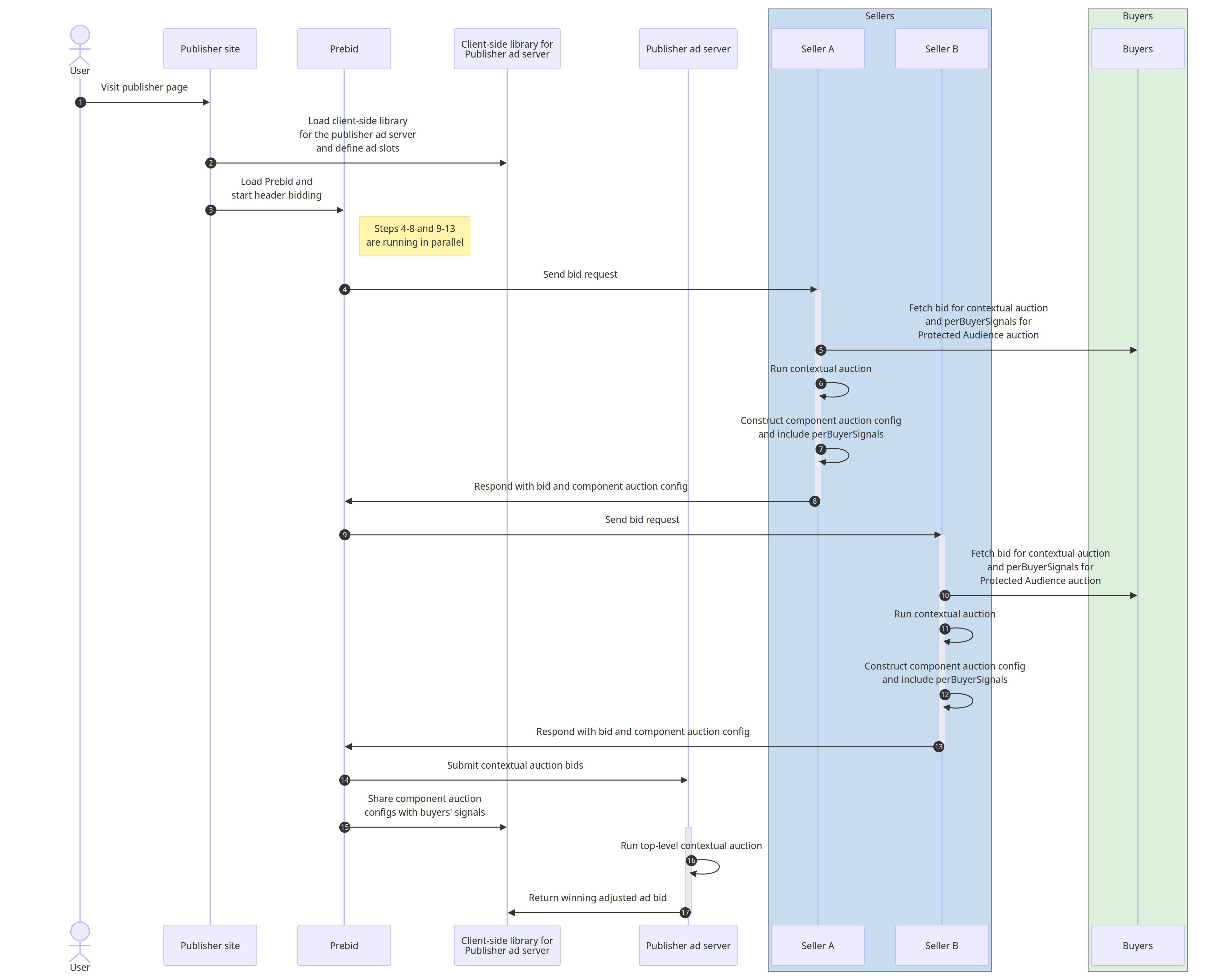
Prebid.js এবং প্রকাশক বিজ্ঞাপন সার্ভারের সাথে প্রাসঙ্গিক নিলাম

একটি ক্রমিক নিলাম সেটআপে, সমস্ত প্রাসঙ্গিক নিলাম সুরক্ষিত দর্শক নিলাম চালানোর আগে সম্পাদিত হয়। এই নথিতে ব্যাখ্যা করা সেটআপে, আমরা Prebid.js দ্বারা একটি হেডার বিডিং প্রাসঙ্গিক নিলাম পরিচালনা করি যা প্রকাশক বিজ্ঞাপন সার্ভার দ্বারা একটি সার্ভার-সাইড নিলামে ফিড করে।
প্রকাশক প্রথমে একটি হেডার বিডিং প্রাসঙ্গিক নিলাম শুরু করে Prebid.js-কে একটি পতাকা দিয়ে কল করে যাতে উল্লেখ করা হয় যে পরবর্তীতে একটি সুরক্ষিত দর্শক নিলাম কার্যকর করা হবে। তারপর Prebid.js বিড প্রতিক্রিয়া সংগ্রহ করে এবং সার্ভার-সাইড প্রাসঙ্গিক নিলামের জন্য প্রকাশক বিজ্ঞাপন সার্ভারে পাঠায়। বিড প্রতিক্রিয়া সংগ্রহের ধাপের সময়, ক্রেতা এবং বিক্রেতারা যদি অংশগ্রহণ করতে চান তবে পরবর্তী সুরক্ষিত দর্শক নিলামের জন্য কম্পোনেন্ট নিলাম কনফিগারেশন এবং ক্রেতাদের সংকেত ( perBuyerSignals ) প্রদান করার সুযোগ পান। সেই কম্পোনেন্ট নিলাম কনফিগারেশনটি অবশেষে পরবর্তী সুরক্ষিত দর্শক নিলামে স্থানান্তরিত হবে।
- প্রাসঙ্গিক নিলামের সূচনা ব্যবহারকারী প্রকাশক পৃষ্ঠাটি পরিদর্শন করেন।
- প্রকাশক পৃষ্ঠাটি প্রকাশক বিজ্ঞাপন সার্ভার ক্লায়েন্ট-সাইড লাইব্রেরি লোড করে এবং বিজ্ঞাপন স্লটগুলি সংজ্ঞায়িত করে।
- প্রকাশক পৃষ্ঠাটি প্রিবিড লোড করে এবং হেডার বিডিং প্রাসঙ্গিক নিলাম শুরু করে।
- বিক্রেতা A এর প্রাসঙ্গিক নিলাম (বিক্রেতা B এর প্রাসঙ্গিক নিলামের সমান্তরালে চলছে)। Prebid.js বিক্রেতা A এর কাছে একটি বিড অনুরোধ পাঠায়।
- বিক্রেতা A ক্রেতাদের কাছ থেকে বিড প্রতিক্রিয়া এবং
perBuyerSignalsপুনরুদ্ধার করে। - বিক্রেতা A একটি প্রাসঙ্গিক নিলাম পরিচালনা করে।
- বিক্রেতা A
perBuyerSignalsঅন্তর্ভুক্ত করে কম্পোনেন্ট নিলাম কনফিগারেশন তৈরি করে। - বিক্রেতা A বিজয়ী বিড এবং এর উপাদান নিলাম কনফিগারেশনের মাধ্যমে Prebid.js-এর প্রতি সাড়া দেয়।
- বিক্রেতা B এর প্রাসঙ্গিক নিলাম (বিক্রেতা A এর প্রাসঙ্গিক নিলামের সমান্তরালে পরিচালিত হয়)। Prebid.js বিক্রেতা B এর কাছে একটি বিড অনুরোধ পাঠায়।
- বিক্রেতা B ক্রেতাদের কাছ থেকে বিডের প্রতিক্রিয়া এবং
perBuyerSignalsপুনরুদ্ধার করে। - বিক্রেতা B একটি প্রাসঙ্গিক নিলাম পরিচালনা করে।
- বিক্রেতা B
perBuyerSignalsঅন্তর্ভুক্ত করে কম্পোনেন্ট নিলাম কনফিগারেশন তৈরি করে। - বিক্রেতা B বিজয়ী বিড এবং এর উপাদান নিলাম কনফিগারেশনের মাধ্যমে Prebid.js-এর প্রতি সাড়া দেয়।
- প্রকাশক বিজ্ঞাপন সার্ভারের প্রাসঙ্গিক নিলাম Prebid.js দ্বারা সংগৃহীত বিড প্রতিক্রিয়াগুলি প্রাসঙ্গিক নিলামের জন্য প্রকাশক বিজ্ঞাপন সার্ভারে পাঠানো হয়।
- ক্রেতাদের সংকেত সহ কম্পোনেন্ট নিলাম কনফিগারেশনগুলি প্রকাশক বিজ্ঞাপন সার্ভারের ক্লায়েন্ট-সাইড লাইব্রেরির সাথে ভাগ করা হয়।
- প্রকাশক বিজ্ঞাপন সার্ভার সরাসরি বিক্রিত প্রচারণা, প্রোগ্রাম্যাটিক বিড, প্রিবিডের প্রাসঙ্গিক বিড এবং অন্যান্য ইনভেন্টরির মধ্যে সেরা বিজ্ঞাপন নির্ধারণের জন্য একটি প্রাসঙ্গিক নিলাম পরিচালনা করে।
- প্রকাশক বিজ্ঞাপন সার্ভার সমন্বিত বিজয়ী বিডটি ফেরত দেয়।
সুরক্ষিত দর্শকদের জন্য বহু-বিক্রেতা নিলাম

এই পর্যায়ে, প্রাসঙ্গিক নিলাম শেষ হয়েছে, এবং প্রকাশক বিজ্ঞাপন সার্ভারের ক্লায়েন্ট-সাইড লাইব্রেরি প্রাসঙ্গিক নিলাম বিজয়ী সামঞ্জস্যপূর্ণ বিড মূল্য, উপাদান নিলাম কনফিগারেশন এবং সুরক্ষিত দর্শক নিলামে অংশগ্রহণকারী ক্রেতাদের কাছ থেকে সংকেত শীর্ষ-স্তরের বিক্রেতার কাছে প্রেরণ করতে পারে। শীর্ষ-স্তরের নিলামে স্কোর করার জন্য একটি সংকেত হিসাবে ফ্লোর হিসাবে প্রাসঙ্গিক নিলাম বিড মূল্য নিলাম কনফিগারেশনে প্রেরণ করা যেতে পারে।
কম্পোনেন্ট নিলামগুলি সমান্তরালভাবে সম্পাদিত হয় এবং প্রতিটি কম্পোনেন্ট নিলামে, ব্রাউজারটি কম্পোনেন্ট নিলামে অংশগ্রহণকারী প্রতিটি ক্রেতার বিডিং লজিক থেকে বিড তৈরি করে, কম্পোনেন্ট বিক্রেতার স্কোরিং লজিক ব্যবহার করে প্রতিটি বিড স্কোর করে এবং তারপর সর্বোচ্চ স্কোরিং বিজ্ঞাপনটি শীর্ষ-স্তরের নিলামে ফেরত দেয়।
- প্রকাশক সাইটটি শীর্ষ-স্তরের বিক্রেতার স্ক্রিপ্ট লোড করে।
- প্রকাশক বিজ্ঞাপন সার্ভারের ক্লায়েন্ট-সাইড লাইব্রেরি ক্রেতাদের কাছ থেকে শীর্ষ-স্তরের বিক্রেতার কাছে সংকেত সহ প্রাসঙ্গিক নিলাম বিড মূল্য, উপাদান নিলাম কনফিগারেশন প্রদান করে। প্রাসঙ্গিক নিলাম বিজয়ী বিজ্ঞাপন বিড মূল্য বিক্রেতা সংকেত হিসাবে নিলাম কনফিগারেশনে প্রেরণ করা যেতে পারে (এই বিড মূল্য শীর্ষ-স্তরের বিক্রেতার
scoreAd()ফাংশনে উপলব্ধ হয়)। - শীর্ষ-স্তরের বিক্রেতা
runAdAuction()কল করে সুরক্ষিত দর্শক নিলাম শুরু করে। - বিক্রেতা A কম্পোনেন্ট নিলাম (বিক্রেতা B এর কম্পোনেন্ট নিলামের সমান্তরালে চলছে)। ব্রাউজারটি বিক্রেতা A এর কম্পোনেন্ট নিলামে অংশগ্রহণকারী সকল ক্রেতার ব্যবহারকারীর আগ্রহের গোষ্ঠীগুলি পড়ে।
- ব্রাউজারটি কম্পোনেন্ট নিলামে অংশগ্রহণকারী ক্রেতাদের স্বার্থ গোষ্ঠীতে নির্দিষ্ট স্থানগুলি থেকে বিডিং স্ক্রিপ্ট এবং বিশ্বস্ত বিডিং সংকেত সংগ্রহ করে।
- ব্রাউজারটি প্রতিটি ক্রেতার বিড জেনারেশন লজিক কার্যকর করে বিড তৈরি করে।
- ব্রাউজারটি বিক্রেতা A থেকে প্রতিটি বিজ্ঞাপনের স্কোরিং স্ক্রিপ্ট এবং বিশ্বস্ত স্কোরিং সিগন্যাল সংগ্রহ করে।
- ব্রাউজারটি প্রতিটি বিডের জন্য বিক্রেতা A এর স্কোরিং লজিক কার্যকর করে।
- বিক্রেতা A এর স্কোরিং লজিক অনুসারে জমা দেওয়া সর্বোচ্চ স্কোর সহ বিজ্ঞাপনটি ব্রাউজারটি বেছে নেয়।
- বিক্রেতা B কম্পোনেন্ট নিলাম (বিক্রেতা A এর কম্পোনেন্ট নিলামের সমান্তরালে চলমান)। ব্রাউজারটি বিক্রেতা B এর কম্পোনেন্ট নিলামে অংশগ্রহণকারী সকল ক্রেতার ব্যবহারকারীর আগ্রহের গোষ্ঠীগুলি পড়ে।
- ব্রাউজারটি কম্পোনেন্ট নিলামে অংশগ্রহণকারী ক্রেতাদের স্বার্থ গোষ্ঠীতে নির্দিষ্ট স্থানগুলি থেকে বিডিং স্ক্রিপ্ট এবং বিশ্বস্ত বিডিং সংকেত সংগ্রহ করে।
- ব্রাউজারটি প্রতিটি ক্রেতার বিড জেনারেশন লজিক কার্যকর করে বিড তৈরি করে।
- ব্রাউজারটি বিক্রেতা B এর কাছ থেকে প্রতিটি বিজ্ঞাপনের স্কোরিং স্ক্রিপ্ট এবং বিশ্বস্ত স্কোরিং সিগন্যাল সংগ্রহ করে।
- ব্রাউজারটি প্রতিটি বিডের জন্য বিক্রেতা B এর স্কোরিং লজিক কার্যকর করে।
- বিক্রেতা B এর স্কোরিং লজিক অনুসারে জমা দেওয়া সর্বোচ্চ স্কোর সহ বিজ্ঞাপনটি ব্রাউজারটি বেছে নেয়।
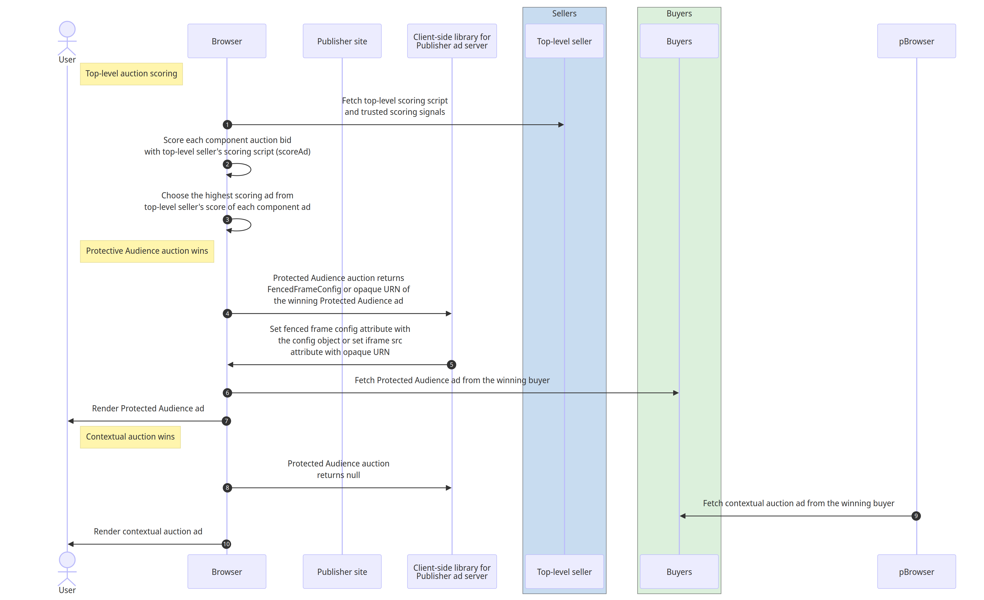
শীর্ষ-স্তরের নিলাম স্কোরিং এবং বিজ্ঞাপন রেন্ডারিং

পূর্ববর্তী বিভাগের কম্পোনেন্ট নিলামগুলি কার্যকর করার পরে, ব্রাউজার প্রতিটি কম্পোনেন্ট নিলামের বিজয়ী বিজ্ঞাপনে শীর্ষ-স্তরের বিক্রেতার স্কোরিং লজিক চালায়। শীর্ষ-স্তরের বিক্রেতার scoreAd() ফাংশনে, প্রাসঙ্গিক নিলামের সামঞ্জস্যপূর্ণ বিড মূল্য sellerSignals হিসাবে উপলব্ধ হতে পারে এবং স্কোরিং লজিক সেই প্রাসঙ্গিক নিলামের বিড মূল্যকে সুরক্ষিত দর্শক উপাদান নিলামের বিজয়ী বিড মূল্যের সাথে তুলনা করতে পারে।
যদি প্রাসঙ্গিক নিলামের বিজয়ী বিড মূল্য কম্পোনেন্ট নিলামের বিজয়ী বিড মূল্যের চেয়ে বেশি হয়, তাহলে scoreAd() ফাংশনটি 0 এর একটি আকাঙ্ক্ষিত স্কোর প্রদান করতে পারে। যদি 0 এর চেয়ে বেশি আকাঙ্ক্ষিত স্কোর সহ কোনও বিজ্ঞাপন না থাকে, তাহলে এর অর্থ হল প্রাসঙ্গিক নিলামের বিজয়ী বিজ্ঞাপন কম্পোনেন্ট নিলামের যেকোনো বিজয়ী বিজ্ঞাপনের চেয়ে বেশি মূল্যবান, এবং runAdAuction() ফাংশনটি null প্রদান করে।
যদি Protected Audience নিলামে কোন বিজয়ী না থাকে এবং null প্রদান করে, তাহলে প্রকাশকের বিজ্ঞাপন সার্ভার ক্লায়েন্ট-সাইড লাইব্রেরি প্রাসঙ্গিক নিলাম বিজয়ীকে একটি iframe-এ রেন্ডার করতে পারে। যদি Protected Audience নিলামে প্রাসঙ্গিক নিলামের বিপরীতে বিজয়ী হয় এবং একটি FencedFrameConfig অবজেক্ট বা একটি অস্বচ্ছ URN প্রদান করে, তাহলে বিজয়ী Protected Audience নিলাম বিজ্ঞাপনটিকে একটি ফেন্সড ফ্রেম বা একটি iframe-এ রেন্ডার করা যেতে পারে।
- শীর্ষ-স্তরের নিলাম বিজ্ঞাপন স্কোরিং ব্রাউজারটি প্রতিটি বিজ্ঞাপনের বিশ্বস্ত স্কোরিং সংকেত সহ শীর্ষ-স্তরের বিক্রেতার কাছ থেকে স্কোরিং স্ক্রিপ্ট সংগ্রহ করে।
- ব্রাউজারটি সমস্ত কম্পোনেন্ট নিলামের প্রতিটি বিজয়ী বিডের জন্য শীর্ষ-স্তরের বিক্রেতার স্কোরিং লজিক কার্যকর করে। শীর্ষ-স্তরের বিক্রেতার
scoreAd()স্ক্রিপ্টের ভিতরে, লজিকটি প্রাসঙ্গিক নিলাম সামঞ্জস্যপূর্ণ বিজয়ী বিড মূল্যে অ্যাক্সেস পায় যা নিলাম কনফিগারেশনেsellerSignalsহিসাবে পাস করা হতে পারে। স্ক্রিপ্টটি কম্পোনেন্ট প্রোটেক্টেড অডিয়েন্স বিড মূল্যের সাথে বিজয়ী প্রাসঙ্গিক বিড মূল্যের তুলনা করতে পারে এবং প্রাসঙ্গিক মূল্য বেশি হলে 0 এর আকাঙ্ক্ষিত স্কোর প্রদান করতে পারে। অন্যথায় স্ক্রিপ্টটি কম্পোনেন্ট প্রোটেক্টেড অডিয়েন্স বিড মূল্যের উপর ভিত্তি করে আকাঙ্ক্ষিত স্কোর গণনা করে। - ব্রাউজারটি শীর্ষ-স্তরের বিক্রেতার স্কোরিং লজিক দ্বারা জমা দেওয়া সর্বোচ্চ আকাঙ্ক্ষিত স্কোর সহ বিজ্ঞাপনটি বেছে নেয়।
- যদি Protected Audience নিলামে জয়ী হয়, তাহলে Protected Audience নিলাম প্রকাশকের বিজ্ঞাপন সার্ভার ক্লায়েন্ট-সাইড লাইব্রেরিতে একটি
FencedFrameConfigঅবজেক্ট বা একটি অস্বচ্ছ URN ফেরত পাঠায়। - ক্লায়েন্ট-সাইড লাইব্রেরি ফেন্সড ফ্রেমের
configঅ্যাট্রিবিউটকেFencedFrameConfigঅবজেক্টে সেট করে অথবা iframe এরsrcঅ্যাট্রিবিউটকে বিজয়ী Protected Audience বিজ্ঞাপনের অস্বচ্ছ URN-এ সেট করে। - ব্রাউজারটি ক্রেতার কাছ থেকে সুরক্ষিত দর্শক নিলাম বিজয়ী বিজ্ঞাপনটি নিয়ে আসে।
- ব্রাউজারটি ব্যবহারকারীকে বিজ্ঞাপনটি রেন্ডার করে।
- যদি প্রাসঙ্গিক নিলাম জিতে যায়, তাহলে সুরক্ষিত দর্শক নিলাম
nullফেরত দেয়। - ব্রাউজারটি বিজয়ী প্রাসঙ্গিক বিজ্ঞাপনে আইফ্রেমের
srcঅ্যাট্রিবিউট সেট করে। - ব্রাউজারটি ক্রেতার কাছ থেকে প্রাসঙ্গিক নিলাম বিজয়ী বিজ্ঞাপনটি নিয়ে আসে।
- ব্রাউজারটি ব্যবহারকারীকে বিজ্ঞাপনটি রেন্ডার করে।
অংশগ্রহণ করুন এবং মতামত শেয়ার করুন
এরপর কি?
আমরা প্রত্যেকের জন্য কাজ করে এমন একটি API তৈরি নিশ্চিত করতে আপনার সাথে কথোপকথনে নিযুক্ত হতে চাই।
API নিয়ে আলোচনা কর
অন্যান্য গোপনীয়তা স্যান্ডবক্স API-এর মতো, এই APIটি নথিভুক্ত এবং সর্বজনীনভাবে আলোচনা করা হয় ।
API এর সাথে পরীক্ষা করুন
আপনি সুরক্ষিত শ্রোতা API সম্পর্কে কথোপকথনে পরীক্ষা করতে এবং অংশগ্রহণ করতে পারেন৷