Wydawcy zwykle korzystają z różnych źródeł popytu na reklamy, aby optymalizować przychody i wybierać najlepsze reklamy do danego miejsca na reklamę na stronie. W tym celu współpracują z wielu firmami (np. serwerami reklamowymi wydawców, platformami dostawców i platformami DSP). Określanie stawek przez kod w nagłówku umożliwia wydawcom pozyskiwanie stawek za miejsce na reklamę z różnych źródeł ofert reklamowych. W przypadku konfiguracji aukcji sekwencyjnej biblioteka licytacji w nagłówku może służyć do przeprowadzania aukcji z danymi kontekstowymi, a Protected Audience – do przeprowadzania aukcji z danymi z różnych witryn.
Zanim zaczniesz, zapoznaj się z podstawami dotyczącymi Protected Audience na stronie docelowej oraz z określaniem stawek przez kod w nagłówku w dokumentacji Prebid.js.
Definicje
Aukcje
Aukcja | Definicja |
Aukcja kontekstowa | Aukcja reklam, która korzysta z danych dostępnych w kontekście miejsca, w którym aukcja jest przeprowadzana. W ramach aukcji kontekstowej może się odbywać kilka aukcji, np. licytowanie w nagłówku i aukcje po stronie serwera. |
Aukcja Protected Audience | aukcja reklam, która polega na określaniu stawek za grupę zainteresowań utworzoną w innej witrynie; |
Aukcja z udziałem wielu sprzedawców w ramach Protected Audience | dwupoziomowa aukcja Protected Audience, która najpierw obejmuje wiele równoległych aukcji komponentów, a potem przesyła reklamę z najwyższą oceną do ostatecznej aukcji najwyższego poziomu; |
Aukcja najwyższego poziomu | Ostatnia aukcja reklam w ramach aukcji wielosprzedawców z użyciem Protected Audience API, która zapewnia punktację dla zwycięzców aukcji komponentów z aukcji komponentów. |
Aukcja komponentów | Umieszczona w aukcji wielu sprzedawców z Protected Audience aukcją zagnieżdżoną, w której każdy sprzedawca komponentów prowadzi aukcje komponentów równolegle. Reklamy z najlepszym wynikiem z poszczególnych aukcji komponentów są przekazywane do aukcji najwyższego poziomu. |
Konfiguracja aukcji sekwencyjnej | Konfiguracja aukcji reklam, która integruje aukcje kontekstowe z aukcją Protected Audience API i określa zwycięzcę między tymi aukcjami. |
Uczestnicy
Uczestnik | Definicja |
Reklamodawca | Użytkownik, który chce umieścić reklamę i tworzy kreację reklamy. |
Wydawca | Strona, która udostępnia zasoby reklamowe na potrzeby aukcji. |
Osoba odpowiadająca za zakupy | Użytkownik, który licytuje na aukcji, aby kupić miejsce reklamowe od sprzedawcy. Zazwyczaj jest to platforma DSP. |
Serwer reklam wydawcy | Usługa używana przez wydawców do zarządzania reklamami i wybierania reklam do renderowania w witrynie. Serwer reklamowy wydawcy może łączyć własne wyniki aukcji, odpowiedzi licytujących określających stawki przez kod w nagłówku, zasoby sprzedawane bezpośrednio itp., aby określić reklamę, która przyniesie wydawcy największe przychody.
Serwer reklam wydawcy może udostępniać bibliotekę po stronie klienta, która umożliwia interakcję z serwerem. |
Najlepszy sprzedawca | Podmiot, który wywołuje (czyli tworzy) aukcję wielosprzedawców Protected Audience i uczestniczy w aukcji najwyższego poziomu. |
Sprzedawca komponentu | Podmiot, który przeprowadza aukcję komponentów w ramach aukcji dla wielu sprzedawców z Protected Audience API, aby sprzedać przestrzeń reklamową wydawcy kupującym. Zwykle jest to platforma dostawców reklam (SSP). |
Konfiguracja aukcji sekwencyjnej
W przypadku konfiguracji aukcji sekwencyjnej najpierw wykonywane są aukcje kontekstowe, a potem aukcja Protected Audience. Ta konfiguracja pozwala wydawcom zmaksymalizować potencjał zarobkowy dzięki prowadzeniu aukcji z danymi kontekstowymi dostępnymi na stronie oraz z danymi z wielu witryn w bezpiecznym środowisku, aby chronić prywatność użytkowników.
Biblioteka określania stawek przez kod w nagłówku może być najpierw wykonywana na stronie, aby zbierać stawki na potrzeby aukcji kontekstowej serwera reklamowego wydawcy. Następnie można podać w aukcji Protected Audience API minimalną stawkę zwycięskiej stawki z aukcji kontekstowej jako minimalną stawkę. Podczas obliczania wyniku sprzedawca na najwyższym poziomie może obniżyć ceny komponentów poniżej ceny minimalnej, przypisując im wynik 0 podczas obliczania wyniku atrakcyjności. Jeśli żadna stawka w aukcji komponentu Protected Audience nie przekracza ceny minimalnej, użytkownikowi wyświetlana jest reklama, która wygrała aukcję kontekstową. Jeśli aukcja Protected Audience API zwróci zwycięzcę, oznacza to, że stawka jest wyższa od ceny minimalnej, a użytkownikowi zostanie wyświetlona reklama zwycięska z Protected Audience API.
W tym przykładzie konfiguracji aukcji sekwencyjnej na stronie mogą być przeprowadzane 3 główne aukcje w kolejności: 1) aukcja kontekstowa z użyciem biblioteki określania stawek w nagłówku, 2) aukcja kontekstowa z użyciem serwera reklam wydawcy i 3) aukcja Protected Audience.

Szczegółowy opis diagramu ogólnego:
- Przed aukcją użytkownik jest dodawany do grupy zainteresowań w witrynie reklamodawcy.
- Gdy użytkownik później odwiedzi stronę wydawcy, Prebid.js przeprowadza aukcję kontekstową, aby zebrać odpowiedzi na licytacje od licytujących określających stawki przez kod w nagłówku. Na tym etapie kupujący mogą udostępnić sygnały, a sprzedawcy mogą podać konfiguracje aukcji komponentów, które mają być używane w kolejnych aukcjach Protected Audience. Prebid.js udostępnia moduł do propagowania tych sygnałów i konfiguracji do aukcji Protected Audience.
- Odpowiedzi na stawki zebrane przez Prebid.js są wysyłane do serwera reklam wydawcy w celu przeprowadzenia kontekstualnej aukcji po stronie serwera.
- Serwer reklamowy wydawcy może łączyć własne wyniki aukcji, wyniki licytowania nagłówkowego, zasoby reklamowe sprzedawane bezpośrednio i inne dane, aby określić reklamę, która przyniesie wydawcy największe przychody. Zwycięska reklama jest zwracana do biblioteki po stronie klienta serwera reklam wydawcy.
- Dostosowana cena stawki zwycięzcy aukcji kontekstowej wraz z sygnałami kupującego (
perBuyerSignals
) i konfiguracjami aukcji komponentów sprzedawcy zebranymi przez Prebid.js mogą być przekazywane do aukcji Protected Audience przez bibliotekę po stronie klienta serwera reklamowego wydawcy. - Aukcja dla wielu sprzedawców z użyciem Protected Audience jest uruchamiana przez sprzedawcę najwyższego poziomu. Na etapie obliczania wyniku przez sprzedawcę najwyższego poziomu może on porównać cenę zwycięskiej stawki w poszczególnych aukcjach komponentów z ceną zwycięskiej stawki w aukcji kontekstowej po uwzględnieniu korekty. Jeśli cena stawki komponentu jest niższa niż cena stawki aukcji kontekstowej, sprzedawca najwyższego poziomu zwraca wynik atrakcyjności
0
. Jeśli wszystkie stawki zostały ocenione0
, wywołanierunAdAuction()
zwracanull
, co oznacza, że należy wyrenderować reklamę, która wygrała aukcję kontekstową. - Biblioteka po stronie klienta serwera reklam wydawcy renderuje zwycięską reklamę w ramach Protected Audience lub reklamę kontekstową na podstawie danych z wywołania funkcji
runAdAuction()
. - Wygrana reklama jest renderowana dla użytkownika.
Przed aukcją

Przed aukcją, gdy użytkownik odwiedza stronę reklamodawcy, kupujący i reklamodawca mogą określić grupę zainteresowań witryny, do której należy użytkownik, oraz dodać dane kontekstowe z witryny reklamodawcy i dane własne, które będą później używane jako sygnały w aukcji.
- Użytkownik przechodzi do witryny reklamodawcy.
- Witryna reklamodawcy wczytuje skrypt od każdego kupującego biorącego udział w aukcji w późniejszym czasie.
- Skrypt kupującego zawiera wywołanie
joinAdInterestGroup()
, aby dodać użytkownika do grupy zainteresowań kupującego.
Aukcje kontekstowe z użyciem Prebid.js i serwera reklam wydawcy

W przypadku konfiguracji aukcji sekwencyjnej wszystkie aukcje kontekstowe są przeprowadzane przed aukcją z Protected Audience API. W ramach konfiguracji opisanej w tym dokumencie przeprowadzamy aukcję kontekstową z określaniem stawek przez kod w nagłówku za pomocą Prebid.js, która jest przekazywana do serwera reklamowego wydawcy, gdzie odbywa się aukcja po stronie serwera.
Najpierw wydawca inicjuje aukcję kontekstową z określaniem stawek przez wywołanie Prebid.js z flagą, która informuje, że później zostanie wykonana aukcja Protected Audience. Następnie Prebid.js zbiera odpowiedzi na żądania stawek i przesyła je do serwera reklam wydawcy w celu przeprowadzenia aukcji kontekstowej po stronie serwera. Na etapie zbierania odpowiedzi na pytania o stawkę kupujący i sprzedawcy mogą podać konfiguracje aukcji komponentów i sygnały kupujących (perBuyerSignals
), które zostaną wykorzystane w kolejnych aukcjach Protected Audience, jeśli strony zechcą w nich uczestniczyć. Konfiguracja aukcji komponentu zostanie przekazana do kolejnej aukcji Protected Audience.
- Inicjowanie aukcji kontekstowej Użytkownik odwiedza stronę wydawcy.
- Strona wydawcy wczytuje bibliotekę po stronie klienta serwera reklam wydawcy i definiuje boksy reklamowe.
- Strona wydawcy wczytuje Prebid i rozpoczyna kontekstową aukcję określania stawek przez kod w nagłówku.
- Aukcja kontekstowa sprzedawcy A(prowadzona równolegle z aukcją kontekstową sprzedawcy B). Prebid.js wysyła pytanie o stawkę do sprzedawcy A.
- Sprzedawca A pobiera od kupujących odpowiedzi na pytanie o stawkę i
perBuyerSignals
. - Sprzedawca A przeprowadza aukcję kontekstową.
- Sprzedawca A tworzy konfigurację aukcji komponentu z uwzględnieniem
perBuyerSignals
. - Sprzedawca A odpowiada Prebid.js zwycięską stawką i konfiguracją aukcji komponentu.
- Kontekstualna aukcja sprzedawcy B (działa równolegle do kontekstualnej aukcji sprzedawcy A). Prebid.js wysyła pytanie o stawkę do Sprzedawcy B.
- Sprzedawca B pobiera odpowiedzi na pytanie o stawkę i
perBuyerSignals
od kupujących. - Sprzedawca B przeprowadza aukcję kontekstową.
- Sprzedawca B tworzy konfigurację aukcji komponentu z uwzględnieniem
perBuyerSignals
. - Sprzedawca B odpowiada Prebid.js zwycięską stawką i konfiguracją aukcji komponentu.
- Aukcji kontekstowej serwera reklam wydawcy – odpowiedzi na zapytania o stawkę zebrane przez Prebid.js są wysyłane do serwera reklam wydawcy na potrzeby aukcji kontekstowej.
- Konfiguracje aukcji komponentów z sygnałami kupujących są udostępniane bibliotece po stronie klienta serwera reklam wydawcy.
- Serwer reklam wydawcy przeprowadza aukcję kontekstową, aby wybrać najlepszą reklamę spośród kampanii sprzedawanych bezpośrednio, stawek programowych, stawek kontekstowych Prebid i innych zasobów reklamowych.
- Serwer reklam wydawcy zwraca skorygowaną zwycięską stawkę.
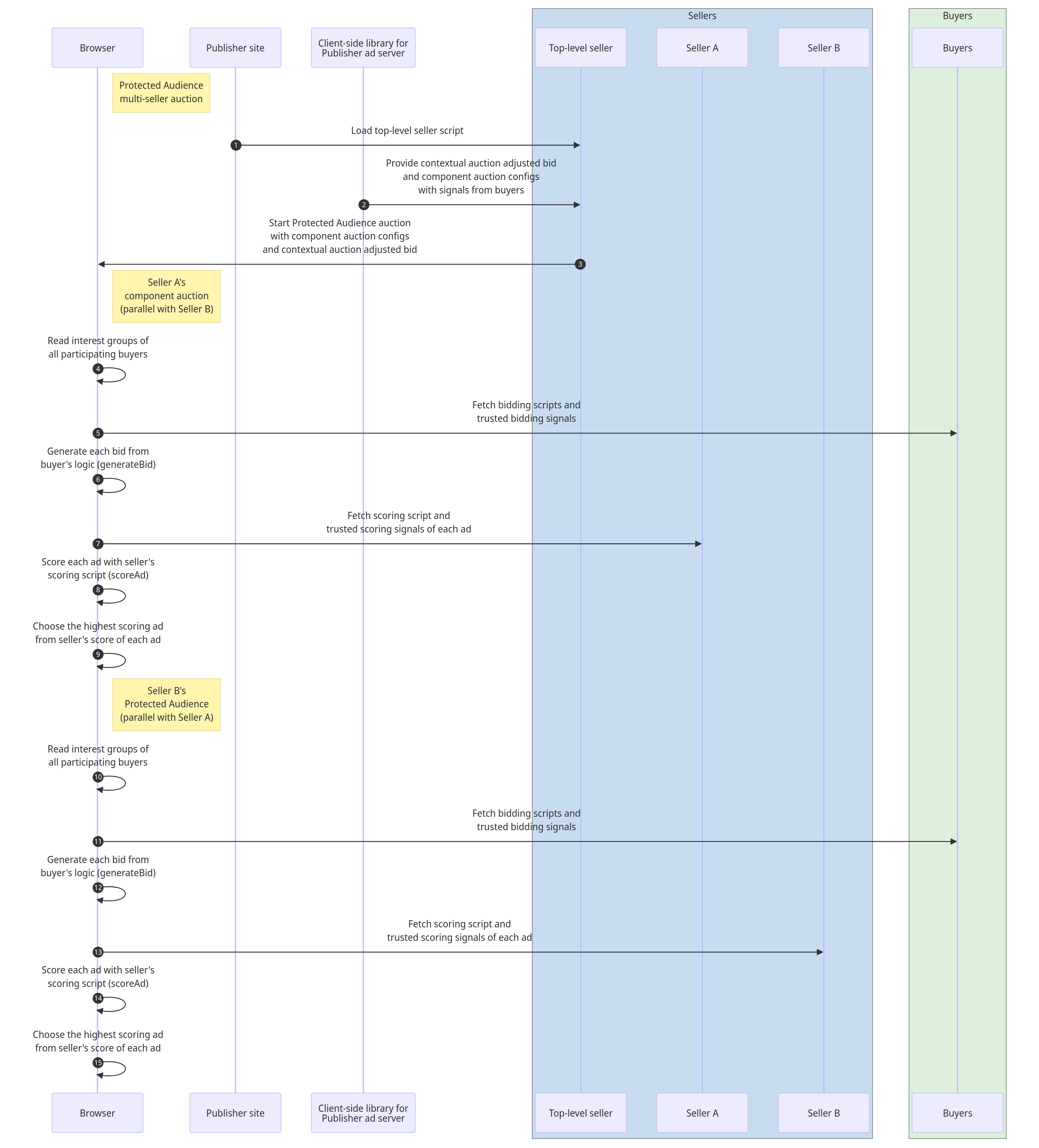
Aukcja z udziałem wielu sprzedawców w ramach Protected Audience

Na tym etapie aukcji kontekstowych zostały zakończone, a biblioteka po stronie klienta serwera reklam wydawcy może przekazać zwycięską stawkę po uwzględnieniu korekty z aukcji kontekstowej, konfiguracje aukcji komponentów i sygnały od kupujących, którzy biorą udział w aukcji z Protected Audience API, do sprzedawcy najwyższego poziomu. Cena minimalna w aukcji kontekstowej może być przekazywana do konfiguracji aukcji jako sygnał do oceny w aukcji najwyższego poziomu.
Aukcje komponentów są przeprowadzane równolegle. W ramach każdej z nich przeglądarka generuje stawki na podstawie logiki określania stawek każdego kupującego biorącego udział w tej aukcji, ocenia każdą stawkę za pomocą logiki oceny sprzedawcy komponentu, a następnie przekazuje reklamę z najwyższą oceną do aukcji najwyższego poziomu.
- Strona wydawcy wczytuje skrypt sprzedawcy na najwyższym poziomie.
- Biblioteka po stronie klienta serwera reklam wydawcy udostępnia cenę stawki w kontekście aukcji oraz konfiguracje aukcji komponentów z sygnałami od kupujących do sprzedawcy najwyższego poziomu. Cena stawki reklamy, która wygrała aukcję kontekstową, może zostać przekazana do konfiguracji aukcji jako sygnał sprzedawcy (ta cena stawki staje się dostępna w funkcji
scoreAd()
sprzedawcy najwyższego poziomu). - Sprzedawca najwyższego poziomu uruchamia aukcję Protected Audience, wywołując funkcję
runAdAuction()
. - Aukcja komponentów sprzedawcy A (prowadzona równolegle z aukcją komponentów sprzedawcy B). Przeglądarka odczytuje grupy zainteresowań użytkownika dla wszystkich kupujących biorących udział w aukcji komponentów sprzedawcy A.
- Przeglądarka pobiera skrypty ustalania stawek i zaufane sygnały ustalania stawek z lokalizacji określonych w grupach zainteresowań kupujących biorących udział w aukcji komponentów.
- Przeglądarka generuje stawki, wykonując logikę generowania stawek każdego kupującego.
- Przeglądarka pobiera skrypt oceny i zaufane sygnały oceny każdej reklamy od Sprzedawcy A.
- Przeglądarka wykonuje logikę punktacji sprzedawcy A dla każdej stawki.
- Przeglądarka wybiera reklamę z najwyższym wynikiem przesłanym przez logikę oceniania sprzedawcy A.
- Aukcji komponentów sprzedawcy B (prowadzona równolegle z aukcją komponentów sprzedawcy A). Przeglądarka odczytuje grupy zainteresowań użytkownika dla wszystkich kupujących biorących udział w aukcji komponentów sprzedawcy B.
- Przeglądarka pobiera skrypty ustalania stawek i zaufane sygnały ustalania stawek z lokalizacji określonych w grupach zainteresowań kupujących biorących udział w aukcji komponentów.
- Przeglądarka generuje stawki, wykonując logikę generowania stawek każdego kupującego.
- Przeglądarka pobiera skrypt oceny i zaufane sygnały oceny każdej reklamy od Sprzedawcy B.
- Przeglądarka wykonuje logikę punktacji sprzedawcy B dla każdej stawki.
- Przeglądarka wybiera reklamę z najwyższym wynikiem przesłanym przez logikę oceniania sprzedawcy B.
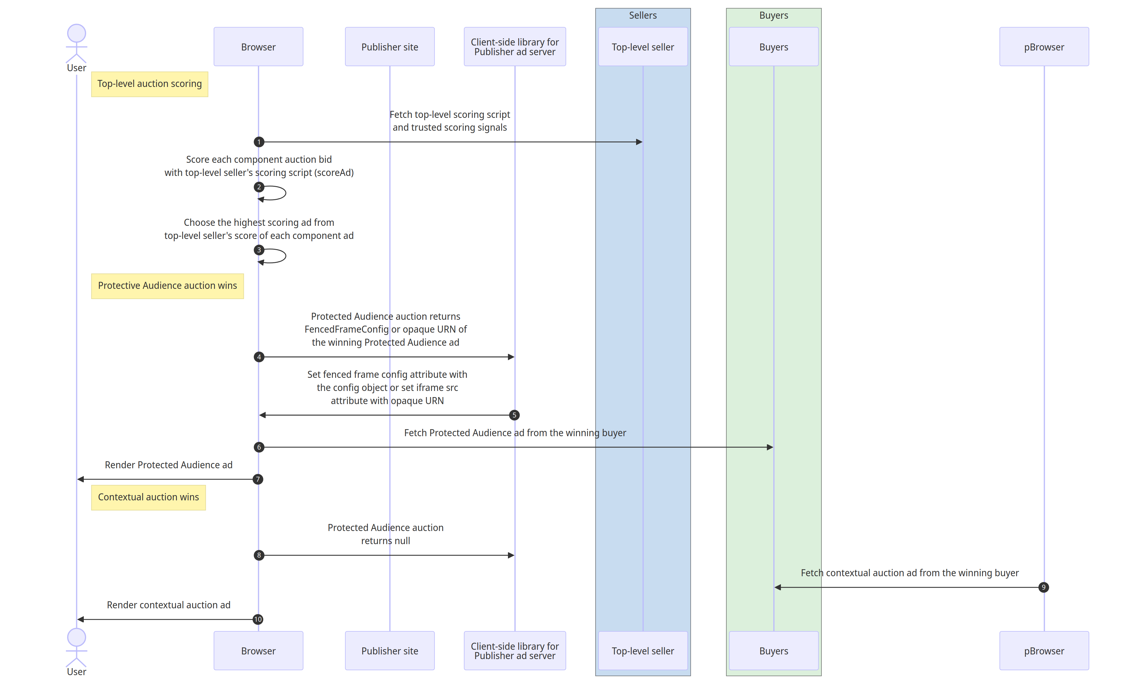
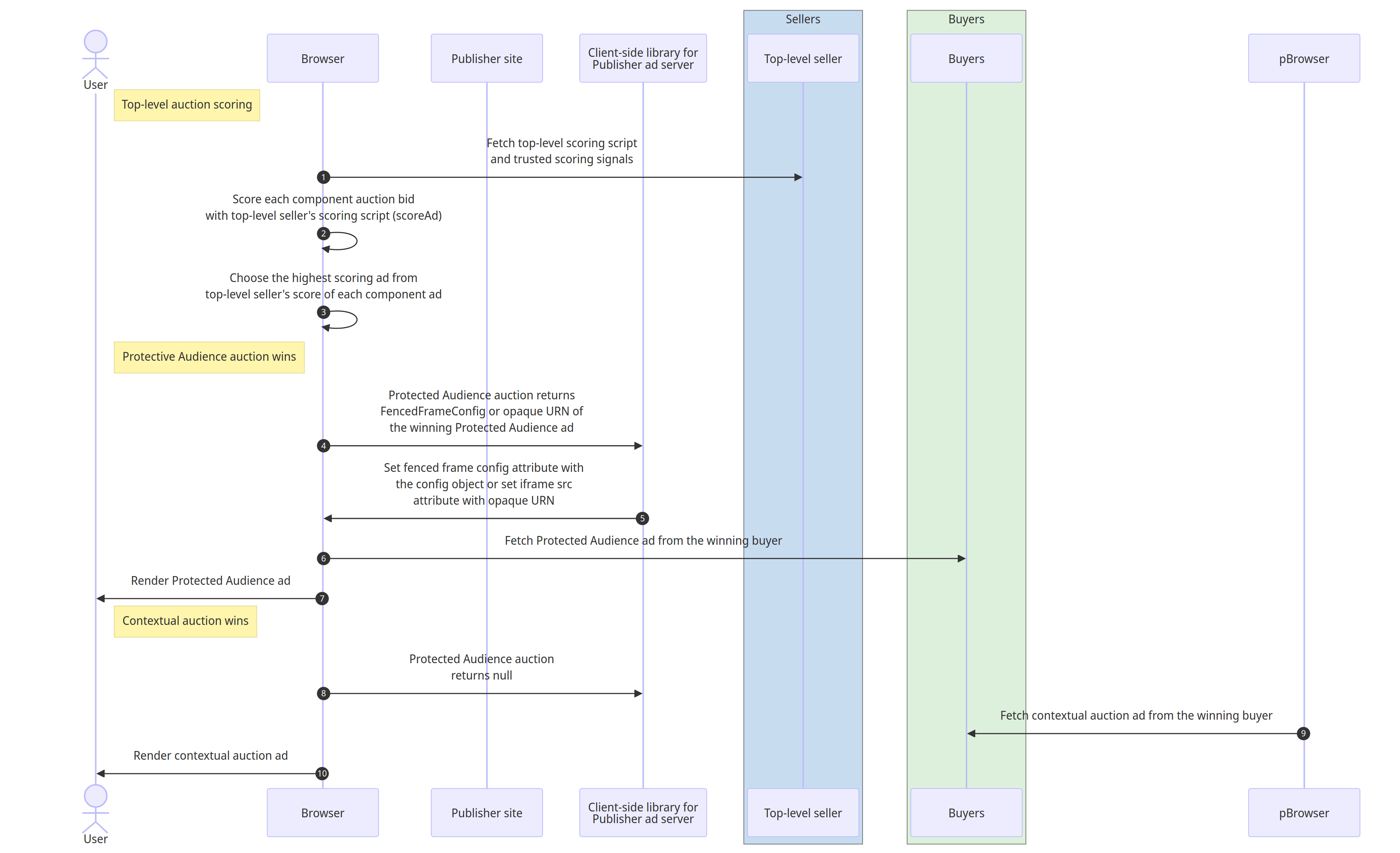
Ocenianie aukcji na najwyższym poziomie i renderowanie reklam

Po wykonaniu aukcji komponentów z poprzedniej sekcji przeglądarka stosuje logikę oceniania sprzedawcy najwyższego poziomu w przypadku reklamy, która wygrała aukcję każdego komponentu. W funkcji scoreAd()
najwyższego poziomu sprzedawcy cena stawki po skorygowaniu na potrzeby aukcji kontekstowej może być dostępna jako sellerSignals
, a logika punktacji może porównać tę cenę stawki aukcji kontekstowej z ceną zwycięskiej stawki w aukcji komponentu Protected Audience.
Jeśli cena wygranej stawki w aukcji kontekstowej jest wyższa niż cena wygranej stawki w aukcji komponentu, funkcja scoreAd()
może zwrócić wynik atrakcyjności 0
. Jeśli nie ma reklam z wynikiem oceny atrakcyjności wyższym niż 0
, oznacza to, że reklama, która wygrywa aukcję kontekstową, jest cenniejsza niż wszystkie reklamy, które wygrywają aukcje komponentów, a funkcja runAdAuction()
zwraca wartość null
.
Jeśli aukcja Protected Audience nie ma zwycięzcy i zwraca wartość null
, biblioteka serwera reklam wydawcy po stronie klienta może wyrenderować zwycięzcę aukcji kontekstowej w ramce iframe. Jeśli aukcja chronionych danych odbiorców wygra z aukcją kontekstową i zwróci obiekt FencedFrameConfig
lub nieprzezroczysty URN, reklama z wygranej aukcji chronionych danych odbiorców może zostać wyrenderowana w ramce odizolowanej lub iframe.
- Ocenianie reklam w aukcji na najwyższym poziomie. Przeglądarka pobiera skrypt oceniania od sprzedawcy na najwyższym poziomie wraz z wiarygodnymi sygnałami oceny każdej reklamy.
- Przeglądarka wykonuje logikę oceniania sprzedawcy najwyższego poziomu w przypadku każdej zwycięskiej stawki w przypadku wszystkich aukcji komponentów. W skrypcie
scoreAd()
najwyższego poziomu sprzedawcy logika ma dostęp do ceny zwycięskiej stawki dostosowanej do kontekstu aukcji, która może być przekazana jakosellerSignals
w konfiguracji aukcji. Skrypt może porównać cenę stawki kontekstowej, która wygrała, ze stawką komponentu Protected Audience, i zwrócić wynik atrakcyjności 0, jeśli cena kontekstowa jest wyższa. W przeciwnym razie skrypt oblicza wynik atrakcyjności, prawdopodobnie na podstawie ceny stawki komponentu Protected Audience. - Przeglądarka wybiera reklamę z najwyższym wynikiem atrakcyjności przesłanym przez logikę oceniania najwyższego poziomu sprzedawcy.
- Jeśli aukcja z Protected Audience API wygra Aukcja z Protected Audience API zwraca obiekt
FencedFrameConfig
lub nieprzejrzysty identyfikator URN do biblioteki po stronie klienta serwera reklam wydawcy. - Biblioteka po stronie klienta ustawia atrybut
config
odizolowanego ramki na obiektFencedFrameConfig
lub ustawia atrybutsrc
iframe na nieprzezroczysty URN zwycięskiej reklamy z listą odbiorców chronionych. - Przeglądarka pobiera od kupującego reklamę, która wygrała aukcję Protected Audience API.
- Przeglądarka renderuje reklamę dla użytkownika.
- Jeśli wygra aukcja kontekstowa Aukcja z Protected Audience API zwraca
null
. - Przeglądarka ustawia atrybut
src
elementu iframe na zwycięską reklamę kontekstową. - Przeglądarka pobiera od kupującego reklamę, która wygrała aukcję kontekstową.
- Przeglądarka renderuje reklamę dla użytkownika.
Zaangażowanie i przesyłanie opinii
Co dalej?
Chcemy wspólnie z Tobą rozmawiać, aby mieć pewność, że stworzyliśmy interfejs API dla wszystkich użytkowników.
Omów interfejs API
Podobnie jak inne interfejsy API Piaskownicy prywatności, ten interfejs API jest udokumentowany i omawiany publicznie.
Eksperymentuj z interfejsem API
Możesz eksperymentować i uczestniczyć w rozmowach na temat interfejsu Protected Audience API.