Configurazione dell'asta sequenziale con l'asta Protected Audience multi-venditore e l'asta con offerte basate sugli header

In genere, i publisher diversificano le origini della domanda pubblicitaria per ottimizzare le entrate e richiamano più società (ad esempio, ad server dei publisher, Supply-Side Platform e Demand-Side Platform) per determinare l'annuncio migliore per un determinato spazio pubblicitario sulla pagina. L'header bidding consente ai publisher di acquisire offerte per uno spazio pubblicitario da una serie di origini della domanda. In una configurazione di asta sequenziale, la libreria di header bidding può essere utilizzata per eseguire un'asta con dati contestuali e Protected Audience viene utilizzata per eseguire un'asta con dati cross-site.

Prima di iniziare, scopri le nozioni di base di Protected Audience dalla pagina di destinazione e dalle offerte su intestazioni nella documentazione di Prebid.js.

Definizioni

Aste

Asta Definizione
Asta contestuale Un'asta dell'annuncio che utilizza i dati disponibili nel contesto in cui viene eseguita l'asta. All'interno di un'asta contestuale possono esserci più aste, ad esempio aste di header bidding e aste lato server.
asta Protected Audience Un'asta dell'annuncio che prevede l'offerta per un gruppo di interesse creato su un altro sito.
Asta Protected Audience multi-venditore Un'asta Protected Audience a due livelli che prevede innanzitutto più aste dei componenti parallele che poi inviano il proprio annuncio con il punteggio più alto all'asta finale di primo livello.
Asta di primo livello L'asta di annunci finale all'interno di un'asta Protected Audience multi-venditore che fornisce il punteggio per i vincitori delle aste dei componenti.
Asta di componenti Un'asta nidificata all'interno di un'asta Protected Audience multi-venditore in cui ogni venditore di componenti esegue le proprie aste di componenti in parallelo. Gli annunci con il punteggio più alto di ogni asta componente vengono trasferiti all'asta di primo livello.
Configurazione dell'asta sequenziale Una configurazione dell'asta dell'annuncio che integra le aste contestuali con un'asta Protected Audience e determina un vincitore tra le due aste.

Partecipanti

Partecipante Definizione
Inserzionista La parte che desidera un posizionamento dell'annuncio e crea la creatività dell'annuncio.
Publisher La parte che fornisce l'inventario pubblicitario per l'asta.
Responsabile acquisti La parte che fa un'offerta in un'asta per acquistare lo spazio pubblicitario da un venditore. In genere una Demand-Side Platform (DSP).
Ad server del publisher Un servizio utilizzato dai publisher per gestire e scegliere gli annunci da visualizzare sul sito. Un ad server del publisher può combinare i propri risultati dell'asta, le risposte degli header bidder, l'inventario venduto direttamente e altro ancora per determinare l'annuncio che genererà le entrate maggiori per un publisher.

Un ad server del publisher può fornire una libreria lato client per interagire con il server.

Venditore di primo livello La parte che richiama (ovvero crea) l'asta multi-vettore Protected Audience e partecipa all'asta di primo livello.
Venditore del componente La parte che esegue un'asta di componenti all'interno dell'asta multi-venditore Protected Audience per vendere lo spazio pubblicitario del publisher agli acquirenti. In genere una Supply-Side Platform (SSP).

Configurazione dell'asta sequenziale

In una configurazione di asta sequenziale, vengono eseguite prima le aste contestuali, poi l'asta Protected Audience. Questa configurazione consente ai publisher di massimizzare il potenziale di guadagno eseguendo un'asta con i dati contestuali disponibili sulla pagina e un'asta con dati cross-site in un ambiente sicuro per proteggere la privacy degli utenti.

Una libreria di header bidding può essere eseguita per prima nella pagina per raccogliere le offerte per l'asta contestuale del server pubblicitario del publisher. Il prezzo dell'offerta vincente aggiustata dell'asta contestuale può essere inserito nell'asta Protected Audience come prezzo minimo dell'offerta. Durante il passaggio di assegnazione del punteggio, il venditore di primo livello può ridurre i prezzi delle offerte delle aste dei componenti al di sotto del prezzo minimo dell'offerta assegnando loro un punteggio pari a zero al momento del calcolo del punteggio di idoneità. Se nessuna offerta dell'asta dei componenti Protected Audience è superiore al prezzo minimo dell'offerta, all'utente viene visualizzato l'annuncio vincente dell'asta contestuale. Se l'asta Protected Audience restituisce un vincitore, significa che l'offerta è superiore al prezzo minimo e l'annuncio vincente di Protected Audience viene visualizzato all'utente.

In questo esempio di configurazione di asta sequenziale, sulla pagina possono essere eseguite tre aste principali in ordine: 1) asta contestuale tramite la libreria di header bidding, 2) asta contestuale tramite il Publisher Ad Server e 3) asta Protected Audience.

Utente
Panoramica dell'asta multi-venditore Protected Audience con asta contestuale header bidding.

Descrizione dettagliata del diagramma generale:

  1. Prima dell'asta, l'utente viene aggiunto a un gruppo basato sugli interessi sul sito di un inserzionista.
  2. Quando l'utente visita la pagina del publisher in un secondo momento, Prebid.js esegue un'asta contestuale per raccogliere le risposte all'offerta degli offerenti di offerte su intestazioni. Durante questo passaggio, gli acquirenti possono fornire gli indicatori e i venditori possono fornire le configurazioni dell'asta dei componenti da utilizzare nella successiva asta Protected Audience. Prebid.js fornisce un modulo per propagare questi indicatori e queste configurazioni all'asta Protected Audience.
  3. Le risposte all'offerta raccolte da Prebid.js vengono inviate all'ad server del publisher per un'asta contestuale lato server.
  4. Il server pubblicitario del publisher può combinare i risultati della propria asta, i risultati dell'asta di intestazione, l'inventario venduto direttamente e altro ancora per determinare l'annuncio che genererà le entrate maggiori per un publisher. L'annuncio vincente viene restituito alla libreria lato client dell'ad server del publisher.
  5. Il prezzo dell'offerta aggiustato del vincitore dell'asta contestuale, insieme agli indicatori dell'acquirente (perBuyerSignals) e alle configurazioni dell'asta dei componenti del venditore raccolte da Prebid.js, può essere trasferito all'asta Protected Audience dalla libreria lato client dell'ad server del publisher.
  6. L'asta multi-venditore Protected Audience viene eseguita dal venditore di primo livello. Durante il passaggio di assegnazione del punteggio del venditore di primo livello, quest'ultimo può confrontare il prezzo dell'offerta vincente di ogni asta componente con il prezzo dell'offerta vincente aggiustato dell'asta contestuale. Se il prezzo di offerta del componente è inferiore al prezzo di offerta dell'asta contestuale, il venditore di primo livello restituisce il punteggio di idoneità 0. Se tutte le offerte hanno un punteggio 0, la chiamata runAdAuction() restituisce null, il che significa che deve essere visualizzato l'annuncio vincente dell'asta contestuale.
  7. La libreria lato client dell'ad server del publisher esegue il rendering dell'annuncio Protected Audience o contestuale vincente, in base a ciò che è stato restituito dalla chiamata runAdAuction().
  8. Viene eseguito il rendering dell'annuncio vincente per l'utente.

Pre-asta

Utente
Sequenza temporale dei gruppi di interesse in una pagina dell'inserzionista.

Prima dell'asta, quando l'utente visita una pagina dell'inserzionista, l'acquirente e l'inserzionista possono definire il gruppo basato sugli interessi del sito a cui appartiene l'utente e aggiungere dati contestuali dal sito dell'inserzionista e dati proprietari da utilizzare come indicatori per l'asta successiva.

  1. L'utente accede al sito dell'inserzionista.
  2. Il sito dell'inserzionista carica lo script di ogni acquirente che partecipa all'asta in un secondo momento.
  3. Lo script dell'acquirente contiene la chiamata joinAdInterestGroup() per aggiungere l'utente al gruppo di interesse dell'acquirente.

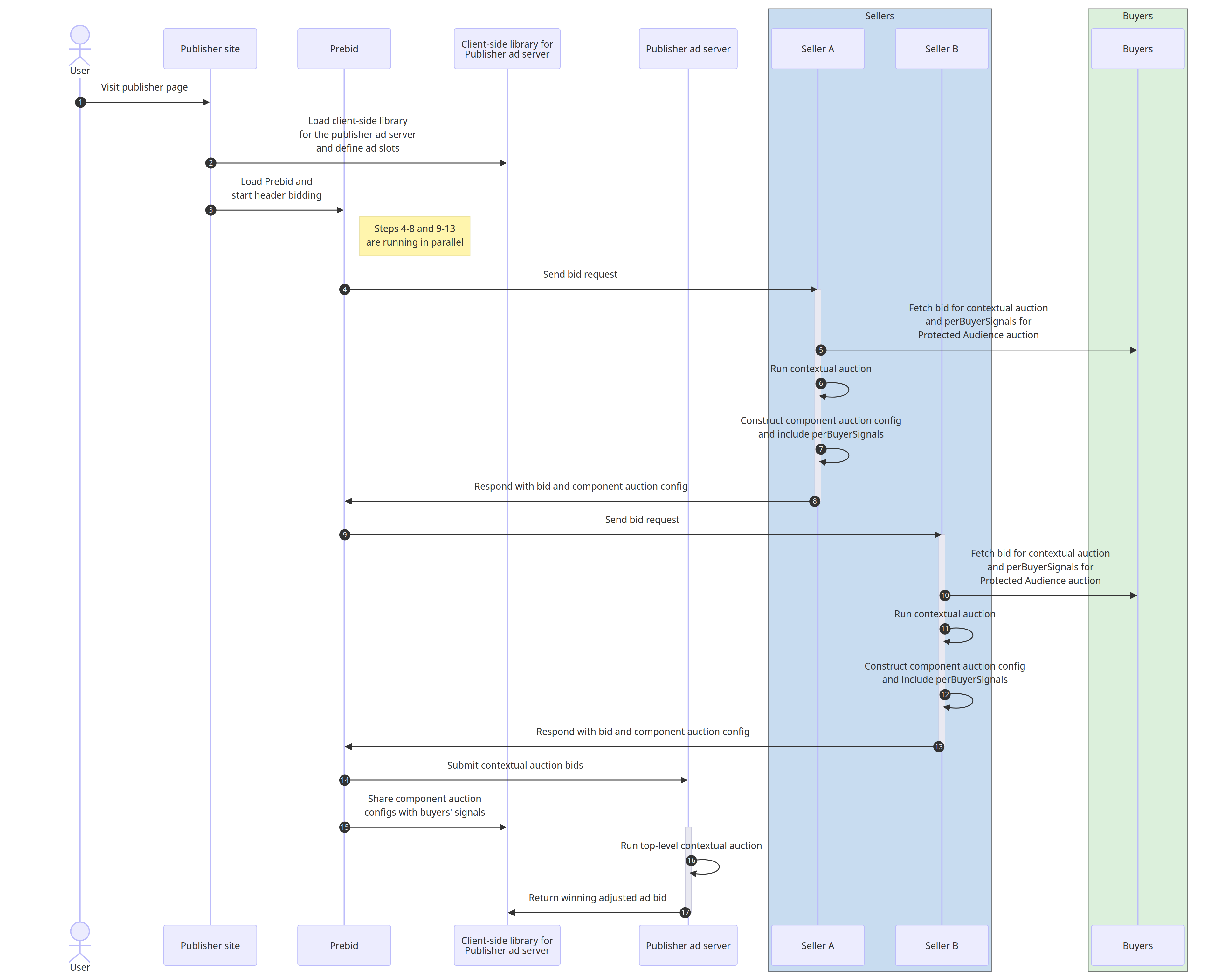
Aste contestuali con Prebid.js e l'ad server del publisher

L'asta contestuale viene avviata sul sito del publisher
Sequenza temporale dell'asta contestuale nella pagina dell'editore.

In una configurazione di asta sequenziale, tutte le aste contestuali vengono eseguite prima dell'asta Protected Audience. Nella configurazione descritta in questo documento, eseguiamo un'asta contestuale di offerte su intestazioni tramite Prebid.js, che viene inserita in un'asta lato server tramite il server pubblicazione annunci.

Il publisher avvia innanzitutto un'asta contestuale di offerte su intestazioni chiamando Prebid.js con un flag per indicare che verrà eseguita un'asta Protected Audience in un secondo momento. Poi Prebid.js raccoglie le risposte all'offerta e le invia all'ad server del publisher per un'asta contestuale lato server. Durante il passaggio di raccolta delle risposte all'offerta, acquirenti e venditori hanno l'opportunità di fornire configurazioni dell'asta dei componenti e indicatori degli acquirenti (perBuyerSignals) da utilizzare per l'asta Protected Audience successiva, se vogliono partecipare. La configurazione dell'asta del componente verrà infine trasferita all'asta Protected Audience successiva.

  1. Inizializzazione dell'asta contestuale: l'utente visita la pagina del publisher.
  2. La pagina del publisher carica la libreria lato client dell'ad server del publisher e definisce le aree annuncio.
  3. La pagina del publisher carica Prebid e avvia l'asta contestuale di header bidding.
  4. Asta contestuale del venditore A(in esecuzione in parallelo all'asta contestuale del venditore B). Prebid.js invia una richiesta di offerta al venditore A.
  5. Il venditore A recupera le risposte all'offerta e perBuyerSignals dagli acquirenti.
  6. Il venditore A esegue un'asta contestuale.
  7. Il venditore A crea la configurazione dell'asta del componente con perBuyerSignals incluso.
  8. Il venditore A risponde a Prebid.js con l'offerta vincente e la relativa configurazione dell'asta dei componenti.
  9. Asta contestuale del venditore B (si svolge in parallelo all'asta contestuale del venditore A). Prebid.js invia una richiesta di offerta al venditore B.
  10. Il venditore B recupera le risposte all'offerta e perBuyerSignals dagli acquirenti.
  11. Il venditore B esegue un'asta contestuale.
  12. Il venditore B crea la configurazione dell'asta dei componenti con perBuyerSignals incluso.
  13. Il venditore B risponde a Prebid.js con l'offerta vincente e la relativa configurazione dell'asta dei componenti.
  14. Asta contestuale dell'ad server del publisher Le risposte all'offerta raccolte da Prebid.js vengono inviate all'ad server del publisher per l'asta contestuale.
  15. Le configurazioni dell'asta dei componenti con gli indicatori degli acquirenti vengono condivise con la libreria lato client dell'ad server del publisher
  16. L'ad server del publisher esegue un'asta contestuale per determinare l'annuncio migliore tra le campagne a vendita diretta, le offerte programmatiche, le offerte contestuali di Prebid e altro inventario.
  17. L'ad server del publisher restituisce l'offerta vincente aggiustata.

asta multi-venditore Protected Audience

L'asta multi-seller Protected Audience sceglie l'annuncio con il punteggio più alto tra le offerte inviate dalle aste dei componenti
Sequenza temporale dell'asta Protected Audience nella pagina dell'editore.

In questa fase, le aste contestuali sono terminate e la libreria lato client dell'ad server del publisher può trasmettere al venditore di primo livello il prezzo dell'offerta aggiustato vincente dell'asta contestuale, le configurazioni dell'asta dei componenti e gli indicatori degli acquirenti che partecipano all'asta Protected Audience. Il prezzo dell'offerta all'asta contestuale può essere trasferito nella configurazione dell'asta come indicatore per l'assegnazione del punteggio nell'asta di primo livello.

Le aste dei componenti vengono eseguite in parallelo e, in ciascuna asta dei componenti, il browser genera offerte dalla logica di offerta di ogni acquirente che partecipa a quell'asta dei componenti, assegna un punteggio a ogni offerta utilizzando la logica di assegnazione del punteggio del venditore del componente e poi restituisce l'annuncio con il punteggio più alto all'asta di primo livello.

  1. Il sito dell'editore carica lo script del venditore di primo livello.
  2. La libreria lato client dell'ad server del publisher fornisce il prezzo dell'offerta dell'asta contestuale, le configurazioni dell'asta dei componenti con gli indicatori degli acquirenti al venditore di primo livello. Il prezzo dell'offerta vincente dell'asta contestuale può essere trasferito nella configurazione dell'asta come indicatori del venditore (questo prezzo dell'offerta diventa disponibile nella funzione scoreAd() del venditore di primo livello).
  3. Il venditore di primo livello avvia l'asta Protected Audience chiamando runAdAuction().
  4. Asta dei componenti del venditore A (che si svolge in parallelo all'asta dei componenti del venditore B). Il browser legge i gruppi basati sugli interessi dell'utente per tutti gli acquirenti che partecipano all'asta dei componenti del venditore A.
  5. Il browser recupera gli script di offerta e gli indicatori di offerta attendibili dalle posizioni specificate nei gruppi basati sugli interessi degli acquirenti che partecipano all'asta dei componenti.
  6. Il browser genera le offerte eseguendo la logica di generazione delle offerte di ciascun acquirente.
  7. Il browser recupera lo script di assegnazione del punteggio e gli indicatori di assegnazione del punteggio attendibili di ogni annuncio del Venditore A.
  8. Il browser esegue la logica di assegnazione del punteggio del venditore A per ogni offerta.
  9. Il browser sceglie l'annuncio con il punteggio più alto inviato dalla logica di assegnazione dei punteggi del venditore A.
  10. Asta dei componenti del venditore B (in esecuzione in parallelo all'asta dei componenti del venditore A). Il browser legge i gruppi basati sugli interessi dell'utente per tutti gli acquirenti che partecipano all'asta dei componenti del venditore B.
  11. Il browser recupera gli script di offerta e gli indicatori di offerta attendibili dalle posizioni specificate nei gruppi basati sugli interessi degli acquirenti che partecipano all'asta dei componenti.
  12. Il browser genera le offerte eseguendo la logica di generazione delle offerte di ciascun acquirente.
  13. Il browser recupera lo script di assegnazione del punteggio e gli indicatori di punteggio attendibili di ogni annuncio del Venditore B.
  14. Il browser esegue la logica di assegnazione del punteggio del venditore B per ogni offerta.
  15. Il browser sceglie l'annuncio con il punteggio più alto inviato dalla logica di assegnazione del punteggio del venditore B.

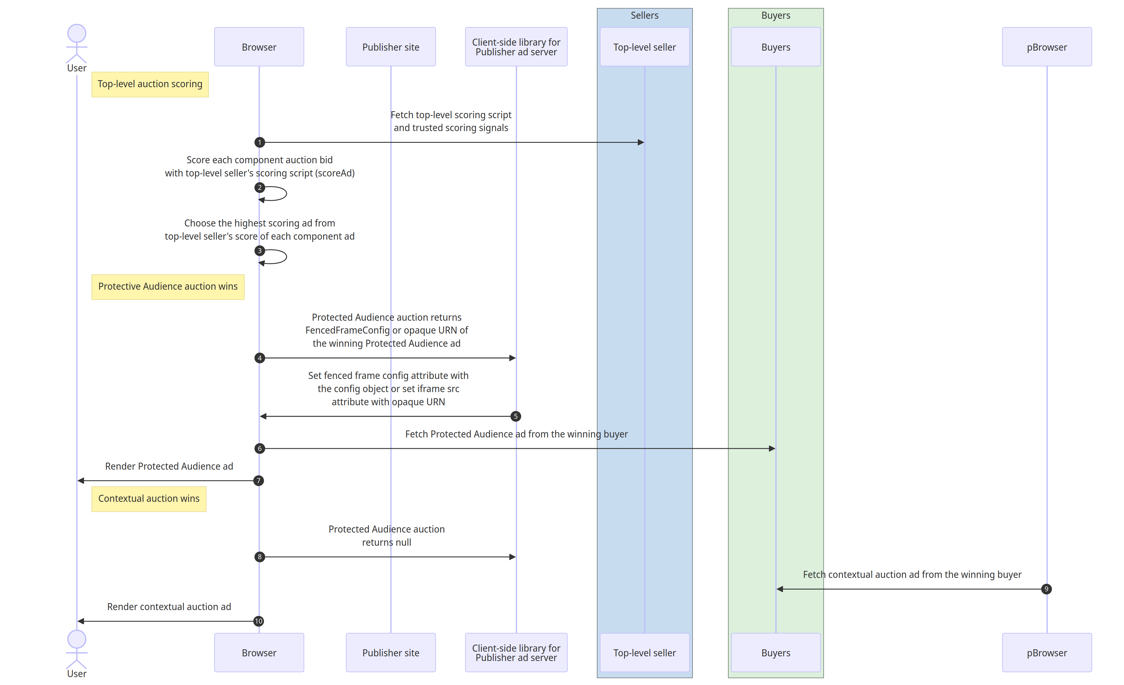
Punteggio dell'asta di primo livello e rendering degli annunci

La libreria lato client dell'ad server del publisher esegue il rendering dell'annuncio scelto tra l'asta contestuale e l'asta Protected Audience
Sequenza di rendering degli annunci nella pagina dell'editore.

Dopo l'esecuzione delle aste dei componenti della sezione precedente, il browser esegue la logica di assegnazione del punteggio del venditore di primo livello sull'annuncio vincente di ogni asta dei componenti. Nella funzione scoreAd() del venditore di primo livello, il prezzo dell'offerta aggiustata dell'asta contestuale potrebbe essere disponibile come sellerSignals e la logica di assegnazione del punteggio potrebbe confrontare il prezzo dell'offerta dell'asta contestuale con il prezzo dell'offerta vincente dell'asta dei componenti Protected Audience.

Se il prezzo dell'offerta vincente dell'asta contestuale è superiore al prezzo dell'offerta vincente dell'asta dei componenti, la funzione scoreAd() può restituire un punteggio di idoneità pari a 0. Se non sono presenti annunci con un punteggio di desiderabilità superiore a 0, significa che l'annuncio vincente dell'asta contestuale è più prezioso di qualsiasi annuncio vincente dell'asta componente e la funzione runAdAuction() restituisce null.

Se l'asta Protected Audience non ha un vincitore e restituisce null, la libreria lato client dell'ad server del publisher può eseguire il rendering del vincitore dell'asta contestuale in un iframe. Se l'asta Protected Audience vince contro l'asta contestuale e restituisce un oggetto FencedFrameConfig o un URN opaco, l'annuncio dell'asta Protected Audience vincente può essere visualizzato in un frame recintato o in un iframe.

  1. Punteggio degli annunci all'asta di primo livello: il browser recupera lo script di assegnazione del punteggio dal venditore di primo livello insieme agli indicatori di assegnazione del punteggio attendibili di ogni annuncio.
  2. Il browser esegue la logica di assegnazione del punteggio del venditore di primo livello per ogni offerta vincente di tutte le aste dei componenti. All'interno dello script scoreAd() del venditore di primo livello, la logica ha accesso al prezzo dell'offerta vincente aggiustata dell'asta contestuale che potrebbe essere stata trasmessa come sellerSignals nella configurazione dell'asta. Lo script può confrontare il prezzo dell'offerta contestuale vincente con il prezzo dell'offerta Protected Audience del componente e restituire un punteggio di desiderabilità pari a 0 se il prezzo contestuale è più alto. In caso contrario, lo script calcola il punteggio di idoneità, probabilmente in base al prezzo dell'offerta del componente Protected Audience.
  3. Il browser sceglie l'annuncio con il punteggio di idoneità più alto inviato dalla logica di assegnazione del punteggio del venditore di primo livello.
  4. Se l'asta Protected Audience vince, restituisce un oggetto FencedFrameConfig o un URN opaco alla libreria lato client dell'ad server del publisher.
  5. La libreria lato client imposta l'attributo config del frame isolato sull'oggetto FencedFrameConfig o imposta l'attributo src dell'iframe sull'URN opaca dell'annuncio Protected Audience vincente.
  6. Il browser recupera l'annuncio vincente dell'asta Protected Audience dall'acquirente.
  7. Il browser esegue il rendering dell'annuncio per l'utente.
  8. Se vince l'asta contestuale, l'asta Protected Audience restituisce null.
  9. Il browser imposta l'attributo src dell'iframe sull'annuncio contestuale vincente.
  10. Il browser recupera l'annuncio vincente dell'asta contestuale dall'acquirente.
  11. Il browser esegue il rendering dell'annuncio per l'utente.

Partecipare e condividere feedback

Passaggi successivi

Vogliamo interagire con te per assicurarci di creare un'API che funzioni per tutti.

Informazioni sull'API

Come altre API di Privacy Sandbox, questa API è documentata e spiegata pubblicamente.

Sperimenta con l'API

Puoi sperimentare e partecipare alla conversazione sull'API Protected Audience.