Publisher diversifizieren in der Regel ihre Quellen für die Anzeigennachfrage, um den Umsatz zu optimieren, und rufen mehrere Unternehmen auf (z. B. Publisher-Ad-Server, Supply-Side- und Demand-Side-Plattformen), um die beste Anzeige für einen bestimmten Anzeigenblock auf der Seite zu ermitteln. Mit Header Bidding können Publisher Gebote für einen Anzeigenblock von einer Vielzahl von Nachfragequellen erhalten. Bei einer sequenziellen Auktionseinrichtung kann die Header-Gebotsbibliothek verwendet werden, um eine Auktion mit Kontextdaten durchzuführen, und Protected Audience, um eine Auktion mit websiteübergreifenden Daten durchzuführen.
Bevor Sie beginnen, sollten Sie sich die Landingpage zu Protected Audience und die Header-Gebote in der Prebid.js-Dokumentation ansehen.
Definitionen
Auktionen
Auktion | Definition |
Kontextbezogene Auktion | Eine Anzeigenauktion, bei der die Daten verwendet werden, die im Kontext des Ausführungsorts der Auktion verfügbar sind. Innerhalb einer kontextbezogenen Auktion können mehrere Auktionen stattfinden, z. B. Header-Gebote und serverseitige Auktionen. |
Protected Audience-Auktion | Eine Anzeigenauktion, bei der auf eine auf einer anderen Website erstellte Interessengruppe geboten wird. |
Protected Audience-Auktion mit mehreren Verkäufern | Eine zweistufige Protected Audience-Auktion, bei der zuerst mehrere parallele Komponentenauktionen stattfinden, aus denen dann die Anzeige mit dem höchsten Wert in die endgültige Auktion auf oberster Ebene eingeht. |
Auktion auf oberster Ebene | Die abschließende Anzeigenauktion in einer Protected Audience-Auktion mit mehreren Verkäufern, die die Bewertung der Gewinner der Komponentenauktionen aus den Komponentenauktionen liefert. |
Komponentenauktion | Eine verschachtelte Auktion innerhalb einer Protected Audience-Auktion mit mehreren Verkäufern, bei der jeder Komponentenverkäufer seine Komponentenauktionen parallel durchführt. Die Anzeigen mit der höchsten Bewertung aus jeder Komponentenauktion werden an die Auktion der obersten Ebene weitergeleitet. |
Sequenzielle Auktionen einrichten | Eine Anzeigenauktionskonfiguration, bei der kontextbezogene Auktionen in eine Protected Audience-Auktion eingebunden werden und ein Gewinner zwischen den beiden Auktionen ermittelt wird. |
Teilnehmer
Teilnehmer | Definition |
Advertiser | Die Partei, die ein Anzeigen-Placement benötigt und das Creative erstellt. |
Publisher | Die Partei, die Anzeigeninventar für die Auktion zur Verfügung stellt. |
Käufer | Die Partei, die in einer Auktion Gebote für den Kauf der Werbefläche von einem Verkäufer abgibt. In der Regel eine Demand-Side-Plattform (DSP). |
Ad-Server des Publishers | Ein Dienst, mit dem Publisher Anzeigen verwalten und auswählen, die auf der Website gerendert werden sollen. Ein Publisher-Ad-Server kann eigene Auktionsergebnisse, Antworten von Header-Bietern, direkt verkauftes Inventar und mehr kombinieren, um die Anzeige zu ermitteln, die dem Publisher den höchsten Umsatz bringt.
Ein Publisher-Ad-Server kann eine clientseitige Bibliothek für die Interaktion mit dem Server bereitstellen. |
Verkäufer der obersten Ebene | Die Partei, die die Auktion mit mehreren Verkäufern für geschützte Zielgruppen aufruft (d. h. erstellt) und an der Auktion der obersten Ebene teilnimmt. |
Komponentenverkäufer | Die Partei, die eine Komponentenauktion innerhalb der Auktion mit mehreren Verkäufern für Protected Audience durchführt, um die Werbeflächen des Publishers an die Käufer zu verkaufen. In der Regel eine Supply-Side-Plattform (SSP). |
Sequenzielle Auktionen einrichten
Bei einer sequenziellen Auktion werden zuerst die kontextbezogenen Auktionen und dann die Protected Audience-Auktion ausgeführt. Mit dieser Konfiguration können Publisher ihr Umsatzpotenzial maximieren, indem sie eine Auktion mit den auf der Seite verfügbaren Kontextdaten und eine Auktion mit websiteübergreifenden Daten in einer sicheren Umgebung durchführen, um den Datenschutz der Nutzer zu schützen.
Eine Header-Bidding-Bibliothek kann zuerst auf der Seite ausgeführt werden, um Gebote für die kontextbezogene Auktion des Ad-Servers des Publishers zu erfassen. Der angepasste Preis des erfolgreichen Gebots der kontextbezogenen Auktion kann dann als Mindestgebot in die Auktion für geschützte Zielgruppen eingegeben werden. Während des Bewertungsschritts kann der Verkäufer der obersten Ebene die Gebotspreise für Komponentenauktionen unter den Gebotsmindestpreis senken, indem er ihnen bei der Berechnung des Wünschbarkeitsfaktors eine Nullpunktzahl zuweist. Wenn kein Gebot für eine Protected Audience-Komponente über dem Mindestgebot liegt, wird dem Nutzer die Anzeige gerendert, die die kontextbezogene Auktion gewonnen hat. Wenn die Protected Audience-Auktion einen Gewinner zurückgibt, liegt das Gebot über dem Mindestgebot und die Gewinneranzeige der Protected Audience wird für den Nutzer gerendert.
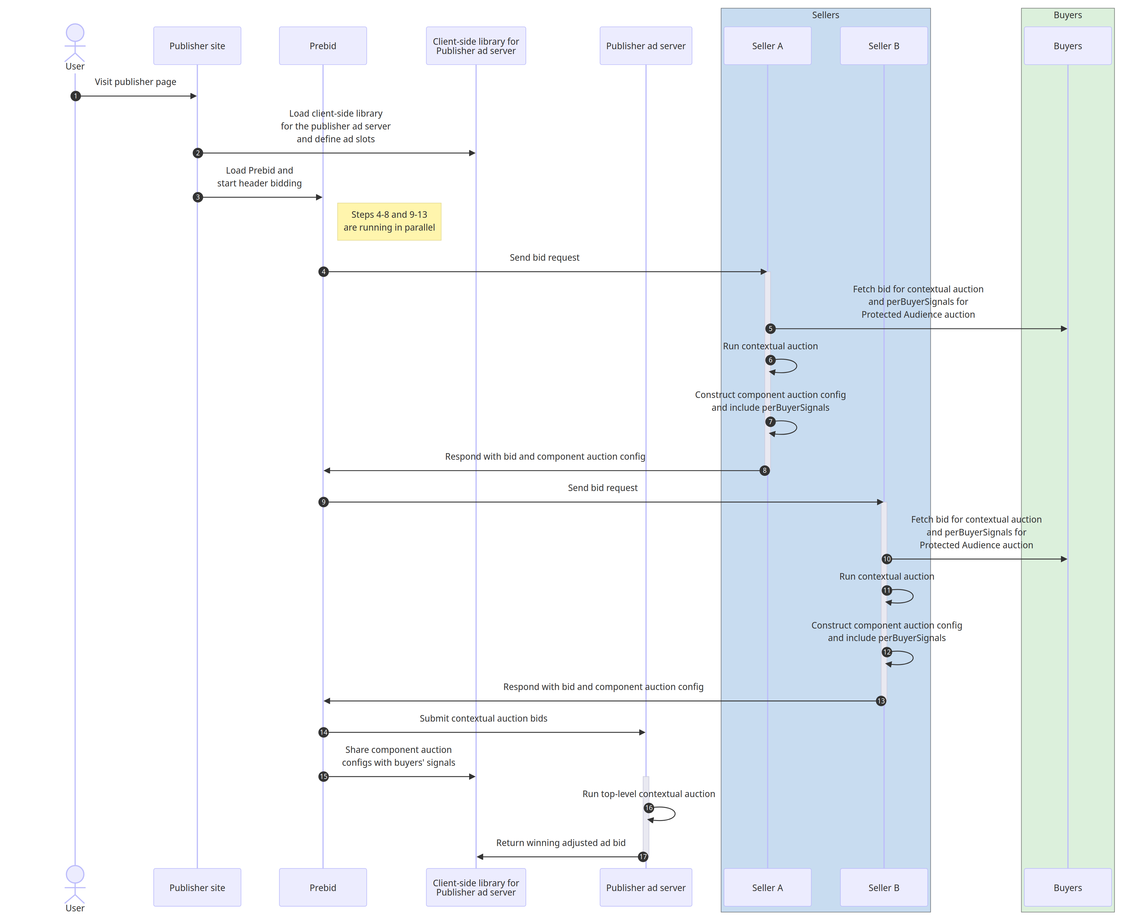
In diesem Beispiel für die Einrichtung einer sequenziellen Auktion können auf der Seite drei wichtige Auktionen nacheinander ausgeführt werden: 1) Kontextauktion über die Header-Gebotsbibliothek, 2) Kontextauktion über den Ad-Server des Publishers und 3) Protected Audience-Auktion.

Detaillierte Beschreibung des Übersichtsdiagramms:
- Vor der Auktion wird der Nutzer einer Interessengruppe auf der Website eines Werbetreibenden hinzugefügt.
- Wenn der Nutzer die Publisher-Seite später aufruft, führt Prebid.js eine kontextbezogene Auktion durch, um die Gebotsantworten von Header-Bietern zu erfassen. In diesem Schritt können die Käufer die Signale und die Verkäufer die Auktionskonfigurationen für Komponenten bereitstellen, die in der nachfolgenden Protected Audience-Auktion verwendet werden sollen. Prebid.js bietet ein Modul, mit dem diese Signale und Konfigurationen an die Protected Audience-Auktion weitergegeben werden.
- Die von Prebid.js erfassten Gebotsantworten werden für eine serverseitige kontextbezogene Auktion an den Ad-Server des Publishers gesendet.
- Der Publisher-Ad-Server kann eigene Auktionsergebnisse, Header-Gebotsergebnisse, direkt verkauftes Inventar und mehr kombinieren, um die Anzeige zu ermitteln, mit der ein Publisher den höchsten Umsatz erzielt. Die Gewinneranzeige wird an die clientseitige Bibliothek des Ad-Servers des Publishers zurückgegeben.
- Der angepasste Gebotspreis des Gewinners der kontextbezogenen Auktion kann zusammen mit den Signalen des Käufers (
perBuyerSignals
) und den Komponenten-Auktionskonfigurationen des Verkäufers, die von Prebid.js erfasst wurden, über die clientseitige Bibliothek des Publisher-Ad-Servers an die Protected Audience-Auktion übergeben werden. - Die Protected Audience-Auktion mit mehreren Verkäufern wird vom Verkäufer der obersten Ebene ausgeführt. Während des Bewertungsschritts kann der Verkäufer der obersten Ebene den Preis des Gewinnergebots der Komponentenauktion mit dem für die kontextbezogene Auktion angepassten Gewinnergebot vergleichen. Wenn der Gebotspreis der Komponente unter dem Gebotspreis der kontextbezogenen Auktion liegt, gibt der Verkäufer der obersten Ebene den Wünschbarkeitswert
0
zurück. Wenn alle Gebote mit0
bewertet werden, gibt derrunAdAuction()
-Aufrufnull
zurück. Das bedeutet, dass die Anzeige, die in der kontextbezogenen Auktion den Zuschlag erhalten hat, gerendert werden soll. - Die clientseitige Ad-Server-Bibliothek des Publishers rendert entweder die erfolgreiche Protected Audience-Anzeige oder die erfolgreiche kontextbezogene Anzeige, je nachdem, was vom
runAdAuction()
-Aufruf zurückgegeben wurde. - Die Anzeige, die die meisten Punkte erzielt hat, wird für den Nutzer gerendert.
Vor der Auktion

Bevor die Auktion beginnt, wenn der Nutzer eine Werbetreibendenseite besucht, können der Käufer und der Werbetreibende die Interessengruppe der Website definieren, zu der der Nutzer gehört, und Kontextdaten von der Website des Werbetreibenden sowie selbst erhobene Daten hinzufügen, die später als Signale für die Auktion verwendet werden.
- Der Nutzer ruft die Website des Werbetreibenden auf.
- Die Website des Werbetreibenden lädt das Script von jedem an der Auktion teilnehmenden Käufer zu einem späteren Zeitpunkt.
- Das Script des Käufers enthält den
joinAdInterestGroup()
-Aufruf, um den Nutzer der Interessengruppe des Käufers hinzuzufügen.
Kontextbezogene Auktionen mit Prebid.js und Publisher Ad Server

Bei einer sequenziellen Auktion werden alle kontextbezogenen Auktionen ausgeführt, bevor die Protected Audience-Auktion durchgeführt wird. Bei der in diesem Dokument beschriebenen Einrichtung führen wir eine kontextbezogene Header-Bidding-Auktion mit Prebid.js durch, die in eine serverseitige Auktion des Ad-Servers des Publishers einfließt.
Der Publisher initiiert zuerst eine kontextbezogene Header Bidding-Auktion, indem er Prebid.js mit einem Flag aufruft, um anzugeben, dass danach eine Protected Audience-Auktion ausgeführt wird. Prebid.js erfasst dann die Gebotsantworten und sendet sie an den Ad-Server des Publishers für eine serverseitige kontextbezogene Auktion. Während der Erfassung von Gebotsanfragen haben Käufer und Verkäufer die Möglichkeit, Komponentenauktionskonfigurationen und Käufersignale (perBuyerSignals
) für die nachfolgende Protected Audience-Auktion bereitzustellen, sofern sie daran teilnehmen möchten. Diese Auktionskonfiguration für Komponenten wird schließlich in die nachfolgende Auktion für geschützte Zielgruppen übernommen.
- Kontextbezogene Auktion wird initialisiert: Der Nutzer besucht die Publisher-Seite.
- Auf der Publisher-Seite wird die clientseitige Bibliothek des Publisher Ad-Servers geladen und Anzeigenflächen werden definiert.
- Auf der Publisher-Seite wird Prebid geladen und die kontextbezogene Header Bidding-Auktion gestartet.
- Die kontextbezogene Auktion von Verkäufer A, die parallel zur kontextbezogenen Auktion von Verkäufer B ausgeführt wird. Prebid.js sendet eine Gebotsanfrage an Verkäufer A.
- Verkäufer A ruft die Gebotsantworten und
perBuyerSignals
von den Käufern ab. - Verkäufer A führt eine kontextbezogene Auktion durch.
- Verkäufer A erstellt die Auktionskonfiguration für das Bauteil mit
perBuyerSignals
. - Verkäufer A antwortet Prebid.js mit dem Gewinnergebot und der Auktionskonfiguration der Komponenten.
- Die kontextbezogene Auktion von Verkäufer B (wird parallel zur kontextbezogenen Auktion von Verkäufer A ausgeführt). Prebid.js sendet eine Gebotsanfrage an Verkäufer B.
- Verkäufer B ruft die Gebotsanfragen und
perBuyerSignals
von den Käufern ab. - Verkäufer B führt eine kontextbezogene Auktion durch.
- Verkäufer B erstellt die Auktionskonfiguration für die Komponente mit
perBuyerSignals
. - Verkäufer B antwortet Prebid.js mit dem Gewinnergebot und der Konfiguration der Komponentenauktion.
- Kontextbezogene Auktion des Ad-Servers des Publishers: Die von Prebid.js erfassten Gebotsantworten werden für die kontextbezogene Auktion an den Ad-Server des Publishers gesendet.
- Die Auktionskonfigurationen für Komponenten mit Käufersignalen werden an die clientseitige Bibliothek des Publisher-Ad-Servers weitergegeben.
- Der Ad-Server des Publishers führt eine kontextbezogene Auktion durch, um die beste Anzeige aus Direktverkaufskampagnen, programmatischen Geboten, kontextbezogenen Geboten von Prebid und anderem Inventar auszuwählen.
- Der Ad-Server des Publishers gibt das angepasste Gewinnergebot zurück.
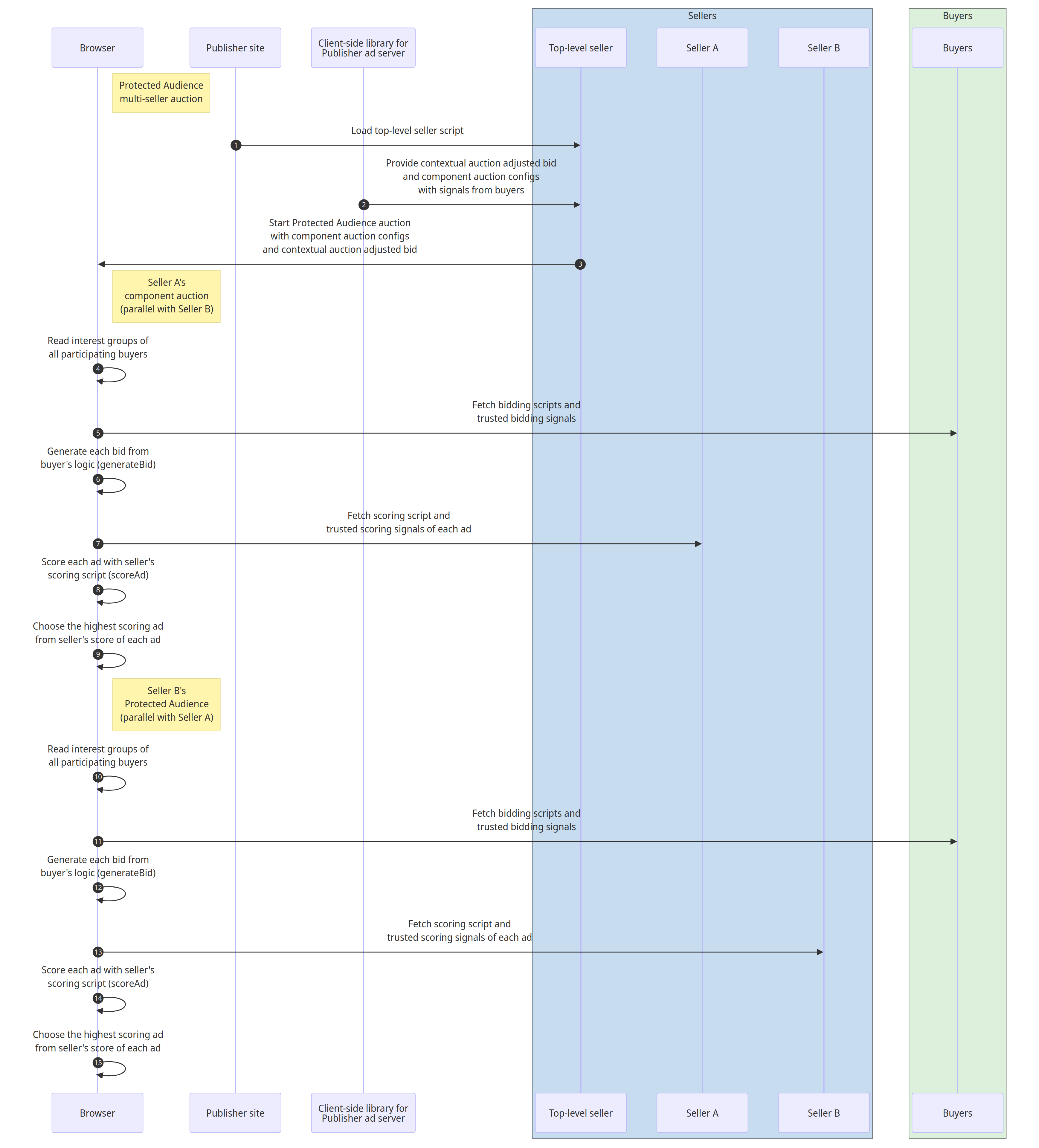
Mehrfachkunden-Auktion mit Protected Audience

In dieser Phase sind die kontextbezogenen Auktionen abgeschlossen. Die clientseitige Bibliothek des Publisher-Ad-Servers kann den angepassten Gebotspreis des Gewinners der kontextbezogenen Auktion, die Konfigurationen der Komponentenauktionen und Signale von Käufern, die an der Protected Audience-Auktion teilnehmen, an den Verkäufer der obersten Ebene weitergeben. Der Gebotspreis der kontextbezogenen Auktion kann als Mindestgebot in die Auktionskonfiguration als Signal für die Bewertung in der Auktion auf oberster Ebene übergeben werden.
Die Komponentenauktionen werden parallel ausgeführt. In jeder Komponentenauktion generiert der Browser Gebote anhand der Gebotslogik jedes an dieser Auktion teilnehmenden Käufers, bewertet jedes Gebot anhand der Bewertungslogik des Komponentenverkäufers und gibt dann die Anzeige mit der höchsten Bewertung an die Auktion der obersten Ebene zurück.
- Auf der Publisher-Website wird das Script des Verkäufers auf oberster Ebene geladen.
- Die clientseitige Bibliothek des Ad-Servers des Publishers stellt den Gebotspreis für kontextbezogene Auktionen und Komponentenauktionskonfigurationen mit Signalen von Käufern an den Verkäufer auf oberster Ebene bereit. Der Preis des Gewinnergebots in der kontextbezogenen Auktion kann als Verkäufersignale in die Auktionskonfiguration übergeben werden. Dieser Gebotspreis wird in der
scoreAd()
-Funktion des Verkäufers auf oberster Ebene verfügbar. - Der Verkäufer der obersten Ebene startet die Protected Audience-Auktion durch Aufrufen von
runAdAuction()
. - Komponentenauktion von Verkäufer A (parallel zur Komponentenauktion von Verkäufer B). Der Browser liest die Interessengruppen des Nutzers für alle Käufer, die an der Komponentenauktion von Verkäufer A teilnehmen.
- Der Browser ruft die Gebotscripts und vertrauenswürdigen Gebotsignale von den Speicherorten ab, die in den Interessengruppen der an der Komponentenauktion teilnehmenden Käufer angegeben sind.
- Der Browser generiert die Gebote, indem er die Logik zur Geboteingabe jedes einzelnen Käufers ausführt.
- Der Browser ruft das Bewertungsskript und die vertrauenswürdigen Bewertungssignale jeder Anzeige von Verkäufer A ab.
- Der Browser führt die Bewertungslogik von Verkäufer A für jedes Gebot aus.
- Der Browser wählt die Anzeige mit der höchsten Bewertung aus, die von der Bewertungslogik von Verkäufer A eingereicht wurde.
- Komponenten-Auktion von Verkäufer B (parallel zur Komponenten-Auktion von Verkäufer A) Der Browser liest die Interessengruppen des Nutzers für alle Käufer, die an der Komponentenauktion von Verkäufer B teilnehmen.
- Der Browser ruft die Gebotscripts und vertrauenswürdigen Gebotsignale von den Speicherorten ab, die in den Interessengruppen der an der Komponentenauktion teilnehmenden Käufer angegeben sind.
- Der Browser generiert die Gebote, indem er die Logik zur Geboteingabe jedes einzelnen Käufers ausführt.
- Der Browser ruft das Bewertungsskript und die vertrauenswürdigen Bewertungssignale der einzelnen Anzeigen von Verkäufer B ab.
- Der Browser führt die Bewertungslogik von Verkäufer B für jedes Gebot aus.
- Der Browser wählt die Anzeige mit der höchsten Punktzahl aus, die von der Bewertungslogik von Verkäufer B eingereicht wurde.
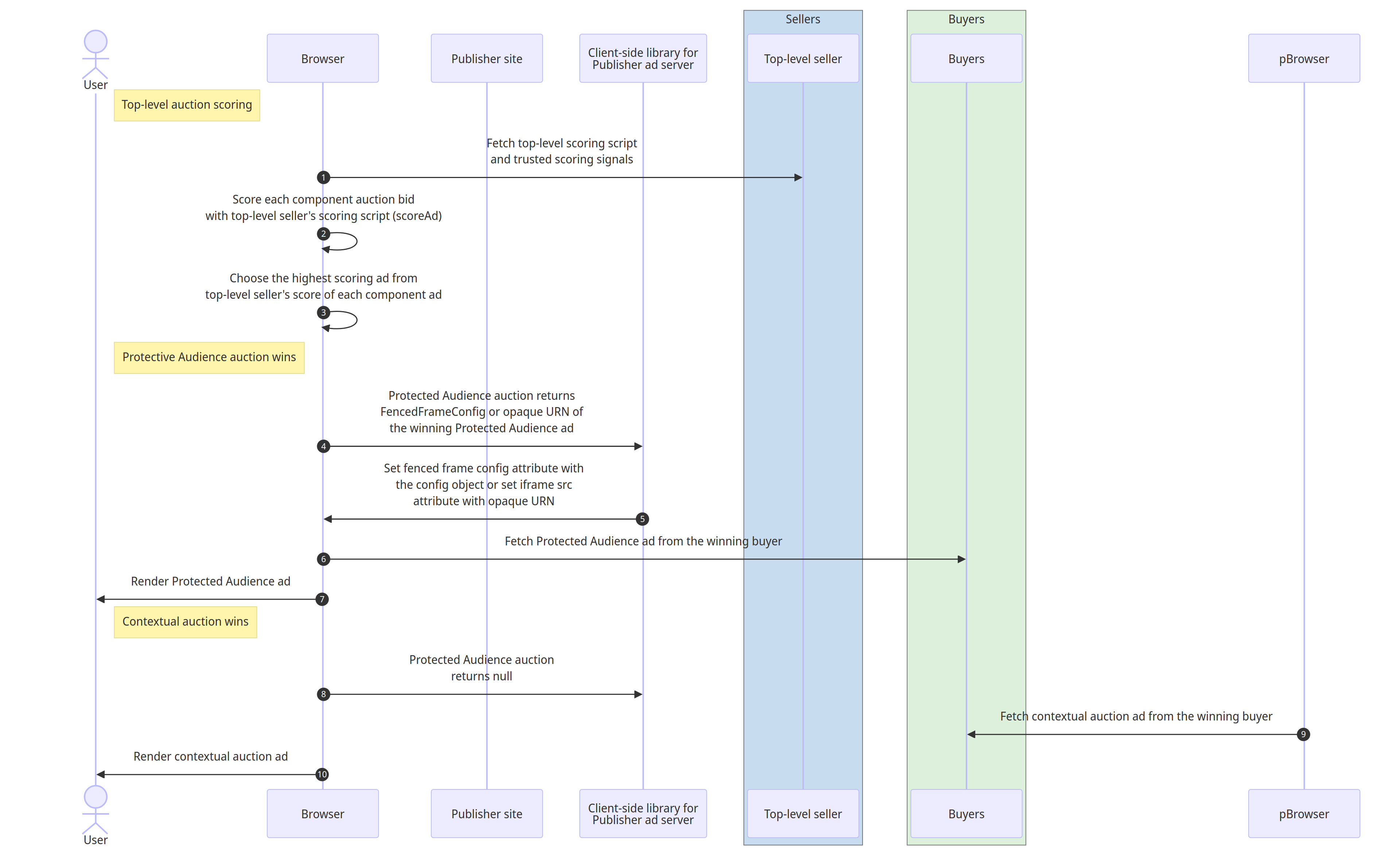
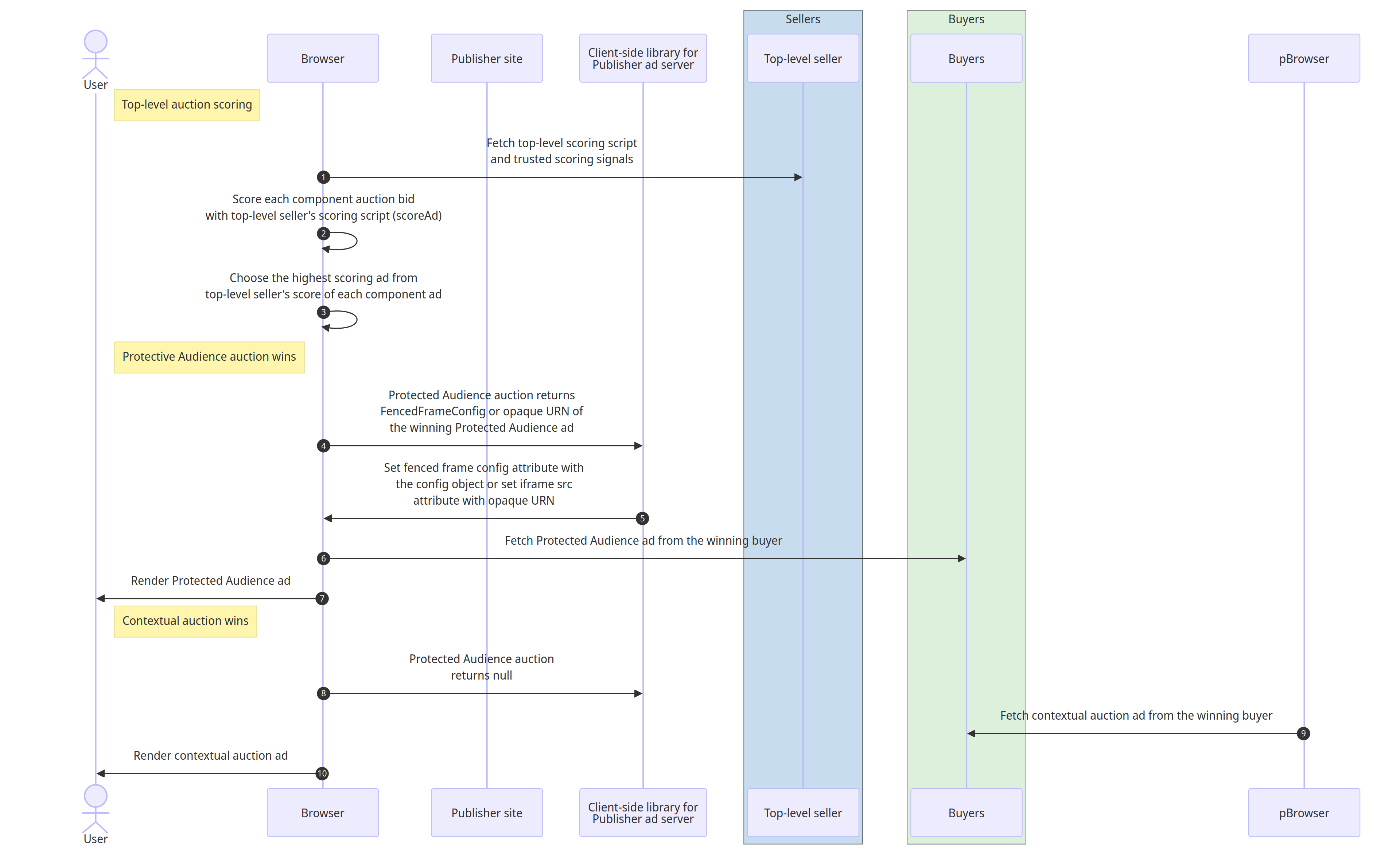
Auktionsbewertung und Anzeigenrendering auf oberster Ebene

Nachdem die Komponentenauktionen aus dem vorherigen Abschnitt ausgeführt wurden, führt der Browser die Bewertungslogik des Verkäufers auf oberster Ebene auf die Gewinneranzeige jeder Komponentenauktion aus. In der scoreAd()
-Funktion des Verkäufers auf oberster Ebene ist der für die kontextbezogenen Auktionen angepasste Gebotspreis möglicherweise als sellerSignals
verfügbar. Die Bewertungslogik vergleicht diesen Gebotspreis für kontextbezogene Auktionen möglicherweise mit dem Gewinnergebot der Auktion für die Komponenten „Geschützte Zielgruppe“.
Wenn der Preis des Gewinnergebots der kontextbezogenen Auktion höher ist als der Preis des Gewinnergebots der Komponentenauktion, kann die Funktion scoreAd()
den Wert 0
zurückgeben. Wenn es keine Anzeigen mit einem Wünschbarkeitswert über 0
gibt, ist die Anzeige, die in der kontextbezogenen Auktion den Zuschlag erhalten hat, wertvoller als jede der Anzeigen, die in den Komponentenauktionen den Zuschlag erhalten haben. Die Funktion runAdAuction()
gibt dann null
zurück.
Wenn die Auktion für geschützte Zielgruppen keinen Gewinner hat und null
zurückgibt, kann die clientseitige Ad-Server-Bibliothek des Publishers den Gewinner der kontextbezogenen Auktion in einem Iframe rendern. Wenn die Protected Audience-Auktion die kontextbezogene Auktion gewinnt und ein FencedFrameConfig
-Objekt oder eine undurchsichtige URN zurückgibt, kann die Anzeige der Gewinner-Protected Audience-Auktion in einem abgegrenzten Frame oder einem Iframe gerendert werden.
- Bewertung von Anzeigen in Auktionen auf oberster Ebene: Der Browser ruft das Bewertungsskript vom Verkäufer auf oberster Ebene zusammen mit vertrauenswürdigen Bewertungssignalen für jede Anzeige ab.
- Der Browser führt die Bewertungslogik des Verkäufers der obersten Ebene für jedes Gewinnergebot aller Komponentenauktionen aus. Im
scoreAd()
-Script des Verkäufers auf oberster Ebene hat die Logik Zugriff auf den Auktionspreis des Gewinnergebots, der in der Auktionskonfiguration alssellerSignals
übergeben wurde. Das Script kann den Preis des erfolgreichen kontextbezogenen Gebots mit dem Preis des Gebots für die Komponente „Protected Audience“ vergleichen und einen Wünschbarkeitswert von 0 zurückgeben, wenn der kontextbezogene Preis höher ist. Andernfalls berechnet das Script den Wünschbarkeitswert, wahrscheinlich basierend auf dem Gebotspreis der Komponente „Geschützte Zielgruppe“. - Der Browser wählt die Anzeige mit dem höchsten Attraktivitätsfaktor aus, der von der Bewertungslogik des Verkäufers der obersten Ebene eingereicht wurde.
- Wenn die Protected Audience-Auktion erfolgreich ist: Die Protected Audience-Auktion gibt ein
FencedFrameConfig
-Objekt oder eine undurchsichtige URN an die clientseitige Ad-Server-Bibliothek des Publishers zurück. - Die clientseitige Bibliothek legt das
config
-Attribut des eingezäunten Frames auf dasFencedFrameConfig
-Objekt fest oder dassrc
-Attribut des Iframes auf die opake URN der ausgewählten Anzeige für geschützte Zielgruppen. - Der Browser ruft die Anzeige ab, die in der Protected Audience-Auktion gewonnen wurde, vom Käufer ab.
- Der Browser rendert die Anzeige für den Nutzer.
- Wenn die kontextbezogene Auktion gewinnt, wird in der Protected Audience-Auktion
null
zurückgegeben. - Der Browser legt das
src
-Attribut des iframes auf die ausgelieferte kontextbezogene Anzeige fest. - Der Browser ruft die Anzeige ab, die die kontextbezogene Auktion gewonnen hat, vom Käufer ab.
- Der Browser rendert die Anzeige für den Nutzer.
Feedback geben und erhalten
Nächste Schritte
Wir möchten mit Ihnen ins Gespräch kommen, um eine API zu entwickeln, die für alle funktioniert.
Über die API diskutieren
Wie andere Privacy Sandbox APIs wird auch diese API dokumentiert und öffentlich diskutiert.
Mit der API experimentieren
Sie können Tests zur Protected Audience API durchführen und sich an Diskussionen beteiligen.