发布商通常会使广告需求来源多样化,从而以提高收入为目标进行优化,并调用多家公司(例如发布商广告服务器、供应方平台和需求方平台),以确定适合网页上给定广告位的最佳广告。借助标头出价,发布商可以从各种需求来源获取广告展示位置的出价。在顺序竞价设置中,标头出价库可用于使用情境数据运行竞价,Protected Audience 可用于使用跨网站数据运行竞价。
在开始之前,请参阅着陆页了解 Protected Audience 的基础知识,并参阅 Prebid.js 文档了解标头出价。
定义
拍卖
竞价 | 定义 |
内容相关竞价 | 使用竞价执行环境中可用数据的广告竞价。内容相关竞价中可能包含多个竞价,例如标头出价和服务器端竞价。 |
Protected Audience 竞价 | 涉及对其他网站上创建的兴趣群体进行出价的广告竞价。 |
Protected Audience 多卖方竞价 | 两层级 Protected Audience 竞价,首先涉及多个并行组件竞价,然后这些竞价会将得分最高的广告提交到最终的顶级竞价。 |
顶级竞价 | Protected Audience 多卖方竞价中的最终广告竞价,用于为组件竞价中的组件竞价胜出者提供评分。 |
组件竞价 | Protected Audience 多卖方竞价中的嵌套竞价,其中每个组件卖方都会并行运行其组件竞价。每个组件竞价中得分最高的广告都会传递到顶级竞价。 |
顺序竞价设置 | 一种广告竞价设置,可将内容相关广告竞价与 Protected Audience 竞价集成,并确定这两种竞价中的胜出方。 |
参与者
参与者 | 定义 |
广告客户 | 希望获得广告展示位置并制作广告素材的一方。 |
发布商 | 提供广告资源以供竞价的一方。 |
买方 | 在竞价中出价以便从卖方购买广告空间的一方。通常是需求方平台 (DSP)。 |
发布商广告服务器 | 发布商用于管理和选择要在网站上呈现的广告的服务。发布商广告服务器可能会结合使用自己的竞价结果、标头出价方响应、直接销售的广告资源等信息,以确定哪个广告可为发布商带来最多的收入。
发布商广告服务器可能会提供一个客户端库,用于与服务器交互。 |
顶级卖家 | 调用(即创建)Protected Audience 多卖方竞价并参与顶级竞价的一方。 |
组件卖家 | 在 Protected Audience 多卖方竞价中运行组件竞价的一方,以便向买方出售发布商的广告空间。通常是供应方平台 (SSP)。 |
顺序竞价设置
在顺序竞价设置中,系统会先执行内容相关竞价,然后再执行 Protected Audience 竞价。通过这种设置,发布商可以同时在安全环境中使用页面上可用的情境数据和跨网站数据进行竞价,从而最大限度地提高创收潜力,同时保护用户隐私。
系统可能会先在网页上执行标头出价库,以便为发布商广告服务器的内容相关竞价收集出价。然后,您可以将内容相关竞价的调整后胜出出价作为出价下限输入 Protected Audience 竞价中。在评分步骤期间,顶级卖方可以在计算可取性得分时为组件竞价出价分配零分,从而将组件竞价出价降至低于出价下限的水平。如果没有 Protected Audience 组件竞价出价高于出价下限,系统会向用户呈现内容相关竞价胜出的广告。如果 Protected Audience 竞价返回胜出者,则表示其出价高于出价下限,并且系统会向用户呈现胜出的 Protected Audience 广告。
在此顺序竞价设置示例中,系统可能会按顺序在网页上执行三项主要竞价:1) 由标头出价库进行的背景信息竞价、2) 由发布商广告服务器进行的背景信息竞价,以及 3) Protected Audience 竞价。

概览图的详细说明:
- 在竞价之前,系统会将用户添加到广告客户网站上的兴趣群体。
- 当用户稍后访问发布商页面时,Prebid.js 会运行内容相关竞价,以收集来自标头出价方的出价响应。在此步骤中,买方可以提供信号,卖方可以提供要在后续 Protected Audience 竞价中使用的组件竞价配置。Prebid.js 提供了一个模块,用于将这些信号和配置传播到 Protected Audience 竞价。
- Prebid.js 收集的出价响应会发送到发布商广告服务器,以进行服务器端内容相关竞价。
- 发布商广告服务器可能会结合使用自己的竞价结果、标头出价结果、直接销售的广告资源等,以确定哪个广告可为发布商带来最多的收入。胜出的广告会返回到发布商广告服务器的客户端库。
- 内容相关竞价胜出者的调整后出价以及 Prebid.js 收集的买方信号 (
perBuyerSignals
) 和卖方的组件竞价配置可由发布商广告服务器的客户端库传递到 Protected Audience 竞价。 - Protected Audience 多卖方竞价由顶级卖方执行。在顶级卖方的评分步骤中,顶级卖方可能会将每个组成部分竞价胜出出价与情境竞价调整后的胜出出价进行比较。如果组件出价低于内容相关竞价出价,则顶级卖方会返回
0
的偏好度得分。如果所有出价的得分均为0
,则runAdAuction()
调用会返回null
,这表示应呈现内容相关竞价胜出的广告。 - 发布商广告服务器客户端库会根据
runAdAuction()
调用返回的内容,呈现胜出的 Protected Audience 广告或内容相关广告。 - 系统会向用户呈现胜出的广告。
竞价前

在竞价之前,当用户访问广告客户网页时,买方和广告客户可以定义用户所属的网站兴趣群体,并添加广告客户网站中的情境数据和第一方数据,以便在稍后竞价时用作信号。
- 用户进入广告客户的网站。
- 广告客户网站会在稍后加载来自参与竞价的每个买方的脚本。
- 买方的脚本包含
joinAdInterestGroup()
调用,用于将用户添加到买方的兴趣群组。
使用 Prebid.js 和发布商广告服务器的内容相关竞价

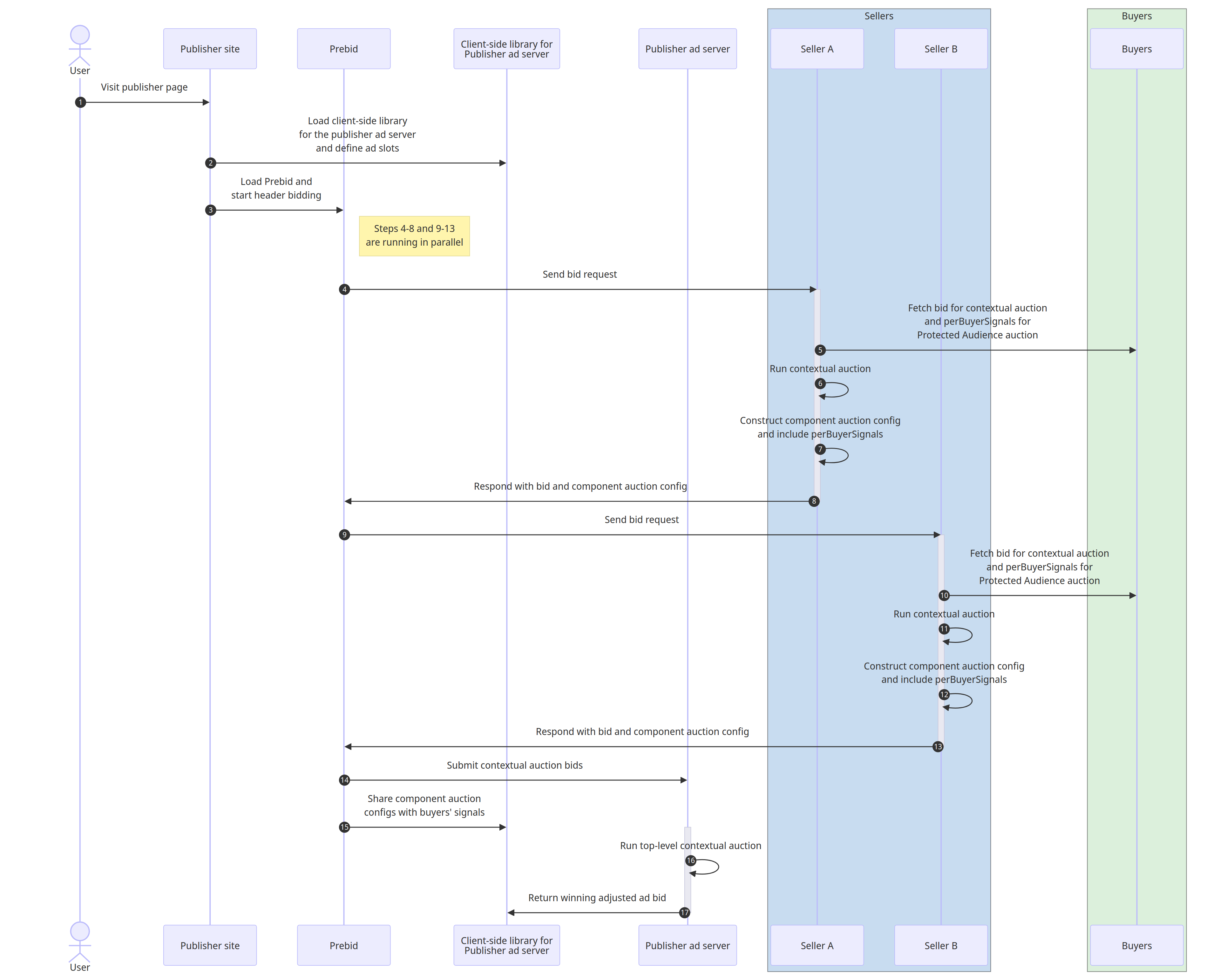
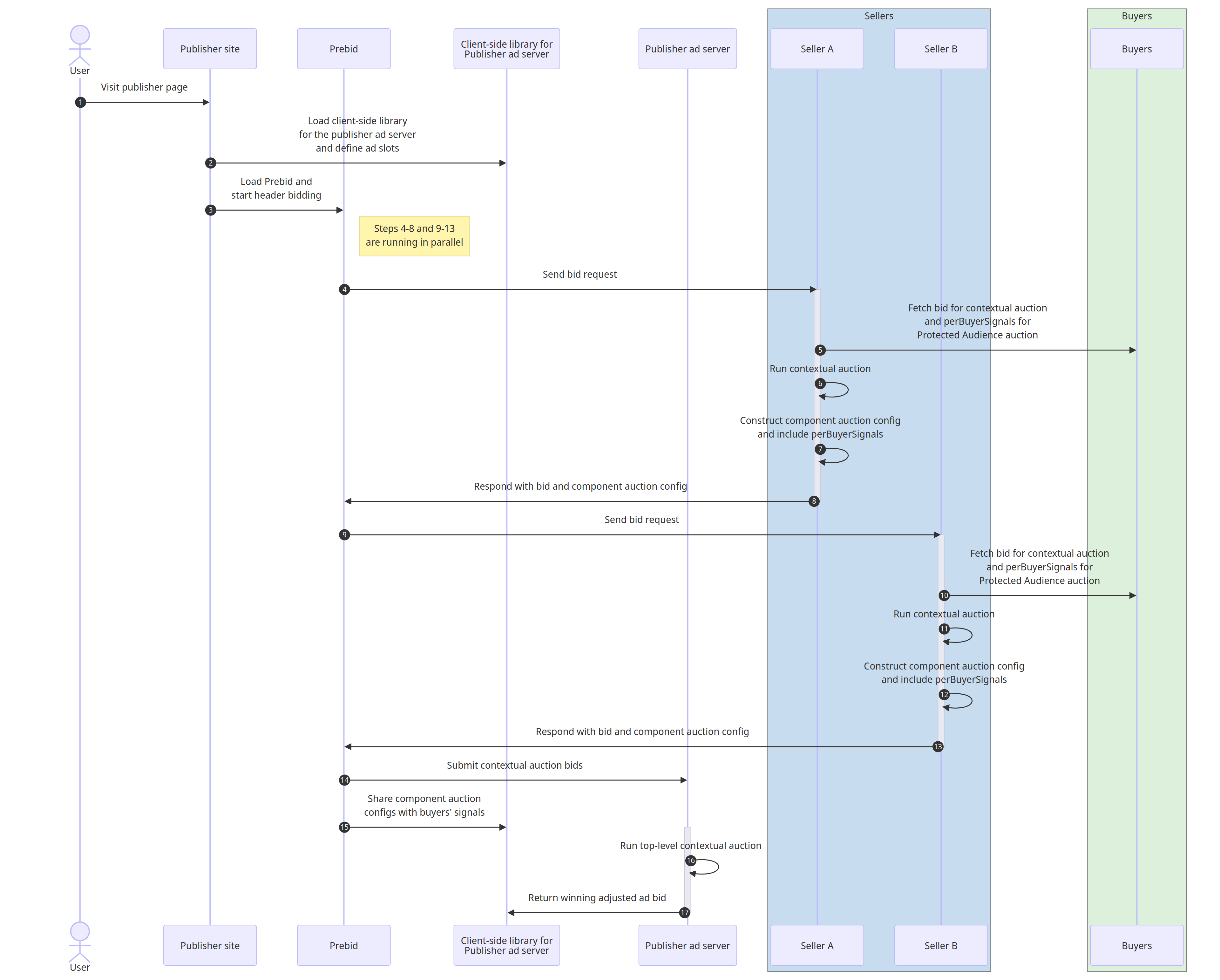
在顺序竞价设置中,所有内容相关竞价都会在 Protected Audience 竞价运行之前执行。在本文档中介绍的设置中,我们通过 Prebid.js 运行标头出价内容相关竞价,该竞价会馈送到发布商广告服务器的服务器端竞价。
发布商首先通过使用标志调用 Prebid.js 来发起标头出价内容相关竞价,以表明之后将执行 Protected Audience 竞价。然后,Prebid.js 会收集出价响应,并将其发送到发布商广告服务器以进行服务器端内容相关竞价。在收集出价响应期间,买方和卖方有机会提供组件竞价配置和买方的信号 (perBuyerSignals
),以供后续的 Protected Audience 竞价使用(前提是他们希望参与竞价)。该组件竞价配置最终会传递到后续的 Protected Audience 竞价中。
- 内容相关竞价初始化:用户访问发布商页面。
- 发布商页面会加载发布商广告服务器客户端库并定义广告位。
- 发布商页面会加载 Prebid 并启动标头出价内容相关竞价。
- 卖家 A 的情境竞价(与卖家 B 的情境竞价并行运行)。Prebid.js 向卖方 A 发送出价请求。
- 卖方 A 从买方检索出价响应和
perBuyerSignals
。 - 卖方 A 执行了内容相关竞价。
- 卖方 A 构建包含
perBuyerSignals
的组件竞价配置。 - 卖方 A 使用胜出出价及其组件竞价配置响应 Prebid.js。
- 卖家 B 的情境竞价(与卖家 A 的情境竞价并行运行)。Prebid.js 向卖方 B 发送出价请求。
- 卖方 B 从买方检索出价响应和
perBuyerSignals
。 - 卖方 B 执行内容相关竞价。
- 卖方 B 构建包含
perBuyerSignals
的组件竞价配置。 - 卖方 B 向 Prebid.js 响应胜出出价及其组件竞价配置。
- 发布商广告服务器的内容相关竞价:Prebid.js 收集的出价响应会发送到发布商广告服务器,以进行内容相关竞价。
- 包含买方信号的组件竞价配置会与发布商广告服务器的客户端库共享
- 发布商广告服务器会开展内容相关竞价,以便在直销广告系列、程序化出价、Prebid 的内容相关出价和其他广告资源之间确定最佳广告。
- 发布商广告服务器返回经过调整的胜出出价。
Protected Audience 多卖方竞价

在此阶段,内容相关竞价已结束,发布商广告服务器的客户端库可以将内容相关竞价胜出的调整后出价、组件竞价配置以及来自参与 Protected Audience 竞价的买方的信号传递给顶级卖方。作为底价的情境竞价出价可以作为信号传递到竞价配置,以便在顶级竞价中进行评分。
组件竞价会并行执行,在每次组件竞价中,浏览器都会根据参与该组件竞价的每个买方的出价逻辑生成出价,使用组件卖方的评分逻辑为每个出价评分,然后将得分最高的广告返回到顶级竞价。
- 发布商网站加载顶级卖方的脚本。
- 发布商广告服务器的客户端库提供情境竞价出价、组件竞价配置,以及从买方到顶级卖方的信号。内容相关竞价胜出的广告出价可以作为卖方信号传递到竞价配置中(此出价会显示在顶级卖方的
scoreAd()
函数中)。 - 顶级卖方通过调用
runAdAuction()
来启动 Protected Audience 竞价。 - 卖家 A 的组件竞价(与卖家 B 的组件竞价并行运行)。浏览器会读取参与卖方 A 的组件竞价的所有买方的用户兴趣群体。
- 浏览器会从参与组件竞价的买方的兴趣群体中指定的位置提取出价脚本和可信出价信号。
- 浏览器通过执行每个买方的出价生成逻辑来生成出价。
- 浏览器从卖方 A 提取每个广告的评分脚本和可信评分信号。
- 浏览器会针对每个出价执行卖方 A 的评分逻辑。
- 浏览器选择卖方 A 的评分逻辑提交的得分最高的广告。
- 卖家 B 的组件竞价(与卖家 A 的组件竞价并行运行)。浏览器会读取参与卖方 B 的组件竞价的所有买方的用户兴趣群体。
- 浏览器会从参与组件竞价的买方的兴趣群体中指定的位置提取出价脚本和可信出价信号。
- 浏览器通过执行每个买方的出价生成逻辑来生成出价。
- 浏览器从卖方 B 提取每个广告的评分脚本和可信评分信号。
- 浏览器会针对每个出价执行卖方 B 的评分逻辑。
- 浏览器选择卖方 B 的评分逻辑提交得分最高的广告。
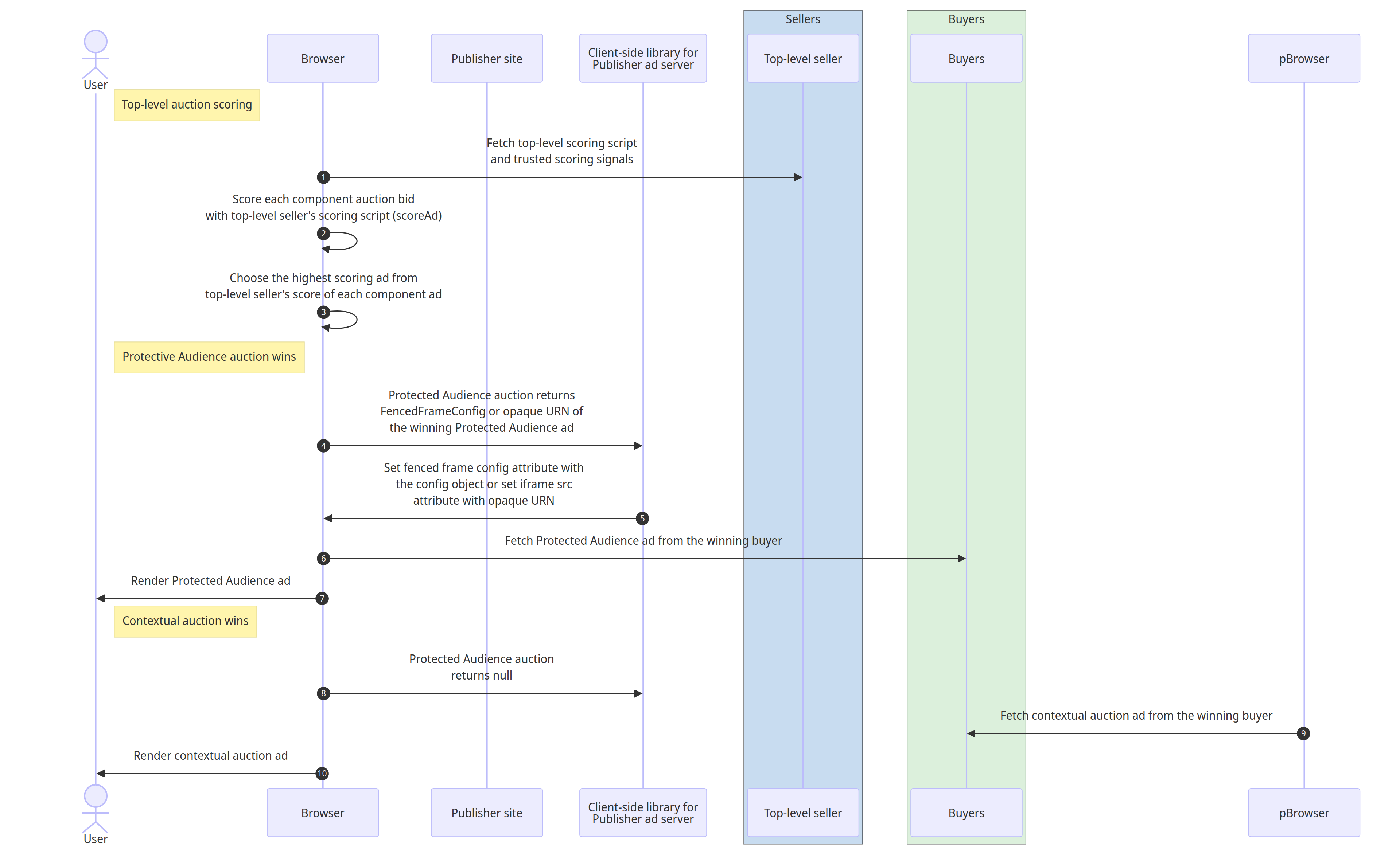
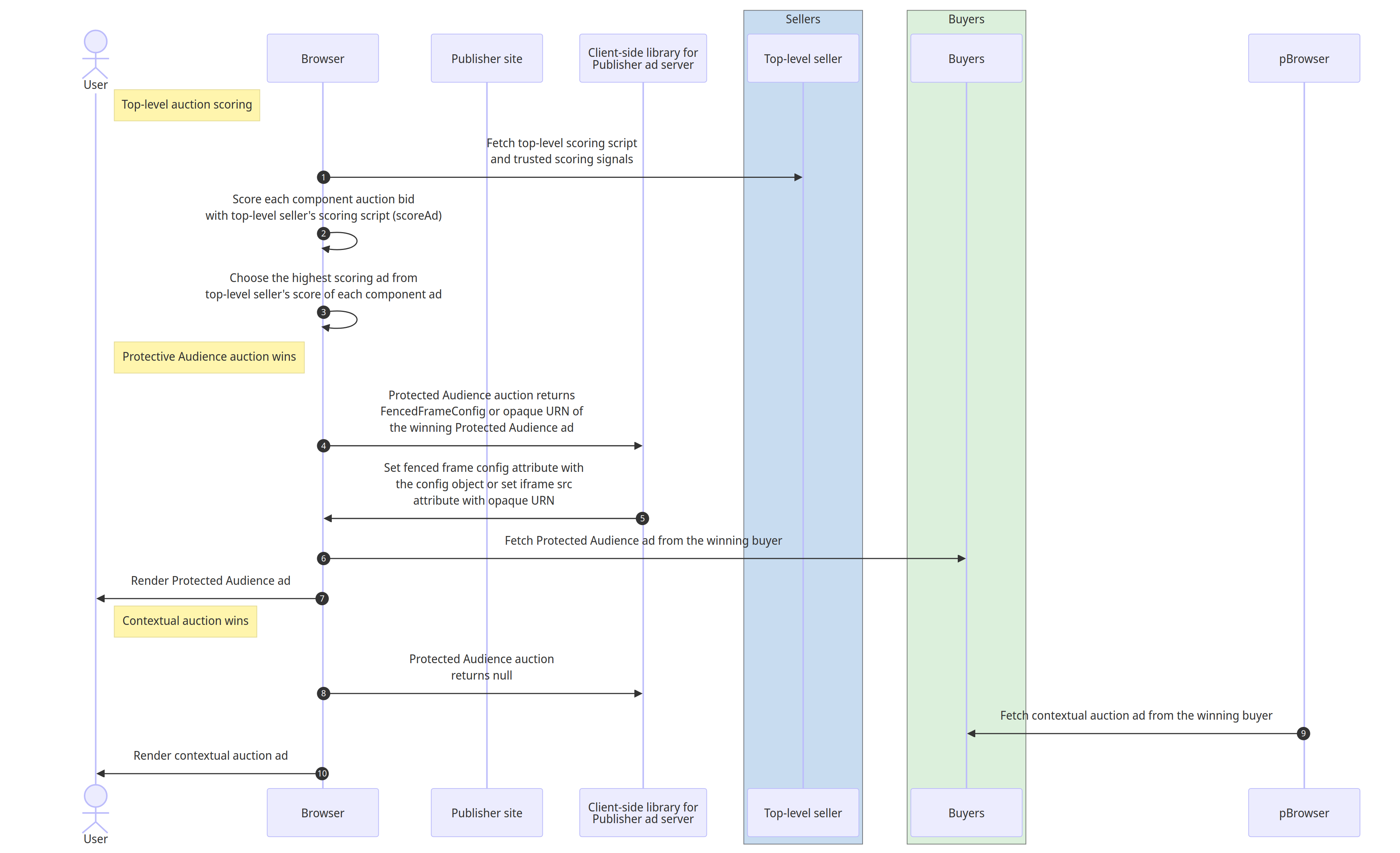
顶级竞价评分和广告呈现

执行上一部分中的组件竞价后,浏览器会对每个组件竞价的胜出广告运行顶级卖方的评分逻辑。在顶级卖方的 scoreAd()
函数中,情境广告竞价调整后的出价可能以 sellerSignals
的形式提供,而评分逻辑可能会将该情境广告竞价与 Protected Audience 组件竞价的胜出出价进行比较。
如果内容相关竞价的胜出出价高于组件竞价的胜出出价,则 scoreAd()
函数可以返回 0
的偏好度得分。如果没有任何广告的偏好度得分高于 0
,则表示内容相关竞价的胜出广告的价值高于任何组成部分竞价的胜出广告,并且 runAdAuction()
函数会返回 null
。
如果 Protected Audience 竞价没有胜出方并返回 null
,则发布商的广告服务器客户端库可以将内容相关竞价胜出方呈现到 iframe 中。如果 Protected Audience 竞价在与内容相关竞价的对比中胜出,并返回 FencedFrameConfig
对象或不透明 URN,则胜出的 Protected Audience 竞价广告可呈现到围栏框或 iframe 中。
- 顶级竞价广告评分 浏览器会从顶级卖方提取评分脚本以及每个广告的可信评分信号。
- 浏览器会针对所有组件竞价的每个胜出出价执行顶级卖方的评分逻辑。在顶级卖方的
scoreAd()
脚本中,该逻辑可以访问内容相关竞价调整后的胜出出价,该出价可能已在竞价配置中作为sellerSignals
传入。该脚本可以将胜出的情境出价与组件 Protected Audience 出价进行比较,如果情境出价更高,则返回 0 的偏好度得分。否则,脚本会计算可取性得分,可能基于组件 Protected Audience 出价。 - 浏览器会选择由顶级卖方的评分逻辑提交的吸引力得分最高的广告。
- 如果 Protected Audience 竞价胜出:Protected Audience 竞价会向发布商的广告服务器客户端库返回
FencedFrameConfig
对象或不透明 URN。 - 客户端库会将围栏框架的
config
属性设置为FencedFrameConfig
对象,或将 iframe 的src
属性设置为胜出的 Protected Audience 广告的不透明 URN。 - 浏览器从买方提取 Protected Audience 竞价胜出广告。
- 浏览器向用户呈现广告。
- 如果内容相关广告竞价胜出 Protected Audience 竞价会返回
null
。 - 浏览器将 iframe 的
src
属性设置为胜出的内容相关广告。 - 浏览器从买方提取内容相关竞价胜出广告。
- 浏览器向用户呈现广告。
互动和分享反馈
后续操作
我们希望与您交流,确保我们构建适合所有人的 API。
讨论 API
与其他 Privacy Sandbox API 一样,此 API 也会记录在案并公开讨论。
使用 API 进行实验
您可以进行实验并参与有关 Protected Audience API 的对话。