ناشران معمولاً منابع تقاضای تبلیغات خود را برای بهینهسازی درآمد متنوع میکنند و از شرکتهای متعدد (مثلاً سرورهای تبلیغات ناشر، پلتفرمهای طرف عرضه و پلتفرمهای سمت تقاضا) برای تعیین بهترین آگهی برای یک جایگاه آگهی در صفحه استفاده میکنند. مناقصه سرصفحه به ناشران این امکان را می دهد که پیشنهادات برای یک جایگاه تبلیغاتی را از منابع مختلف تقاضا دریافت کنند. در راهاندازی حراج متوالی، کتابخانه پیشنهاد سرصفحه ممکن است برای اجرای حراجی با دادههای متنی و مخاطب محافظتشده برای اجرای حراجی با دادههای بینسایتی استفاده شود.
قبل از شروع، از مستندات Prebid.js درباره مناقصه سرصفحه اصولی بیاموزید.
تعاریف
جداول زیر برخی از اصطلاحات استفاده شده در این سند را توضیح می دهند.
مزایده ها
حراج | تعریف |
---|---|
حراج مخاطب محافظت شده | یک مزایده تبلیغاتی که شامل مناقصه برای گروه علاقهای است که در سایت دیگری ایجاد شده است. |
حراج چند فروشنده مخاطب محافظت شده | یک حراج مخاطب محافظت شده دو لایه که ابتدا شامل چندین حراج مؤلفه موازی می شود که سپس آگهی با امتیاز برتر خود را به حراج سطح بالای نهایی ارسال می کند. |
حراج سطح بالا | مزایده آگهی نهایی در یک حراج چند فروشنده با مخاطب محافظت شده که امتیاز برندگان حراج قطعات را از حراج قطعات ارائه می دهد. |
حراج قطعات | یک حراج تودرتو در یک حراج چند فروشنده با مخاطب محافظت شده که در آن هر فروشنده قطعات، حراج قطعات خود را به صورت موازی اجرا می کند. تبلیغات با امتیاز بالا از هر حراج جزء به حراج سطح بالا منتقل می شود. |
شرکت کنندگان
شرکت کننده | تعریف |
---|---|
تبلیغ کننده | طرفی که مایل به قرار دادن آگهی است و تبلیغات را خلاقانه می سازد. |
ناشر | طرفی که موجودی آگهی را برای حراج فراهم می کند. |
خریدار | طرفی که در یک مزایده پیشنهاد خرید فضای آگهی را از فروشنده می دهد. معمولاً یک پلت فرم سمت تقاضا (DSP). |
سرور آگهی ناشر | سرویسی که توسط ناشران برای مدیریت و انتخاب تبلیغات برای ارائه در سایت استفاده می شود. یک سرور آگهی ناشر ممکن است نتایج حراج خود، پاسخهای پیشنهاد دهنده سرصفحه، موجودی فروش مستقیم و موارد دیگر را ترکیب کند تا تبلیغی را که بیشترین درآمد را برای ناشر فراهم میکند، تعیین کند. یک سرور آگهی ناشر ممکن است یک کتابخانه سمت سرویس گیرنده برای تعامل با سرور فراهم کند. |
فروشنده سطح بالا | طرفی که حراج چند فروشنده مخاطب محافظت شده را فراخوانی می کند (یعنی ایجاد می کند) و در حراج سطح بالا شرکت می کند. |
فروشنده قطعات | طرفی که یک حراج مولفه را در حراج چند فروشنده مخاطب محافظت شده اجرا می کند تا فضای تبلیغاتی ناشر را به خریداران بفروشد. معمولاً یک پلت فرم سمت عرضه (SSP). |
راه اندازی حراج متوالی
در راه اندازی حراج متوالی، ابتدا حراج های متنی اجرا می شوند، سپس حراج مخاطب محافظت شده اجرا می شود. این راهاندازی به ناشران اجازه میدهد تا با اجرای حراجی با دادههای متنی موجود در صفحه، و همچنین اجرای حراجی با دادههای متقابل سایت در یک محیط امن برای محافظت از حریم خصوصی کاربران، پتانسیل درآمد خود را به حداکثر برسانند.
برای جمعآوری پیشنهادها برای مزایده متنی سرور آگهی ناشر، ممکن است ابتدا یک کتابخانه پیشنهاد سرصفحه در صفحه اجرا شود. سپس، قیمت پیشنهادی برنده تعدیل شده حراج متنی را می توان به عنوان کف پیشنهادی در حراج مخاطب حفاظت شده وارد کرد. در طول مرحله امتیازدهی، فروشنده سطح بالا میتواند قیمتهای پیشنهادی حراج جزء را با اختصاص نمره صفر به هنگام محاسبه امتیاز مطلوبیت، به زیر سطح پیشنهادی کاهش دهد. اگر هیچ پیشنهاد حراج جزء مخاطب محافظت شده بالاتر از سطح پیشنهادی نباشد، آگهی برنده حراج متنی به کاربر ارائه می شود. اگر حراج مخاطب محافظت شده برنده ای را برگرداند، به این معنی است که آن بالاتر از سطح پیشنهاد است و تبلیغ برنده مخاطب محافظت شده به کاربر ارائه می شود.
در این مثال تنظیم حراج متوالی، ممکن است سه حراج اصلی به ترتیب در صفحه اجرا شوند:
- حراج متنی توسط کتابخانه مناقصه سرصفحه
- حراج متنی توسط سرور آگهی ناشر
- حراج مخاطب محافظت شده

شرح تفصیلی نمودار کلی:
- قبل از حراج، کاربر به یک گروه علاقه مند در سایت تبلیغ کننده اضافه می شود.
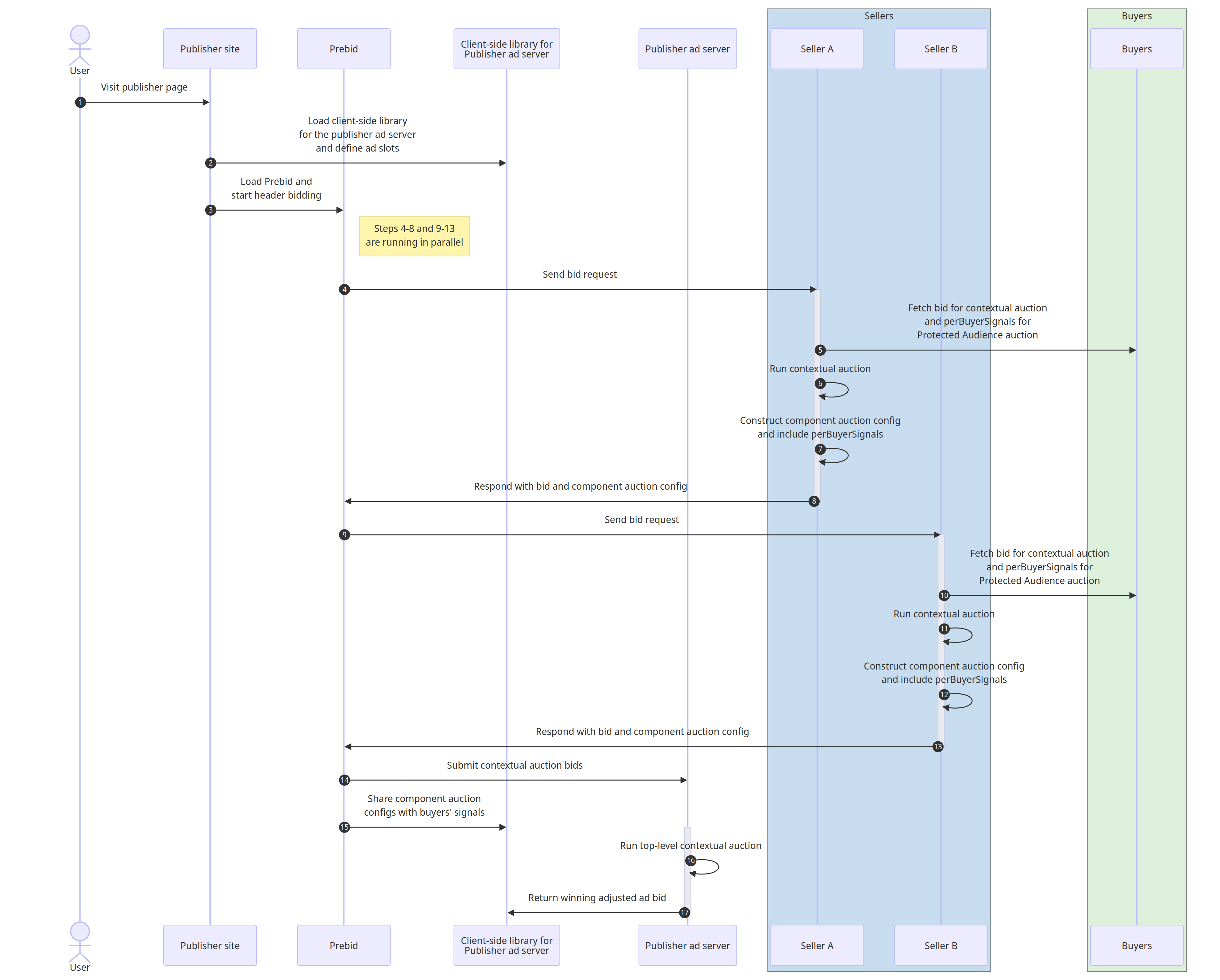
- هنگامی که کاربر در زمان دیگری از صفحه ناشر بازدید می کند، Prebid.js یک حراج متنی را برای جمع آوری پاسخ های پیشنهادی از پیشنهاد دهندگان سرصفحه اجرا می کند. در طول این مرحله، خریداران ممکن است سیگنالها را ارائه دهند و فروشندگان ممکن است تنظیمات حراج مؤلفه را برای استفاده در حراج مخاطب محافظت شده بعدی ارائه دهند. Prebid.js یک ماژول برای انتشار این سیگنال ها و تنظیمات به حراج مخاطب محافظت شده ارائه می دهد.
- پاسخ های پیشنهادی جمع آوری شده توسط Prebid.js برای یک مزایده متنی سمت سرور به سرور آگهی ناشر ارسال می شود.
- سرور آگهی ناشر ممکن است نتایج حراج، نتایج مناقصه سرصفحه، موجودی فروش مستقیم و موارد دیگر را ترکیب کند تا تبلیغی را که بیشترین درآمد را برای یک ناشر ارائه میکند، تعیین کند. آگهی برنده به کتابخانه سمت سرویس گیرنده سرور آگهی ناشر بازگردانده می شود.
- قیمت پیشنهادی تعدیلشده از برنده حراج متنی، همراه با سیگنالهای خریدار (
perBuyerSignals
) و پیکربندیهای حراج مؤلفه فروشنده که توسط Prebid.js جمعآوری شدهاند، میتوانند توسط کتابخانه سمت مشتری سرور آگهی ناشر به حراج مخاطب محافظت شده منتقل شوند. - حراج چند فروشنده مخاطب حفاظت شده توسط فروشنده سطح بالا اجرا می شود. در طول مرحله امتیاز دهی فروشنده سطح بالا، فروشنده سطح بالا ممکن است قیمت پیشنهادی برنده حراج هر جزء را با قیمت پیشنهادی برنده تعدیل شده در حراج مقایسه کند. اگر قیمت پیشنهادی مولفه کمتر از قیمت پیشنهادی حراج متنی باشد، فروشنده سطح بالا امتیاز مطلوبیت 0 را برمیگرداند. اگر امتیاز همه پیشنهادات 0 باشد، فراخوانی
runAdAuction()
null برمیگرداند که نشان میدهد آگهی برنده حراج متنی باید ارائه شود. - کتابخانه سمت سرویس گیرنده سرور آگهی ناشر یا برنده تبلیغ مخاطب محافظت شده یا آگهی متنی را بر اساس آنچه از فراخوانی
runAdAuction()
برگردانده شده است، ارائه می دهد. - آگهی برنده به کاربر ارائه می شود.
حراج های متنی با Prebid.js و سرور آگهی ناشر

در یک راه اندازی حراج متوالی، تمام حراج های متنی قبل از اجرای حراج مخاطب محافظت شده اجرا می شوند. در تنظیماتی که در این سند توضیح داده شده است، ما یک مزایده متنی با پیشنهاد سرصفحه توسط Prebid.js اجرا می کنیم که توسط سرور آگهی ناشر به حراج سمت سرور تغذیه می شود.
ناشر ابتدا با فراخوانی Prebid.js با یک پرچم، یک حراج متنی پیشنهاد سرصفحه را آغاز می کند تا توجه داشته باشد که حراج مخاطب محافظت شده پس از آن اجرا خواهد شد. سپس Prebid.js پاسخهای پیشنهادی را جمعآوری میکند و آنها را برای یک مزایده متنی سمت سرور به سرور آگهی ناشر ارسال میکند. در مرحله جمعآوری پاسخ پیشنهاد، خریداران و فروشندگان این فرصت را دارند که پیکربندیهای حراج مؤلفه و سیگنالهای خریداران ( perBuyerSignals
) را ارائه دهند تا در صورت تمایل به شرکت در حراج مخاطب محافظتشده بعدی از آنها استفاده شود. آن پیکربندی حراج مؤلفه در نهایت به حراج مخاطب محافظت شده بعدی منتقل می شود.
- مقداردهی اولیه حراج متنی کاربر از صفحه ناشر بازدید می کند.
- صفحه ناشر کتابخانه سمت سرویس گیرنده سرور آگهی ناشر را بارگیری می کند و اسلات تبلیغاتی را تعریف می کند.
- صفحه ناشر Prebid را بارگیری می کند و حراج متنی مناقصه سرصفحه را شروع می کند.
- حراج متنی فروشنده A (که به موازات حراج متنی فروشنده B اجرا می شود). Prebid.js یک درخواست پیشنهاد برای فروشنده A ارسال می کند.
- فروشنده A پاسخ های پیشنهادی و سیگنال های خریدار را از خریداران بازیابی می کند.
- فروشنده A یک حراج متنی را اجرا می کند.
- فروشنده A پیکربندی حراج مؤلفه را با
perBuyerSignals
می سازد. - فروشنده A به Prebid.js با پیشنهاد برنده و پیکربندی حراج جزء آن پاسخ می دهد.
- حراج متنی فروشنده B (به موازات حراج متنی فروشندگان A اجرا می شود). Prebid.js یک درخواست پیشنهاد برای فروشنده B ارسال می کند.
- فروشنده B پاسخ های پیشنهادی و
perBuyerSignals
از خریداران بازیابی می کند. - فروشنده B یک حراج متنی را اجرا می کند.
- فروشنده B پیکربندی حراج مؤلفه را با perBuyerSignals می سازد.
- فروشنده B با پیشنهاد برنده و پیکربندی حراج جزء آن به Prebid.js پاسخ می دهد.
- حراج متنی سرور آگهی ناشر پاسخ های پیشنهادی جمع آوری شده توسط Prebid.js برای مزایده متنی به سرور آگهی ناشر ارسال می شود.
- پیکربندیهای حراج مؤلفه با سیگنالهای خریداران با کتابخانه سمت سرویس گیرنده سرور آگهی ناشر به اشتراک گذاشته میشود.
- سرور آگهی ناشر یک حراج متنی را اجرا می کند تا بهترین تبلیغ را بین کمپین های فروش مستقیم، پیشنهادات برنامه ای، پیشنهادات متنی Prebid و سایر موجودی تعیین کند.
- سرور آگهی ناشر پیشنهاد برنده تنظیم شده را برمی گرداند.
تقاضای آگهی متنی را با تقاضای تبلیغات مخاطب محافظت شده در نظر بگیرید

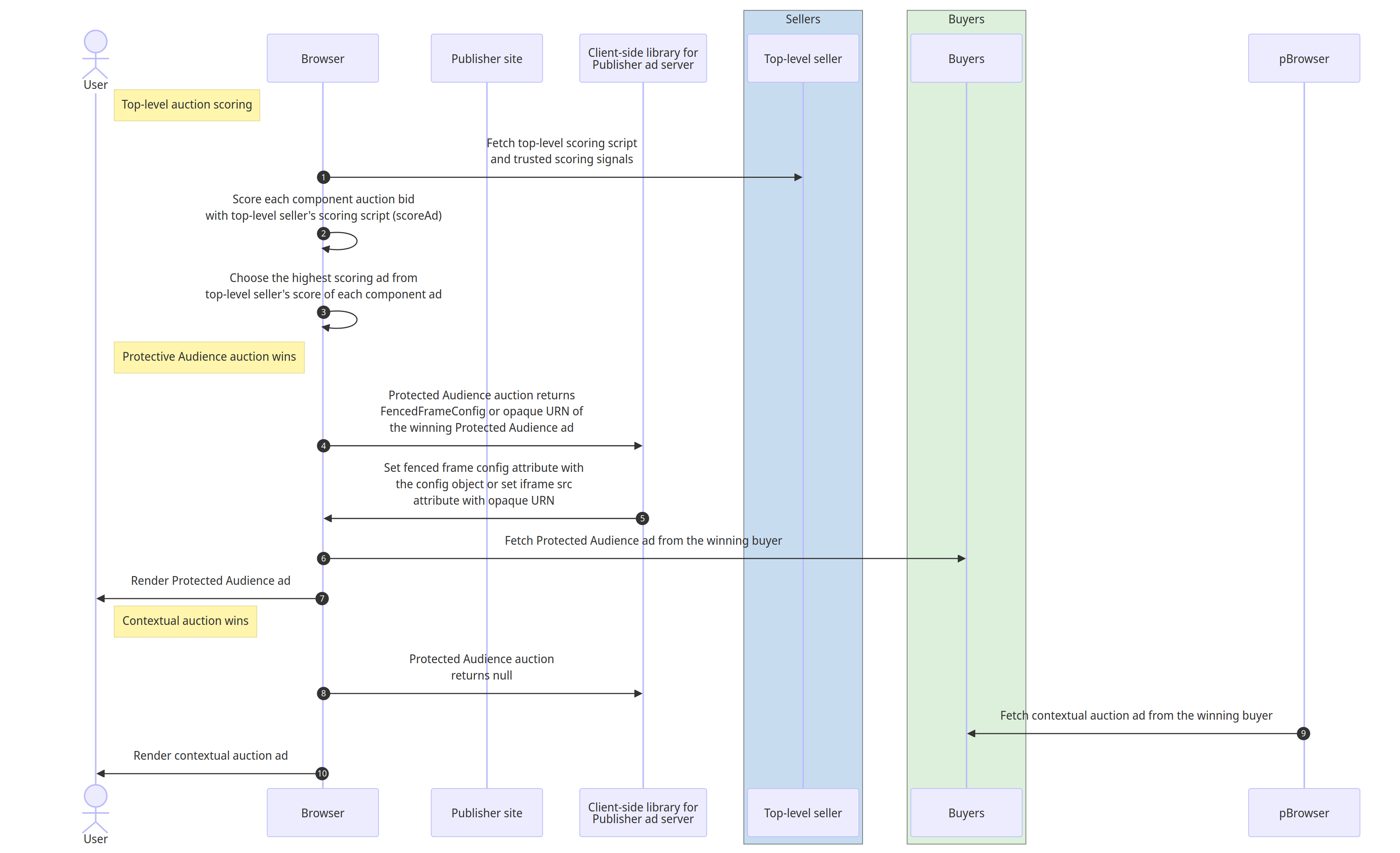
در این مرحله، مزایدههای متنی به پایان رسیدهاند و کتابخانه سمت مشتری سرور آگهی ناشر میتواند قیمت پیشنهادی تعدیلشده، تنظیمات حراج مؤلفهها و سیگنالهای خریدارانی را که در حراج مخاطب محافظتشده شرکت میکنند، برنده حراج متنی به فروشنده سطح بالا ارسال کند. قیمت پیشنهادی حراج متنی به عنوان یک طبقه می تواند به عنوان سیگنالی برای امتیازدهی در حراج سطح بالا به پیکربندی حراج منتقل شود.
- مرورگر اسکریپت امتیازدهی را به همراه سیگنالهای امتیازدهی مطمئن هر تبلیغ از فروشنده دریافت میکند.
- مرورگر منطق امتیازدهی فروشنده سطح بالا را برای هر پیشنهاد برنده تمام حراجهای مؤلفه اجرا میکند. در داخل اسکریپت
scoreAd()
فروشنده سطح بالا، منطق به قیمت پیشنهادی برنده تنظیم شده در حراجی متنی دسترسی دارد که ممکن است به عنوانsellerSignals
در پیکربندی حراج ارسال شده باشد. این اسکریپت میتواند قیمت پیشنهادی متنی برنده را با قیمت پیشنهادی مخاطب محافظتشده جزء مقایسه کند و اگر قیمت متنی بالاتر باشد، امتیاز مطلوبیت 0 را برگرداند. در غیر این صورت، اسکریپت امتیاز مطلوبیت را محاسبه میکند، احتمالاً بر اساس قیمت پیشنهادی مخاطب محافظتشده جزء. - مرورگر آگهی را با بالاترین امتیاز مطلوبیت ارسال شده توسط منطق امتیازدهی فروشنده سطح بالا انتخاب می کند.
- اگر حراج مخاطب محافظت شده برنده شود، حراج مخاطب محافظت شده یک شی
FencedFrameConfig
یا یک URL غیر شفاف را به کتابخانه سمت سرویس گیرنده سرور آگهی ناشر برمی گرداند. - کتابخانه سمت کلاینت ویژگی
config
قاب محصور شده را روی شیFencedFrameConfig
یا ویژگیsrc
iframe را بر روی آدرس اینترنتی مات آگهی مخاطب محافظت شده برنده تنظیم می کند. - مرورگر آگهی برنده حراج مخاطب محافظت شده را از خریدار دریافت می کند.
- مرورگر آگهی را به کاربر ارائه می دهد.
- اگر حراج متنی برنده شد، حراج مخاطب محافظت شده
null
می شود. - مرورگر ویژگی
src
iframe را به آگهی متنی برنده تنظیم می کند. - مرورگر آگهی برنده حراج متنی را از خریدار دریافت می کند.
- مرورگر آگهی را به کاربر ارائه می دهد.