Les éditeurs diversifient généralement leurs sources de demande d'annonces afin d'optimiser leurs revenus. Ils font appel à plusieurs entreprises (par exemple, des plates-formes côté offre et côté demande) pour déterminer la meilleure annonce à diffuser dans un emplacement publicitaire donné sur la page. Protected Audience peut être utilisé pour organiser une enchère avec des données multisites, où plusieurs vendeurs organisent chacun leur propre enchère.
Avant de commencer, découvrez comment exécuter une enchère Protected Audience avec un seul vendeur.
Définitions
Les tableaux suivants décrivent certains termes utilisés dans ce document.
Enchères
| Enchères | Définition |
|---|---|
| Enchères Protected Audience | Enchères publicitaires impliquant d'enchérir sur un groupe d'intérêt créé sur un autre site. |
| Enchères multivendeurs Protected Audience | Enchères Protected Audience à deux niveaux qui impliquent d'abord plusieurs enchères de composants parallèles, puis l'annonce ayant obtenu le meilleur score est envoyée aux enchères de premier niveau finales. |
| Enchères de premier niveau | Mise aux enchères d'annonces finale dans une enchère multivendeur Protected Audience. Elle fournit le score des enchères gagnantes des enchères de composants. |
| Enchères de composants | Mise aux enchères imbriquée dans une mise aux enchères Protected Audience multivendeur, où chaque vendeur de composants exécute ses mises aux enchères de composants en parallèle. Les annonces ayant obtenu le meilleur score dans chaque enchère de composant sont transmises à l'enchère de premier niveau. |
Participants
| Participant | Définition |
|---|---|
| Annonceur | Partie qui souhaite un emplacement publicitaire et crée la création publicitaire. |
| Éditeur | Partie qui fournit l'inventaire publicitaire pour les enchères. |
| Revendeur | Partie qui soumet une offre lors d'une enchère pour acheter l'espace publicitaire d'un vendeur. Il s'agit généralement d'une plate-forme côté demande (DSP). |
| Vendeur de premier niveau | Partie qui appelle (c'est-à-dire crée) les enchères multivendeurs Protected Audience et participe aux enchères de premier niveau. |
| Vendeur de composants | Partie qui exécute une enchère de composant dans l'enchère multiseller Protected Audience pour vendre l'espace publicitaire de l'éditeur aux acheteurs. Il s'agit généralement d'une plate-forme côté offre (SSP). |
Configurer une enchère multivendeur
La configuration d'une enchère multivendeur suit en grande partie les mêmes étapes que celle d'une enchère à un seul vendeur, à une différence près. Pour déclencher les enchères de composants, le vendeur de premier niveau devra inclure la liste des auctionConfigs pour chaque vendeur dans le champ componentAuctions de son auctionConfig. Ces auctionConfigs sont au même format que s'ils étaient diffusés dans une enchère à un seul vendeur, mais ils peuvent ne pas inclure de componentAuctions. Il ne peut y avoir qu'une seule enchère de premier niveau dans une enchère de l'API Protected Audience. De plus, lorsque componentAuctions n'est pas vide, interestGroupBuyers doit l'être.
Enchères multivendeurs Protected Audience
Les enchères de composants sont exécutées en parallèle. Dans chaque enchère de composants, le navigateur génère des enchères à partir de la logique d'enchères de chaque acheteur participant à cette enchère de composants, attribue un score à chaque enchère à l'aide de la logique de score du vendeur de composants, puis renvoie l'annonce ayant obtenu le score le plus élevé à l'enchère de premier niveau. Les mises aux enchères de chaque vendeur de composants peuvent renvoyer au maximum un candidat annonce à la mise aux enchères de premier niveau. Le déroulement des enchères peut être décrit comme suit :
- Le site de l'éditeur charge le script du vendeur de premier niveau.
- La bibliothèque côté client du vendeur de premier niveau fournit des configurations d'enchères de composants avec des signaux provenant des acheteurs au vendeur de premier niveau.
- Le vendeur de premier niveau lance les enchères Protected Audience en appelant
runAdAuction(). - Enchères sur les composants du Vendeur A (exécutées en parallèle des enchères sur les composants du Vendeur B). Le navigateur lit les groupes d'intérêt de l'utilisateur pour tous les acheteurs participant aux enchères de composants du vendeur A.
- Le navigateur récupère les scripts d'enchères et les signaux d'enchères fiables à partir des emplacements spécifiés dans les groupes d'intérêt des acheteurs participant aux enchères de composants.
- Le navigateur génère les enchères en exécutant la logique de génération d'enchères de chaque acheteur.
- Le navigateur récupère le script de notation et les signaux de notation fiables de chaque annonce auprès du vendeur A.
- Le navigateur exécute la logique de scoring du vendeur A pour chaque enchère.
- Le navigateur choisit l'annonce ayant obtenu le score le plus élevé selon la logique de scoring du vendeur A.
- Enchères sur les composants du vendeur B (parallèlement aux enchères sur les composants du vendeur A). Le navigateur lit les groupes d'intérêt de l'utilisateur pour tous les acheteurs participant aux enchères de composants de l'annonceur B.
- Le navigateur récupère les scripts d'enchères et les signaux d'enchères fiables à partir des emplacements spécifiés dans les groupes d'intérêt des acheteurs participant aux enchères de composants.
- Le navigateur génère les enchères en exécutant la logique de génération d'enchères de chaque acheteur.
- Le navigateur récupère le script de scoring et les signaux de scoring fiables de chaque annonce du vendeur B.
- Le navigateur exécute la logique de scoring du vendeur B pour chaque enchère.
- Le navigateur choisit l'annonce ayant obtenu le score le plus élevé selon la logique de notation du vendeur B.
Une fois les enchères de composants terminées, le navigateur dispose d'une liste d'annonces qui peuvent être envoyées à la logique de scoring du vendeur de premier niveau.
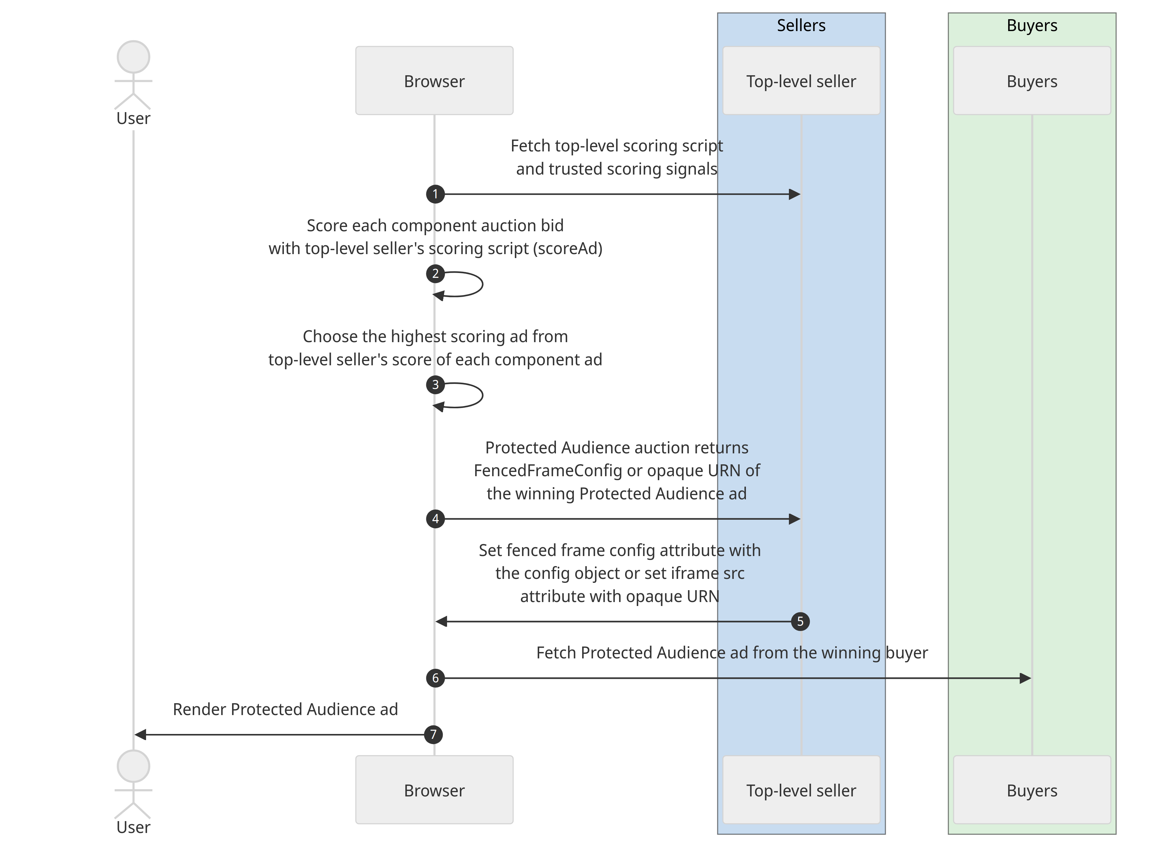
Évaluation des enchères et rendu des annonces de premier niveau
Une fois les mises aux enchères des composants de la section précédente exécutées, le navigateur exécute la logique de scoring du vendeur de premier niveau sur l'annonce gagnante de chaque mise aux enchères de composant.
- Le navigateur récupère le script de notation auprès du vendeur de premier niveau, ainsi que les signaux de notation fiables de chaque annonce.
- Le navigateur exécute la logique de scoring du vendeur de premier niveau pour chaque enchère gagnante de toutes les enchères de composants. Le script calcule le score de désirabilité, probablement en fonction du prix de l'enchère Protected Audience du composant.
- Le navigateur choisit l'annonce ayant le score de désirabilité le plus élevé parmi celles proposées par la logique de scoring du vendeur de premier niveau.
- L'enchère Protected Audience renvoie un objet
FencedFrameConfigou un URN opaque à la bibliothèque côté client du vendeur de premier niveau. - La bibliothèque côté client définit l'attribut
configdu frame clôturé sur l'objetFencedFrameConfigou définit l'attributsrcde l'iframe sur l'URN opaque de l'annonce gagnante Protected Audience. - Le navigateur récupère l'annonce gagnante des enchères Protected Audience auprès de l'acheteur.
- Le navigateur affiche l'annonce à l'utilisateur.