브라우저, 사용자 설정, 저장소 파티셔닝에 의한 서드 파티 쿠키 차단은 인증과 같은 사용자 여정을 위해 삽입된 컨텍스트에서 쿠키 및 기타 저장소를 사용하는 사이트와 서비스에 문제를 야기합니다. Storage Access API (SAA)를 사용하면 이러한 사용 사례가 계속 작동하면서 교차 사이트 추적을 최대한 제한할 수 있습니다.
구현 상태
Storage Access API는 모든 주요 브라우저에서 사용할 수 있지만 브라우저 간에 약간의 구현 차이가 있습니다. 이러한 차이점은 이 게시물의 관련 섹션에서 강조 표시되어 있습니다.
API를 표준화하기 전에 남아 있는 모든 차단 문제를 해결하기 위해 계속 노력하고 있습니다.
Storage Access API란 무엇인가요?
Storage Access API는 브라우저 설정에 따라 액세스가 거부되는 경우에도 iframe이 스토리지 액세스 권한을 요청할 수 있도록 지원하는 JavaScript API입니다. 크로스 사이트 리소스 로드에 의존하는 사용 사례가 있는 삽입은 필요에 따라 API를 사용하여 사용자에게 액세스 권한을 요청할 수 있습니다.
저장소 요청이 승인되면 iframe은 파티셔닝되지 않은 쿠키와 저장소에 액세스할 수 있으며, 이는 사용자가 최상위 사이트로 방문할 때도 사용할 수 있습니다.
Storage Access API를 사용하면 최종 사용자에게 미치는 부담을 최소화하면서 특정 파티션되지 않은 쿠키 및 스토리지 액세스를 제공할 수 있으며, 사용자 추적에 자주 사용되는 일반적인 파티션되지 않은 쿠키 및 스토리지 액세스는 방지할 수 있습니다.
사용 사례
일부 서드 파티 삽입은 사용자에게 더 나은 환경을 제공하기 위해 파티셔닝되지 않은 쿠키 또는 스토리지에 대한 액세스가 필요합니다. 서드 파티 쿠키가 제한되고 스토리지 파티셔닝이 사용 설정된 경우에는 이러한 액세스가 불가능합니다.
사용 사례는 다음과 같습니다.
- 로그인 세션 세부정보가 필요한 댓글 위젯이 삽입되어 있습니다.
- 로그인 세션 세부정보가 필요한 소셜 미디어 '좋아요' 버튼
- 로그인 세션 세부정보가 필요한 삽입된 문서
- 로그인한 사용자에게 광고를 표시하지 않거나, 자막에 대한 사용자의 환경설정을 알거나, 특정 동영상 유형을 제한하는 등 동영상 삽입에 제공되는 프리미엄 환경입니다.
- 삽입된 결제 시스템
이러한 사용 사례 중 상당수는 삽입된 iframe에 로그인 액세스를 유지하는 것과 관련이 있습니다.
다른 API 대신 Storage Access API를 사용해야 하는 경우
Storage Access API는 파티셔닝되지 않은 쿠키 및 저장소를 사용하는 대안 중 하나이므로 다른 API와 비교하여 이 API를 언제 사용해야 하는지 이해하는 것이 중요합니다. 다음 두 가지가 모두 참인 사용 사례에 적합합니다.
- 사용자가 삽입된 콘텐츠와 상호작용합니다. 즉, 수동 iframe이나 숨겨진 iframe이 아닙니다.
- 사용자가 최상위 컨텍스트에서 삽입된 출처를 방문했습니다. 즉, 해당 출처가 다른 사이트에 삽입되지 않았습니다.
다양한 사용 사례에 사용할 수 있는 대체 API가 있습니다.
- Cookies Having Independent Partitioned State (CHIPS)를 사용하면 개발자가 쿠키를 '분할된' 스토리지에 선택할 수 있으며 최상위 사이트마다 별도의 쿠키 저장소가 있습니다. 예를 들어 서드 파티 웹 채팅 위젯은 쿠키를 설정하여 세션 정보를 저장할 수 있습니다. 세션 정보는 사이트별로 저장되므로 위젯에 의해 설정된 쿠키는 위젯이 삽입된 다른 웹사이트에서 액세스할 필요가 없습니다. Storage Access API는 삽입된 서드 파티 위젯이 여러 출처 간에 동일한 정보 (예: 로그인 세션 세부정보 또는 환경설정)를 공유해야 하는 경우에 유용합니다.
- 스토리지 파티셔닝은 크로스 사이트 iframe이 기존 JavaScript 스토리지 메커니즘을 사용하면서 사이트별로 기본 스토리지를 분할하는 방법입니다. 이렇게 하면 한 웹사이트의 삽입된 저장소가 다른 웹사이트의 동일한 삽입에 의해 액세스되지 않습니다.
- 관련 웹사이트 세트 (RWS)는 조직이 사이트 간의 관계를 선언하는 방식으로, 브라우저에서 특정한 목적으로 제한된 파티셔닝되지 않은 쿠키 및 스토리지 액세스를 허용합니다. 사이트는 여전히 Storage Access API로 액세스를 요청해야 하지만, 집합 내 사이트의 경우 사용자 메시지 없이 액세스가 부여될 수 있습니다.
- Federated Credential Management (FedCM)는 제휴 ID 서비스에 대한 개인 정보 보호 접근 방식입니다. Storage Access API는 로그인 후 파티션을 나누지 않은 쿠키 및 스토리지에 액세스하는 것과 관련이 있습니다. 일부 사용 사례에서 FedCM은 Storage Access API의 대체 솔루션을 제공하며, 로그인 지향적인 브라우저 메시지가 표시되므로 FedCM이 더 적합할 수 있습니다. 하지만 FedCM을 채택하려면 일반적으로 HTTP 엔드포인트를 지원하는 등 코드에 추가 변경사항이 필요합니다.
- 사기 방지, 광고 관련, 측정 API도 있으며 스토리지 액세스 API는 이러한 문제를 해결하기 위한 것이 아닙니다.
Storage Access API 사용
Storage Access API에는 다음과 같은 두 가지 약속 기반 메서드가 있습니다.
Document.hasStorageAccess()
(Chrome 125부터 새로운 이름Document.hasUnpartitionedCookieAccess()
으로도 제공됨)Document.requestStorageAccess()
또한 Permissions API와 통합됩니다. 이를 통해 서드 파티 컨텍스트에서 저장소 액세스 권한의 상태를 확인할 수 있습니다. 이는 document.requestStorageAccess()
호출이 자동으로 부여되는지 여부를 나타냅니다.
hasStorageAccess()
메서드 사용
사이트가 처음 로드될 때 hasStorageAccess()
메서드를 사용하여 서드 파티 쿠키에 대한 액세스 권한이 이미 부여되었는지 확인할 수 있습니다.
// Set a hasAccess boolean variable which defaults to false.
let hasAccess = false;
async function handleCookieAccessInit() {
if (!document.hasStorageAccess) {
// Storage Access API is not supported so best we can do is
// hope it's an older browser that doesn't block 3P cookies.
hasAccess = true;
} else {
// Check whether access has been granted using the Storage Access API.
hasAccess = await document.hasStorageAccess();
if (!hasAccess) {
// Handle the lack of access (covered later)
}
}
if (hasAccess) {
// Use the cookies.
}
}
handleCookieAccessInit();
스토리지 액세스 API는 requestStorageAccess(),
를 호출한 후에만 iframe 문서에 스토리지 액세스 권한을 부여하므로 사용자가 기본적으로 서드 파티 쿠키를 차단하는 경우와 같이 처음에는 hasStorageAccess()
가 false를 반환할 수 있습니다.
(하지만 사용자가 기본적으로 서드 파티 쿠키를 차단하더라도 사이트별 사용자 설정에 따라 특정 사이트에서 쿠키 액세스가 허용될 수도 있습니다.)
이 API를 사용한 스토리지 액세스는 iframe 내부의 동일 출처 탐색에서 유지됩니다. 이는 특히 HTML 문서의 초기 요청에 쿠키가 있어야 하는 페이지에 액세스 권한을 부여한 후 다시 로드할 수 있도록 하기 위한 것입니다.
requestStorageAccess()
사용
iframe에 액세스 권한이 없는 경우 requestStorageAccess()
메서드를 사용하여 액세스 권한을 요청해야 할 수 있습니다.
if (!hasAccess) {
try {
await document.requestStorageAccess();
} catch (err) {
// Access was not granted and it may be gated behind an interaction
return;
}
}
처음 요청 시 사용자는 브라우저 프롬프트로 이 액세스를 승인해야 할 수 있으며, 그 후 프로미스가 해결되거나 await
가 사용된 경우 예외가 발생하여 거부됩니다.
악용을 방지하기 위해 이 브라우저 메시지는 사용자 상호작용 후에만 표시됩니다. 따라서 iframe이 로드될 때 즉시 호출하는 대신 사용자 활성화 이벤트 핸들러에서 requestStorageAccess()
을 처음 호출해야 합니다.
async function doClick() {
// Only do this extra check if access hasn't already been given
// based on the hasAccess variable.
if (!hasAccess) {
try {
await document.requestStorageAccess();
hasAccess = true; // Can assume this was true if requestStorageAccess() did not reject.
} catch (err) {
// Access was not granted.
return;
}
}
if (hasAccess) {
// Use the cookies
}
}
document.querySelector('#my-button').addEventListener('click', doClick);
권한 메시지
사용자가 버튼을 처음 클릭하면 대부분의 경우 브라우저 프롬프트가 자동으로 표시되며 일반적으로 주소 표시줄에 표시됩니다. 다음 스크린샷은 Chrome의 프롬프트 예를 보여주지만 다른 브라우저에도 유사한 UI가 있습니다.

다음과 같은 특정 상황에서는 브라우저에서 프롬프트를 건너뛰고 권한을 자동으로 제공할 수 있습니다.
- 프롬프트를 수락한 후 지난 30일 동안 페이지와 iframe이 사용된 경우
- 삽입된 iframe이 관련 웹사이트 세트의 일부인 경우
- FedCM이 저장소 액세스를 위한 신뢰 신호로 사용되는 경우
- Firefox에서는 처음 5번의 시도에 대해 알려진 웹사이트 (최상위 수준에서 상호작용한 웹사이트)의 프롬프트도 건너뜁니다.
또는 특정 상황에서 프롬프트가 표시되지 않고 메서드가 자동으로 거부될 수 있습니다.
- 사용자가 이전에 iframe이 아닌 최상위 문서로 iframe을 소유한 사이트를 방문하여 상호작용한 적이 없는 경우 즉, 스토리지 액세스 API는 사용자가 이전에 퍼스트 파티 컨텍스트에서 방문한 삽입된 사이트에만 유용합니다.
- 상호작용 후 프롬프트가 사전 승인되지 않은 상태에서 사용자 상호작용 이벤트 외부에서
requestStorageAccess()
메서드가 호출되는 경우
사용자에게 초기 사용 시 메시지가 표시되지만 이후 방문에서는 Chrome과 Firefox에서 메시지 없이 사용자 상호작용 없이 requestStorageAccess()
를 해결할 수 있습니다. Safari에는 항상 사용자 상호작용이 필요합니다.
쿠키 및 저장소 액세스는 프롬프트나 사용자 상호작용 없이 부여될 수 있으므로 페이지 로드 시 requestStorageAccess()
를 호출하여 이 기능을 지원하는 브라우저 (Chrome 및 Firefox)에서 사용자 상호작용 전에 파티셔닝되지 않은 쿠키 또는 저장소 액세스를 얻을 수 있는 경우가 많습니다. 이렇게 하면 사용자가 iframe과 상호작용하기 전에도 파티셔닝되지 않은 쿠키와 저장소에 즉시 액세스하여 더 완전한 환경을 제공할 수 있습니다. 이는 사용자 상호작용을 기다리는 것보다 일부 상황에서 더 나은 사용자 환경을 제공할 수 있습니다.
SAA의 신뢰 신호로서의 FedCM
FedCM (Federated Credential Management)은 서드 파티 쿠키나 탐색 리디렉션에 의존하지 않는 제휴 ID 서비스 (예: '다음으로 로그인')에 대한 개인 정보 보호 접근 방식입니다.
사용자가 FedCM이 있는 서드 파티 ID 공급업체 (IdP)의 일부 콘텐츠가 삽입된 신뢰 당사자 (RP)에 로그인하면 삽입된 IdP 콘텐츠가 자체 최상위 파티셔닝되지 않은 쿠키에 대한 저장소 액세스 권한을 자동으로 얻을 수 있습니다. FedCM으로 자동 스토리지 액세스를 사용 설정하려면 다음 조건을 충족해야 합니다.
- FedCM 인증 (사용자 로그인 상태)이 활성 상태여야 합니다.
- RP는 예를 들어
identity-credentials-get
권한을 설정하여 선택했습니다.
<iframe src="https://idp.example" allow="identity-credentials-get"></iframe>
예를 들어 idp.example
iframe이 rp.example
에 삽입됩니다. 사용자가 FedCM으로 로그인하면 idp.example
iframe이 자체 최상위 쿠키의 저장소 액세스를 요청할 수 있습니다.
rp.example
는 FedCM을 호출하여 ID 제공업체 idp.example
로 사용자를 로그인시킵니다.
// The user will be asked to grant FedCM permission.
const cred = await navigator.credentials.get({
identity: {
providers: [{
configURL: 'https://idp.example/fedcm.json',
clientId: '123',
}],
},
});
사용자가 로그인한 후 RP가 권한 정책을 사용하여 명시적으로 허용한 경우 IdP는 idp.example
iframe 내에서 requestStorageAccess()
을 호출할 수 있습니다.
삽입에는 사용자 활성화나 다른 권한 프롬프트 없이 자체 최상위 쿠키에 대한 저장소 액세스 권한이 자동으로 부여됩니다.
// Make this call within the embedded IdP iframe:
// No user gesture is needed, and the storage access will be auto-granted.
await document.requestStorageAccess();
// This returns `true`.
const hasAccess = await document.hasStorageAccess();
이 권한은 사용자가 FedCM으로 로그인한 경우에만 자동으로 부여됩니다. 인증이 비활성화되면 스토리지 액세스 권한을 부여하는 데 표준 SAA 요구사항이 적용됩니다.
쿠키 외 스토리지를 위한 Storage Access API
requestStorageAccess
호출에 types
매개변수를 전달하여 파티셔닝되지 않은 로컬 스토리지에 대한 액세스를 요청할 수 있습니다. 예를 들어 파티셔닝되지 않은 로컬 저장소에 대한 액세스를 요청하려면 requestStorageAccess({localStorage: true})
를 호출하면 됩니다.
서드 파티 쿠키가 사용 설정된 경우 이 메서드는 사용자 활성화나 권한 메시지 없이 액세스 권한을 부여합니다. 사용자가 서드 파티 쿠키를 사용 중지한 경우 저장소 액세스 권한을 부여하기 전에 사용자에게 메시지를 표시해야 합니다.

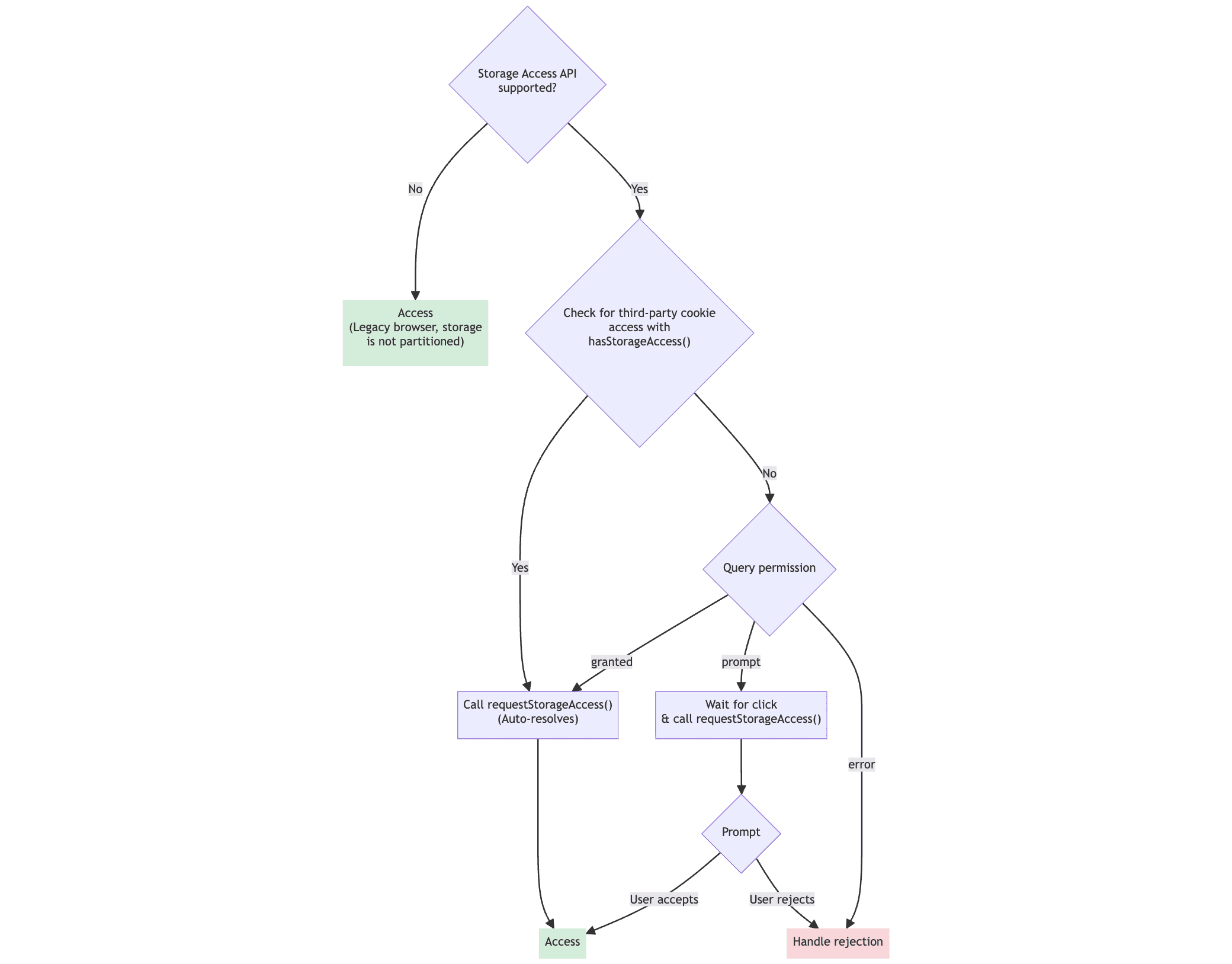
먼저 브라우저에 이미 스토리지 액세스 권한이 있는지 확인합니다.
async function hasCookieAccess(){
// Check if Storage Access API is supported
if (!document.requestStorageAccess) {
// Storage Access API is not supported, so we assume it's an older browser that doesn't partition storage.
throw new Error("requestStorageAccess is not supported")
}
// Check if access has already been granted or if the user has 3-party cookies enabled
return document.hasStorageAccess();
}
서드 파티 쿠키가 사용 설정된 경우 스토리지 액세스를 요청합니다.
// Request storage access and return the storage handle
async function requestStorageHandle(){
// You can request for multiple types of non-cookie storage
// at once, or request for all of them with all:true
return document.requestStorageAccess({all:true});
}
서드 파티 쿠키가 차단된 경우 (예: 시크릿 모드) 쿼리 권한을 확인하여 사용자 메시지가 필요한지 결정합니다. navigator.permissions.query({name: 'storage-access'})
권한 상태는 다음 값을 가질 수 있습니다.
granted
. 사용자가 이미 액세스 권한을 부여했습니다. 추가 사용자 프롬프트 없이 파티셔닝되지 않은 저장소 액세스 권한을 가져오려면requestStorageAccess
를 호출하세요.prompt
. 사용자가 아직 액세스 권한을 부여하지 않았습니다. 클릭 리스너를 설정하고 사용자 상호작용 후requestStorageAccess
를 다시 호출합니다.error
. 지원되지 않는 권한입니다. Storage Access API가 지원되면 이 권한도 지원될 가능성이 높습니다.
// Returns `granted`, or `prompt`; or throws an error if storage-access
// permission is not supported
async function getStorageAccessPermission(){
// Check the storage-access permission
// Wrap this in a try/catch for browsers that support the
// Storage Access API but not this permission check
return navigator.permissions.query({name: 'storage-access'});
}
쿠키로 파티셔닝되지 않은 스토리지를 처리하는 전체 흐름은 다음과 같이 구현할 수 있습니다.
async function getStorageHandle() {
// Check if the user has 3-party cookie access
if (await hasCookieAccess()) {
// If the user has access, requestStorageAccess() will resolve automatically
return requestStorageHandle();
}
// If the browser blocks third party cookies, check if the user has
// accepted the prompt and granted access. If they have,
// requestStorageAccess() will resolve automatically
const permission = await getStorageAccessPermission();
if (permission == 'granted') { // User has seen prompt and granted access
return requestStorageHandle();
}
// Wait for user activation to prompt the user again
// (or put your silent failure logic here instead)
return new Promise((resolve, reject) => {
document.querySelector('#myButton').addEventListener(e => {
requestStorageHandle().then(resolve, reject);
})
})
}
// Use your storage
getStorageHandle().then(handle=>{
handle.indexedDB.open(...);
}).catch(() => {
// If the promise is rejected, you can use regular partitioned storage
indexedDB.open(...);
})
스토리지 액세스 헤더를 사용한 후속 로드
Storage Access Headers는 iframe이 아닌 리소스를 비롯한 삽입된 콘텐츠의 로드를 사용 설정하는 데 권장되는 더 나은 성능의 방법입니다. 이 기능은 Chrome 133부터 사용할 수 있습니다. 스토리지 액세스 헤더를 사용하면 브라우저가 현재 컨텍스트에서 사용자가 이미 서드 파티 출처에 storage-access
권한을 부여한 경우를 인식하고 후속 방문 중에 파티셔닝되지 않은 쿠키에 대한 액세스 권한으로 리소스를 로드할 수 있습니다.
스토리지 액세스 헤더 흐름
Storage Access Headers를 사용하면 후속 페이지 방문 시 다음 흐름이 트리거됩니다.
- 사용자가 이전에
calendar.example
리소스를 삽입하는website.example
을 방문하여document.requestStorageAccess()
호출로storage-access
를 부여했습니다. - 사용자가
calendar.example
리소스가 삽입된website.example
를 다시 방문합니다. 이 요청은 이전과 같이 아직 쿠키에 액세스할 수 없습니다. 하지만 사용자는 이전에storage-access
권한을 부여했으며 가져오기에는 파티셔닝되지 않은 쿠키 액세스가 가능하지만 활성화되지 않았음을 나타내는Sec-Fetch-Storage-Access: inactive
헤더가 포함됩니다. calendar.example
서버는Activate-Storage-Access: retry; allowed-origin='<origin>'
헤더 (이 경우<origin>
는https://website.example
)로 응답하여 리소스 가져오기에storage-access
권한이 있는 파티셔닝되지 않은 쿠키를 사용해야 함을 나타냅니다.- 브라우저가 요청을 다시 시도하며 이번에는 파티셔닝되지 않은 쿠키를 포함합니다(이 가져오기 및 후속 가져오기에 대해
storage-access
권한 활성화). calendar.example
서버가 맞춤설정된 iframe 콘텐츠로 응답합니다. 응답에는 브라우저가storage-access
권한이 활성화된 상태로 콘텐츠를 로드해야 함을 나타내는Activate-Storage-Access: load
헤더가 포함됩니다 (즉,document.requestStorageAccess()
가 호출된 것처럼 파티셔닝되지 않은 쿠키 액세스로 로드).- 사용자 에이전트는
storage-access
권한을 사용하여 파티셔닝되지 않은 쿠키 액세스로 iframe 콘텐츠를 로드합니다. 이 단계를 완료하면 위젯이 예상대로 작동합니다.

스토리지 액세스 헤더 사용
다음 표에는 스토리지 액세스 헤더가 나와 있습니다.
흐름 | 헤더 | 값 | 설명 |
---|---|---|---|
요청 |
Sec-Fetch-Storage-Access 참고: 브라우저는 사용자 인증 정보를 포함하는 크로스 사이트 요청(예: new Request('request.example', { credentials: 'include' }); )에서 이 헤더를 자동으로 전송합니다.
|
none |
삽입에 저장소 액세스 권한이 없습니다. |
inactive |
삽입에 권한이 있지만 사용하지 않습니다. 요청에는 Origin 헤더도 포함되어야 합니다.
|
||
active |
삽입에 파티션을 나누지 않은 쿠키 액세스 권한이 있습니다. | ||
응답 | Activate-Storage-Access |
load |
브라우저에 요청된 리소스에 대한 파티셔닝되지 않은 쿠키에 대한 액세스 권한을 삽입자에게 부여하도록 지시합니다. 이 헤더를 포함하는 것은 storage-access 권한이 부여된 경우 document.requestStorageAccess() 를 호출하는 것과 같습니다. 즉, 사용자에게 추가 메시지가 표시되지 않습니다.
|
retry |
브라우저에 storage-access 권한을 활성화한 후 요청을 다시 시도하도록 지시합니다. | ||
allowed-origin |
<origin> |
인증된 요청 (예: https://site.example 또는 * ). |
예를 들어 스토리지 액세스 헤더를 사용하여 서드 파티에서 이미지 이미지를 로드할 수 있습니다.
// On the client side
<img src="https://server.example/image">
이 경우 server.example
는 서버 측에서 다음 로직을 구현해야 합니다.
app.get('/image', (req, res) => {
const storageAccessHeader = req.headers['sec-fetch-storage-access'];
if (storageAccessHeader === 'inactive') {
// The user needs to grant permission, trigger a prompt
// Check if the requesting origin is allowed
// to send credentialed requests to this server.
// Assuming the `validate_origin(origin)` method is previously defined:
if (!validate_origin(req.headers.origin)) {
res.status(401).send(req.headers.origin +
' is not allowed to send credentialed requests to this server.');
return;
}
// 'retry' header value indicates that the content load request should be re-sent after the user has granted permissions
res.set('Activate-Storage-Access', `retry; allowed-origin='${req.headers.origin}'`);
res.status(401).send('This resource requires storage access. Please grant permission.');
} else if (storageAccessHeader === 'active') {
// User has granted permission, proceed with access
res.set('Activate-Storage-Access', 'load');
// Include the actual iframe content here
res.send('This is the content that requires cookie access.');
} else {
// Handle other cases (e.g., 'Sec-Fetch-Storage-Access': 'none')
}
});
Storage Access API 데모는 스토리지 액세스 헤더를 사용하여 서드 파티 콘텐츠 (iframe이 아닌 이미지 포함)를 삽입합니다.
storage-access
권한 쿼리 사용
사용자 상호작용 없이 액세스 권한을 부여할 수 있는지 확인하려면 storage-access
권한의 상태를 확인하고 상호작용이 필요한 경우 호출하여 실패하는 대신 사용자 작업이 필요하지 않은 경우에만 requestStoreAccess()
호출을 일찍 실행하면 됩니다.
또한 로그인 버튼과 같은 다른 콘텐츠를 표시하여 프롬프트의 필요성을 미리 처리할 수도 있습니다.
다음 코드는 이전 예에 storage-access
권한 확인을 추가합니다.
// Set a hasAccess boolean variable which defaults to false except for
// browsers which don't support the API - where we assume
// such browsers also don't block third-party cookies.
let hasAccess = false;
async function hasCookieAccess() {
// Check if Storage Access API is supported
if (!document.requestStorageAccess) {
// Storage Access API is not supported so best we can do is
// hope it's an older browser that doesn't block 3P cookies.
return true;
}
// Check if access has already been granted
if (await document.hasStorageAccess()) {
return true;
}
// Check the storage-access permission
// Wrap this in a try/catch for browsers that support the
// Storage Access API but not this permission check
// (e.g. Safari and earlier versions of Firefox).
let permission;
try {
permission = await navigator.permissions.query(
{name: 'storage-access'}
);
} catch (error) {
// storage-access permission not supported. Assume no cookie access.
return false;
}
if (permission) {
if (permission.state === 'granted') {
// Permission has previously been granted so can just call
// requestStorageAccess() without a user interaction and
// it will resolve automatically.
try {
await document.requestStorageAccess();
return true;
} catch (error) {
// This shouldn't really fail if access is granted, but return false
// if it does.
return false;
}
} else if (permission.state === 'prompt') {
// Need to call requestStorageAccess() after a user interaction
// (potentially with a prompt). Can't do anything further here,
// so handle this in the click handler.
return false;
} else if (permission.state === 'denied') {
// Not used: see https://github.com/privacycg/storage-access/issues/149
return false;
}
}
// By default return false, though should really be caught by earlier tests.
return false;
}
async function handleCookieAccessInit() {
hasAccess = await hasCookieAccess();
if (hasAccess) {
// Use the cookies.
}
}
handleCookieAccessInit();
샌드박스 처리된 iframe
샌드박스 처리된 iframe에서 Storage Access API를 사용하는 경우 다음 샌드박스 권한이 필요합니다.
- Storage Access API에 대한 액세스를 허용하려면
allow-storage-access-by-user-activation
가 필요합니다. - API를 호출하기 위해 JavaScript를 사용하려면
allow-scripts
가 필요합니다. allow-same-origin
는 동일 출처 쿠키 및 기타 저장소에 대한 액세스를 허용하는 데 필요합니다.
예를 들면 다음과 같습니다.
<iframe sandbox="allow-storage-access-by-user-activation
allow-scripts
allow-same-origin"
src="..."></iframe>
쿠키 요구사항
Chrome에서 Storage Access API로 액세스하려면 크로스 사이트 쿠키가 다음 두 속성으로 설정되어야 합니다.
SameSite=None
- 쿠키를 크로스 사이트로 표시하는 데 필요합니다.Secure
- HTTPS 사이트에서 설정한 쿠키만 액세스할 수 있도록 합니다.
Firefox와 Safari에서는 쿠키가 기본적으로 SameSite=None
로 설정되어 있으며 SAA를 Secure
쿠키로 제한하지 않으므로 이러한 속성은 필요하지 않습니다. SameSite
속성을 명시하고 항상 Secure
쿠키를 사용하는 것이 좋습니다.
최상위 페이지 액세스
Storage Access API는 삽입된 iframe 내에서 서드 파티 쿠키에 대한 액세스를 지원하기 위한 것입니다.
최상위 페이지에서 서드 파티 쿠키에 액세스해야 하는 다른 사용 사례도 있습니다. 예를 들어 쿠키로 제한된 이미지나 스크립트가 있습니다. 사이트 소유자는 이러한 항목을 iframe이 아닌 최상위 문서에 직접 포함하고 싶을 수 있습니다. 이 사용 사례를 해결하기 위해 Chrome에서는 requestStorageAccessFor()
메서드를 추가하는 스토리지 액세스 API 확장 프로그램을 제안했습니다.
requestStorageAccessFor()
메서드
requestStorageAccessFor()
메서드는 최상위 리소스의 경우 requestStorageAccess()
와 유사한 방식으로 작동합니다. 서드 파티 쿠키에 대한 일반 액세스 권한을 부여하지 않도록 관련 웹사이트 세트 내의 사이트에만 사용할 수 있습니다.
requestStorageAccessFor()
사용 방법에 관한 자세한 내용은 관련 웹사이트 세트: 개발자 가이드를 참고하세요.
top-level-storage-access
권한 쿼리
Browser Support
storage-access
권한과 마찬가지로 requestStorageAccessFor()
에 대한 액세스 권한을 부여할 수 있는지 확인하는 top-level-storage-access
권한이 있습니다.
RWS와 함께 사용할 때 스토리지 액세스 API는 어떻게 다른가요?
관련 웹사이트 세트를 Storage Access API와 함께 사용하면 다음 표에 자세히 설명된 특정 추가 기능을 사용할 수 있습니다.
RWS 없음 | RWS 사용 | |
---|---|---|
저장소 액세스 요청을 시작하려면 사용자 동작이 필요합니다. | ||
액세스 권한을 부여하기 전에 사용자가 최상위 컨텍스트에서 요청된 저장소 출처를 방문해야 함 | ||
최초 사용자 프롬프트를 건너뛸 수 있음 | ||
액세스 권한이 이전에 부여된 경우 requestStorageAccess 를 호출하지 않아도 됨 |
||
관련 웹사이트 사이트의 다른 도메인에 대한 액세스 권한을 자동으로 부여합니다. | ||
최상위 페이지 액세스에 requestStorageAccessFor 지원 |
데모: 쿠키 설정 및 액세스
다음 데모에서는 데모의 첫 번째 화면에서 직접 설정한 쿠키가 데모의 두 번째 사이트에 있는 삽입된 프레임에서 액세스될 수 있는 방법을 보여줍니다.
storage-access-api-demo.glitch.me
데모에는 서드 파티 쿠키가 사용 중지된 브라우저가 필요합니다.
chrome://flags/#test-third-party-cookie-phaseout
플래그가 설정되고 브라우저가 다시 시작된 Chrome 118 이상- Firefox
- Safari
데모: 로컬 스토리지 설정
다음 데모에서는 Storage Access API를 사용하여 서드 파티 iframe에서 파티셔닝되지 않은 브로드캐스트 채널에 액세스하는 방법을 보여줍니다.
https://saa-beyond-cookies.glitch.me/
데모를 실행하려면 test-third-party-cookie-phaseout 플래그가 사용 설정된 Chrome 125 이상이 필요합니다.
리소스
- 서드 파티 쿠키 액세스를 제공하는 사양을 읽거나 문제를 따라 제기하세요.
- 파티셔닝되지 않은 스토리지 액세스를 제공하는 사양을 읽거나 문제를 따라 제기하세요.
- API 문서 및 가이드
- 관련 웹사이트 세트에서 Storage Access API 사용에 관한 Chrome 문서