مسدود کردن کوکیهای شخص ثالث توسط مرورگرها، تنظیمات کاربر و پارتیشنبندی فضای ذخیرهسازی ، برای سایتها و سرویسهایی که به کوکیها و سایر فضای ذخیرهسازی در زمینههای تعبیهشده متکی هستند، برای سفرهای کاربر مانند احراز هویت، چالشی ایجاد میکند. Storage Access API (SAA) به این موارد استفاده اجازه می دهد تا به کار خود ادامه دهند، در حالی که ردیابی بین سایتی را تا حد امکان محدود می کند.
وضعیت پیاده سازی
Storage Access API در همه مرورگرهای اصلی موجود است، اما تفاوتهای پیادهسازی جزئی بین مرورگرها وجود دارد. این تفاوت ها در بخش های مربوطه در این پست برجسته شده است.
کار برای حل و فصل همه مشکلات باقیمانده مسدود کردن قبل از استانداردسازی API ادامه دارد.
Storage Access API چیست؟
Storage Access API یک API جاوا اسکریپت است که به iframes اجازه میدهد تا مجوز دسترسی به فضای ذخیرهسازی را درخواست کند، در صورتی که تنظیمات مرورگر دسترسی به آن را رد کند. جاسازیهایی با موارد استفاده که به بارگیری منابع بین سایتی بستگی دارند، میتوانند از API برای درخواست مجوز دسترسی از کاربر، بر اساس نیاز، استفاده کنند.
اگر درخواست ذخیرهسازی پذیرفته شود، iframe به کوکیها و فضای ذخیرهسازی پارتیشنبندی نشدهاش دسترسی خواهد داشت، که وقتی کاربران به عنوان یک سایت سطح بالا از آن بازدید میکنند نیز در دسترس هستند.
Storage Access API اجازه می دهد تا دسترسی به کوکی و فضای ذخیره سازی پارتیشن بندی نشده خاص با کمترین بار برای کاربر نهایی ارائه شود، در حالی که همچنان از دسترسی عمومی به کوکی های پارتیشن نشده و ذخیره سازی که اغلب برای ردیابی کاربر استفاده می شود، جلوگیری می کند.
موارد استفاده کنید
برخی از جاسازیهای شخص ثالث برای ارائه تجربه بهتر به کاربر نیاز به دسترسی به کوکیهای پارتیشن نشده یا فضای ذخیرهسازی دارند - چیزی که وقتی کوکیهای شخص ثالث محدود شده و پارتیشن بندی ذخیرهسازی فعال است، در دسترس نخواهد بود.
موارد استفاده عبارتند از:
- ویجتهای کامنتگذاری تعبیهشده که به جزئیات جلسه ورود نیاز دارند.
- دکمه های "پسندیدن" رسانه های اجتماعی که به جزئیات جلسه ورود نیاز دارند.
- اسناد جاسازی شده که به جزئیات جلسه ورود نیاز دارند.
- تجربه ممتازی که برای جاسازی ویدیو ارائه میشود (مثلاً برای نمایش ندادن تبلیغات برای کاربرانی که وارد سیستم شدهاند، یا برای دانستن ترجیحات کاربر برای زیرنویسها یا محدود کردن انواع خاصی از ویدیو).
- سیستم های پرداخت تعبیه شده
بسیاری از این موارد استفاده شامل دسترسی مداوم به ورود به سیستم در iframe های تعبیه شده است.
زمان استفاده از Storage Access API بر روی سایر APIها
Storage Access API یکی از جایگزینهای استفاده از کوکیها و فضای ذخیرهسازی پارتیشن نشده است، بنابراین درک زمان استفاده از این API در مقایسه با سایرین مهم است. این برای موارد استفاده است که هر دو مورد زیر درست است:
- کاربر با محتوای تعبیه شده تعامل خواهد داشت - یعنی یک iframe غیرفعال یا یک iframe پنهان نیست.
- کاربر مبدا جاسازی شده را در یک زمینه سطح بالا بازدید کرده است - یعنی زمانی که آن مبدا در سایت دیگری تعبیه نشده است.
APIهای جایگزین برای موارد مختلف استفاده وجود دارد:
- کوکیهایی که دارای وضعیت پارتیشن بندی شده مستقل هستند (CHIPS) به توسعهدهندگان اجازه میدهد تا یک کوکی را در فضای ذخیرهسازی «پارتیشنبندیشده» با یک شیشه کوکی جداگانه برای هر سایت سطح بالا انتخاب کنند. برای مثال، ویجت چت وب شخص ثالث ممکن است به تنظیم یک کوکی برای ذخیره اطلاعات جلسه متکی باشد. اطلاعات جلسه در هر سایت ذخیره می شود، بنابراین کوکی تنظیم شده توسط ویجت نیازی به دسترسی به وب سایت های دیگر که در آن جاسازی شده نیز نیست. Storage Access API زمانی مفید است که یک ویجت شخص ثالث تعبیه شده وابسته به اشتراک گذاری اطلاعات یکسان در منابع مختلف باشد (مثلاً برای جزئیات جلسه وارد شده یا تنظیمات برگزیده).
- پارتیشن بندی فضای ذخیره سازی راهی برای iframe های متقابل سایتی است تا از مکانیسم های ذخیره سازی جاوا اسکریپت موجود در حین تقسیم فضای ذخیره سازی در هر سایت استفاده کنند. این مانع از دسترسی به فضای ذخیره سازی جاسازی شده در یک وب سایت توسط همان جاسازی در وب سایت های دیگر می شود.
- مجموعههای وبسایتهای مرتبط (RWS) راهی است برای سازمان برای اعلام روابط بین سایتها، به طوری که مرورگرها اجازه دسترسی محدود به کوکیها و فضای ذخیرهسازی را برای اهداف خاص میدهند. سایتها همچنان نیاز به درخواست دسترسی با Storage Access API دارند، اما برای سایتهای موجود در مجموعه، دسترسی میتواند بدون درخواست کاربر اعطا شود.
- مدیریت اعتبار فدرال (FedCM) یک رویکرد حفظ حریم خصوصی برای خدمات هویتی فدرال است. Storage Access API با دسترسی به کوکی های پارتیشن نشده و ذخیره سازی پس از ورود به سیستم سروکار دارد. برای برخی موارد استفاده، FedCM یک راه حل جایگزین برای Storage Access API ارائه می دهد، و ممکن است ترجیح داده شود زیرا دارای یک درخواست مرورگر با ورود به سیستم است. با این حال، پذیرش FedCM معمولاً به تغییرات اضافی در کد شما نیاز دارد، به عنوان مثال برای پشتیبانی از نقاط پایانی HTTP.
- APIهای ضد کلاهبرداری ، مرتبط با تبلیغات و اندازهگیری نیز وجود دارند، و API دسترسی به فضای ذخیرهسازی برای رفع این نگرانیها در نظر گرفته نشده است.
از Storage Access API استفاده کنید
Storage Access API دو روش مبتنی بر وعده دارد:
-
Document.hasStorageAccess()
(همچنین با نام جدیدDocument.hasUnpartitionedCookieAccess()
از Chrome 125 موجود است) -
Document.requestStorageAccess()
همچنین با Permissions API ادغام می شود. این به شما امکان میدهد وضعیت مجوز دسترسی به ذخیرهسازی را در زمینه شخص ثالث بررسی کنید، که نشان میدهد آیا فراخوانی به document.requestStorageAccess()
به طور خودکار اعطا میشود یا خیر:
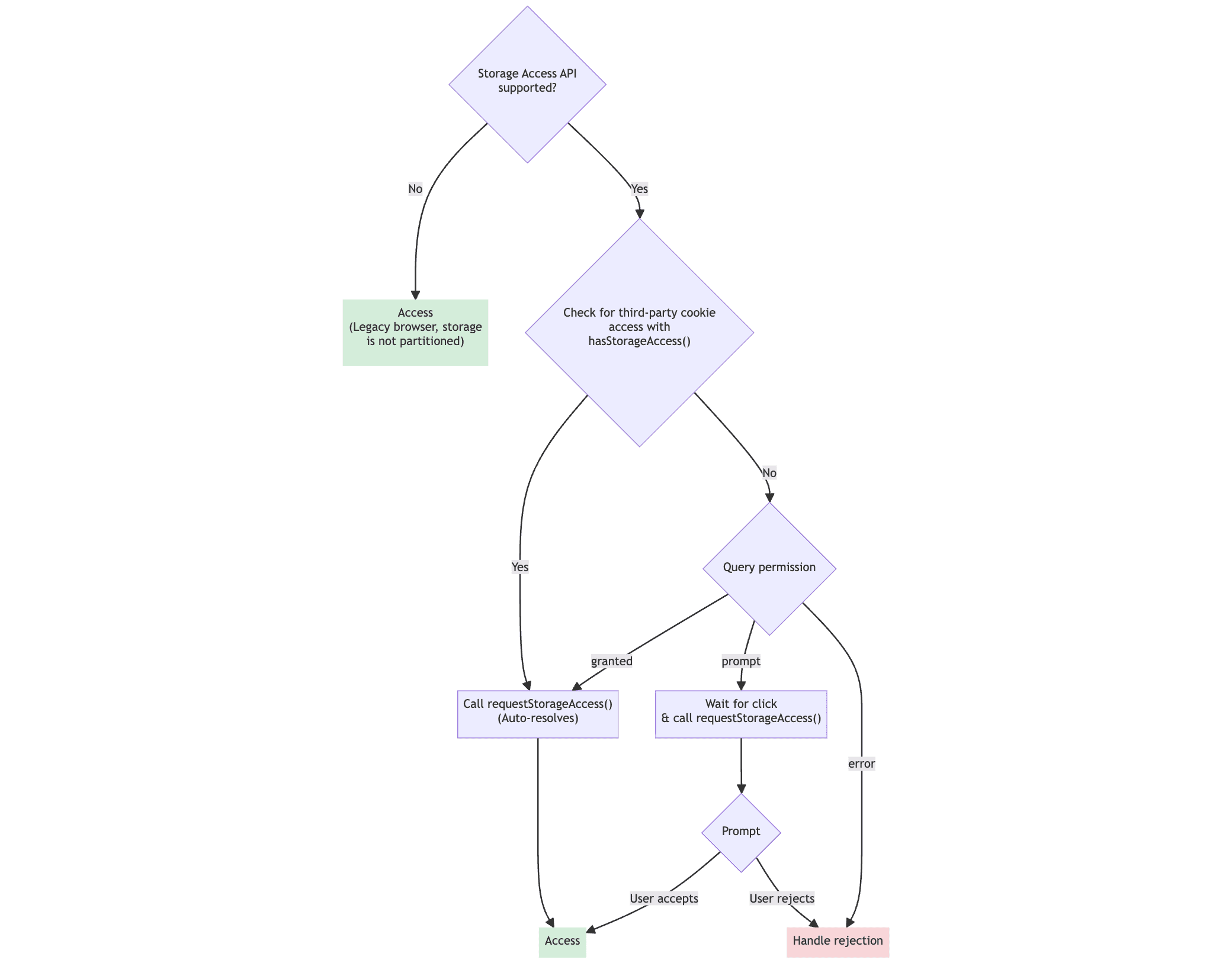
از متد hasStorageAccess()
استفاده کنید
هنگامی که یک سایت برای اولین بار بارگیری می شود، می تواند از روش hasStorageAccess()
استفاده کند تا بررسی کند که آیا دسترسی به کوکی های شخص ثالث قبلاً اعطا شده است یا خیر.
// Set a hasAccess boolean variable which defaults to false.
let hasAccess = false;
async function handleCookieAccessInit() {
if (!document.hasStorageAccess) {
// Storage Access API is not supported so best we can do is
// hope it's an older browser that doesn't block 3P cookies.
hasAccess = true;
} else {
// Check whether access has been granted using the Storage Access API.
hasAccess = await document.hasStorageAccess();
if (!hasAccess) {
// Handle the lack of access (covered later)
}
}
if (hasAccess) {
// Use the cookies.
}
}
handleCookieAccessInit();
Storage Access API فقط پس از فراخوانی requestStorageAccess(),
بنابراین hasStorageAccess()
ممکن است در ابتدا false برگرداند، برای مثال اگر کاربر بهطور پیشفرض کوکیهای شخص ثالث را مسدود کند. (با این حال، تنظیمات کاربر خاص سایت ممکن است امکان دسترسی به کوکی را در یک سایت خاص نیز فراهم کند، حتی اگر کاربر کوکیهای شخص ثالث را به طور پیشفرض مسدود کند.) دسترسی به فضای ذخیرهسازی با استفاده از این API در مسیرهای پیمایشی با مبدا یکسان در داخل iframe حفظ میشود تا به طور خاص اجازه بارگیری مجدد پس از اعطای دسترسی به صفحاتی که نیاز به کوکیها در درخواست اولیه برای سند HTML وجود دارد، باشد.
استفاده از requestStorageAccess()
اگر iframe دسترسی نداشته باشد، ممکن است نیاز به درخواست دسترسی با استفاده از متد requestStorageAccess()
داشته باشد:
if (!hasAccess) {
try {
await document.requestStorageAccess();
} catch (err) {
// Access was not granted and it may be gated behind an interaction
return;
}
}
اولین باری که این درخواست میشود، ممکن است لازم باشد کاربر این دسترسی را با یک درخواست مرورگر تأیید کند، پس از آن، وعده حل میشود یا رد میشود و در صورت استفاده از await
، استثنا ایجاد میشود.
برای جلوگیری از سوء استفاده، این درخواست مرورگر فقط پس از تعامل کاربر نشان داده می شود. به همین دلیل است که requestStorageAccess()
در ابتدا باید از یک کنترل کننده رویداد فعال شده توسط کاربر فراخوانی شود، نه بلافاصله با بارگیری iframe:
async function doClick() {
// Only do this extra check if access hasn't already been given
// based on the hasAccess variable.
if (!hasAccess) {
try {
await document.requestStorageAccess();
hasAccess = true; // Can assume this was true if requestStorageAccess() did not reject.
} catch (err) {
// Access was not granted.
return;
}
}
if (hasAccess) {
// Use the cookies
}
}
document.querySelector('#my-button').addEventListener('click', doClick);
مجوز درخواست می کند
هنگامی که کاربر برای اولین بار روی دکمه کلیک می کند، اعلان مرورگر به طور خودکار در اکثر موارد، معمولاً در نوار آدرس ظاهر می شود. تصویر زیر نمونه ای از درخواست کروم را نشان می دهد، اما سایر مرورگرها رابط کاربری مشابهی دارند:

این درخواست ممکن است توسط مرورگر نادیده گرفته شود و در شرایط خاصی مجوز به طور خودکار ارائه شود:
- اگر صفحه و iframe در 30 روز گذشته پس از پذیرش درخواست استفاده شده باشد.
- اگر iframe تعبیه شده بخشی از یک مجموعه وب سایت مرتبط باشد.
- اگر FedCM به عنوان یک سیگنال اعتماد برای دسترسی به ذخیره سازی استفاده شود.
- در فایرفاکس، برای وبسایتهای شناختهشده (آنهایی که در سطح بالایی با آنها در تعامل بودهاید) برای پنج تلاش اول از این درخواست صرفنظر میشود.
از طرف دیگر، ممکن است این روش به طور خودکار بدون نشان دادن درخواست در شرایط خاص رد شود:
- اگر کاربر قبلاً از سایتی که iframe را در اختیار دارد به عنوان یک سند سطح بالا بازدید نکرده باشد و با آن تعامل نداشته باشد، نه در iframe. این بدان معناست که Storage Access API فقط برای سایتهای تعبیهشده که کاربران قبلاً در زمینه شخص اول بازدید کردهاند مفید است.
- اگر متد
requestStorageAccess()
خارج از یک رویداد تعامل کاربر بدون تأیید قبلی درخواست پس از یک تعامل فراخوانی شود.
در حالی که در استفاده اولیه از کاربر درخواست میشود، بازدیدهای بعدی میتوانند بدون درخواست و بدون نیاز به تعامل کاربر در کروم و فایرفاکس requestStorageAccess()
حل کنند. توجه داشته باشید که سافاری همیشه به تعامل کاربر نیاز دارد.
از آنجایی که ممکن است دسترسی به کوکی و فضای ذخیرهسازی بدون درخواست یا تعامل کاربر اعطا شود، اغلب ممکن است قبل از تعامل کاربر در مرورگرهایی که از این مورد پشتیبانی میکنند (Chrome و Firefox) با فراخوانی requestStorageAccess()
در بارگذاری صفحه، دسترسی به کوکی یا فضای ذخیرهسازی بدون پارتیشن دریافت کنید. این ممکن است به شما امکان دهد فوراً به کوکیها و فضای ذخیرهسازی پارتیشن نشده دسترسی داشته باشید و تجربه کاملتری را حتی قبل از تعامل کاربر با iframe ارائه دهید. این می تواند تجربه کاربری بهتری برای برخی موقعیت ها نسبت به انتظار برای تعامل کاربر باشد.
FedCM به عنوان یک سیگنال اعتماد برای SAA
FedCM (مدیریت اعتبار فدرال) یک رویکرد حفظ حریم خصوصی برای سرویسهای هویت فدرال (مانند "ورود به سیستم با...") است که به کوکیهای شخص ثالث یا تغییر مسیرهای ناوبری متکی نیست.
هنگامی که کاربر به یک حزب متکی (RP) وارد میشود که دارای محتوای جاسازیشده از یک ارائهدهنده هویت شخص ثالث (IdP) با FedCM است، محتوای IdP تعبیهشده میتواند بهطور خودکار به کوکیهای پارتیشن نشده سطح بالای خود دسترسی به فضای ذخیرهسازی داشته باشد. برای فعال کردن دسترسی خودکار به ذخیره سازی با FedCM، این شرایط باید رعایت شود:
- احراز هویت FedCM (وضعیت ورود کاربر) باید فعال باشد.
- RP با تنظیم مجوز
identity-credentials-get
مجوز انتخاب کرده است، به عنوان مثال:
<iframe src="https://idp.example" allow="identity-credentials-get"></iframe>
برای مثال، یک iframe idp.example
در rp.example
تعبیه شده است. وقتی کاربر با FedCM وارد میشود، iframe idp.example
میتواند برای کوکیهای سطح بالای خود درخواست دسترسی به فضای ذخیرهسازی کند.
rp.example
یک تماس FedCM برای ورود کاربر با ارائه دهنده هویت idp.example
برقرار می کند:
// The user will be asked to grant FedCM permission.
const cred = await navigator.credentials.get({
identity: {
providers: [{
configURL: 'https://idp.example/fedcm.json',
clientId: '123',
}],
},
});
پس از اینکه کاربر وارد سیستم شد، IdP می تواند requestStorageAccess()
از داخل iframe idp.example
فراخوانی کند، تا زمانی که RP به صراحت این را با Permissions Policy اجازه داده باشد. جاسازی به طور خودکار به کوکی سطح بالای خود، بدون فعال سازی کاربر یا نیاز به درخواست مجوز دیگر، به فضای ذخیره سازی دسترسی پیدا می کند:
// Make this call within the embedded IdP iframe:
// No user gesture is needed, and the storage access will be auto-granted.
await document.requestStorageAccess();
// This returns `true`.
const hasAccess = await document.hasStorageAccess();
این مجوز فقط تا زمانی که کاربر با FedCM وارد شده باشد به صورت خودکار اعطا می شود. هنگامی که احراز هویت غیرفعال است، الزامات استاندارد SAA برای اعطای دسترسی به فضای ذخیره سازی اعمال می شود.
Storage Access API برای ذخیره سازی بدون کوکی
میتوانید با ارسال پارامتر types
به تماس requestStorageAccess
، دسترسی به فضای ذخیرهسازی محلی بدون پارتیشن درخواست کنید. به عنوان مثال، برای درخواست دسترسی به فضای ذخیرهسازی محلی بدون پارتیشن، میتوانید درخواست requestStorageAccess({localStorage: true})
فراخوانی کنید.
اگر کوکیهای شخص ثالث فعال باشند، این روش بدون نیاز به فعالسازی کاربر یا هرگونه درخواست مجوز، به آن دسترسی میدهد. اگر کاربر کوکیهای شخص ثالث را غیرفعال کرده باشد، قبل از اعطای دسترسی به فضای ذخیرهسازی، باید از کاربر درخواست شود.

ابتدا بررسی کنید که آیا مرورگر قبلاً به ذخیره سازی دسترسی دارد یا خیر:
async function hasCookieAccess(){
// Check if Storage Access API is supported
if (!document.requestStorageAccess) {
// Storage Access API is not supported, so we assume it's an older browser that doesn't partition storage.
throw new Error("requestStorageAccess is not supported")
}
// Check if access has already been granted or if the user has 3-party cookies enabled
return document.hasStorageAccess();
}
اگر کوکیهای شخص ثالث فعال هستند، دسترسی به فضای ذخیرهسازی را درخواست کنید:
// Request storage access and return the storage handle
async function requestStorageHandle(){
// You can request for multiple types of non-cookie storage
// at once, or request for all of them with all:true
return document.requestStorageAccess({all:true});
}
اگر کوکیهای شخص ثالث مسدود شدهاند (مثلاً در حالت ناشناس)، مجوزهای درخواست را بررسی کنید تا تصمیم بگیرید که آیا درخواست کاربر مورد نیاز است یا خیر. وضعیت مجوز navigator.permissions.query({name: 'storage-access'})
میتواند مقادیر زیر را داشته باشد:
-
granted
. کاربر قبلاً اجازه دسترسی داده است. برای دسترسی به فضای ذخیرهسازی بدون پارتیشن بدون نیاز به درخواست کاربر اضافی، درخواستrequestStorageAccess
تماس بگیرید. -
prompt
. کاربر هنوز اجازه دسترسی نداده است. یک شنونده کلیکی تنظیم کنید و پس از تعامل با کاربر، دوبارهrequestStorageAccess
فراخوانی کنید. -
error
. مجوز پشتیبانی نمی شود. هنگامی که Storage Access API پشتیبانی می شود، احتمالاً این مجوز نیز پشتیبانی می شود.
// Returns `granted`, or `prompt`; or throws an error if storage-access
// permission is not supported
async function getStorageAccessPermission(){
// Check the storage-access permission
// Wrap this in a try/catch for browsers that support the
// Storage Access API but not this permission check
return navigator.permissions.query({name: 'storage-access'});
}
جریان کامل برای مدیریت ذخیره سازی پارتیشن بندی شده بدون کوکی می تواند به صورت زیر پیاده سازی شود:
async function getStorageHandle() {
// Check if the user has 3-party cookie access
if (await hasCookieAccess()) {
// If the user has access, requestStorageAccess() will resolve automatically
return requestStorageHandle();
}
// If the browser blocks third party cookies, check if the user has
// accepted the prompt and granted access. If they have,
// requestStorageAccess() will resolve automatically
const permission = await getStorageAccessPermission();
if (permission == 'granted') { // User has seen prompt and granted access
return requestStorageHandle();
}
// Wait for user activation to prompt the user again
// (or put your silent failure logic here instead)
return new Promise((resolve, reject) => {
document.querySelector('#myButton').addEventListener(e => {
requestStorageHandle().then(resolve, reject);
})
})
}
// Use your storage
getStorageHandle().then(handle=>{
handle.indexedDB.open(...);
}).catch(() => {
// If the promise is rejected, you can use regular partitioned storage
indexedDB.open(...);
})
بارگیری بعدی با سرصفحه های دسترسی به فضای ذخیره سازی
سرصفحههای دسترسی به فضای ذخیرهسازی یک روش توصیهشده و کارآمدتر برای فعال کردن بارگیری محتوای تعبیهشده، از جمله منابع غیرiframe است. این ویژگی از Chrome 133 در دسترس است. با سرصفحههای دسترسی به فضای ذخیرهسازی، مرورگر میتواند تشخیص دهد که کاربر قبلاً مجوز storage-access
را به منبع شخص ثالث در شرایط فعلی داده است و میتواند منابع را با دسترسی به کوکیهای پارتیشن نشده در بازدیدهای بعدی بارگیری کند.
هدر دسترسی به فضای ذخیره سازی جریان دارد
با سربرگهای دسترسی به فضای ذخیرهسازی، بازدیدهای بعدی از صفحات جریان زیر را آغاز میکنند:
- کاربر قبلاً از
website.example
بازدید کرده است که یک منبعcalendar.example
را تعبیه کرده است و با فراخوانdocument.requestStorageAccess()
بهstorage-access
داده است. - کاربر از
website.example
بازدید می کند که منبعcalendar.example
را دوباره جاسازی کرده است. این درخواست هنوز مانند قبل به کوکی دسترسی ندارد. با این حال، کاربر قبلاً مجوزstorage-access
اعطا کرده است و واکشی شامل یک سرصفحهSec-Fetch-Storage-Access: inactive
که نشان میدهد دسترسی به کوکی بدون پارتیشن در دسترس است اما فعال نشده است. - سرور
calendar.example
با یکActivate-Storage-Access: retry; allowed-origin='<origin>'
هدرActivate-Storage-Access: retry; allowed-origin='<origin>'
(در این مورد،<origin>
https://website.example
خواهد بود)، برای نشان دادن این که واکشی منبع به استفاده از کوکیهای پارتیشن نشده با مجوزstorage-access
نیاز دارد. - مرورگر درخواست را دوباره انجام میدهد، این بار شامل کوکیهای پارتیشن نشده (فعال کردن مجوز
storage-access
برای این واکشی و واکشیهای بعدی). - سرور
calendar.example
با محتوای شخصیشده iframe پاسخ میدهد. پاسخ شامل یکActivate-Storage-Access: load
header است که نشان می دهد مرورگر باید محتوا را با مجوزstorage-access
فعال بارگیری کند (به عبارت دیگر، بارگیری با دسترسی به کوکی بدون پارتیشن، مثل اینکهdocument.requestStorageAccess()
فراخوانی شده باشد). - عامل کاربر محتوای iframe را با دسترسی به کوکی بدون پارتیشن با استفاده از مجوز
storage-access
بارگیری می کند. پس از این مرحله، ویجت می تواند همانطور که انتظار می رود کار کند.

از هدرهای دسترسی به فضای ذخیره سازی استفاده کنید
جدول زیر سرصفحه های دسترسی به حافظه را فهرست می کند.
جریان | سربرگ | ارزش | توضیحات |
---|---|---|---|
درخواست کنید | Sec-Fetch-Storage-Access توجه: مرورگر به طور خودکار این سرصفحه را در درخواستهای بین سایتی که شامل اعتبار میشوند ارسال میکند (به عنوان مثال، new Request('request.example', { credentials: 'include' }); ). | none | Embed هیچ مجوز دسترسی به فضای ذخیرهسازی ندارد. |
inactive | Embed مجوز دارد، اما از آن استفاده نمی کند. درخواست باید شامل سرصفحه Origin نیز باشد. | ||
active | Embed دسترسی به کوکی بدون پارتیشن دارد. | ||
پاسخ | Activate-Storage-Access | load | به مرورگر دستور می دهد تا به embedder اجازه دسترسی به کوکی های پارتیشن نشده برای منبع درخواستی بدهد. گنجاندن این سربرگ معادل فراخوانی document.requestStorageAccess() در صورتی است که مجوز storage-access داده شده باشد. این بدان معنی است که هیچ درخواست اضافی به کاربر نمایش داده نخواهد شد. |
retry | به مرورگر دستور میدهد تا مجوز دسترسی به ذخیرهسازی را فعال کند و سپس درخواست را دوباره امتحان کند. | ||
allowed-origin | <origin> | مشخص میکند که کدام مبدأ مجاز به شروع درخواستهای اعتبارسنجی است (به عنوان مثال، https://site.example یا * ). |
به عنوان مثال، سربرگ های دسترسی به فضای ذخیره سازی را می توان برای بارگیری تصویر از یک شخص ثالث استفاده کرد:
// On the client side
<img src="https://server.example/image">
در این مورد، server.example
باید منطق زیر را در سمت سرور پیاده سازی کند:
app.get('/image', (req, res) => {
const storageAccessHeader = req.headers['sec-fetch-storage-access'];
if (storageAccessHeader === 'inactive') {
// The user needs to grant permission, trigger a prompt
// Check if the requesting origin is allowed
// to send credentialed requests to this server.
// Assuming the `validate_origin(origin)` method is previously defined:
if (!validate_origin(req.headers.origin)) {
res.status(401).send(req.headers.origin +
' is not allowed to send credentialed requests to this server.');
return;
}
// 'retry' header value indicates that the content load request should be re-sent after the user has granted permissions
res.set('Activate-Storage-Access', `retry; allowed-origin='${req.headers.origin}'`);
res.status(401).send('This resource requires storage access. Please grant permission.');
} else if (storageAccessHeader === 'active') {
// User has granted permission, proceed with access
res.set('Activate-Storage-Access', 'load');
// Include the actual iframe content here
res.send('This is the content that requires cookie access.');
} else {
// Handle other cases (e.g., 'Sec-Fetch-Storage-Access': 'none')
}
});
نسخه ی نمایشی Storage Access API محتوای شخص ثالث (از جمله تصویر غیر فریم) را با استفاده از سرصفحه های دسترسی به فضای ذخیره سازی جاسازی می کند.
از درخواست مجوز storage-access
استفاده کنید
برای بررسی اینکه آیا میتوان دسترسی بدون تعامل کاربر را اعطا کرد، میتوانید وضعیت مجوز storage-access
را بررسی کنید و فقط در صورتی که نیازی به اقدام کاربر نباشد، requestStoreAccess()
را زودتر فراخوانی کنید، نه اینکه آن را فراخوانی کنید و در صورت نیاز به تعامل با شکست مواجه شوید.
این همچنین به شما امکان میدهد تا با نمایش محتوای مختلف - به عنوان مثال، یک دکمه ورود به سیستم، نیاز به درخواست اولیه را برطرف کنید.
کد زیر بررسی مجوز storage-access
را به مثال قبلی اضافه می کند:
// Set a hasAccess boolean variable which defaults to false except for
// browsers which don't support the API - where we assume
// such browsers also don't block third-party cookies.
let hasAccess = false;
async function hasCookieAccess() {
// Check if Storage Access API is supported
if (!document.requestStorageAccess) {
// Storage Access API is not supported so best we can do is
// hope it's an older browser that doesn't block 3P cookies.
return true;
}
// Check if access has already been granted
if (await document.hasStorageAccess()) {
return true;
}
// Check the storage-access permission
// Wrap this in a try/catch for browsers that support the
// Storage Access API but not this permission check
// (e.g. Safari and earlier versions of Firefox).
let permission;
try {
permission = await navigator.permissions.query(
{name: 'storage-access'}
);
} catch (error) {
// storage-access permission not supported. Assume no cookie access.
return false;
}
if (permission) {
if (permission.state === 'granted') {
// Permission has previously been granted so can just call
// requestStorageAccess() without a user interaction and
// it will resolve automatically.
try {
await document.requestStorageAccess();
return true;
} catch (error) {
// This shouldn't really fail if access is granted, but return false
// if it does.
return false;
}
} else if (permission.state === 'prompt') {
// Need to call requestStorageAccess() after a user interaction
// (potentially with a prompt). Can't do anything further here,
// so handle this in the click handler.
return false;
} else if (permission.state === 'denied') {
// Not used: see https://github.com/privacycg/storage-access/issues/149
return false;
}
}
// By default return false, though should really be caught by earlier tests.
return false;
}
async function handleCookieAccessInit() {
hasAccess = await hasCookieAccess();
if (hasAccess) {
// Use the cookies.
}
}
handleCookieAccessInit();
آی فریم های Sandboxed
هنگام استفاده از Storage Access API در iframes sandboxed ، مجوزهای sandbox زیر مورد نیاز است:
-
allow-storage-access-by-user-activation
لازم است. -
allow-scripts
برای اجازه دادن به استفاده از جاوا اسکریپت برای فراخوانی API مورد نیاز است. -
allow-same-origin
برای اجازه دسترسی به کوکیهای هم منبع و سایر فضای ذخیرهسازی مورد نیاز است.
به عنوان مثال:
<iframe sandbox="allow-storage-access-by-user-activation
allow-scripts
allow-same-origin"
src="..."></iframe>
الزامات کوکی
برای دسترسی به Storage Access API در کروم، کوکیهای بین سایتی باید با دو ویژگی زیر تنظیم شوند:
-
SameSite=None
- که برای علامت گذاری کوکی به عنوان متقاطع سایت مورد نیاز است -
Secure
- که تضمین می کند فقط کوکی های تنظیم شده توسط سایت های HTTPS قابل دسترسی هستند.
در فایرفاکس و سافاری، کوکیها به صورت پیشفرض SameSite=None
هستند و SAA را به کوکیهای Secure
محدود نمیکنند، بنابراین این ویژگیها مورد نیاز نیستند. توصیه می شود در مورد ویژگی SameSite
صریح باشید و همیشه از کوکی های Secure
استفاده کنید.
دسترسی به صفحه سطح بالا
Storage Access API برای فعال کردن دسترسی به کوکی های شخص ثالث در iframe های تعبیه شده در نظر گرفته شده است.
موارد استفاده دیگری نیز وجود دارد که صفحه سطح بالا نیاز به دسترسی به کوکی های شخص ثالث دارد. به عنوان مثال، تصاویر یا اسکریپتهایی که توسط کوکیها محدود شدهاند، که صاحبان سایت ممکن است بخواهند مستقیماً در سند سطح بالا به جای iframe اضافه کنند. برای رسیدگی به این مورد استفاده، Chrome افزونهای را برای Storage Access API پیشنهاد کرده است که یک متد requestStorageAccessFor()
اضافه میکند.
متد requestStorageAccessFor()
.
متد requestStorageAccessFor()
به روشی مشابه requestStorageAccess()
اما برای منابع سطح بالا کار می کند. برای جلوگیری از اعطای دسترسی عمومی به کوکیهای شخص ثالث، فقط میتوان از آن برای سایتهای موجود در یک مجموعه وبسایت مرتبط استفاده کرد.
برای جزئیات بیشتر در مورد نحوه استفاده از requestStorageAccessFor()
Related Website Sets: developer guide را بخوانید.
درخواست مجوز top-level-storage-access
Browser Support
مشابه مجوز storage-access
، یک مجوز top-level-storage-access
برای بررسی اینکه آیا میتوان به requestStorageAccessFor()
اعطا کرد، وجود دارد.
Storage Access API هنگام استفاده با RWS چگونه متفاوت است؟
هنگامی که مجموعههای وبسایت مرتبط با API دسترسی به فضای ذخیرهسازی استفاده میشوند، قابلیتهای اضافی خاصی به شرح جدول زیر در دسترس هستند:
بدون RWS | با RWS | |
---|---|---|
برای شروع درخواست دسترسی به فضای ذخیرهسازی، به یک اشاره کاربر نیاز دارد | ||
کاربر را ملزم می کند تا قبل از اعطای دسترسی، از منبع ذخیره سازی درخواستی در زمینه سطح بالا بازدید کند | ||
اولین باری که درخواست کاربر را می توان نادیده گرفت | ||
اگر قبلاً دسترسی داده شده باشد، requestStorageAccess لازم نیست فراخوانی شود | ||
به طور خودکار به سایر دامنه ها در یک وب سایت مرتبط دسترسی می دهد | ||
از requestStorageAccessFor برای دسترسی به صفحه سطح بالا پشتیبانی می کند |
نسخه ی نمایشی: تنظیم و دسترسی به کوکی ها
نسخه ی نمایشی زیر نشان می دهد که چگونه می توان به یک کوکی تنظیم شده توسط خودتان در صفحه اول نسخه نمایشی در یک قاب تعبیه شده در سایت دوم نسخه نمایشی دسترسی داشت:
storage-access-api-demo.glitch.me
نسخه ی نمایشی به مرورگری با کوکی های شخص ثالث غیرفعال نیاز دارد:
- Chrome 118 یا بالاتر با مجموعه پرچم
chrome://flags/#test-third-party-cookie-phaseout
و مرورگر راه اندازی مجدد. - فایرفاکس
- سافاری
نسخه ی نمایشی: تنظیم Local Storage
دمو زیر نحوه دسترسی به کانالهای پخش بدون پارتیشن از iframe شخص ثالث را با استفاده از Storage Access API نشان میدهد:
https://saa-beyond-cookies.glitch.me/
نسخه ی نمایشی به Chrome 125 یا بالاتر با پرچم تست شخص ثالث-کوکی-فاصله فعال نیاز دارد.
منابع
- مشخصات دسترسی به کوکی شخص ثالث را بخوانید یا مشکلات را دنبال کنید و مطرح کنید.
- مشخصاتی که دسترسی به فضای ذخیرهسازی پارتیشن نشده را فراهم میکند را بخوانید یا مشکلات را دنبال کنید و مطرح کنید.
- مستندات و راهنمای API.
- اسناد Chrome در مورد استفاده از Storage Access API در مجموعههای وبسایت مرتبط